Fórum témák
» Több friss téma |
Fórum » Labortápegység készítése
Ezek a "stabkockák" teljesen jók fix feszültségre, és nem túl nagy áramokra. Amikor állítgatni is szeretnénk a feszültséget, és esetleg az áramlimitet is akkor már nem igazán optimálisak - labortápnak meg végképp nem nevezném.
Korábban (pár éve) megpróbáltam definiálni itt, hogy mit is nevezünk lapbortápnak, idézem: Idézet: Ami a fentieknek nem felel meg, csak valami hasonló, azt nevezhetjük simán tápegységnek, vagy szabályozható tápegységnek Persze mindenki úgy nevezi ahogy akarja, meg azt ír rá amit csak akar, de nekem kb. ez tűnik logikusnak. „Egy labortápnak szerintem kb. az alábbiakat illik tudni: - Széles határok között állítható kimeneti feszültség (akár 0V-ról indulva) feszültséggenerátor módban. - Áramgenerátoros üzemmód lehetősége, széles határok között állítható áramerősséggel. - Univerzális használhatóság. Tudom ez nehezen definiálható, de az a lényege, hogy sokféle készülék, tápellátása biztosítható vele. - Egy átlagos tápegységnél jobb műszaki paraméterek, pl. nagyobb megbízhatóság, pontosabb feszültség és áram érték stb... Szándékosan nem írtam számszerű értékeket, mert ez szubjektív dolog, függ az igényektől, és a felhasználás módjától, és a viszonyítási alaptól is. Tehát a kérdésekre visszatérve: van akinek jó a kínai kitt, van akinek meg jó a 20kg-os HIKI, és van akinek csak a félmilliós készülék felel meg. Építeni lehet hobbiból, és anyagi okokból is, legfeljebb ez utóbbi esetben jobban át kell gondolni, hogy mi az ami megéri..” A hozzászólás módosítva: Dec 11, 2023
Ha bővíthető a feltételrendszer, akkor javaslom a kimeneti paraméterek kijelzését is elvárni, azaz legyen saját mérése az eszköznek (a mérési/megjelenítési pontosság lehetőleg igazodjék a labortáp paramétereihez, de akár egy kevésbé pontos mérés is jobb a semmilyennél).
Teljesen jogos az észrevételed!
Akkor összefoglalhatjuk így a labortáp definícióját? - Széles határok között állítható kimeneti feszültség (akár 0V-ról indulva) feszültséggenerátor módban. - Áramgenerátoros üzemmód lehetősége, széles határok között állítható áramerősséggel. - Kimeneti paraméterek mérése ill. kijelzése (feszültség, és áramerősség). A mérési/megjelenítési pontosság lehetőleg igazodjék a labortáp paramétereihez. - Univerzális használhatóság. Tudom ez nehezen definiálható, de az a lényege, hogy sokféle készülék, tápellátása biztosítható vele. - Egy átlagos tápegységnél jobb műszaki paraméterek, pl. nagyobb megbízhatóság, pontosabb feszültség és áram érték stb...
Szerintem most már semmi nem hiányzik belőle.
Sziasztok!
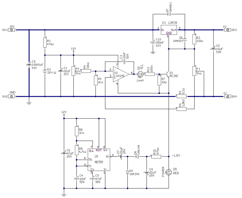
Megépítettem a Proli/Alkotó féle 3A50V LPSU-t és sajnos nem működik tökéletesen. DC-ON módban a feszültség szépen állítható és az áramkorlát is működik. Viszont az áramkorlát piros ledje halványan folyamatosan világít 1,7V-t mértem a leden. Mikor az áramkorlát bekapcsol akkor erősebb lesz a fénye ekkor esik a leden 2V. Igazából működik, csak zavaró hogy halványan folyamatosan világít a piros led. Olyan ledet rendeltem, ami az alkatrészlistában szerepelt. A másik dolog hogy az E-FUSE egyáltalán nem megy. Amint átkapcsolom a zöld led kialszik, a folyamatosan világító piros led fénye erősebb lesz, de bárhogy állítom az áramkorlátot a kimenő feszültség 0 marad. BS250 helyett BC556-ot használok a megadott ellenállások változtatásával. A TL072 is elvileg TEXAS.
Akkor lehet hogy az a hiba oka. Ugyanis a BS250 az egy P csatornás MOSFET, míg a BC 556 egy bipoláris tranzisztor. És ezek egyáltalán nem helyettesítik egymást, egészen más a működési karakterisztikájuk. Cseréld le a megadott típusra, és remélhetőleg jó lesz.
Sziasztok! Egy 100mV-os feszültségreferenciát szeretnék ellenőrizni. Ha Hajdú-Bihar vármegyében tudna nekem valaki segíteni, akinek van hiteles legalább 6,5 digites multimétere. Köszönöm!
Nem egy az egyben, de helyettesítheti: Bővebben: Link
Esetleg nézegesd ezt és próbálj méregetni:
Falstad online szimulátor Ez pedig leírás hogy hogyan működik: Bővebben: Link
Korábban voltak beszerzési problémák a BS250-nel és a tervezők ezt ajánlották és tesztelve is volt.
Még be is töltötted a rajzot, köszönöm!
Szia(sztok)!
Egy 14 éves hozzászólásra reagálok most. Nemrég rátaláltam erre a Proli007 által közzétett kapcsolásra és kíváncsiságból megépítettem, egyelőre csak deszkamodellben. Kisebb módosítással, de működik. Ha érdekel valakit - akár az alkotóját- szívesen beszélgetek róla.
Sziasztok!
Készül a labortápunk továbbfejlesztett verziója. Ezzel kapcsolatban lenne kérdésem, hogy van e közületek valakinek tapasztalata arról, hogy hol lehet beszerezni az átlagosnál sokkal jobb mérőellenállásokat? 1/20-as osztás kellene kb 150V feszültségtűrés és maximum 1-2 ppm/fok. Jó lenne olyan, ami nem 6-20.000 ft-ba kerül /db. Sajnos már az előző labortáp mV-os felbontásával is már erősen feszegettük a 25ppm-es ellenállások korlátait, most kb 10-100x nagyobb felbontásunk van, és kb ennyivel kisebb zajunk is, igy lenne értelme (ha nem is túl sok) ilyen pontossággal mérni, és jó lenne, ha nem menne el mV-okat a mérés pár fok emelkedés miatt.
Egy nagy kérdés, hogy labortáp lesz, vagy mérőműszer?
Ha mérőműszer, akkor kézzel kell tekercselni csévetestre, ellenállás huzalból. (konstatán) olyan 10 kΩ -g lehet nem túl nagy erőfeszítéssel, ezen érték felett csak nagyon vékony huzalból, amit nem tudom beszerezhető-e egyáltalán. Ha egy sorban tekered, a 150 V sem probléma.
Igaz, hátránya, hogy kicsit babrás, kell hozzá egy Wheatstone híd, Némi galvanizálás, cserébe olyat tudsz készíteni amit csak akarsz. A selyem szigetelés, ha nem sérült többet is bír, mint 150 V.
Technológia: A híddal kiméred a pontos hosszt, odáig leszeded a selyemszigetelést, pontosan megjelölöd, rézgálicból a jelöléstől pár mm -ig egy kis rezet galvanizálsz rá, így forraszthatod. Ha induktivitás szegényt szeretnél, akkor pont a drót hosszának felénél visszahajtod, és úgy tekered a csévetestre. A kivezetéseknél ilyenkor érdemes szigetelni.
Szerintem a tápjuk továbbfejlesztésénél a gyárthatóság is terítékre kerülhet ezért valószínű hogy előbb fizet ki 10 rugót egy Vishay fóliaellenállásra vagy egy kerámia Caddock osztóra semhogy neki álljon tekerni egyet ellenállás huzalból. Bár tény, hogy azok nagyon szépek tudnak lenni és én személy szerint szívesen néznék ilyet mert ettől szép ez a hobbi.
![]() Amúgy ha csak az osztásarány állandósága számít akkor elég lenne ppm szerint párba válogatni nem?
A konstantán hőmérsékletfüggése nem jobb, mint egy 25ppm-es gyári ellenállásé! Viszont ez utóbbiból a 15ppm-es sem egy eszeveszett összegbe kerülő, gyári, garantált és kész termék.
Ma már nincs értelme huzalellenállással bajlódni ilyen esetekben....
Azonos gyártó, azonos típusú ellenállásaival felépített osztó sokkal kisebb hőfokfüggéssel fog rendelkezni, mint maguk az ellenállások, melyekből felépíted! 15ppm-es(még olcsónak mondható) ellenállásokból felépítve is az esetek többségében a töredéke lesz a hőfokfüggés..., de ha válogatod őket, igen kicsire leszorítható....
Válogatni is sokáig tart, illetve nem is biztos hogy kell válogatni csak azokat amik kritikus helyen vannak, és/vagy ha a változást egy másik alkatrész kompenzálja akkor egyszerűbb a dolog.
Nekem vannak itthon hestore-s 0,1%-os ellenállásaim, méregettem belőlük párat, és 6-tól 18ppm-ig szórtak ha jól emlékszem.
Gyanítom te az ellenállás értékének szórására gondolsz, ami csak távolról korrelál a hőmérsékleti együtthatójával! Mind a kettőt ppm-ben szokás megadni....
Nem, én az utóbbira gondoltam, azt mértem!
Akkor nagyon szerencsés szériát fogtál ki belőlük!
![]() Vagy azok az ellenállások alapban kb 25ppm-esek!(?) A hozzászólás módosítva: Jan 9, 2024
A párba válogatással az a gond, hogy az osztó felső tagja nagyobbat disszipál, és ezért jobban is fog melegedni mint az alsó tag. Tehát hiába közel egyforma a hőfogfüggés, akkor is el fog mászni az osztó.
Olyan értéktartományt kell választani, ahol egyik tag sem disszipál jelentősen!! Ez alap....
1M ohm, 150V, ~100 C/W, már jelent 2.5 fokot. Amúgy az eltérő disszipációt gondolom még szoftverből lehet korrigálni, merthogy az osztó fix. Persze ahogy Ge Lee írta nem egyszerű a párba válogatás, meg szoftveres mókolás sem, de hát valamit valamiért.
Lehet még hőcsatolásba is hozni a két tagot, szigetelve! Ez "csak" mechanika...
Közben rájöttem hogy a szoftveres felvetésem butaság.
Felmerült az is hogy az osztót kirakni egy apró öcsipanelre, amin van egy fűtés is, ami mondjuk fix hőmérsékleten tartja a panelt, és persze egy kicsi (pl. hungarocell) hőszigetelése is lenne. Maga a panel lehetne legalább 4 rétegű, "telefóliás", hogy a rajta levő cuccok minél inkább azonos hőfokon lehessenek. Kérdés, hogy ezzel nyerhetnénk-e annyit, hogy kellően stabil legyen az osztó ahhoz, hogy megúszható legyen a viszonylag drága ellenállásosztó?
Egy osztót nem csak 2db ellenállásból lehet összerakni hanem mondjuk 12-ből is. Ha az egyik tag tegyük fel háromszor annyit disszipál akkor három ellenállásból kell összerakni és egyformán fognak elmászni az osztó tagjai.
Ugyan minden feltételnek nem felel meg, de erre lehet érdemes keresgélni: pl. MPMT Resistor Network
|
Bejelentkezés
Hirdetés |






Sajnos már az előző labortáp mV-os felbontásával is már erősen feszegettük a 25ppm-es ellenállások korlátait, most kb 10-100x nagyobb felbontásunk van, és kb ennyivel kisebb zajunk is, igy lenne értelme (ha nem is túl sok) ilyen pontossággal mérni, és jó lenne, ha nem menne el mV-okat a mérés pár fok emelkedés miatt. 




