Fórum témák
» Több friss téma |
Fórum » LED az autóban
Sziasztok! Nagyából végigolvasgattam a fórumot és nagyon megtetszett az ötlet, hogy csereszabados LED-es világító cucost kellene alkotni autóba. Nemrégiben én is foglalkoztam nagyteljesítményű LED-ekkel. Egy 3W-os ott figyel a bringalámpámba Li aksiról üzemelve
Tudom mennyek a sunyiba a miniatür nyákommal, de én szívesen megtervezem és legyártatom.Számításom szerint a nyák darabja lenne kb 115Ft (minimálba 70-80 darab készülne). A többi alkatrész kb 300Ft-ból megvan. Vélemény? Ha tetszik az ötlet, hétvégén kibelezek egy izzót és bepróbálom élesbe a dolgot!
Sztem nem rossz az 5let! És még csak "ipari" NYÁKolásra sincs igazán szükség.
Az 1etlen kérdésem: Az a nagy fekete kalap micsoda? Ami a 2. képen a "NYÁK"-on van? Egy teljesítmény-tranyó? Szal nekem teccik a dolog, és szvsz meg lehet csinálni home-made kivitelű NYÁKkal is.
Húú, ez nagyon frankón néz ki
![]() Kérdés, hogy mennyire melegszik? Hétvégén nem leszek, de megpróbálod elkészíteni? Üdv!
Kétlemhogy tranyó lenne....(az már az IC-ben van)
Ha jól látom akkor ez egy SMD induktivitás. Van hasonlóan kinézőkrőllink.
Az a nagy fekete kalap, egy smd induktivitás. 1,5A bír. Közben rájöttem, hogy a búra felé lehet növelni picit a nyákot, így akár nagyobb teljesítményt is ki lehet csikarni egy smd 3A-es Fet-tel és még a hatásfok is növekszik.
Amit építettem 600mA áramgenerátort vele, az nem igazán melegszik, nagyából 0,5W alatti teljesítményt disszipál. Kb. 50-60C-ra megy föl az SO tokos IC. Igazából a LED melegszik nagyon. Annak hűtésére a bajonetzár szolgálhatna. Hétvégén megnézem, mechanikailag mennyire kivitelezhető utána jöhet a nyák kérdés!
Két megjegyzés:
1, A Böszörményi úti elektronikai boltban láttam autós LED-eket. (de az a kisebb, 12V/2W izzónak a helyére jó) 2, Féklámpába is jó lenne, ha eleve piros ledet használsz! Gondoljátok végig. Az izzó "megtermeli" a teljes fehér fény spektrumát, ebből a búra leveszi, "ami nem kell" És marad a piros. Ezzel szemben a piros LED csak a piros hullámhosszához tartozó fényt állítja elő. Álljon itt egy adat: piros színfólia (színházi) elég jó minőségű, 28 - 22 % az opacitása (fényáteresztő képessége) Ez egy 1000 W-os színházi fényvetőnél, 280 -220 W piros fényt jelent. Ugyanezt LED-el előállítva 14 - 11 W szükséges! (Na ebből él meg az ELMŰ) Jó, ez az adat egy mélyvörös fóliára vonatkozik, nem halványpirosra.
Épp utánajártam én is a dolognak. Találtam 12V/21W helyére ajánlott LED lámpát 1000HUF-ért. Utólag kiderült, hogy kb 2Wos izzónak felel meg a fényereje. Újra felbuzdúlva számolgattam. Az 5W os pótlására legalább két 1W-os LED kell. A 21W-os pótlására legalább 5db 3W-os ami 15W. Az 5W-os még kivitelezhető, de a 21W-os már se mechanikailag se áramkörileg nem kivitelezhető.
A helyzetjelzőt nagyából 1000Ft alatt meg lehet oldani LED-del együtt!
Azért mielőtt a wattokkal hajigálózunk illenék megnézni valamit, ami bár motor (cycle) téma, de igencsak témaspecifikus, és adaptálhatók az ismeretek.
(Csak halkan jegyzem meg, hogy 1szer már belinkeltem a "Motorra index 555-el" totyikba.)
Valahogy nem kerek ez a motoros cikk.
A KingBright 1W-os LED 120 fokra megadva 32cd és 20lm. Egy márkásabb zseblámpa katalógust böngészve 250cd kontra 0.93lm kb 30fokos szögre megadva. A törpefeszültségű 21W izzó tényleg 270lm tud. Egy 3W-os piros CREE LED 51lm tud 120 fok mellett. Csak azt nem értem, hogy sikerült 270lm-ből 21cd-át kihozni?
Én sem a lm sem a cd értékeket nem figyelgettem, és nem is számolgattam, se W-okat, se mást, de az alábbi hsz. meggyőző:
Idézet: „(#20770) scatman válasza scatman hozzászólására (#18288) Sziasztok! Alakulnak a dolgok, mellékeltem képeket. Az elsőn 1 db említett LED fut 100mA-rel a jobboldali helyzetjelző helyén. A második képen 5-5W sima izzó fénye látható. Pillanatnyilag az LM317-ekkel van melegedési problémám, de megoldom valahogy...” Főleg a két fájlmelléklet-kép meggyőző...
ezt ajánlom nem kell semmivel kísérletezni ilyen árak mellett én használom jók!!!!
http://www.vatera.hu/item/view/real.php?cod=8163622:applause:
Közben ujjabb elntmondásra bukantam, de ezt már nem is firtatom, inkább megnézem gyakorlatban.
Jövőhéten építek egy 1W-ost és egy 3W-ost. Lefotózom izzó mellet és meglátjuk mi az eredmény. Frankye-nek igaza volt, akkora hely van ebbe a foglalatba, hogy féligmeddig hagyományos alkatrészekkel próba nyákon is kulturáltan megvalósítható az áramkör!
Helló, megjöttem. Kipróbáltam fék ill. ködzáró fényként 2 db 1 Wattost egymásnak háttal fordítva (az egyik így a plexi felé, a másik meg befelé, a "foncsorra" világít - meg a foglalatra), de kevés 350mA-en. Nem sok hiányzik, szerintem 2db 3 Wattossal már pont jó lesz úgy 700 mA környékén. Képeket most nem mellékelek, mindenesetre megjegyzem, hogy már így is erősebbek voltak, mint a 2800 Ft-os, "oldalra is világítós", "piranha" LEDes bolti, amiket persze csak egyféle vezetékeléshez lehet kapni (közepe +, pereme test). Merthogy nem egyértelműen így van ám az autókban
Az összes jelenleg forgalomban lévő LEDes megoldás halvány. DRKonor: ha haladsz vele légyszi jelezd! A Wattokon, lumeneken meg a candellákon ne akadj fenn, a szemünk (vagy a fényképezőgépünk) nem csal Még egy légyszi: tegyél be egy kapcs. rajzot! V.Cs.-nek tök igaza van, mert a piros plexi leszűri a többi színt az izzó fényéből, így lehetséges elvileg halványabb egyszínű LEDdel "ugyanolyan" fényerőt produkálni. hecsab: szerintem tutira nem világítja be az egész fényszórófoncsort, hanem szűk szögben sugároz. Nem mellesleg kék, ami -bocsánat, de- űbergagyi. Légyszi ne sértődj meg , nem az a célom, csak már baromira unom a kékledes ablakmosókat.
Megtaláltam a candella és a lumen magyarázatát...
Idézet: „Fényerősség: Ha egy 6×105 m2 felületű testet 1700°C-ra (platina dermedéspontja) hevítünk, akkor izzani kezd, erőssége 1 cd (candella).” Istenem, hogy miért kell néha ekkora baromságokat kitalálni...vajon miért pont ilyen k*rva nagy tárgyat vettek alapul, mikor létrehozták az 1 kandela alapértéket?
Én csak annyit fűznék hozzá hogy 1 candella az körülbelül 1 gyertya fényereje (a nevéből is ez következik)
OFF:
Ez a méret meg 1700 Celsius szerintem tök baromság. A Wikipedia szerint a kandela - candella és a Lumen magyarázata.
Én CREE ledet használok, az 1W-os 350Ft+fa. A LUMILED olcsóbb??
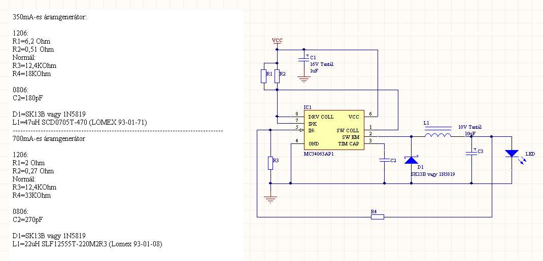
A végére csak letisztul, hogy is van ez a kandellawattoslumen! Elkészítettem a kapcsrajzot. Igyekeztem a Lomex kínálatából választani. Még nem raktam össze, de holnap meg lesz az is. Két változat van: egy 350mA-es az 1W-os LED-hez és egy 700mA-es a 3W-oshoz. Scatman: Azt mondod 2x3W elég lesz a féknek-> akkor rágyúrok a 2x3Wos soros kapcsolású áramgenerátorra is! Melékelem még a nyák elrendezést, és egy demo változatot (nem működőképes, csak szemléltetés!) Jöhetnek az észrevételek és javaslatok!!
A lumiled sokkal drágább, de a lambert-sugárzó hivatalosan 140 fokban világít, ehhez képest az 1. képen más látszik... Köszönöm a kapcsrajzot!
A 2. képen a ködlámpában hagytam az eredeti 21W-os izzót, a 3. és 4. képen 2 db 1W-os van (a korábban leírt módon) 260 és 350 mA-en. Köszi a fáradozást
Nem tudtam több képet rakni
Az 1. képen a korábban már említett "Piranha" LEDes lámpa van ugyancsak a ködlámpa helyén. Szerintem látszik, hogy gyengébb a 2*1W-nál... A 2. képen az autóm jobb hátsó lámpájának vezetékezése látható. Csak a ködlámpa csatlakozása kompatibilis a kereskedelemben kapható LEDes késztermékekkel, a többi izzó foglalata gyárilag fordított!!! Miért? Nem tudom Idézet: „Csak a ködlámpa csatlakozása kompatibilis a kereskedelemben kapható LEDes késztermékekkel, a többi izzó foglalata gyárilag fordított!!! Miért? Nem tudom” Nem vagyok benne biztos, csak egy tipp: Talán azért van ez fordítva, mert a ködzáró fény a KRESZ (és a többi Uniós ország hasonló jogszabálya szerint) csak a felkapcsolt tompított fény mellett alkalmazható. Önmagában nem. Sőt, parkolófény (értsd: helyzetjelző) mellett sem. De ez csak egy tipp. (Lehet, így oldották meg a fritzek, hogy ne lehessen "véletlenül" bekapcsolni a ködzárót a tompított nélkül...)
Köszi, bár én még mindig inkább hagyatkozom a szememre, mint a számított értékekre.
Idézet: „Istenem, hogy miért kell néha ekkora baromságokat kitalálni...vajon miért pont ilyen k*rva nagy tárgyat vettek alapul, mikor létrehozták az 1 kandela alapértéket?” Ráadásul a platina dermedéspontig hevített izzásának fénye.... Brrrrrr... Murphy tvkönyve: A fizikusok mindig a leglehetetlenebb mértékegységekben adnak meg mindent. Pl.: Miatyánk per köbméter....
Igen, a ködzáró fényt tompítottal együtt lehet kapcsolni. A ködlámpa kapcsolója a világításkapcsoló tompított állásáról kapja a szuflát. A ködfényszórók (előre) viszont a helyzetjelző állásról kapcsolhatók. Ettől viszont még nem egyértelmű, hogy miért így van vezetékelve a foglalat. Szerintem csak spóroltak az anyaggal...
Mondom, ez csak egy tipp volt. Persze, az anyagtakarékosság is bőven lehetett az ok...
Nem kötözködésképpen, de hol 350+fa az 1W-os???
ChipCADéknál az XL7909RED-L100-R2-K/M (utóbbi erősebb) 450+fa, ez a 350mA-es... Tök olcsó a 3W-os, 681+fa 67,2-87,4 lumennel. A LUXEON/LUMILED termékek simán dupla ennyibe kerülnek
Csalódottan tapasztalm ma én is hogy az 1W drágább mint annó néztem, viszont a 3W-os ára jócskán lement, de ezkszerint nyerő az ár.
Nekem nincs fordítva bekötve az izzó, a nagy fém felület a test, viszont duplaszálas izzó kell bele. Most a fejem, hogy oldjam meg az áramgenerátor átkapcsolgatását.A képek biztatóak |
Bejelentkezés
Hirdetés |







, nem az a célom, csak már baromira unom a kékledes ablakmosókat.














