Fórum témák
» Több friss téma |
Fórum » LED-es index
Témaindító: Einstein21, idő: Márc 29, 2006
Témakörök:
Üdv mindenkinek
.Egy olyan rövidke kérdésem lenne hogy ha ezt a EZT 9V-ról akarom használni akkor elég az R4-es potenciométer által nyújtott állítási lehetőség? A hozzászólás módosítva: Júl 17, 2013
Ezt a kapcsolást megépítettem több példányban. potméter nélkül. Azt vettem észre, hogy akár 6V-os, akár 12V-os akkuról próbáltam a villogás üteme nem változott.
Azonban ez a kapcsolás direktben nem alkalmas LED-ek villogtatására, csak úgy ha a LED-ekkel egy egy ellenállás van párhuzamosan kötve.
@pjg
Értem. Ez viszont nem jó hír. A kábeleket meg nem szívesen bontanám meg, a LED-ek meg zárt műanyag házban vannak... Esetleg tudsz másik megoldást?(Akár egy egyszerűbb villogó is jó lenne amit említettem az ide áthelyezett hozzászólásomban.) @köbzoli Köszönöm .
Az 555 sajnos nem jött be, egy tranzisztort kellett volna vezérelnie de nem nagyon akart működni ezért keresek valami egyszerű kapcsolást. A relé meg esélytelen, a 9V-os elem így is elég gyorsan merül... (és ezt tetézi a vezetékeken elvesző feszültség)
/SZERK Ez talán meg is teszi de nem tudom mennyire befolyásolja a LED-ek 40 mA-es fogyasztása... A hozzászólás módosítva: Júl 17, 2013
A 9V-os elem kb. 400mA/h kapacitású. Nem sok. Jó, ha 10 órán át villog vele, ha 40mA a terhelése.
Még annyit se, a LED-ek darabja eszik 40 mA-t. Kettő az indexekbe oldalanként(egy-egy elöl hátul) plusz 5 a fényszóróba és egy a hátsó lámpába... Ezért írtam hogy a relé nem jó ötlet.
A 9V-os elem a nem jó ötlet. Egy 6V-os felitatott elektrolitos akku pár ezerért évekig kiszolgálna. Nekem a Schwalbémban 5. éve van egy. Nem is LED-es, hanem izzólámpás rendszerben.
A hozzászólás módosítva: Júl 17, 2013
Babettán nem tudnám hova eldugni...
Ülés alá egy kis dobozkát csinálsz. Van lapos is, kocka is. Bővebben: Link
Vagy még inkább ezt: Bővebben: Link Berakod egy vékony műanyag csőbe és azt be az üléstartó csőbe. Csak a két drót jön ki. A hozzászólás módosítva: Júl 17, 2013
Ennek utánajárok, köszi
.Visszakanyarodva a témàhoz az előbb emlìtett villogò villogási ütemét befolyásolja a LED-ek áramfelvétele?
Nem.
Oké, köszönöm a segítséget
.
Megvalósítandó kapcsolást keresek!
Épített amerikai rendszerű ledes indexekkel ellátott motorra kellene a relé helyett valami. Amcsiknál a kormány mindkét oldalán egy-egy nyomógomb van. Ha megnyomjuk az egyik oldali gombot, mindaddig villogtatja azon oldali indexeket, míg ismételten meg nem nyomjuk ugyanazt a gombot. (fel-le kapcsolás) Másik oldal ugyanez. Ha viszont egyszerre mindkét oldali gombot nyomjuk (vagy a már villogó egyik oldalhoz hozzá a másikat? - - erre nincs infóm), akkor meg elakadásjelzőként minden lámpa villogni kezd. Mindezt egy gyári amcsi motornál a soklábú központi vezérlő, az ECU (ha nevezhetjük itt is annak) végzi a megfelelő, ide vonatkozó sorkapcsain keresztül. Nekünk most az épített motornál nincs ECU, vannak viszont ledes index lámpatestek, mindkét oldali gyári kormánykonzolok rajta a nyomógombokkal, és az egész összevezetékezve középre az ülés alá. Azt gondolom, hagyni kellene a gyári reléket, helyette építeni egy ide tervezett komplett egységet, ami a fenti funkcióban teljes kiszolgálást adna. (de minimumként a két irányt külön villogtatni tudná, elakadásjelzés nélkül) Van ötletetek egy komplett kapcsolásra? (lehet, ez a téma tartalma miatt nem is e rovatba esne jól, hanem valamilyen multivibrátoros - építősbe v kacsolási rajzkeresőbe...)
Szia!
Itt megtalálod: Bővebben: Link
Szia!
Köszi! Tökéletes. Végigolvasva látom, nem én vagyok az első fecske... Mondjuk az ák. normál izzós terhelésre tervezett, nekem meg ledek lesznek rajta, de emlékeim szerint a FET-ek erre érzéketlenek. Optocsatolót a bemenetekre nem tervezek belerakni, bár ha a mások korábbi tapasztalata indokolja, akkor még most nem késő beletervezni, akár mindjárt a nyákra. Most már csak a motor tulaja is vállalja be ezt a megoldást... Még egyszer köszi a linket (és az eredeti szerzőknek is).
Sziasztok
Látom, sokan szeretnék a hagyományos izzókat, LED panelre cserélni. Sajnos van egy gyenge pontja, a villogtató elektronika. Láttam itt multivibrátoros kapcsolásokat, amik folyton működnek, meg egyéb kapcsolásokat. Viszont még nem láttam konkrét visszajelzést, hogy igen, ez nekem X ideje működik, megépítettem, tökéletes stb... Ezért gondoltam, felteszem az általam készített, nagyon egyszerű kis kapcsolást, ami izzóhoz és LED-hez is kiváló. Ez csak akkor működik, amikor az izzó, vagy LED panel kapcsolódik rá. A villogás sebessége, a kondenzátorokkal változtatható. A lay fájlban benne van a nyákrajz és a beültetés is. Figyelem, a tranzisztort a fotók alapján kell beültetni. A fölső ellenállás 1k, alatta 47k. Az 1k fölötti kondi 10uF. A relé melletti két kondi a 470 és 1000uF, fölöttük az 1N4007 dióda. A fotón, ha alul vannak a kivezetések, akkor az alkatrész oldalon nézve, első a GND, középső az izzó/LED csatlakozás, jobb szélső a 12v/gyújtás kapcsoló. video1 video2
Hello! Ügyes, csak kicsit pontosíthattál volna. Egy kapcsolási rajz nem ártana. ellenállás "alatta-fölötte", az nem pozíció. A kondi a képen 4,7µF-os. A tranyót nem írtad milyen típusú. A relének sem írtad a típusát, tekercs ellenállását. Pedig az számít a kapcsolásnál.
Egyébként a diódára semmi szükség. Mivel két jó nagy kondi van párhuzamosan a relé tekercsével, ott még véletlenül sem alakul ki ellenindukált feszültségtüske. Ráadásul a bázisban lévő kondi lassítja a tranyót, így az áramváltozás eleve lassú. üdv!
Szia
Azért nem írtam ezeket a dolgokat, mert a videó kommentjéhez már leírtam. Kapcsolási rajzot elfelejtettem lefotózni, de a lay fájlban, benne van a beültetés, meg a képeken jól látszik. A BC557-es (vagy bármilyen PNP) bázisára menő ellenállás az 1k-s. A kondi 4,7 és 10µF közötti lehet. Nekem 2,2µF-al is jó volt, de az 1µF-al, már nem volt egyenletes a villogás üteme. Ha lesz időm és otthon leszek, felteszem a kapcsolási rajzot. A relé 12v/240ohmos, 15Ampert tud kapcsolni.
Eléggé hülye kérdés, de ennek nem változik az üteme a ingadozás hatására? Mert egy régebbi robogónál pl. erősen ingadozik a feszültség a fordulatszám függvényében.
Sziasztok!
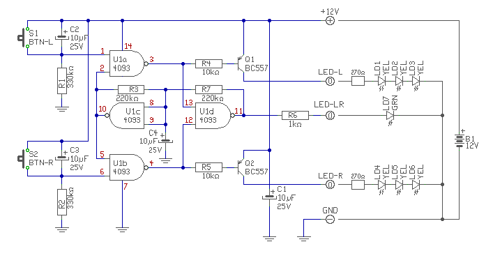
A fiam kisautójában szeretném az indexeket "életre" kelteni, mégpedig úgy, hogy van neki a kormányon index-gomb, 1-1 mikrokapcsolóval, ami jelenleg csak zenél, és én ezt a két gombot szeretném felhasználni. A tervem az lenne, hogy ha megnyomja az egyik gombot, akkor a megfelelő oldalon 3x felvillantja a ledes indexeket. Szóval egy olyan egyszerű kapcsolásra lenne szükségem, aminek 12 v-os tápja van, és egy gombnyomás impulzusra 3x fellvillantja a kimenetére kötött ledeket (3 db: elöl-hátul-műszerfalvisszajelző) 1 mp-es időközkkel. A segítségeket előre is köszönöm!
Ez a topic pont erről szól. Nem régen tettek fel komplett áramkört.
Olvasd végig az elejétől. A hozzászólás módosítva: Szept 2, 2013
Hello! Nooo, legyen már gyereknap!.. üdv!
*A rajzot, lásd a következő postnál. A hozzászólás módosítva: Szept 3, 2013
Közben rájöttem, hogyan lehet szinkronizálni az ütemadót a bekapcsoláskor, anélkül, hogy az első ütem hosszabb lenne... Kérem a kedves Modikat, cseréljék ki a rajzot, hogy ne legyen kettő kis eltéréssel.. Köszi!
Ez milyen relé lehet?
Bővebben: Link
Szerintem az nem sima relé, hanem egy multivibrátor áramkör (aminek a kimenetén van egy relé), amit a potméterrel lehet állítani.
Bővebben: Link
Ezt meg kell építeni, vagy venni is lehet?
Jó kérdéseid vannak...
Építeni biztos lehet, venni is tuti, csak találd meg hogy hol. |
Bejelentkezés
Hirdetés |




.









