Fórum témák
» Több friss téma |
Létezik kondenzátor csomagos verzió is, az sokkal kisebb.
Igen, ha ismered a töltés szabályait és annak megfelelően állítod be. Fontos, hogy az akkupakkokban legyen balancer.
Igen, van fesz és áramkorlát. De nem elfelejtendő hogy az akkupack sokféle lehet, pl ha li-ion (és hasonló) cellák vannak sorbakötve akkor külön balansz áramkör is szükséges!
Mindenképp BMS-el használnám, viszont egyre több akku pakkot csinálok, és jó lenne valahogy tesztelni őket merítéssel, töltéssel.
Ha már "nagyüzem" akkor nem lenne jobb valami erre a célra gyártott komolyabb töltő?
Hány soros cellás pakkot csinálsz gyakran?
Sziasztok!
Akkupakkot szeretnek epiteni 18650-es li-ion cellakbol, osszesen 8 darab cellat tudok beramolni a tokozasba. Annyi a nehezites, hogy a max fesz. 18V lehet amit elbir az elektronika bemenete (led vezerlo) igy sajnos nem tudom siman sorba kotni a 8 cellat. Tolteshez balanceres toltot szeretnek, ami kezel 8 cellat, ki is neztem egy hobbykinges 8s balalanceres computeres csodatoltot. A kerdesem az lenne hogy milyen konfiguracioba lenne praktikus osszerakni az akkupakkot? 2P4S, vagy 4P2S? Remelem erthetoen tettem fel a kerdest, es valaki tud segitseget nyujtani ![]() Koszonom szepen!
Csakis 2-esével párhuzamosan, és ezekből a 2-es csomagokból 4 sorba
Koszi, es akkor igy ezek szerint annyit bukok hogy 2-2 cella lesz egykent kezelve? szoval tolto oldalarol egy 4S pakkot fogok tolteni?
Lehet akkor keresek egy olyan led drivert ami elbir a 8x3.7 volt bemenettel, vagy esetleg csinalok ket 4-es sort es kulon kulon toltom 2x 4S-kent. Koszi megegyszer!
Nem, 8*4,2V bemenettel számolj. A teljesen feltöltött cella feszültsége 4,2V.
Milyen LED az alany?
oh, kosz, jogos!
https://hu.farnell.com/cree/xrewht-l1-0000-007f5/led-white-67-2lm-x...440721 ilyenbol 5 darab, es egy ilyen driverrel tervezem meghajtani: https://www.ledtreiber.de/shop/Led-Senser-V2-R-2-%E2%80%A2-100-1350...952213
igen de a 4S az nem 8*4,2V, hanem csak 4*4,2V !
Sziasztok! Van egy 24V-os fúrógépem. A régi akkut szétszedtem, egy 6S csomagot készítettem bele, de teljesen feltöltve van, hogy nem indul meg a gép vele. Ilyenkor a cellák teljesítménye kevés vagy a BMS van alulméretezve?
Hali!
Bármelyik Mivel nem tudjuk hány cella van párhuzamosan, milyen profik az akkuk, és milyen bms-t használsz... Ha csak 6cella van sorban és nincs vele párhuzamosan másik, akkor az nagyon-nagyon karcsú szerintem.A BMS határolást gyorsan ki tudod zárni a kérdésből, egyszerűen kikötöd a teszt idejére.
Csak 6db cella van sorban, úgy emlékszem mérve olyan 2600mAh-t tudtak darabonként. Csak azért nem tettem össze többet, mert csak ki akartam próbálni egyenlőre, hogy egyáltalán működik-e. Annyit megfigyeltem közben, hogy ha nem egyből nyomom kajakra, hanem finoman "lágyindítva" indítom akkor megy, bár terhelni nem próbáltam még.
Szerintem nagyon kevés az 1 cella. Működés közben mérj cellánként akkufeszt, mennyire esik be.
Ha lassan indítva megyeget, akkor a BMS is valószínüleg kevés Idézet: Hát az nem lesz egyszerű eset... „Működés közben mérj cellánként akkufeszt, mennyire esik be.”
Sziasztok! Felújítottam egy 12V fúrógép akkut. Szépen működik is. A töltéshez kellene egy kis visszajelzés. Elég lenne egy kétszínű LED vagy hasonló, csak lehessen látni, hogy tölt vagy sem.
Akkor készíts hozzá egy kiegészítő áramkört, ami az áram nagyságától függően kapcsolja a két LED-et. Ugyanis ahogy kezd az akksi feltöltődni, egyre csökken az áram. Kell egy sönt meg 2db komparátor, de sokféleképpen megoldható.
Oké, csak én tök hülye vagyok ehhez. Kéne legalább egy kapcsolási rajz. Jó lenne valami olyan megoldás ami kis módosítással több feszültségre is alkalmas.
A feszültség mindegy, mert az áramot figyeled! Nem találok kész kapcsolást, időm sajnos nincs lerajzolni. Talán más segít.
A hozzászólás módosítva: Nov 7, 2020
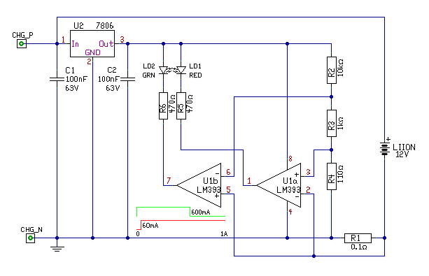
Hello! Ha elárulod mekkora áramokat szeretnél jelezni, mit jelezzen és mekkora feszültségek mellett én megrajzolom.
Hello! Nagyon köszönöm előre is! Megmondom őszintén ebben is egy kis tanácsra szorulok. Az akkupakk 3db cellából áll balanceres BMS-el ellátva, a töltő max 1A-t tud. Ezek az alapok amiket biztosan tudok.
Ha Te nem tudod mit szeretnél, akkor én elég tanácstalan vagyok. De..
- Kb. 600mA felett világít a piros Led. - A 600mA és 60mA között világít a sárga. - És 60mA alatt a zöld. Tehát amikor már a töltőáram lecsökkent és kész a töltés. A piros-zöld jelzéshez használhatsz közös anódos kétszínűt is. A 0,1Ohm-nak nem kell nagy teljesítményűnek lenni, mert csak 100mW lesz rajta.
Köszönöm, ez még több is mint amire számítottam. Gondolom Kovidivi kolléga is hasonlóra gondolt.
Igen, ilyesmire gondoltam, akár 2 LED is elég lenne. 300mA felett piros, alatta zöld. Az áramkör feszültségét pedig stabilizátoron keresztül vezetném, hogy mindegy legyen, mekkora feszültségű csomagot töltünk, 3S-10S-ig működne.
Üdv. |
Bejelentkezés
Hirdetés |








