Fórum témák

» Több friss téma
Fórum » Li-Ion saját akkucsomag készítése
Lapozás: OK   13 / 28
(#) nedudgi válasza sztoja hozzászólására (») Szept 15, 2020 /
 
Li-ion kft?
(#) Kovidivi válasza sztoja hozzászólására (») Szept 15, 2020 /
 
Létezik kondenzátor csomagos verzió is, az sokkal kisebb.
(#) rascal válasza kilincs89 hozzászólására (») Szept 17, 2020 /
 
Igen, ha ismered a töltés szabályait és annak megfelelően állítod be. Fontos, hogy az akkupakkokban legyen balancer.
(#) pipi válasza kilincs89 hozzászólására (») Szept 17, 2020 /
 
Igen, van fesz és áramkorlát. De nem elfelejtendő hogy az akkupack sokféle lehet, pl ha li-ion (és hasonló) cellák vannak sorbakötve akkor külön balansz áramkör is szükséges!
(#) kilincs89 válasza rascal hozzászólására (») Szept 17, 2020 /
 
Mindenképp BMS-el használnám, viszont egyre több akku pakkot csinálok, és jó lenne valahogy tesztelni őket merítéssel, töltéssel.
(#) pipi válasza kilincs89 hozzászólására (») Szept 17, 2020 / 1
 
Ha már "nagyüzem" akkor nem lenne jobb valami erre a célra gyártott komolyabb töltő?
Hány soros cellás pakkot csinálsz gyakran?
(#) fl hozzászólása Okt 6, 2020 /
 
Sziasztok!

Akkupakkot szeretnek epiteni 18650-es li-ion cellakbol, osszesen 8 darab cellat tudok beramolni a tokozasba. Annyi a nehezites, hogy a max fesz. 18V lehet amit elbir az elektronika bemenete (led vezerlo) igy sajnos nem tudom siman sorba kotni a 8 cellat. Tolteshez balanceres toltot szeretnek, ami kezel 8 cellat, ki is neztem egy hobbykinges 8s balalanceres computeres csodatoltot.
A kerdesem az lenne hogy milyen konfiguracioba lenne praktikus osszerakni az akkupakkot? 2P4S, vagy 4P2S?
Remelem erthetoen tettem fel a kerdest, es valaki tud segitseget nyujtani

Koszonom szepen!
(#) pipi válasza fl hozzászólására (») Okt 6, 2020 /
 
Csakis 2-esével párhuzamosan, és ezekből a 2-es csomagokból 4 sorba
(#) fl válasza pipi hozzászólására (») Okt 6, 2020 /
 
Koszi, es akkor igy ezek szerint annyit bukok hogy 2-2 cella lesz egykent kezelve? szoval tolto oldalarol egy 4S pakkot fogok tolteni?
Lehet akkor keresek egy olyan led drivert ami elbir a 8x3.7 volt bemenettel, vagy esetleg csinalok ket 4-es sort es kulon kulon toltom 2x 4S-kent.

Koszi megegyszer!
(#) nedudgi válasza fl hozzászólására (») Okt 6, 2020 /
 
Nem, 8*4,2V bemenettel számolj. A teljesen feltöltött cella feszültsége 4,2V.
Milyen LED az alany?
(#) fl válasza nedudgi hozzászólására (») Okt 6, 2020 /
 
(#) pipi válasza fl hozzászólására (») Okt 6, 2020 /
 
igen de a 4S az nem 8*4,2V, hanem csak 4*4,2V !
(#) Pali79 hozzászólása Okt 19, 2020 /
 
Sziasztok! Van egy 24V-os fúrógépem. A régi akkut szétszedtem, egy 6S csomagot készítettem bele, de teljesen feltöltve van, hogy nem indul meg a gép vele. Ilyenkor a cellák teljesítménye kevés vagy a BMS van alulméretezve?
(#) pipi válasza Pali79 hozzászólására (») Okt 19, 2020 /
 
Hali!
Bármelyik Mivel nem tudjuk hány cella van párhuzamosan, milyen profik az akkuk, és milyen bms-t használsz... Ha csak 6cella van sorban és nincs vele párhuzamosan másik, akkor az nagyon-nagyon karcsú szerintem.
A BMS határolást gyorsan ki tudod zárni a kérdésből, egyszerűen kikötöd a teszt idejére.
(#) Pali79 válasza pipi hozzászólására (») Okt 19, 2020 /
 
Csak 6db cella van sorban, úgy emlékszem mérve olyan 2600mAh-t tudtak darabonként. Csak azért nem tettem össze többet, mert csak ki akartam próbálni egyenlőre, hogy egyáltalán működik-e. Annyit megfigyeltem közben, hogy ha nem egyből nyomom kajakra, hanem finoman "lágyindítva" indítom akkor megy, bár terhelni nem próbáltam még.
(#) pipi válasza Pali79 hozzászólására (») Okt 19, 2020 /
 
Szerintem nagyon kevés az 1 cella. Működés közben mérj cellánként akkufeszt, mennyire esik be.
Ha lassan indítva megyeget, akkor a BMS is valószínüleg kevés
(#) Pali79 válasza pipi hozzászólására (») Okt 19, 2020 /
 
Idézet:
„Működés közben mérj cellánként akkufeszt, mennyire esik be.”
Hát az nem lesz egyszerű eset...
(#) Pali79 hozzászólása Nov 7, 2020 /
 
Sziasztok! Felújítottam egy 12V fúrógép akkut. Szépen működik is. A töltéshez kellene egy kis visszajelzés. Elég lenne egy kétszínű LED vagy hasonló, csak lehessen látni, hogy tölt vagy sem.
(#) Kovidivi válasza Pali79 hozzászólására (») Nov 7, 2020 /
 
Miről töltöd?
(#) Pali79 válasza Kovidivi hozzászólására (») Nov 7, 2020 /
 
Egy sima kapcsolóüzemű tápról.
(#) Kovidivi válasza Pali79 hozzászólására (») Nov 7, 2020 / 1
 
Akkor készíts hozzá egy kiegészítő áramkört, ami az áram nagyságától függően kapcsolja a két LED-et. Ugyanis ahogy kezd az akksi feltöltődni, egyre csökken az áram. Kell egy sönt meg 2db komparátor, de sokféleképpen megoldható.
(#) Pali79 válasza Kovidivi hozzászólására (») Nov 7, 2020 /
 
Oké, csak én tök hülye vagyok ehhez. Kéne legalább egy kapcsolási rajz. Jó lenne valami olyan megoldás ami kis módosítással több feszültségre is alkalmas.
(#) Kovidivi válasza Pali79 hozzászólására (») Nov 7, 2020 / 1
 
A feszültség mindegy, mert az áramot figyeled! Nem találok kész kapcsolást, időm sajnos nincs lerajzolni. Talán más segít.
A hozzászólás módosítva: Nov 7, 2020
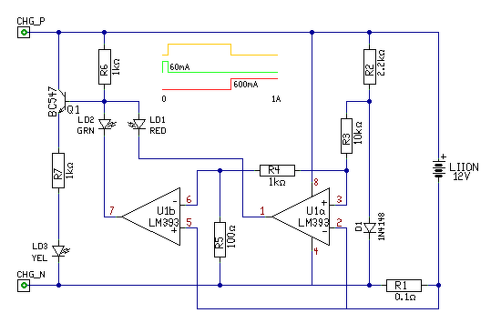
(#) proli007 válasza Pali79 hozzászólására (») Nov 8, 2020 / 1
 
Hello! Ha elárulod mekkora áramokat szeretnél jelezni, mit jelezzen és mekkora feszültségek mellett én megrajzolom.
(#) Pali79 válasza proli007 hozzászólására (») Nov 8, 2020 /
 
Hello! Nagyon köszönöm előre is! Megmondom őszintén ebben is egy kis tanácsra szorulok. Az akkupakk 3db cellából áll balanceres BMS-el ellátva, a töltő max 1A-t tud. Ezek az alapok amiket biztosan tudok.
(#) proli007 válasza Pali79 hozzászólására (») Nov 8, 2020 / 2
 
Ha Te nem tudod mit szeretnél, akkor én elég tanácstalan vagyok. De..
- Kb. 600mA felett világít a piros Led.
- A 600mA és 60mA között világít a sárga.
- És 60mA alatt a zöld. Tehát amikor már a töltőáram lecsökkent és kész a töltés.
A piros-zöld jelzéshez használhatsz közös anódos kétszínűt is. A 0,1Ohm-nak nem kell nagy teljesítményűnek lenni, mert csak 100mW lesz rajta.
(#) Pali79 válasza proli007 hozzászólására (») Nov 8, 2020 /
 
Köszönöm, ez még több is mint amire számítottam. Gondolom Kovidivi kolléga is hasonlóra gondolt.
(#) Kovidivi válasza proli007 hozzászólására (») Nov 8, 2020 / 1
 
Igen, ilyesmire gondoltam, akár 2 LED is elég lenne. 300mA felett piros, alatta zöld. Az áramkör feszültségét pedig stabilizátoron keresztül vezetném, hogy mindegy legyen, mekkora feszültségű csomagot töltünk, 3S-10S-ig működne.
Üdv.
(#) proli007 válasza Pali79 hozzászólására (») Nov 8, 2020 / 2
 
Jó, akkor legyen karácsony! Kétszínű közös anódos Led. Felül piros, középen sárga, alul zöld a jelzés.
Következő: »»   13 / 28
Bejelentkezés

Belépés

Hirdetés
XDT.hu
Az oldalon sütiket használunk a helyes működéshez. Bővebb információt az adatvédelmi szabályzatban olvashatsz. Megértettem