Fórum témák
» Több friss téma |
Köszönöm!
Azért megkérdezném,hogy valami "hasonlót"házilag,lehetne készíteni?Nem az ára számít,amit a linken láttam,de építeni jobban szeretnék,ha lehet.
Hello! Igazából nincs mit utánépíteni. Itt láthatod, hogy van egy hatlábú céláramkör, amiben a referencia és a komparátorok benne vannak, és ehhez tartozik a két Fet. Az egész az alacsony tápfeszre és a nagyon kicsi fogyasztásra van kihegyezve. Mit szeretnél elkészíteni? A nyákot? vagy a DW01 belsőjét? Mert utóbbi tömbvázlatát az adatlapján megnézheted.
Köszönöm!Azt hittem valami sokkal egyszerűbb megoldás létezhet,de látom,én nem gondoltam át az egészet,bocsánat!
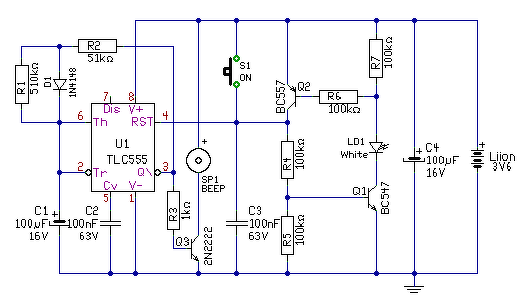
Ha egyszerűbb dologra vágysz, akkor rajzoltam az áramkörödhöz kiegészítést.
Az aksi behelyezése után megnyomod a nyomógombot és kezdődik a móka. Ha lemerül az aksi lekapcsol és úgy is marad. A Led egy fehér Led, halványan jelzi is a bekapcsolást, de feladata a feszültség eltolás a figyeléshez, Átalakítottam az ütemadódat, mert így a legkisebb a fogyasztás ha lekapcsol. Az 50sec várakozás alatt kb, 100uA, lekapcsolás után kb. 10uA a fogyasztás.
Gábor,tisztelettel köszönöm a kapcsolást és a fáradságodat!
Valami hasonlóra gondoltam én is,de nekem KICSI a tudásom az ilyenekhez.Meg fogom építeni és beszámolok majd róla.
Sziasztok! Építettem egy akkus hangfalat. Elég nehéz, ólomsavas akksi van hozzá. Lenne valami ötletetek, milyen akkut(és esetleg töltőt) és honnan szerezzek be ami: könnyű, nem kerül nagyon sokba, tölteni gyorsan lehet és legalább 8Ah! Feszültséget növelni tudom, így ha kevesebb mint 12volt nem gond. 12voltos erősítő van benne. Előre is köszönöm
Lipo/Li-Ion cellák. Könnyebbek, mint az ólmos akksi, az ára jó kérdés, én használtan veszek nagyobb pakkokat (3S-6S 3-5Ah), ezeket szétbontom, és a nekem megfelelő csomagnak építem össze. Előtte lemérem a cellák kapacitását és belső ellenállását, a 10-20mOhm (igénytől/terheléstől függő) felettieket elrakom máshova.
Nekem jelenleg 1kW terhelésre kell 10S akku, 10S 4P lesz kb. 16Ah, oda max. 10mOhm-os cellákat használtam, ebből 4db párhuzamosan 2.5mOhm belső ellenállást ad maximum, ebből sorosan 10db 25mOhm pakk belső ellenállással kecsegtet. A kicsit puffadt cellákat ha nem muszáj, nem használom fel. Így sokkal de sokkal olcsóbb, mint ha újonnan vennék egy ilyen akksit. Tölteni meg lehet simán 2C-vel is, ez 16Ah-nal 32A lenne, fél óra töltési idő... A puffadt cellákra visszatérve, a mellékletbe rakok képet, hogy egyes gyártók akksi pakkjai miért nem puffadnak fel soha. Válasz: mert nem tudnak, nem szabad nekik, a 0.5mm-es alumínium lap miatt... Ugye a gázok összenyomhatóak, így ha puffad is az akksi, az egészen addig nem fog feltűnni, amíg fel nem nyitjuk azt. Kicsit nő a nyomás a cellákban, az akksi ugyanolyan kemény és szép formájú marad, mint az első napon. A tulajdonos pedig elégedett, sőt büszke, hogy az ő akksijai bizony sosem puffadnak, és csak azt a márkát fogja vásárolni. Jó trükk. A hozzászólás módosítva: Szept 21, 2020
Megépítettem az áramkört,amit rajzoltál,igaz nem volt fehér ledem,jég kék smd ledet raktam be,tökéletesen működik!Néztem a lekapcsolási küszöböt is,3 voltnál kapcsol le,ez nekem jó.
Köszönöm!
Hidrogenes leggombon logo vezteknel, egyeniranyitonal es aramkorlatozo ellenallasnal nincs konnyebb. Cserebe alacsony a hatasfoka.
És hogy csinálod hozzá a hidrogént? Síma vízbontással?
Sav-fem, lug-fem, vizbontas, femhidridek, stb.
Hm. ez érdekel! Van ennek valami topicja?
Sziasztok!
Szeretnék ismét segítséget kérni, mielőtt a li-ion cellákat pakkba pont hegesztem, mi az eljárás a sorba kötött cellákkal, beépítés előtt pontosan azonos szintre kell tölteni, vagy a kész pakkban kiegyenlítődnek a sorosan kötött cellák feszültségei? Köszönöm.
Ha van BMS-ed balanszer áramkörrel, akkor később kiegyenlítődnek. Ha nincs, akkor vegyél másik BMS-t. Egyébként ha jobban esik, feltöltheted a cellákat egyesével is, 4.20V-ig (feltöltött). Én jobban szeretem a lemerült cellákat forrasztgatni/pontheggeszteni, véletlen rövidzárlatnál nem pukkan akkorát.
A hozzászólás módosítva: Szept 25, 2020
Köszönöm a válaszodat, esetleg van valami tapasztalatod a kínai BMS-el, mennyire megbízhatóak?
Amivel eddig találkoztam, nagyon jók. Kivéve, hogy a termék adatlapján az szerepel (szerepelhet), hogy balanszál, a valóságban pedig nem. De ezeket ki kell szűrni vásárláskor, ez a probléma nem csak Ebay-en van jelen, hanem mindenhol...
Esetleg nem tudnál ajánlani egy eladót az ebay-n, akitől már jó tapasztalattal rendeltél? 3S 10-20A-re kellene BMS.
Köszönöm.
Nincs konkrét eladó. Nézegesd a nyákot, keress kicsit nagyobb méretű SMD ellenállásokat, 40-300 Ohm tartományban, meg a leírásban legyen benne, hány mA-rel balanszál. A nagyobb méretű ellenálláshoz minden esetben tartozik legalább egy SOT23 tranzisztor/FET vagy egy SOT23-5 IC, és ez annyiszor, ahány cellát tud a BMS. Erről felismerhető a balanszer áramkör.
Sziasztok!
3S Li-Po pakkot, hogy lehet "autóról" legjobban tölteni. BMS van rajta, de ha áll az autó akkor az akkufesz 12-12,7 között van, járó motor mellett pedig bele tud szaladni a 14.2 be is. A BMS nek meg elvileg stabilan 12.6v kellene. Viszont így egyszer up kell neki egyszer meg down.... Vagy ?
B6 V2 12V változat. Mindenre is jó.
Vagg egy sepic converter (buck-boost).
Megtaláltam amiröl beszéltél, látom a két fajta panelt, de mire jó az enhanced verziójú panel?
Nagyon fontos a korábbi 10S 35A BMS átalakításánál (lásd a hsz., amire válaszolok), hogy a nyákon van még egy mini SMD ellenállás, amit át kell másik helyre ültetni. A nyákon be van ez az ellenállás keretezve, és a mellette levő helyeken T és K szerepel (az egyik hely üres). Tehát a hátoldalon a rövidzár helyzete és a másik oldalon a pici SMD helyzete is fontos, különben túltöltheti a cellákat!
Az lenne a cél hogy minél egyszerübb legyen a töltés!
Ez egy akupakk igy nem építeném hozzá pluszba ezt a töltőt! ( de amugy jelen pillanatban egy hasonlóval töltöm! )
Rákerestem pár darabra...
Jól látom hogy ez tud down és up ként is viselkedni? Cirka: in:12v-14,2v out: 12,6V 2-5A Erre melyiket javasolnád? Mert én csak ezt találtam ami up és down is, de ennek a max bemenője 12v... szerintem a 14,2v kilövi |
Bejelentkezés
Hirdetés |










) 




