Fórum témák
» Több friss téma |
Fórum » LM1036 sztereo hangszínszabályzó áramkör
Témaindító: Krajcsooo, idő: Máj 29, 2006
Témakörök:
Üdv!
Quad405-öshöz keresek elő fokozatot. Az lm1036-os ic-vel készült elő fokozatot láttam többen is meg építettétek, és ráadásul nekem is van 2 db ilyen ic-m. Esetleg valaki egy .lay filet tudna küldeni, hogy korrektül ki tudjam nyomtatni? (Én eddig nem akadtam rá, persze lehet én vagyok béna... ) Akár a módosított verzió is érdekelne, ha jól működik. Láttam néhányan próbálkoztak más értékű alkatrésszel, teli nyákkal, diódákkal a hangerő szabályzón. Érdekes lenne kipróbálni. Előre is köszi a segítséget! A hozzászólás módosítva: Nov 25, 2019
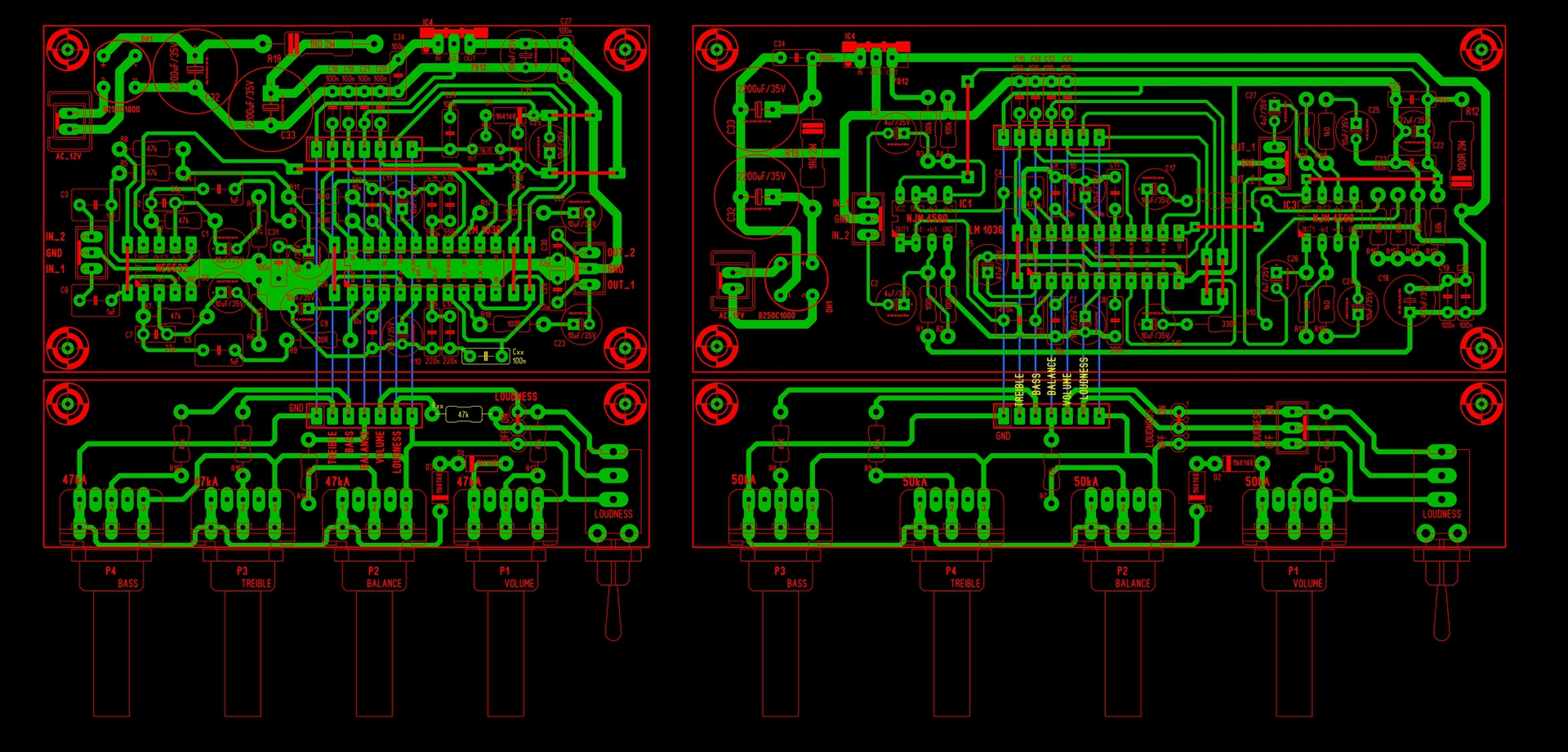
Reloop és Alkotó fórumtársak fejlesztett kapcsolását felhasználva magam tervezte nyákkal hibátlanul teszi a dolgát.
Köszönöm!
A 47k ohmos potencióméterek helyett 50k ohmosat lehet használni? Olyanokat találtam...
Persze, lehet, nekem is az van bent. Fontos, hogy lineáris legyen ne log-os.
Köszönöm a rajzokat!
Egyenlőre már csak egy kérés maradt bennem. Mégpedig van értelme az R2-R7 (47K) párost egy sztereó vagy 2db monó potira cserélni? 50Kohm-osat találtam abból is. Jó lenne ha telefon is hajlandó lenne rendesen kivezérelni a végfokot. Eddig azt tapasztaltam hogy telefonról kevésbé tudja az elő fokozat a végfokot meghajtani. Halkabban szól. A hozzászólás módosítva: Nov 27, 2019
Szia! Érdemes foglalkoznod az erősítés szabályozásával. Ha az LM1036 bemenetére érkező jel kevesebb mint 300 mV, akkor zajosnak fogod találni, ha több mint 700 mV, akkor pedig torznak.
A telefon kimenő jele fogja meghatározni, az 50 k potihoz milyen értékű R1, R6 ellenállásokat kell rendeljél. Nálam ezekkel az értékekkel a telefon is kivezérli az erősítőt, a vonali bemenetre pedig feszültségosztó került, hogy ne vezérelje túl a hangszínszabályzót.
Ajaj, bonyolodik a helyzet. Én azt gondoltam, ha az ellenállások értékét változtatom(R2,R7) úgy hogy a poti 3 kivezetéséből kettőt bekötök mintha ugyancsak egy ellenállás lenne, akkor azzal változik az NE5532-es erősítése és ennyiben meg is áll a dolog. Két legyet akartam ütni egy csapásra, de ezek szerint, akkor ez így nem működőképes megoldás?
Nincs ezzel semmi gond, az NE5532 erősítése ezzel az ellenálláskészlettel +9 dB. Ha R2, R7 helyére berakod a potit, akkor az erősítést 0 dB-re is csillapíthatod.
Ha kevésnek találod a telefonhoz a +9 dB-t, akkor kell R1, R6-ot csökkentened. Az erősítés innen továbbra is 0 dB-re redukálható a poti végállásában.
Oatis elképzelése is jó, ha növelni szeretné az előfok erősítését, csak akkor a 47K-s potit a jelenleg bent lévő R7 (R2) ellenállásokkal kellene sorba kötni. Tévedek?
A hozzászólás módosítva: Nov 28, 2019
Így igaz, viszont +9 dB lesz a minimális erősítés és ez növelhető +12 dB-re.
Ha jól értettem a szavait a minimális erősítés jó volt neki, csak a telefonhoz bizonyult kevésnek.
A hozzászólás módosítva: Nov 28, 2019
Igen, jól értetted. Az asztali számítógép rendesen ki tudta hajtani, de a telefon nem és az egyik laptop se. Ezért agyalok idejekorán. Szóval akkor hogy is kellene csinálni? a47K-s után tegyem a potit? Tehát ahogy az ellenállás mértéke nő úgy fog vele nőni az NE erősítése?
Bocsánat, de én vagyok nagyon láma... A 0dB erősítés az nem is erősítés és nem is csillapítás nem? Ehhez képest akkor a 47K-s ellenállásokkal +9dB erősítésre van állítva az előfokozat erősítése. Plusz ha még több erősítésre van szükségem akkor a 47Kohmot kell növelnem? Ellenkező esetben, ha kihagyom az ellenállást és csak a potit teszem be, akkor az erősítés 0- +9dB-ig mehet? A hozzászólás módosítva: Nov 28, 2019
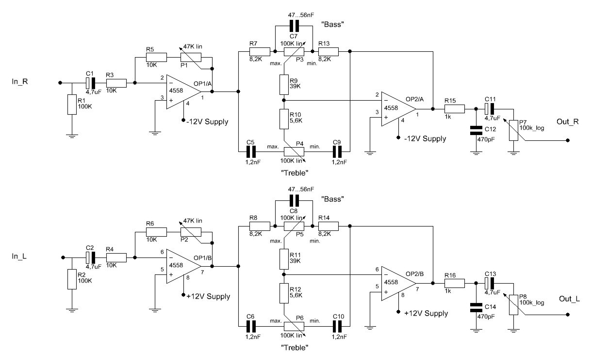
Figyeld a mellékelt rajzot.
Idézet: „z ellenállások értékét változtatom(R2,R7) úgy hogy a poti 3 kivezetéséből kettőt bekötök mintha ugyancsak egy ellenállás lenne” A mellékelt rajz szerint kösd be a potmétert a műveleti erősítő visszacsatolásába, a csúszkát összekötöd az egyik végével. Az ellenállást ne hagyd ki, hiszen így 47K tól tudod növelni a visszacsatolásban lévő ellenállásértéket, vele az erősítés mértékét. A hozzászólás módosítva: Nov 28, 2019
Ok köszönöm! Így fogom akkor megcsinálni.
Üdv!
Az alkotós nyák rajzon találtam egy S1 és egy S4-es bemenetet, amihez tartozik egy R3 és egy R10 ellenállás, amely a kapcs. rajzon nincs feltüntetve. Ezeknek mennyi az értéke, van egyáltalán szükség rájuk? Ha jól olvasom, akkor ezen a pontokon ki lehet kerülni a műveleti erősítőt. És még egy kérdés. az 1µF Kondenzátorok lehetnek elkók, vagy nem szerencsés? A hozzászólás módosítva: Dec 5, 2019
Üdv! Keress frissebb NYÁK-tervet! Az 1 µF legyen fólia-kondenzátor.
Miért keressek, nem működok? Már félig megépült, csak néhány kondenzátor hiányzik még.
Sziasztok! Van valakinek Budapest környékén elfekvőben egy LM1036N? Megvásárolnám! De postai úton is nyitott vagyok rá előre utalással, ha nem pesti vagy. Köszi és üdv!
Szia! Egy dologra fel hívnám a figyelmed! Az álltalad linkelt beültetési rajzon, sajnos a c10-es elektrolit kondenzátor rossz polaritással van feltűntetve, azt meg kell fordítani. Én is ezt a tervet építettem meg anno. Ahogy javasolták, van ennek egy tovább fejlesztett változata is Alkotó mestertől. Mivel majdnem kész vagy, így jó lesz ez, csak figyelj a kondenzátor polaritásra.
Ott a pont, tényleg fordítva van és rosszul is tettem be.
Ha nem találsz megoldást, esetleg ebay vagy aliexpress.
A hozzászólás módosítva: Jan 10, 2020
Megrendeltem már, de nem bízok a kínai után gyártott félvezetőkben. Múltkor rendeltem egy IGBT-t és csont nélkül elpostáztak valami MOSFET-et az IGBT típusával feliratozva. Azon se lepődnék meg ha egy üres tokot küldenének
Jó lett volna egy eredeti TI-os, de meglátjuk majd mit alkottak a kínaiak.
Sziasztok.
Volna egy olyan kérdésem,hogy akarok házilag házimozi erösitöt épiteni most jön meg a dekoder és a kérdésem az lenne hogy lehet e 3 ic ét ugy közösiteni hogy a potiknál közösitem az ic lábakato,hogy a 6csatornát egyszere tudjam álitani egy garnitura potval azaz 4 db al.
Igen.
Üdv!
Az LM1036N előerősítő kapcsolásában helyet kapott egy loudness kapcsoló. Ez pontosan milyen célt szolgál? Oszcilloszkóppal ránéztem egy 50Hz-es szinusz jellel, de nekem nem tűnt fel semmi. A kimeneti jel be és kikapcsolt állapotban is ugyan akkora maradt.
A fiziológiai hangerőszabályzást lehet ki/bekapcsolni. Bekapcsolt állapotban, alacsony hangerőállásnál emeli a mélyet/magasat, amivel az emberi fül frekvenciamenetét hivatott kompenzálni.
A gyakorlatban annyit tesz, hogy "dögösebbnek" hallod
Ok köszi. Kapcsoló helyett átkötés mehet, mert akkor nem sok értelmét látom kikapcsolni?
Vagy akár azon is lehet töprengeni, van-e értelme bekapcsolni, ha a rendszer egyébként is jól szól?
A kiemelések hosszabb távon fárasztóvá válhatnak. |
Bejelentkezés
Hirdetés |




) Akár a módosított verzió is érdekelne, ha jól működik. Láttam néhányan próbálkoztak más értékű alkatrésszel, teli nyákkal, diódákkal a hangerő szabályzón. Érdekes lenne kipróbálni. Előre is köszi a segítséget! 





Jó lett volna egy eredeti TI-os, de meglátjuk majd mit alkottak a kínaiak. 



