Fórum témák
» Több friss téma |
Sziasztok! Holnap tesztelem a PLL-t amit később szeretnék használni legalább teszt célokra ebben a sávban is. Az a nagy ötlet, hogy beállok 137 Mhz-re a rossz felbontású (50khz TSA5511 es pll el) majd változtatom az órajelét DDS el, amivel elméletileg folyamatosan hangolható VFO-m lenne. igaz a sáv tetején nyújtva. Vélemények az ötletről? Az a bajom hogy az órajel váltásra nem lineárisan nől a frekvencia. Hogyan csinálják ezt más DDS PLL VFO-k nál?
Köszi előre is: Joe
Ez talán egy érdekes link lehet ha még nem ismerős:http://www.minikits.com.au/down.html#weather
Köszi a linkeket!
Közben elkészült a TSA5511-es PLL. A kvarc nem 3,2 hanem 3,57 Mhz, tehát arra számítok magasabban megy kb 1,1 szeresen. 90 megára állítva remélem 100 körül találom meg a jelet.[OFF]teszek ide is egy képet, de a Pll topikban nyestölöm tovább.
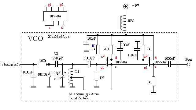
Itt lenne a VCO nyákja. Először BF199-el próbálkoztam, de végül a bevált BF981 es verzió mellett döntöttem. Behúzom 137-kf frekire, aztán Feri Pll jével maszírozom a későbbiekben.
A csatolt VCO remekül működik, több helyen is hosszú ideje használom, nagyon meg vagyok vele elégedve. Úgyhogy hajrá, szerintem nem lesz gond az élesztés sem, elég stabil az áramkör. A szokásosnál kevesebb hidegítő kondival is építettem már meg, és akkor sem gerjedt.
A PLL 50 kHz-es lépésköze nem lesz egy kicsit nagy műholdazáshoz? 137,9125 és 137,6200 MHz-en nem lesz az jó ![]() Közben megépítettem azt a vevőt, amit még a régebben "francia vevő"-ként emlegettetek. Hát mit mondjak... Hihetetlen. Egy 20 kHz sávszélességű 455 kHz-es KF szűrőt tettem bele, és azzal is nagyon szuper, szép képeket kapok (ma volt a próba/beállítás, olyan képeim még nincsenek amiket büszkén feltölthetnék, de idővel ez is meglesz). Az érdekesség az, hogy ha a hangot közvetlenül az MC3362 13-as lábáról veszem le, akkor használhatatlan a végeredmény (tipikus sávszélesség-probléma tünetek...). Viszont ha utána kötöm azt a 2 tranzisztoros erősítő (gondolom nem csak erősít) fokozatot, akkor teljesen jó képeket tudok venni, alig torzít a vevő. Fülre hallható ugyan hogy nem tökéletes a hang, de a képen nem látszik semmi. Azt néztétek már egyébként, hogy ez a 2 tranzisztoros fokozat konkrétan mit csinál? Érdekelne.
Gondolom, hogy egy 2400Hz-es sávszűrő a lényege annak a kéttranzisztoros kapcsolásnak.
Sziasztok! A VCO nyákja ebben a pillanatban jött ki a marató fürdőből, és jött hozzá Fet is velem a haza út során. Teszthez használom a TSA5511 et tisztán az egyszerűbb nyák miatt, késöbb 108 alatt akarom használni.
A Francia rádióban a két tranyó sávszélességet csökkent( hangfrekis oldalról beszélünk ugye?) , de ahogy értem szavaidat nem jól Az enyém elbújt de remélem előjön és befejezhetem. [OFF]Az eredeti ICje bizosan elveszett vagy fél éve. Nem viselték az eszközök a költöztetést. Így járt Feri PLL je is...
Szia, azért ha elkészül a VCO-d, akkor mindenképp jelentkezz, fényképeket is szívesen látnánk itt.
Majdnem kész, de ma már nem lett meg. Úgy akarom megcsinálni, hogy a varikapokat könnyen lehessen cserélni teszt célból.
Sziasztok! Igy néz ki a VCO. Kicsit szellős lett. Még nem teszteltem.
Közben találtam ezeket. Kipróbálom, mert BF199 el egyszerűbb lenne a keverő "oldala"Bővebben: Link
MŰKÖDIK a PLL! Szignálként fogom használni vevő bemérésekor.
Sziasztok! Végre sikerült beszereznem a vevőmhöz jópár darab CFU455B szűrőt, aminek megvan a kellő sávszélessége. Az első próba nemrég meg is volt, csatoltam az eredményt. Egyelőre csak egy prototípus az áramkör, össze-vissza van rajta kötözve minden, ha lesz időm majd új nyákot tervezek hozzá, és elkészítem a végleges verziót.
WXtoImg volt a program. A kontraszton majd állítok még, valószínűleg a 455 kHz-es KF tekercs nincs tökéletesen beállítva.
Szia! Megkérdezhetem honnan sikerült beszerezni a szűrőket? Mik a tapasztalatok a quadrafilar antennával, még mindíg nem az igazi?
A CFU455B-ket Amerikából sikerült beszerezni, egy amatőr hirdette őket. Teljesen újak, megvettem tőle mindet, így most van 10 db-om
Lehet kísérletezgetni.A QHAntennám egyelőre a padláson pihen. Próbáltam még, akkor amikor megépítettem, de nagyon rosszak voltak a tapasztalataim, így visszakötöttem a kereszt-dipólt, és utólag derült ki, hogy a vevő nem is volt jól beállítva, kereszt-dipóllal is ugyan olyan rossz volt (gerjedt). Azóta a vevő kijavítva, de az antennát még nem kötöttem vissza. Nem tudom mikor lesz időm kicserélni (a kábelezés miatt nem 2 perc), de kíváncsi vagyok rá én is.
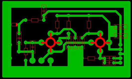
Ma elkészült egy új vevőm, a beállítás és tesztelés még hátravan, ma csak a nyákkészítésre és beültetésre volt időm.
Illetve csatoltam képeket egy korábbi verziómmal vett adásokról, mely vevőben már az új, CFU455B szűrőket használtam.
Jól néz ki az új nyák
A vett kép is nagyon jó, látszik hogy a megfelelő szűrő mennyit számít. A kép közepén majd 90°-os elevációnál mi az a zavar? Nekem a gépjármű gyujtásokkal szokott meggyűlni a bajom.
A szűrő rengeteget dobott az egész vételen. A nagyobb sávszélesség miatt már 1-2 fok magasan hallom, ami korábban elképzelhetetlen volt. Gondolom itt a doppler miatt nem pont a beállított frekin jön a jel, viszont a nagyobb sávszélesség miatt már ez is "belehallatszik" a vételbe, nem úgy mint egy keskenyebb szűrővel.
Az a zavar 90 fok környékén egy mobilhívás kezdete. Vétel közben becsörögtem, és villám tempóban rohantam ki a házból, minél messzebbre az antennától és a vevőtől Sajnos gyorsabban nem tudtam futni, úgyhogy ennyi benne maradt a vételben.
Árnyékolástechnika fejlődése szükséges!
egyébként ez az izgalom az egészban. Azt nézem, hogy a pici IC az fesz stab IC? Ebben az esetben ez a kapcsolás az RT ben közölt "alapkapcsolásra épül PLL es verzióban? Jön még elé egy BF981 vagy így működik ahogy van? Nos aki korábban elzárkózott a kétszeres keverésű MC3362 től, az hibás döntésnek bizonyul a képek alapján.
A két felületszerelt, SO08 tokozású IC az egy-egy feszültség stabilizátor valóban. Egy 78L09 és egy L05, az egyik a BF998-assal épült előerősítőnek, a másik az MC3362-nek. A képen, amit csatoltam, azon az áramkörön rajta van minden kompletten. Az antennától a hangfrekis kimenetig, csak a PLL-t kell rákötni.
Hűű
Elsiklottam az SMD alkatrészek felett amikor korábban megynyitottam az említett képet. Azt hiszem ezzel megcsináltad a fizikai értelemben vett kegkisebb vevőt a topicban. A tekercseket honnan sikerült bányászni? A másik kérdésem a FET második rezgőkörének csatolására vonatkozik az MC hez: hangolt kör kapacitiv csatolással? Sokat vergődtem az előző vevőmnél ezen a részen. Egyébként így, hogy teljes funkciós vevő, még jobban tetszik.
Ezeket a csatolasokat szamolni kellene, nem csak teljesitmeny illesztes szerint, hanem jel/zaj viszony szerint is.
Ha a rezgokor impedanciaja azonos az IC bemeneti impedanciajaval, akkor a rezgokor Q-ja felere csokken. Ezert szerintem a ~100 ohm-os rezgkori impedanciat nem nagyon szukseges egy 700 ohm ..1.5k bemeneti impedanciahoz teljesitmeny alapon illeszteni. De ezt termeszetesen meressel lehetne a legjobban megallapitani.
Megpróbálom konkretizálni a problémát. BF981 es erősítőt párosítottam SO42P vel. Az első párhuzamos rezgőkört kiválóan tudtam hangolni, de a második elvileg soros felépítésű auto trafós jelegű kör számomra kimérhetetlen maradt. Ha GDO-val megkínáltam pár méterről a keverő fokozatot 137 Mhz-es jellel akkor üttetést hallottam ugyan a műsorvevőn, de amúgy süket volt a cucc. Aztán elnapoltam a problémát, de valószínű két forrasztással működésképessé lehetne tenni. Persze az is lehet hogy a többi kör volt mellé hangolva(szerintem nem), vagy valahol máshol veszett el a jel, de akkori QTH mellett wobbler és szignál hiányában feladtam. Annyit változott a dolog, hogy két PLL birtokában elég nagy eséllyel lennék képes hangolgatni a cumót.
Elgondolkodtam a fenti hibaleíráson annak tükrében hogy ennél a verziónál nincs is benne még a FET... :hide: (mai kép)
Hát igen, tuti, hogy a korábbi verzióval keverem a dolgot.
Ezt nem láttam még korábban. Teljes vevő leírás.Bővebben: Link
Ezek a meresek is erdekesek. Mondjuk van egy rezgokorod ami adott frekvenciara van hangolva. Wobbler 50 ohm-os kabelet rakotod( akar megcsapolas, akar direkt, akar kapacitivan), de az adott 50 ohm-os terheles melletti atviteli gorbet fogod latni. Mikor rakotod az IC bemenetere, akkor mar csak kb lesz az az erosites es atviteli gorbe amit a meresnel lattal. Valoszinu ugy kellene megvalasztani az erositest, hogy a meres utan le lehessen zarni az egeszet 50 ohm-mal, es ugyis meglegyen a megfelelo jelszint. (Hogy mekkora jelszint kell, azt IC adatlapokbol ki lehet nezni. Legalabbis a Motorola ICknel ezek megszokottak.)
Ezt a temat ovatosan mindenki kikeruli. Merni, de hogyan?
A kicsatolás egyelőre tisztán kapacitív a rezgőkörről, bár most sikerült vennem aranyozott rézhuzalt, ha lesz időm, akkor készítek egy kísérleti vevőt, ahol el tudok játszani a kicsatolással, különböző tekercsleágazásokkal, mert biztosan sokat lehet rajta nyerni. Műszereim nincsenek hozzá, csak próbálgatással megy majd. De sebaj, eddig is így volt ez, ezután sem lesz probléma.
A FET második rezgőkörével egyébként sokmindent én sem tudok állítani. Az elsőt szépen be tudom hangolni, de a másodiknál csinálhatok bármit, szinte mindenhogy ugyan az a végeredmény. Ezen jó lenne változtatni, itt elég sok veszteség lehet (mármint hasznos jel tekintetében). Gondolkodom egy vevőn, MC13135-ös IC-vel, de annak ellenére hogy ez az MC3362 utódja, valamivel rosszabb az érzékenysége, ami miatt nincs meg a kellő lelkesedés bennem. Amit még szeretnék kipróbálni, hogy SA612-es keverő, és utána a KF-et MC3367-essel csinálnám meg, megvan hozzá minden, csak nyákot kéne tervezni. A vevő (amiről nemég feltettem a képeket) alkalmas egyébként AM adások vételére is, hogy a repsáv is figyelhető legyen vele. Most nem vagyok otthon, még nem tudtam kipróbálni a vevőt, talán hétfő este vagy kedden... |
Bejelentkezés
Hirdetés |




Köszi előre is: Joe 



Az enyém elbújt de remélem előjön és befejezhetem. 







egyébként ez az izgalom az egészban.
Elsiklottam az SMD alkatrészek felett amikor korábban megynyitottam az említett képet. Azt hiszem ezzel megcsináltad a fizikai értelemben vett kegkisebb vevőt a topicban. A tekercseket honnan sikerült bányászni? A másik kérdésem a FET második rezgőkörének csatolására vonatkozik az MC hez: hangolt kör kapacitiv csatolással? Sokat vergődtem az előző vevőmnél ezen a részen. Egyébként így, hogy teljes funkciós vevő, még jobban tetszik. 





