Fórum témák
» Több friss téma |
Fórum » MOSFET-ek
Hello!
Egy Fet-et a G-S között kell vezérelni. Tehát a S-et kötelező az Ardu GND-re kötni. Az áram pedig a G-S között fog folyni. Így teljesen értelmetlen, hogy csak a Gat-et kötöd az Ardu-ra. Még jó hogy nem megy tönkre a Fet, mert ha az Ardu táp és a szkóp GND között feszültség van, megpusztulhat a Gate. Egyébként pedig a Fet belső kapacitásai miatt, most kapacitív csatolás van a szkóp bemenet felé. Azért látod a jelet. Azt remélem tudod, hogy a Fet-nek "logikai" típusnak kell lenni, annak kisebb a G-S küszöbfeszültsége. És ha mérsz, akkor munkaellenállás kell a D és a + táp közé. Különben értelmetlen a mérés. (N-MOS esetén.)
Ha jól értem, te a felső esetet (lásd melléklet) építetted meg. Ha igen, akkor normális az, amit mérsz. Az oszcilloszkóp feszültséget mér, de a FET nem kap sehonnan feszültséget, nincs mit kapcsoljon, az oszcilloszkópnak sincs mit mérnie.
Építsd be egy ellenállást az alsó kapcsolási rajz alapján, így talán mérni fogsz valamit. Ha így sem mérsz semmilyen változást, akkor valószínűleg nem jó típusú FET-et használsz. Ahhoz, hogy a FET kinyisson, kell egy minimális gate feszültség, ez az adatlapjában megtalálható, Gate Treshold Voltage sor. Ha nagyobb terhelést akarsz FET-tel kapcsolni, akkor további fontos adat (grafikon) a kimeneti karakterisztika. Ha megnézed a harmadik képet, látható, hogy vannak FET-ek, amelyek még 6 V gate feszültségre sem nyitnak ki rendesen. Illetve hiába kapcsolsz 5 V-ot a gate-re, 11 A-nél nagyobb áram nem tud a tranzisztoron áthaladni. Megoldás lehet, ha logikai FET-et használsz, ezek a típusok kevesebb gate feszültséggel is beérik. Lásd utolsó kép, adott típus gate lábára adsz 3.5 V-ot és a DS között akár 100 A is folyhat.
Minden szavaddal egyetértek! A kérdezőnek (is), ha jól emlékszem "gate-visszahatásnak" hívják, tehát minél nagyobb áram folyik, annál nagyobb vezérlőfesz kell (csatorna-visszahatás némelyik könyvben..), ami az ábrán ott van. Ami tévedés szokott errefelé előfordulni a statikus és a dinamikus üzem, tehát "lehelésre is kapcsol" (ami igaz), de 20kHz-el már nem. A gate kapacitás sajnos 20-100nF is lehet, azt meg kell hajtani, de ki is kell sütni (mééémelegszik, hát mee analóg üzemben van másodpercenként 40000-szer és nem 0 idő alatt kapcsol), fetmeghajtók röppennek el (mert "csak" 2A-t tudnak), amit a fiókák nem olvasnak a pdf-ből, hogy a "hajtsuk meg jól" mellett, van egy maximális gate-áram is feltüntetve, tehát nem lehet +-100A-el pilickázni a gate-et, hogy gyors legyen a kapcsolás (meg van ott még töltésmennyiség is feltüntetve, de arra tesznek)
Otthonra 1-2kHz-en kis melegedéssel, uC port túlterheléssel elmegy a dolog sokáig, mert egy uC kimenete is korlátoz szerencsére (logikai FET-re gondolva persze). Nem okoskodni akartam, csak segíteni...fröccsent az asztalra 6x180A FET mindenestől, mert elbénáztam
Sziasztok! Adott három fdp6670 fet ami arduinoval van meghajtva, gs ellenállás 10k, arduino kimenet és g között pár ohmos ellenállással. A fetek egymás után kapcsolnak egyesével folyamatosan 7-10 khz-el, az lett volna a terv hogy mindegyik fet kapcsol 10 ampert és mivel egyszerre csak egy fet működik így elég lett volna az egészhez egy 15 amperes táp. A valóságban nem tudom terhelni egyesével 5 ampernél jobban a feteket mert összeadódik az amper és leold a tápegység. Valamit rosszúl gondoltam? Az a baj hogy laptop táp méretben lehetetlenség beszerezni 30 amperes ac/dc tápot.
Van kapcsolási rajzod, mit hogyan kötöttél? Egy közös terhelésre dolgoznak a FET-ek vagy minden FET-nek külön terhelése van?
Látatlanban annyi egészen biztos, hogy nem nyitnak ki rendesen a FET-ek, illetve lassú a nyitás és a zárás. Ekkora frekvencián direkt mikrokontrollerről lehetetlen normálisan vezérelni FET-et, hiába logikai szintű, kelleni fog FET meghajtó (is) a rendszerbe.
Minden fetnek külön terhelése van, egy egy led. A fő tápegység közös és eloszlik kettő állítható dc/dc tápra. Erre azért volt szükség mert a piros és kék lednek 5-7 amper kell, a zöldnek viszont 12-16 amper. Vettem fet meghajtót, de valószínűleg nem jó mert dual. (ir2101s)
Az sem ártana egy tesztre, ha csak 1 fet menne és szkóppal megnéznéd a gate feszültséget.
Kérdés, az arduino kimenete mennyire tudja kinyitni a fetet, milyen a fel és a lefutó él a gate-n. A terhelés se mindegy, van-e némi visszahatása vagy sem. A "7-10 kHz"-ről pedig egy idődiagram is jó lenne a 3 fet meghajtásról, mégis mekkora "hézag" van pl. az 1. fet kikapcsolása és a 2. fet bekapcsolása között.
Ha jól értelmezem, ez így eléggé kétséges megoldás. Oszcilloszkóppal meg kell nézni, hogyan reagálnak a DC/DC konverterek ilyen terhelésre de nagy valószínűséggel nehezen viselik a dolgot.
Szimpla FET meghajtó: TC4420CPA.
A szünet gyakorlatilag nulla, egyből kapcsol a másik, azt még kipróbálom hogy programozok közé szünetet. Teljesen nyit a fet, egyesével megvan az amper.
Na, ez az..- kérdés, észreveszed-e szemmel a berakott "szünetet" vagy sem, ill. a táp mit szól hozzá.
Megnézem. Az arduinon van egy lassú mód ahol szemmel követhető a villogás, így látható a szünet is amit belerakok.
Folyamatosan csökkentsd a szünetet, hátha lesz egy kompromisszum pl. 0,x ms környékén?
Azért a gate lefutó élét nézd meg. A hozzászólás módosítva: Dec 23, 2024
Van egy gyári meghajtó panelem lt3744-el, rendesen van fet meghajtó is a fet elött csak kevés az amper, kipróbáltam vele és ott is összeadódik a három led ampere.
Oké.. ha tehát a látható csoportok közötti szünetekkel birja a táp, tehát tuti 5-5-5 amperekkel megy és nem 5+5.. amperekkel, akkor csak kíváncsi lennék a csoportokban a lefutó élekre.
Belül nem veszed észre, ha nem okés, de a csoport utolsó kapcsolása után nem mindegy. Hány us alatt megy le 0-ra a gate fesz... Vagy passz.
Egymás után rögtön nyitottak a fetek, raktam közé 5ms szünetet, így már jobb lett. Köszönöm!
Szia!
Szemre biztos jó így már, de lemehetsz még szerintem akár 2-300 usec-ig is..
Kiméregettem a gyári led meghajtó részét,
Lt3743 vezérli a feteket de az most mindegy, impulzussal vezérelhető a led villogása és 0-5v feszültséggel külön állítható a fényerő. A q3 szerepét nem igazán értem, elvileg az a fényerő vezérlője.
Jó régi téma..
![]() Söntöli a ledet minden impulzus alatt a vezérlésétől függően..
Köszönöm!
Valóban régi bár nálam folyamatos, ahogy az időm engedi. Ki akarom váltani az lt3743 vezérlőt mert 7a maximumra van beállítva, lehetne módosítani de nagyon macerás mert extrapici smd. A terv q1-q2 félhíd meghajtó, a q3 még nem tudom, lehet pwm meghajtóval kipóbálom hogy mit csinál.
Ha a q3-at pwm-mel hajtod, akkor előfordulhat, hogy szabálytalanul, lassan fog változni a fényerő, a frekvenciától függően.
Sokszoros pwm frekivel jó lehet.
Kipróbálom, van egy háromcsatornás frekvencia és impulzus generátorom, az 150khz-ig állítható.
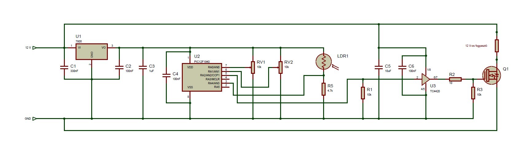
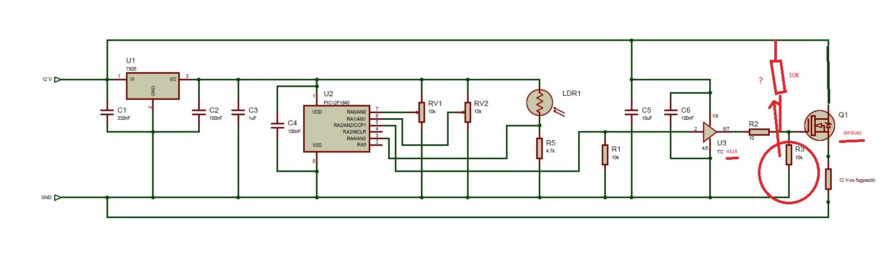
LED PWM P-MosfetSziasztok!Kellene egy kis segítség. Van egy nagyon jó LED fényerő szabályzós áramköröm. Jól működik, meg van építve. Mellékelem (LED N Mosfet) De most egy másik áramkörbe kellene, viszont nem a GND-t, hanem a +12V-os ágat kellene leszabályozni. Kijavítottam pirossal a változtatásokat, megnéznétek, hogy így jó lesz-e? P- Mosfet, illetve invertált kimenetelű driver. Köszönöm: Attila A hozzászólás módosítva: Aug 22, 2025
Köszönöm, a 10k ellenállás is kell, a gate és a + közé?
Igen, kell. Bekapcsoláskor, amíg a többi áramkör fel nem ébred, zárva tartja a FET-et, kikapcsoláskor pedig zárja, ha a kikapcsoláskor éppen nyitva volt.
Helló!
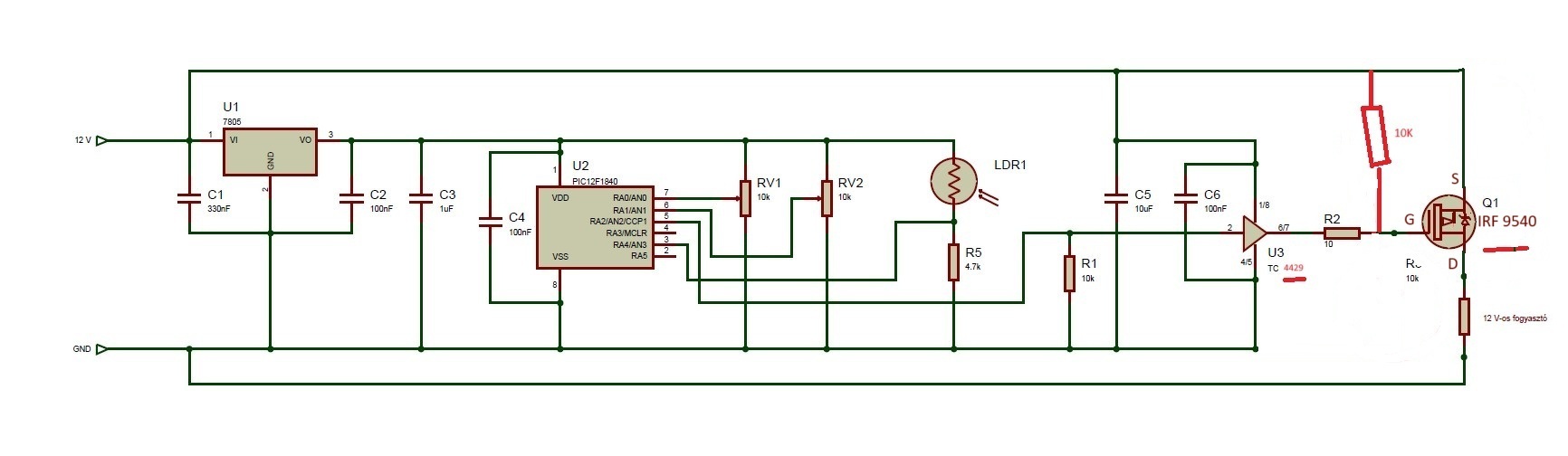
Pontosítva a Mosfet a képen:
Sziasztok!
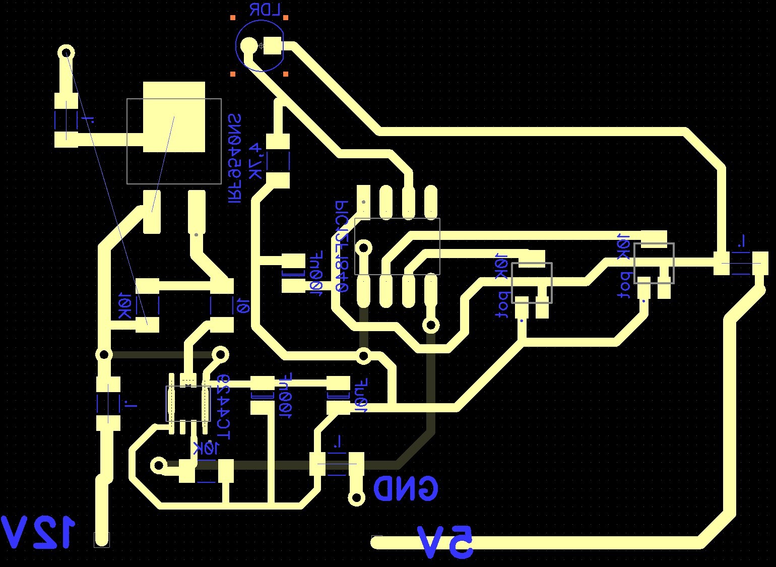
Valami nem működik és nem értem. Az eggyel fentebbi kapcsolást építettem, de nem mérek pozítiv feszültséget a D-n. Megnézné valaki mit rontottam el? Ja ez tükrös alsó felén lenne a nyáknak. Üdv: Ati A hozzászólás módosítva: Szept 23, 2025
Biztos nincs nyitva a fet - nézd meg, hogy a gate ( U3 kimenet ) gnd közelben van-e.
( többre nem vállalkozok.. ) |
Bejelentkezés
Hirdetés |








Otthonra 1-2kHz-en kis melegedéssel, uC port túlterheléssel elmegy a dolog sokáig, mert egy uC kimenete is korlátoz szerencsére (logikai FET-re gondolva persze). Nem okoskodni akartam, csak segíteni...fröccsent az asztalra 6x180A FET mindenestől, mert elbénáztam 












