Fórum témák
» Több friss téma |
Fórum » MOSFET-ek
Üdv! A nem kis segítségetek, átnézés és módosítások után feléledt a táp. Köszi!
üdv, tudtok valamilyen SOT-23 as N-mosfetet amiben van belső zenerdióda a GS közt?
Pl: FDV301/303
Köszi, sikerült találnom nekem is talán még jobb is lesz mert magasabb feszültsget tud 60V 2N7002BK.
Van egy mosfet meghajtó áramkörben elég érzékeny helyen 2db BSS123, tartottam is tőle hogy eléggé érzékeny a bemenetük nem e fognak elszállni és hamar be is igazolódott mert rövid működés után bezárlatosodott az egyik GS a másiknak meg majdnem teljesen gondolom GS túlfesz okozta mivel a DS lábak jónak tűnnak. Ezért gondoltam lecserélni olyanra amiben van belső védődióda. Egyébként ezek a belső diódák megvédik a GS bemenetet a huzamosabb idejű GS túlfeszültségtől is ha van gate előtét ellenállás?
Sziasztok!
Van egy 30 csatornás vezérlőkártyám, melyen AP60T03GH MOSFET-ek a kapcsolóelemek. Szeretnék velük 24V-os termoelektromos zónaszelepeket kapcsolgatni, melyek 2,5W és 250mA tulajdonságúak. A kérdésem az volna, hogy szükséges-e plusz ellenirányú dióda beépítése a MOSFET-ek után a be/ki kapcsolási tranziensek kivédésére?
A szelepek nagyrészt Ohm-os terhelésnek minősülnek, elvileg nem kell. Ettől függetlenül én mindig rakok, 10 - 20 Ft-os tétel. Nem gyári dolog, ahol minden fillér számít. Gondolom én.
Köszönöm a gyors választ!
![]() Én is szándékoztam rakni, csak kellett a megerősítés. 1N4007 gondolom elégséges(ebből van itthon egy jókora strip)...
Tedd csk oda. A motor az motor. Nem mértem ugyan, de a ki-be kapcsolás üt valamelyest. Én is beleraktam az enyémbe.
Termoelektromos zónaszelep, gyakorlatilag fűtőbetét.
Jelen esetben termikus szelepmozgató, így egy tekercs melegíti a benne lévő gázpatront. De tulajdonképpen ártani nem ártok vele, ha rakok minden kimenetre.
A termoelektromosról lemaradtam. Akkor valóban nem eszenciális.
Üdv.
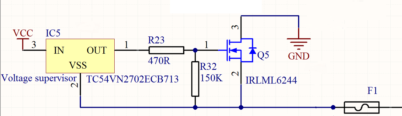
van az alábbi áramkör, amit azt csinálja hogy megszakítja egy MCU áramellátását ha az aksi feszültsége egy bizonyos szint alá esik (ennél kicsit bonyolultabb azért az egész - de ez itt nem lényeges). A problémám nem is igazán ezzel az áramkörrel van, hanem: Forrasztás közben elég gyakran megesik, hogy a mellékletben ábrázolt FET egyszerűen csak tönkremegy úgy hogy nem is azt forrasztom (nincs melegítve). Van hogy nem is teljesen megy tönkre csak az Rdson ellenállása nő meg. Például a minap ráforrasztottam az áramkörre az akksit (mivel nincs beiktatva kapcsoló így forrasztás közben "feléled" az áramkör), erre tönkrement ez a FET. Csere után hiba nélkül működött minden. Metcal forrasztó állomást használok. Az áramkörben 470µF puffer kondenzátorok vannak. Az adatlapja alapján ez a FET 32A impulzusszerű áramot tud elviselni. A nyák vezetősávjai mindenhol elég vastagok (GND plane is van) nem gondolom hogy folyna ott ekkora impulzusszerű áram. Van erre valakinek magyarázata mi nyírhatja ki? Hogy tudom megvédeni? Vagy használjak más típust? A hozzászólás módosítva: Feb 28, 2018
Használsz ESD védelmet? (karperec, asztalbevonat, páka bekötése)
A metcal pákában elméletileg kell lennie valami ilyesminek (elvégre high-end páka).
De azonkívül se karperec, se asztalbevonat... De eddig soha ilyen problémám nem volt. ESD csipeszt viszont használok. A hozzászólás módosítva: Feb 28, 2018
Valószínűleg túlfeszt kap. és nem túláramot, mert a páka más potenciálon van mint az áramkör. A metcal ráadásul több MHz-en megy, ami esetleg még egy kicsit bonyolít a dolgokon. A páka fémrészét össze kellene földelni az áramkörrel, ill. ESD védelem, ahogy Peter65 is írta.
A hozzászólás módosítva: Feb 28, 2018
Lehetséges, köszi a tippet ez olcsón kipróbálható. Lehet egy karperecet is be kéne szereznem
Idézet: Nem ismerem a Metcal pákákat de igen furán venné ki magát, ha a fűtési mód miatt mennének tönkre alkatrészek. Azért nem egy sufni cég. „A metcal ráadásul több MHz-en megy, ami esetleg még egy kicsit bonyolít a dolgokon.”
Nem sufni, de ha nem használsz semmi ESD védelmet bármi megtörténhet. Ha lenne metcal pákám megnézném mennyire szór kifelé, így meg csak egy tipp marad a dolog. Mindenesetre azt már rég megtanultam, hogy egyetlen márkanévtől sem kell hasraesni... minden gyártónak lehetnek jól, és esetleg rosszabbul sikerült termékei. Nem olyan régen pl. vettem kínai multimétereket, ezek egyetlen kivétellel (ami nagyságrendnyival drágább műszer), minden más kézi multiméteremnél pontosabbak, beleértve a Metex műszereimet is, amik azért valamivel többe kerültek.
Sziasztok!
Szeretnék segítséget kérni egy áramköri részlet müködésének megértésével kapcsolatban. Ez egy gitár loop switcher része, ami PIC vezérléssel van megoldva. A feladata elvileg annyi, hogy a relékben lévő kontaktusok kapcsoláskor egy pattanó zajt generálnak, és emiatt a uC késleltetve engedi a jelet a kimentre. A feteken keresztül földre húzza azt egy rövid időre. A kérdésem hogy miért kell kettő BS170, ill. a 4,3V-os zéner mit csinál, mert én úgy emlékszem, hogy fordítva kéne bekötni. A PIC 5V-ot vagy 0-át kapcsol a 14-es lábra. Amúgy meg lehet ezt oldani egy fettel? Köszönöm.
Egy kérdést csak egy helyre, egyszer teszünk fel!
Üdv! Felmerült esetleg MSOFET-es multivibrátor, mint lehetőség DC-DC átalakítónak. A tranzisztoros kapcsolásból indultam ki, hogy egy szimmetrikus primer tekercsű transzformátor segedelmével megduplázható, (közel), a tápfeszültség. Nekem 3V-ból kellene 9V, kicsi áram mellett. Van-e véleményetek róla. A transzformátor tekercseken kívül, figyelembe véve a MOSFET határadatait és a transzformátoron megjelenő 6-9 V még nem árthat a FET-nek.
szerintetek megér egy próbát?
Szia!
Ugyanúgy foglalkozz a fetek védelmével, mintha tranzisztoros kapcsolás lenne. A trafón sokszor nagyobb feszültség jelenik meg, mint 9 volt. Tekintettel az alacsony tápfeszre, minél kisebb drain feszültségű fetet alkalmazz ( 20-30 V ) és hasonlóan a szükséges Ugs is minél kisebb legyen ( 2-3 V ).
Íme, ez egy gyári, 300W körüli autóvégfokban volt. Mezei 2 tranyós astabil multivibrátor, stabilizált táppal, hajtja a feteket.
Üdv!Próbálgattam a lehetőségeket. A kapcsolás berezgett úgy is, amit fentebb rajzoltam, de visított, mint a fába szorult féreg. Egy ellenállással, (több értékűvel is), csökkentettem, a visszacsatolást. Majd az ellenállással párhuzamosan kondenzátort is kötöttem. Mind működött, de vagy nem bírta a terhelést, de jellemzően a tápfeszültség tartománnyal volt gond. 2,8...3,2 V körül jól ment, de 4,2 V-nál nagyságrenddel megnőtt a felvett árama. Próbáltam egy MOSFET-tel is. Ott is az áramokkal volt gond. Lehet, hogy önrezgő kapcsolás nem szerencsés? Drótozok egy vezérlést és úgy is megpróbálom. Mennyivel egyszerűbb lenne, ha az árusított modulok működnének is. 3/3 rossz.
Ha nem boldogulok, visszalépek arra a változatra, amikor kicsi árammal ment széles feszültség tartományban és a trafó szekunderével játszok.
Üdv! Nekem 0,5 W elég bőséggel. De nem esélytelen egy külső vezérlés.
Ha megy 3 volt körül, miért erőlteted 4,2-vel? Az eredeti beírásodban 3 voltról beszéltél.
Feljebb biztos nagyobb primer menetszámú trafó is kellene.
Mert az a fránya Li-po cella képes rá. Most készítettem egy másik trafót, aminek tudna kellene 3V akkufesz mellett a 9 V-ot. Az áramkört nem a megszokott módon terveztem. Előszőr készítettem egy 2×30 menetes primer tekercset, majd egy 100 menetes szekundert. A trafót befurtam egy szűz nyáklemezbe és fúróval egyből belefúrtam az alkatrészeket. SMD MOSFET-et terveztem rá. Festék tollal megrajzoltam, kimarattam. Rakosgatom bele az alkatrészeket. A visszacsatolás alkatrészeit majd kísérleti úton határozom meg. Forrasztó csúcsokat teszek a csere alkatrész helyére, hogy a fóliát kíméljem. Ha berezeg, akkor terheléspróba. Persze jó lenne tudni az LCR-T4 modul áramszükségletét. Már még sem az lenne a próbaterhelés.
A hozzászólás módosítva: Okt 18, 2018
|
Bejelentkezés
Hirdetés |















