Fórum témák
» Több friss téma |
Látom :yes:
Idézet: „A végén warn-t kapunk ennyi off miatt” A warn mindig csak az eleje - a vége teljesen máshogy fog kinézni, bár a szín egyező lesz...
Üdv.
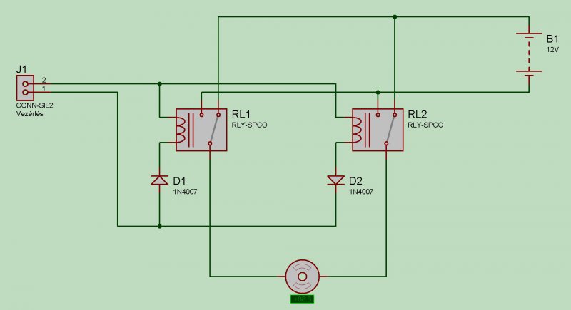
Szükségem lenne egy nekem megfelelő forgásirányváltóra,természetesen DC motorhoz,ami a következő paraméterekkel rendelkezik. 12V/5A Ezt motort "távvezérlőn" keresztül szeretném működtetni,sajnos az vevő által leadott feszültség túl kevés,ráadásul egy ekkora áramfelvételű motort nem bírna el. Tehát a motort egy külön akkuról járatnám,ez eddig tiszta sor,egy relével simán megoldható lenne.A problémám igazából itt kezdődik,forgásirányt hogy válthatnék,anélkül hogy a motor nincs közvetlen "kontaktusba" a vevő kimenetével,így a szerencsétlen hiába cserélgeti a polaritást,a motorra ez nincs kihatással. Segítő választ előre is köszönöm!
Hali!
Mindig csak egy relé húz meg. Nincs szükség kereszt reteszre, mert ha netán egyszerre meghúzna mind a két relé akkor a motor csak fékezne. Mind a két polusára ugyan azt a feszültséget kapja. Szerintem ennél egyszerübb nem lehetne. Még valami. A szabályzód ugye meg tud hajtani egyszerre egy relét? (max 100mA) Remélem tudtam segíteni...
Sziasztok! Adott egy mezei Dc motor, rajta a 2 vezeték. Kérdésem az lenne, hogy hogyan szabályozhatnám a forgás irányát egy mikrokontroller 2 lábával? A motor 5V os, a kontroller 2 lábán a kimenet is 5 volt lehet. (Példa: a két láb:01 esetén egyik, 10 esetén másik irányba forog a motor)
Előre is köszönet az 5letekért! A képről lemarad, de természetesen adott a föld meg a fázis is a tápon.
Hhíd
Szia!
Köszi a gyors választ! Amit eddig találtam, és a legszimpatikusabb: Katt ide Következő kérdésem, hogy a mellékelt információk alapján a motor max 50V 10A -el terhelhető? Valamint akkor miért van bedrótozva a 12V? Ha nekem 5V kéne, mit módosítsak a kapcsoláson? Írják még, hogy a sebesség is módosítható. Azt a biteken kiadott pulzus szélességel törtémő modulációval lehet megvalósítani? 1000 Köszönet! Üdv!
A jelet, hogy merre forgasson ha szaggatod, akkor lehet sebességet igazítani. A kapcsolás hibája, hogy különböző FETeket használ. Ha 5Vos a motorod, akkor 5Vot kötsz a tápra, a maximális feszültségeket szokták megadni. Várd meg egy hozzáértő véleményét. Én csak egy Hhidat készítettem, saját tervezéssel, azonos fettekkel, 5Vos logikai vezérlésről, akkus fúró motorjához, nagy áramokat bír, de több alkatrészből áll.
Megépítettem ezt:
Bővebben: Link Kérdésem az lenne, hogy miként működhet a bd138 asok C,E lábait felcserélve is, valamint, ha így működik, az azt jelent, hogy elfüstöltem volna őket? Köszönet! Üdv!
Sziasztok!
Tudom hogy már van pár hasonlo topik de sajnos sehol sem találtam kielégítő választ! Van egy egyenáramu motorom! Ezt szeretném relével vezérelni. Namost van két végállás kapcsoló meg egy három állású kapcsoló! egyik állásban elindulna a motor,majd a végállás kapcsoló megállítaná aztán kapcsolás másik állásba a motor elindul vissza felé és itt is megállítja egy végálláskapcsoló! Ehhez kellene nekem egy kapcsolási rajz! Ja 12 Vos rendszerről van szó! Előre is köszönöm!
Hello, pedig van rá válasz, pl
itt Nem értelek Titeket...Tudjátok, hogy van hasonló topik, de nyittok egy ujat...
Szia!
Vagy itt egy egyszerűbb: Az SW1 egy kétáramkörös háromállású kapcsoló, SW3 és SW4 pedig a két végállás kapcsoló (a végállásban bont). A mechanikát úgy kell kialakítani, hogy a motor a haladási irányban menjen el a végállásig, ott bontsa az áramkört. SW1-et átkapcsolva elindul a másik irányban, elmegy a másik végállásig, ott is bontja az áramkört. SW1 középállásban a mozgás megállítható. Szia
ez sem jó! Ezek szerint nem volt érthető amit irtam!
1 relét kapcsolok egy 3 állású kapcsolóval 2 végállás kapcsolóval megszakítva! na mindegy majd kröül nézek máshol is4
ez jó!És azt hogy tudom megcsinálni hogy ott is maradjon a végállásban és csak akkor induljon vissza ha átkapcsolóm a kapcsolót?
Szia!
Tessék! Ez akkor indul vissza ha átkapcsolod, és még relé sem kell(de lehet).
Dióda nagyon kell bele?Vagy el is lehet hagyni?Köszi a rajzot!
még egy kérdés! Azt hogy lehet megcsinálni hogy folyamatossan üzemeljen tehát végállástól végállásig oda vissza menjen addig amig ki nem kapcsolom?
Szia!
Ha egyszer a szerkezet a végállásba ért, ott bontja az áramkört a végállás kapcsoló, tehát a motor megáll, az áramkör bontva marad. Ha átkapcsolod, akkor azt a végállás kapcsolót, aminél épen van a szerkezet, kiiktatod az áramkörből, hiszen a másik végállás kapcsoló van az áramkörben. Ha odáig elér, akkor azt kapcsolja ki. Ha a szerkezetet nem háromállású kapcsolóval hanem kétállásúval és egy külön ki/be kapcsolóval szereled, akkor a legegyszerűbb megoldás, ha a szerkezet mechnanikusan maga átkapcsolja a kétállású kétáramkörös kapcsolóját. Ha a kapcsolót jól szereled fel, megvan az elektromechanikus oszcillátorod, azaz a szerkezet a két végállás között ide-oda jár, amíg be van kapcsolva. Szia.
huhh! ez egy kicsit durván hangzik ennyire nem értek hozzá!
valami más megoldás?
Ezen a lapon találsz egy relés flip-flopot, a set és reset kapcsolók a végálláskapcsolóid, rájuk kattintva le tudod szimulálni a működést (vizuálisan könnyebb megérteni). A kimenetre már csak egy olyan relé kell, ami a motoron polaritást fordít, és kész az oda-vissza járó motor. A tápkört megszakítva pedig megvan a kézi leállítás módja is.
:eek2: :wow3: hmm ezen még gondolkodnom kell! nem nagyon vagyok még otthon ilyen témákban azt hittem egyszerübb az egész!
lehet hülye vagyok de nem értem!
ezt már nagyábol értem!
na szal: az alkatrészek sajna adottak:2 db végállás kapcsoló nyitó záró érintkezővel! 1 db 2 áramkörös 3 állású kapcsoló 1 db relé 1 záró és 1 nyitó érintkezővel ezekkel az alaktrészekkel hogy tudom ezt megoldani?
1 db-om még talán akad! Sajana nem mert ennyi cumobol kell megoldanom
Helló
Szeretnék csinálni egy kicsi ventilátort ami úgy működik mint a nagy. Már megvan minden (ventilátor 12V os, PC tápról megy, hozzá forgás sebesség szabályzó, nem rég szereztem 1 kamion ablak emelő motort igaz 24V de 12V-ról pont jó a forgás sebessége, és van hozzá 1 príma kis áramkör ami megállítja a motort ha az ablak le v fel ért) már csak azt szeretném megoldani a legegyszerűbben h úgy forogjon mint a nagy ventilátor. Ami kapcsolások vannak fenn azokat kapcsolgatni kell mindig ha a motor az egyik irányba végig ment? Mer nekem olyan kéne ami automatán fordítja meg a forgás irányát mint a nagy szoba ventilátorok. A segítséget előre is köszi!!! üdv szaky27 ui.: remélem érthető, és elég kezdő vagyok.
na akkor azt hogy tudom megoldani hogy a motor automatikusan oda vissza járjon ezekből az alkatrészekből:
2 db 2 állású relé 2 db végálláskapcsoló 1 db 1 állású kapcsoló(ki-be kapcsoláshoz) Üdv. |
Bejelentkezés
Hirdetés |




:integet2:




valami más megoldás?
lehet hülye vagyok de nem értem!
na szal: az alkatrészek sajna adottak: