Fórum témák
» Több friss téma |
Fórum » Motorgyújtás
A sárga fórumon 4T gyújtást keresel, gondolom valamilyen konkrét célzattal...
Nade, hogy tőlem telhetőleg válaszoljak is, (bár nem vagyok szerelő, csak láttam pár gyújtástekercset,elektronikát): A gyújtószikrát crossmotoroknál nagyon nagy hányadban tekercsgyújtás szolgáltatja, utcai motoroknál akkus a nagyobb hányad, a világításnak úgyis vannak kritériumai. Ezen belül pedig van hogy a gyújtást, és az akkutöltést is tekercsről oldják meg, erre is lehet számos példát találni.
Ahhoz, hogy 100%ban alkalmas legyen kell egy elektronika is, például a 9 diódás rendszert be lehet indítani akku nélkül is, mégis gerjesztőtekercses.
Az indukció érdekel téged, a témán belül pedig az indukált feszültség. Az Ui= B x l x v x sina Tehát ott a B, így valamilyen módon mágnest kell csinálni, ami forog. Ez lehet állandó mágnes, vagy egy tekercs, amibe áramot vezetünk.
Igen mert az a méret fér el.
Egy kicsit szórakozni akarok egy gyújtással és azért kellene, mert ha jól sikerül ezt használnám fel.
Nagyon egyszerű, a gerjesztett generátorokban a forgórézhez keféken keresztül viszik a delejt azaz a gerjesztő áramot. De mivel ez a lendkerék, ami egyben a generátor forgórésze állandó mágnessel van tele, nem kell neki áram. Teljesen más neki a szabályzása is.
Az oké hogy szórakozni akarsz a gyújtással, de ezekkel a töredék információkkal csak velünk szórakozol. Jó lenne tudni mi a célod, nekünk meg azt hogy milyen a gyújtásod. A hozzászólás módosítva: Júl 5, 2015
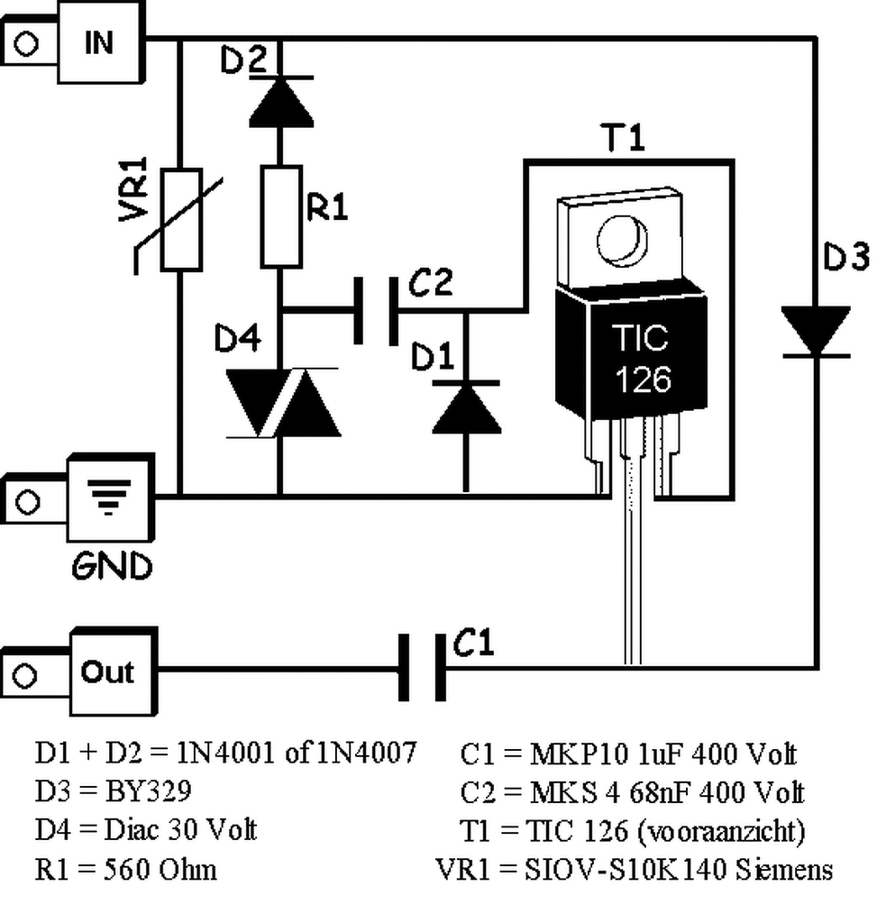
A képen látható gyújtáshoz lehet használni a simson eredeti jel adóját? Nem tud nekem valaki 2db zy 200 diódat adni meg egy 22 ohm 5w ellenállást?
A hozzászólás módosítva: Júl 5, 2015
Ez nem Simson gyújtás. Ez egy tranzisztoros , akkumulátoros gyújtás. Elavult. Felejtsd el!
Meg van építve! Azt szeretném tudni hogy simson jel adó-val működne e?
Nem! Ez HALL jeladóhoz készült. Talán az MZ TS-hez.
Valaki nekem azt azt mondta hogy a simson tirisztoros gyújtás jeladója is hall.
A hozzászólás módosítva: Júl 5, 2015
Köszönöm!
Ez nagyon hasznos infó volt! Van egy 6V Jawa amire egy 12V generátort akarok tenni és ezzel szeretnék szórakozni, hogy tökéletes legyen , mivel a 6V az nagyon kevés. A világítás is nagyon gyenge rajta. Igaz hogy nekem nem nagyon volt vele gondom, de nem a legjobb.
Nem az. Indukciós jeladó.
Lenne hozzá való gyújtàsról kapcsolási rajzod.?
Simson tirisztor?
Szevasz!
Hol is vagyunk? Főoldal, HESTORE.hu, rendelhető, másnap, 3.nap átvehető, postázzák is. Itthon ellenállást még találnék. Üdv: StMiklos
Az eredeti utángyártása. Meg még egy.
A hozzászólás módosítva: Júl 5, 2015
Üdv. Volna itthon egy Izs Planéta 3 motorom.
Az volna a kérdésem hogy ennek a gyujtása akkumulátorhoz kötött sajnos,ha nincs akku,nincs gyujtás,és hogy hogyan tudnék feltenni rá egy tirisztoros gyujtást? Találtam itthon BT151 800R tirisztort a feladatra. A válaszokat előre is köszönöm.
Én nem ismerem ezt a mocit, megvallom lusta vagyok túrni a netet az infókért. Jól jönne egy kapcsrajz, vagy bármi infó a gyújtás megvalósításáról.
Hagyományos akkumulátoros gyújtás, megszakítóval.
Egy tranzverteres tirisztoros gyújtás megfelelő lenne. Ez jó is lehet. A hozzászólás módosítva: Júl 8, 2015
Ehhez is kell akku, nem lennél vele előrébb! Milyen generátor van rajta?
Ja, vagy úgy! Akku nélkül. Megoldható csak munkás. Egy Ducatti, vagy Vape gyújtást kell felapplikálni.
Holnap megpróbálom levenni a forgó részt és az állót,majd megnézni mit is tudok a helyére beépíteni.
Mindenképpen tirisztorosra gondoltam.
A CDI tulajdonképp az.. De ahhoz kell 1 nagyfesztekercs, ami minimum ad 100 voltot.
Meg kellene nézni hogy valamelyik tekercs helyére nem lehet e tekercselni egy ilyet. Vagy cserélni az állórészt. A hozzászólás módosítva: Júl 8, 2015
Csak azt nem tudom hogy ha leszerelem a forgó részt milyen forgó mágneses egységet tudok oda rakni ami ellátja a cdi-t + az 50W max fogyasztással bíró elektromos rendszert.
CDI nem sokat eszik. Most a forgórészbe nincsenek mágnesek?? Dobj már a generátorról képet!
Holnap tudok róla képet készíteni.
Ha jól emlékszem az akku gerjeszti a külső tekercseket,a belső tekercseken pedig folyik a nagy áram a fesszab felé és onnét a motor többi részéhez.
Az a tirisztor kevés lesz ha még eredeti állapotban van a járgány.
Mondanám ha Izs, irány az oroszok :Robogó(scuter) gyújtás Izs-reDe vagy Babettát vagy elektronikus Rigáét is rá lehetne faragni.
Hello!
Egy olyan kérdésem lenne, hogy vannak ezek az Amal Sem Sweden gyújtások. Nekem KTM lc4-be kellene. Ezt a típust elég nehéz beszerezni, de viszont mondjuk egy 123-as rotax blokk is ilyennel van szerelve, amit könnyebb beszerezni. Az lenne e kérdésem, hogy az megfelelne-e? Vagy átlehetne-e alakitani megfelelőre? Csak a gyújtás alaplap kéne, a tekercsek. A lendkerék megvan. Kinézetre teljesen egyformának tünnek. Köszi a segítséget!
Sziasztok!
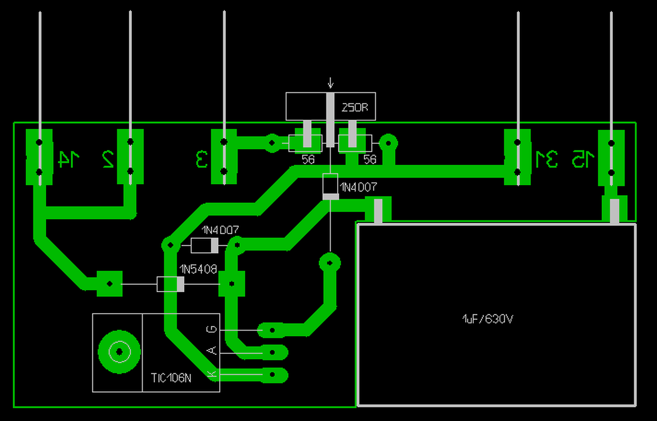
A gyári motoplat CDI egységet ki lehet váltani egy külön áramkör+külső trafó kombinációjával? Megépítettem az elektronikát, amit rákötöttem egy robogó trafójára, de nem ad szikrát. (A gyárival ad, szóval az állórész jó). Olvastam, hogy a gyári gyújtásban csak a szekunder tekercselés van testelve, a primer nem, ezért nem lehet kiváltani egy saját elektronikával, ahol külső trafó van. Véleményetek? (Képen a CDI és egy hasonló trafó, amit használok)
Ha valami hasonló van a motorban akkor igen, de ez látszik a rajzon is. Azért van egyben az elektronika a trafóval, mert így olcsóbb meg egyszerűbb a gyártónak, illetve hogy hiba esetén az egészet cserélni kelljen.
Piaggio-ban van ilyen, rátettük a szimóra és ment vele, mint ahogy az is a szimóéval, ahol külön van a trafó.
Szia amit linkeltél, ha jól tévedek egy Ducati Energia CDI. Ez biztos hogy működik külső trafóval is, mivel mind a két tekercs le van testelve. Az én esetemben ez egy motoplat gyújtás, és a primer nincs testelve. Ezért érdekelne, hogy működhet-e a dolog.
|
Bejelentkezés
Hirdetés |









Az volna a kérdésem hogy ennek a gyujtása akkumulátorhoz kötött sajnos,ha nincs akku,nincs gyujtás,és hogy hogyan tudnék feltenni rá egy tirisztoros gyujtást? Találtam itthon







