Fórum témák
» Több friss téma |
Fórum » Motorgyújtás
Javíthat a helyzeten.
Hello! Csak megjegyezném, hogy az R4-nek nem kell ekkora böszme ellenállásnak lenni. A végtranyó bázis-emitter feszültsége 1V körül lesz, avagy 100mW alatt lesz a 15Ohm teljesítménye..
Valamint a TLE kimenete nyitott kollektor, így nem szimpatikus, ha azt egy Led-en keresztül hajtod meg. A Led, egyben egy dióda is, "fel irányba" húzó tranziens, oda viszi a bementet ahova akarja. Tehát a Led mellett célszerű kollektor ellenállást is alkalmazni, a zavarérzékenység növelése miatt. A hozzászólás módosítva: Jún 2, 2018
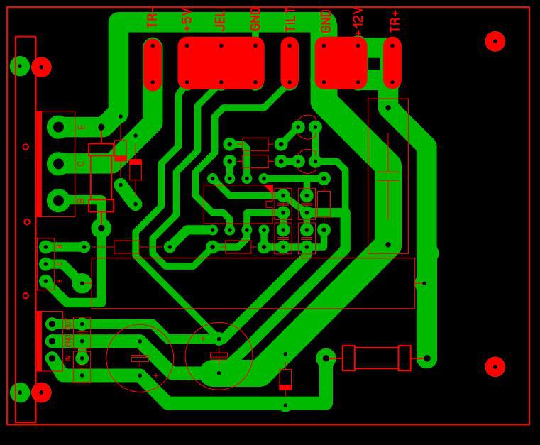
Szia!
Én a nyákot valahogy így oldanám meg ( lásd kép). Ez se tökéletes, de hátha ad pár ötletet..
"zavarérzékenység növelése" Épp ellenkezőleg ezt csökkenteni kellene nem?
Természetesen, csak néha átfogalmazom amit írtam és a végeredmény hülyeség lesz..
Szia! Nekem az segített sokat a PIC-es gyújtásnál, hogy befontam a HALL ic-töl a panelre menő kábelt! azóta is úgy van, persze már rég nincs benne PIC.
Sziasztok újra itt. Volna itthon egy Jawa 250 559 motorkerékpár , és egy aprilia leonardo 50 lendkerék illetve, állórész jeladóval együtt. A CDI-t már megrendeltem kínából neki (Fekete dobozos nem a kék).
A bekötés stimmel de pár dolog híján vagyok: vajon biztos működni fog vele a motor? Kb. mekkora teljesítményt várhatok el ettől a "generátortól"? Az alaplapból 3 vezeték jön ki ami elvileg: nagyfesz, világítás, akku. Kéne egy kis segítség mert eléggé nehezen boldogulok ezzel az aprilia alaplappal. Elvileg kommersz cucc sok motorra nyomták ugyan ezt a gyújtást. A kérdésem még az lenne valaki hátha ismeri a feszültség szinteket ennél az alaplapnál mert a nagyfesz sem mindegy mennyi jön le. ![]() Még egy kérdés: A Jawa-nál (mint említettem 250 559-es) a gyújtáspontot majd hova lőjjem be? Válaszokat előre is köszönöm.
Vedd meg hozzá való trafót, és fesz.szabot is! Úgy simám működnie kell!
Gyári előgyűjtási értéket javasolnám!
Jelenleg egyik sem elérhető számomra (bontóból vettem a cuccost) másik hogy vadi új gyárit nem akarok venni mert 30K+ ba fut az ára... Máskülönben nem kérdezősködnék.
A CDI normálisan csak a "saját" trafójával megy!
Az alaplaphoz meg kell a szintén hozzá való fesz. szab. Ezek nélkül szarnak a pofon... Elsőnek kellett volna kérdezni, azután vásárolni. Fészbúkon találsz mindent..
Itt lényegében van egy nagyfeszültség ami a tápja a CDI-nek, és van egy jeladótól érkező feszültség (induktív) ami pedig a tirisztornak kell. Ez annyira nem különbözik a CDI-kben így ezt nem értem miért írod hogy csak a sajátja jó. Mivel úgysem gyári aprilián lesz így az előgyújtásszög is többnyire mindegy mivel hozzá kell hangolni a motorhoz. Átlagolva a nagyfesz ami az alaplapból jön 280V ~ . Próbaképpen ráakasztottam egy babetta tirisztort azzal is vágja a szikrát gond nélkül.
A feszültség 12V a teljesítmény a huzalvastagság alapján max 70W körül lehet. Lényegében szintén bármilyen fesz szabályzó jó hozzá ami robogóra való. Ezek eddigis megvoltak én a többi kérdésemre keresem a választ. Ami még mindig nincs meg: Pontos teljesítmény érték amit lead az alaplap, Jawa 250-es előgyújtásszöge, esetlegesen jól jönne egy fesz szabályozó kapcsolás is de ha nincs maximum veszek valami nagyobb robogó feszültség szabályzót és meg van oldva.
Most nekem akarod elmagyarázni, milyen egy robogó gyújtás?
Nincs kőbe vésve a "nagyfesz" mértéke! A jó induláshoz nagyobb fesz kell, de az gyengélkedni fog magas fordulaton. Kínai utángyártott pl keveset ad, nagyon meg kell rúgni. Ha gyári bontottat szereztél az jó lesz. Előgyújtás, is egy tartomány! Pár fokkal nagyobbat adnék mint egy síma robinak. olyan 14-15 fokot.
Az a gond hogy egy tű pontos érték kéne az előgyújtás fokra , mert ezekre annyira még nem szereltek önindítót, és rugdosni meg nem egy könnyű dolog.
Előgyújtásra sosincs "tűpontos" érték...
A robogó alaplapon/lendkeréken szokott lenni egy pozícionáló furat, ott fog szikrázni. Ezt a pontot oda kell állítanod, ahová a gyári megszakítós gyújtást is (pl. 1,8mm FHP előtt) akkor biztosan jó lesz. Az egyes CDI-k eltérhetnek abban, hogy fordulaton csökkentik-e az előgyújtást, és ha igen milyen mértékben. Sőt pontosan emiatt a forgásirány sem mindegy, van amelyik felfutó van amelyik lefutó élre gyújt.
Elvileg 4,2 FHP előtt. Minden esetre most gyártatom CNC-n a közdarabot hozzá, utána mehet a kísérletezés. Belemenni bemegy sőt még a kúp is szépen fogja. Később jelentkezem már felszerelt gyújtással.
Magamnak válaszolván idő közben megkaptam a motor eredeti (Aprilia) adatait a tekercsekre vonatkozóan. Ez alapján már el lehet indulni hogy kb. mekkora feszültséget állít elő az állórész nem? Idő közben azt is megtudtam hogy a generátor világítótekercse 7,5A áramra képes, a töltő valami 4A körül nyom.
Nem igazán értem minek neked tudni a feszültség értékeket? Az úgyis fordulatszám függő, a fesz.szabi majd intézi, a cdi-nek meg mind1.
Kicsit túlliheged a dolgot!!
Szia!
Köszönöm a segítséget, a tanácsaiddal sikerült egy működőképes kapcsolást megépíteni. Ezúton szeretném mindenki másnak is megköszönni az építő jellegű hozzászólásokat. Ha legközelebb motor közelébe kerülök élesben is lehetőségem nyílik kipróbálni. A hozzászólás módosítva: Jún 15, 2018
Ezt örömmel, hallom! A befektetett energia meghozta a eredményt..
Várom majd a további beszámolókat! A hozzászólás módosítva: Jún 17, 2018
Itt biztosan megtalálod a kérdésedre a választ.
A hozzászólás módosítva: Jún 18, 2018
Sziasztok abban szeretnék segítséget kérni, hogy hogyankellene ujratekercselni a gyujtás alaplapot.
Egy Honda NS 125R hez tartozik és ugyan ilyet sehol nem találok ezért megpróbálnám megjavítani. Vagy ajánlhattok valakit aki megtudná csinálni. A hozzászólás módosítva: Jún 18, 2018
A gyújtás, a világítás, vagy a töltés tekercset?
Az csak egyetlen tekercs, a képen a legnagyobb.
Elég macerás, vékony huzal, rengeteg menet. Én lakkba tekerném, lehetőség szerint menet menet mellé... Valami forgatót kell hozzá alkotni. Kitartást!
Egy kis segítséget kérek.
Adva van egy 2T Warti elektromos gyújtás, aminek hengerenként van egy bipoláris hall-jeladós fokozata, és a kapcsolódó teljesítményfokozata pedig MOS-FET-es teljesítménykapcsolós. A hengerenkénti áramköröket (összesen három értelemszerűen... ) "védi" egy fojtótekercs, valamit egy zener és két kondi. A két kondi közül az egyik elektrolit 33 mikroFarád-os, a felületszerelt kapacitását sajnos nem sikerült megállapítani, mert kiforrasztáskor megadta magát. Pont a beméréshez próbáltam kiműteni.Kérdés - inkább elvi: A két kondinak szűrő funkciója lehet. Milyen párosítás lehet? Gondolom végigszűri a teljes frekvenciaspektrumot, mert hát a gyújtáshoz csak egyenáramú komponens szükségeltetik. Sac-per-kábé Milyen kapacitású kondival lehetne pótolni?
Az ilyen kivitelű tekercs vasmagját ki lehet préselni, (ütni) a nagy koszorúból, és akkor sokkal egyszerűbb a tekercselése. Valóban többezer menet 0.1-014-ig bármi lehet rajta, vákuumimpregnáltan. Utángyártani vákuum hiányában soronként lakkozva érdemes.
Üdv!
Vettünk egy F12 Malaguti t, pár dolgot ki kellet rajta cserélni de amire nem tudok rájönni hogy a gyújtásalapból 6 kábel jön ki sajnos nincs rajta már a csatlakozó, így nem tudom hova kellene kötni mert a gyári könyvében nem azok a kábelszínek vannak mint ami nekem van, feszültség szabályozóba menne egy meg a cdi be 3 ezeknek a vége sincs meg, hogy lehetne össze párosítani ?
Idézet: „hogy lehetne össze párosítani” Pl. úgy hogy tudod mi mit csinál! -fesszabba minimum 2 vezeték megy: töltés, világítás -a gyújtásba szintén: nagyfesz, gyújtásjel -aztán lehet egy közös, test szál is.. a hatodik szál nem megy látatlanba!
Köszönöm, megpróbálom ezek szerint .
|
Bejelentkezés
Hirdetés |










