Fórum témák
» Több friss téma |
Fórum » Motorgyújtás
Sziasztok! Babetta gyújtáshoz szeretnék készíteni akkumulátoros gyújtást. Tehát a babetta gyújtásból csak a jeladót használná (induktív), és egy hagyományos megszakítós tekerccsel gyújtana. Ehhez szeretnék kapcsolási rajzot, illetve tapasztalatokat, ha valaki csinált már ilyet.
A Babetta 210-nek (tiéd olyan?) olyan frankó tirisztoros gyújtása van, miért akarod megbabrálni?
Egész pontosan: nagyobb fordulatszámon a dugattyú gyorsan mozog, ezért jóval előbb kell meggyújtani a keveréket, különben a dugattyú már túl is halad a felső holtponton, miközben még tart az égés. Kis fordulaton vissza kell venni, mert különben még javában felfelé tart a dugó, miközben az égési végnyomás már kialakult. A lángfront terjedési sebessége elvileg közel azonos, 20m/sec.
Kétüteműnél más a helyzet, ott a lassúbb fordulaton nem tud kiürülni teljesen töltéskor a kipufogógáz, így a friss keverék a maradék égéstermékkel keveredve lassabban ég. Ezért van fixen beállítva kétüteműnél a gyujtási időpont.
sziasztok! szeretnék segítséget kérni.
egyszerű tranzisztoros gyújtás rajz kellene nekem. ~12voltos (gyújtó tekercs robogó-é ), jeladós (reed relé aszem robogó-é ) babetta forgó rész Mz-re lesz! előre is köszi a segítséget!
Sziasztok!
Yamaha Virago gyujtásvezérlő állapotát hogyan lehet mérni? (Jó, vagy nem jó) Az egyik hengerre nem megy a gyujtás. Pipa, trafó, vezetékek jók. Visszafelé haladva az elektronikus gyujtásvezérlőnél járok, és nem tudom hogyan kell letesztelni hogy jó e. Köszönöm a választ.
Sziasztok!
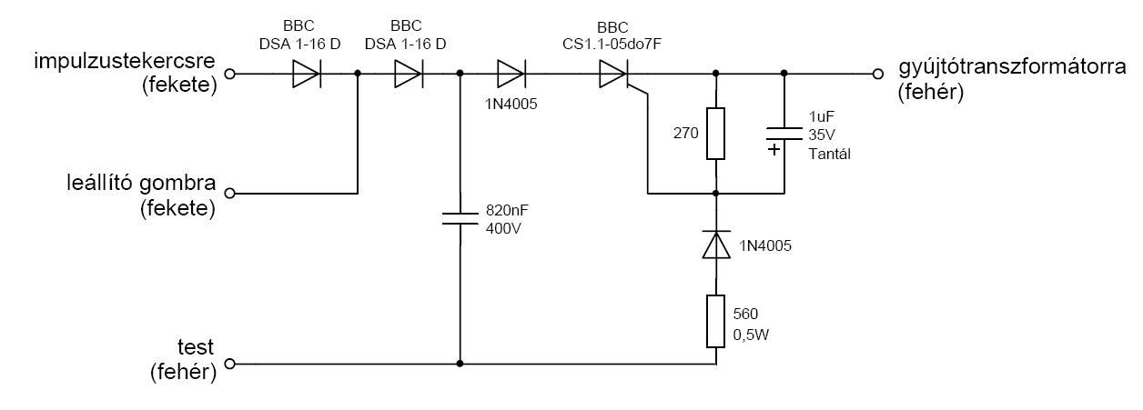
Csatolva a Stihl 045 gyújtás rajza. Meg tudná valaki mondani, hogy a 3 "BBC" kezdetű alkatrészkód mit is takar? István
Az első kettő ,balról jobbra az dióda a harmadik egy tirisztor.Gugli megmutatja,a BBC-t ne csak a többi adatot írd be a keresőbe.
Ott a pont! Az alldatasheet-et próbáltam, eredmény nélkül. Azt hittem, valami titkos dolog.
Köszönöm! István
hali mellékeltem képet az a gondom hogy lemértem ezeket az értékeket a táblázat alapján de csak úgy jöttek ki a helyes értékek hogy + és - részeket fordítva mértem agyaltam rajta de tudnátok akkor segíteni hogy hogy lehet a lábkiosztás :S itt elérhettek ********
Igen itt a honlapon.. Jó lenne ha használnál, írásjeleket és shift gombot is...köb..
Sziasztok!
Volna egy 50cc-is cagiva prima motorom és szeretnék hozzá építettni egy olyan electonikát ami 11,500RPM-as fordulaton visszaszabályozza vagyis letiltja a gyújtást. Ha lenne valaki aki tudna nekem ebbe segíteni, hogy megépítsem és megtervezem az kérem vegye fel velem a kapcsolatot.: kiscobiii@gmail.com Elöre is nagyon köszönöm! :worship:
Sziasztok.Yamaha cdi-nek a leszabájozását nem lehetne valahogy kiiktatni?Nem ehez a motorhoz való és túl korán szabájoz le.
Előre is köszönöm.
hali!
kicsit beleolvasgattam itt a leírtakba, és olyan kérdésem lenne hogy Amal Sem gyújtáshoz, CDI egységet nehéz lenne csinálni? gyári elromlott, és a használt 15ezer ft, ami megint lutri hogy mikor adja fel. Ez olyan hogy a CDI és trafó egy eygség, viszont én olyanra gondoltam hogy egy CDI-egységet építeni, és egy közönséges nagyfeszkós trafót venni max5ezrf t-ból és azzal összerakni. kivitelezhető a dolog?
Mint látod, nagyon egyszerű kapcsolás, minden további nélkül megvalósítható külön egységként. Trafónak egy kínai robogóé elég.
Szia Mex mester
![]() Pannóniához lenne kérdésem... Átépítettem külön trafósra,12V-os a trafó(a gyáriról levágtam a szekundert és a primer a gerjesztőm,mint a simsonnál) Szarakodik,kis fordulaton kihagy kicseréltem a kondit utána már tűrhetően ment,feltettem egy komplett gyárit azzal szépen megy. Kérdés:lehet e az a baj hogy 12V-os,a kondi szart be,nem lenne neki elég a gerjesztő tekercs és tekernem kéne egy erősebbet,vagy még amire gondolok,hogy a tekercselési irányok nem stimmelnek a gerjesztő és a gyújtó tekercs között
Igen és előre is köszi,csak már túl hosszúra sikerűlt
Valószínű, hogy nem elég az áramerősség. Hány ohm primerellenállású a trafó?
Nem akarok nagy hülyeséget mondani,de mint egy simson 12V-os trafó kb 4.5 ohm,gondoltam arra is,hogy Riga trafót is kipróbálom,annak olyan 22 ohm a primer ellenállása,olyat már láttam simsonon és centiről simán áthúzott pedig nem is volnt nagyon megrugva csak éppen kézzel nyomtam a berugókart,mind1.
Az a jó ha kicsi nem mert akkor nagyobb áram indul meg!!!
Ha van szkópod próbálj feszültséget mérni a gerjesztőtekercsen. Még jobb, ha beteszel sorba 0,1 ohm ellenállást és a rajta eső feszültségből már számolhatod az áramot. Azért 2-3A kellene az izmos szikrához. Szkóp nélkül egyszerűen tekerj egy nagyobb menetszámú tekrencet, egy kicsivel vastagabb drótból. A menetirány annyira nem kritikus (bár némi szerepe van). Ha a tekercs elejét is kivezeted, kipróbálhatod, hogy a gyakorlatban mennyit jelent ha fordítva kötöd be. A kondi legyen kifogástalan, és a megszakítóhézag is.
Szkópom nincs,annyira nem tudik kísérletezni a tekercskivezetésekkel mert nincs annyi hely mint egy simsonon,a tekercs ha jól mértem 0,56-os és 180 menet van rajta,és mennyivel lehet többet tekerni és milyen vastag drótból?Most vettem egy vw kondit(Ladával kétszer már szoptam) a hézag inkább kicsi legyen (0,2-0,25) vagy nagyobb (03-0,4,mondjuk ez már akksis gyújtásnak való érték) És a Riga trafó ötlet nem jó egyébként?
Ha van riga trafód akkor tedd rá, szerintem jó lesz. A menetszámmal felmehetsz 220-ra. Nemtudom milyen huzal van most rajta, de a 0.8-as elég lesz.
szerk: Most látom, hogy 0.56....
Írtam,hogy kb 0,56-os drótból van tekerve,mert próbáltam olyat,hogy vékonyabból tekertem rá,ment ment de ahogy rákapcsoltam a világítást drasztikusan romlott a gyújtás,meg tán már csináltam 0,8-ból is de nem igazán vált be azért is tettem le róla,de az is lehet,hogy azért nem volt jó mert nem is számoltam a meneteket mert már nem volt sok abból a drótból.Meg érdekes hogy a simson tekercs is 0,7-es drótból van,de mondjuk a menetszámot nem tudom és a világító tekercs vezeték vastagságával már majdnem egyenlő,na a gerjesztő tekercs meg a Riga trafó olyan szikrát produkált majd seggreültem.
Szóval 0,7-0,8-as drótból 220 menet és a bika szikrát csinál?!Esetleg az még lehet,hogy a simson meg Pancsi mágnesmás tulajdonságokkal bír és azért van jobb szikrája?mind1 kipróbálom A próféta szóljon belőled
A mágnesek nincsenek legyengülve?
Biztos nem a világítás tökéletes,volt már a motoron gyenge mágnes látszik is a világításon,de érdekes akkor is ment,de még akkor gyári gyújtás volt.
Nem most jó mágnes van rajta
Üdv!
Ha Pannoniával kísérletezel, akkor ajánlom a saját világítótekercsét. Nem kell újratekerni. A trafó lehet 6, vagy 12 voltos is (mondjuk a 6 voltos az böcek nagy), de gyengébb rendszerek kényesek lehetnek erre (ki kell próbálni. bontóban egy százasért utánad dobnak egy tucatot). Arra figyelj, hogy gyakran cserélgetik a Pannonia és a Danuvia tekercseket, mivel a beépítési mérete azonos. A Danuviáénak azonban sokkal kisebb keresztmetszetű a vasmagja, annak kevés a teljesítménye. A trafónál a polaritás felcserélése is szóba jöhet (volt már, hogy csak így indult). Ami még lényeges, hogy a megszakító hézag ne legyen nagyobb 0,35-0,4 mm-nél, a gyertyahézag 0,4 mm-nél. Ha a világítás ráadásánál elkezd szaggatni, az általában hézagproblémát jelez. Sok sikert. Több gép fut ezzel a módszerrel mai napig is.
Köszi Kraven a tippet,de nem akartam nagyon felbolygatni a dolgokat,ez neked is szól Mex"megoldódott a probléma"!!!
![]() Egyik ismerősömnek is megcsináltuk ezta rendszer és kifogástalan ezért nem akartam nagy átalakításokba kezdeni.A vasmag biztos jó méretű mert a másik motoromról egy 1956-os TLT-ről szedtem le az alaplapot komplett és alakítottam át ilyenre,az biztos jó. Egyébként meg kondit cseréltem és teljesen jó lett ![]() Kétszer Lada kondival kétszer megszívtam,most mielőtt szétszedtem volna teljesen,kipróbáltam a vw-kondit és tök jó lett ![]() Mindkettőtöknek köszönöm a tippeket és remélem ez nektek is szolgált egy kis tanúlsággal. Köszönöm
Sziasztok! Nem tudom mennyire illik ide,de olyan problémám lenne hogy építettem egy hall szenzoros gyújtást a rometomra.Itt vannak a rajzok:Bővebben: Link Tápegységgel működik úgy ahogy kell viszont amit csináltam neki tekercset azzal nem.Mivel gyújtótekercsem most már nincs ezért 3 tekercsből úgy kellene gazdálkodnom hogy menjen róla a gyújtás is meg a világítás is.Tehát tekercselésre várnám az ötleteiteket.Eléggé kezdő vagyok úgyhogy minden ötletet nagyon szívesen várok.
Előre is köszönöm! Üdv mindenkinek!
Sziasztok!
Megépítettem a mellékelt áramkört. A jelet egy TLE4935l Hall jeladó szolgáltatná ,de nem tudom hogy a jeladó lábait milyen sorrendben kell bekötni. A hall jeladó előtt mágnest mozgatva a jeladó lábain feszültséget lehet mérni?
Egyébként nem tudom miért szenvedtek HALL jeladóval. Nem egyszerűbb egy robogó (induktív) jeladót használni? Ennek egy vezetéke van (nem 3 vagy 4 mint a HALL-nak), nem zavarja be a lendkerékben lévő mágnes, és nem kell neki stabil táp sem. Na Ti tudjátok....
Sziasztok! Stihl 045 gyújtás elektronika javításban jártas e valaki? Köszönettel fogadnám a segítséget,ugyanis szikra nincs,műgyantába beöntve a tirisztoros gyújtás.A kapcsolási rajz meg van, de sehol nem találok ilyen tirisztort,előre is köszi.
|
Bejelentkezés
Hirdetés |














