Fórum témák
» Több friss téma |
Sziasztok!
Segítségeteket kérném! Adott egy rc modellautó. A két meghajtó motorból csak az egyik megy. A nyákot alaposabban megnézve, az egyik motorvezérlő H híd 2 tranzisztora elfüstölt. A motor nem sérült azzal nincs probléma. A gond az, hogy sérült tranzisztorokat nem tudom beazonosítani. 2 db SOT23-ról van szó, a marking code: AFBP és 2312. Már két napja bújom a netet, de semmi. Tud valaki segíteni? Köszönöm!
Próbáld meg visszarajzolni az áramkört. A valószínű lehetőség NPN, PNP tranzisztor, vagy N, P MOSFET, a kapcsolásból ki lehet találni mi lehet ott és helyettesíteni kapható alkatrésszel.
Esetleg egy fénykép? Mivel van egy jó rész azokat kiforrasztva kimérhető milyen alkatrész. A hozzászólás módosítva: Jan 23, 2015
TSM 2312 SMD :: N-Ch 20V 5A 1,25W 0,033R SOT23 - talán ez az egyik.
AFBP: próbálj írni a "supplier"nek, ha nem találod meg. Sajnos, ezek a pici fetek nagyon kényesek...ha a meghajtásuk ( pwm ) már nem oké, egy pillanat alatt eldurrannak.. A hozzászólás módosítva: Jan 23, 2015
Üzem közben szkóppal nézd meg a jó oldalt.... abból deritsd ki a másikat.
Köszönöm! Megpróbálom visszamérni.
Visszarajzoltam a problémás motorvezérlőt. Remélem érthető lesz. Az ismeretlen tranzisztorokat csak a footprint-el jelöltem (Q4, Q5, Q16,Q17). A betáp +7.2V, 750mA.
A Q11 és Q3 tranyókon Y2 felirat van. Ezek vagy BZX84C12 vagy MMSS8550 típusú alkatrészek lehetnek. Igen, a működése igen egyszerű csak előre és hátra kell forogni a motornak, egy sebességfokozatban. Talán ezek alapján valaki tud segíteni a beazonosításban. A hozzászólás módosítva: Jan 24, 2015
Ez a skicc alapján már be tudod szerezni az elégett fetet...az n-fet típust megadtam ( Q4, Q5 ), a közös source-k gondolom a (-) táp, nem jelölted. P-fetet pedig keress katalógusokból.
Viszont az aktív mérésre nem írtál semmit sem, mert tudnod kell, jó-e egyáltalán a pwm vezérlőjel. Ha picit is kevés vhol, nem kapcsolóüzem lesz, hanem vmi keverék és a lineáris köztes helyzetben elégnek az újak is. Ha nincs pwm az 1 sebesség miatt, akkor még egyszerűbb a mérés.. van-e elegendő nyitófesz a gate-n vagy sem ( mint a jó oldalon ). A hozzászólás módosítva: Jan 24, 2015
A mérést azt hittem meg tudom oldani, de nem jött össze. Nekem nincs szkópom, ismerősnél akartam, de már neki sincs meg....
Igen van - táp, kimaradt, bocsi. Mivel szkóp nélkül nem tudok jelalakot nézni marad a próba, bízom benne, hogy a vezérlő IC jól dolgozik. Nézem a katalógust. Köszi
Ha nincs pwm, dvm is elég... azt írtad, 1 sebesség van..- oda pedig csak egyenszint kell.
Furcsállanám, hogy 1 sebességre megbonyolítják és pwm van. Ha nem átlósan égtek el a fetek, vedd ki az égettet... úgy se megy egyik irányban? ( pwm van-nincs: frekimérőd sincs? ) A hozzászólás módosítva: Jan 24, 2015
SOT-23 P-fetek pl. ..
Bővebben: Link Si2369DS.. Rds(on) 6V: 0,034 ohm, 7.5 A max, 2,5 W max... A hozzászólás módosítva: Jan 24, 2015
Átlóban égtek ki a nyomorultak, egyik irányba sem megy a motor. Nincs semmim, csak dmm.
Hétfőn beszerzem ezeket, megnézzük
Nagyon köszönöm!
Üdv. Szeretnék segítséget kérni készítettem egy vezérlést szépen működik 12V ról de nekem 7-8 V ról kellene,hogy menjen működik ígyis ,de az alsó tranzisztorok nem nyitnak ki rendesen .Mit kellen módosítanom hozzá?-
Ez így nagyon nem jó. A meghajtó tranzisztorok nem nagyon kapnak tápfeszültséget sehonnan, gyakorlatilag csak a bázisáramok csordogálnak. Itt: Bővebben: Link találsz egy jó példát. Az SW1 és SW2 helyére egy-egy NPN tranzisztor. A bal és jobb oldali Vcc -re mehet az 5 V, a középső Vcc -re pedig a motornak szánt feszültség.
Ha egyébként jól működött, én a 100 ohm-okat csökkenteném, hogy legyen elég bázisáram.
Köszönöm a válaszokat, ja igen lemaradt ,hogy annyit módosítottam,hogy a pnp tranyókat egy néhány k ohmos ellenállással felhúztam tápra valamint a segéd tranzisztorokat egy-egy 10k ohmossal le földre mert elégvolt hozzá érnem és máris kapcsolt .
Sziasztok! Van egy RC kocsim ami jó de nem gyors, ki szeretném cserélni a motort egy erősebbre de valahogy a híd kimeneténél is növelni kellene feszültséget. A kérdés az hogy a legegyszerűbben hogy oldhatom meg ezt a kis gondot?
Alakítsam át a H-hidat hogy nagyobb feszt is ki lehessen belőle szedni vagy erősítsem a kimeneti 6 voltot? Ha igen akkor hogyan? Köszönöm a segítséget előre is
Egy H híd annyit "ad ki", mint amennyi a tápfeszültség (mínusz a veszteség). Ha nagyobb feszültség kell a kimeneten, akkor a bemeneten is növelni kell a feszültséget. Tudtommal a modellgépekben az erősebb motor kevesebb feszültséget, de több áramot kér. Ha a H híd és az akku bírja, hajrá.
Idő közben elgondolkoztam egy 6 volt to 12 volt konverteren, elméletileg nagyobb feszt ad ki de az áram nem változik. Egy 12 voltos motort raknék be mert a gyári 6 voltos nagyon... gyengusz ._.
Lényeg az hogy az gyors meg minden de 12 voltot kér cserébe és ezért jött ez az ötlet hogy akkor bele rakok egy ilyet és akkor hú nekem most egy gyorsabb buggy-m lesz :v Nagyobb feszt meg nem merek rá rakni kettő ok miatt: 1. Ha nagyobb feszt rakok az elektronikára, akkor az megsül. 2. Ha nagyobb feszt akarok és esetleg sikerül megoldani hogy az elektronika ne kapjon annyit akkor meg a hely a bajos mert... nagy az akku és súlya is van ám szóval az se nagyon megoldás :T Egyenlőre a DC to DC converter lehet a nyerő de még megtudakolom, hátha egyszerűbben is megoldható a gondom
Sziasztok!
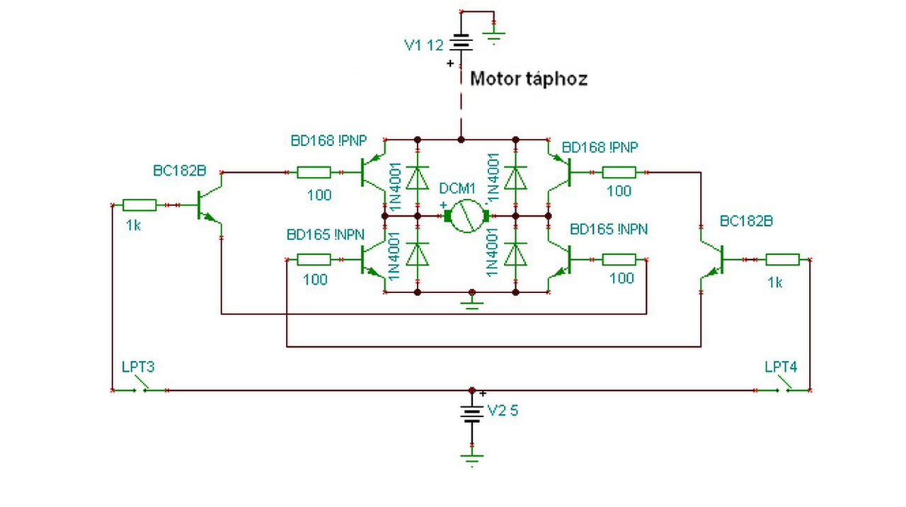
A következő problémával állok szemben: Egy demonstrációs célokra készült labda leejtő rendszer vezérlő egységét kellene újra alkotnom. Ebben a berendezésben van egy 24V, 2A-es DC motor, melynek csúcsáramára a dokumentációja 15A-t ad meg. Ennek forgásirány váltását és PWM-el történő sebesség vezérlését kellene megoldani, valamint ha lehet, a fékezést is. Találtam itt a fórumon ezt a kapcsolást. Az lenne a kérdésem hogy 2-2db IRFP240 és IRFP9240-as FET-el megoldható-e az, hogy ez működjön? Továbbá 5V-os bemenő jellel vezérelném egy mikrovezérlőről. Kell esetleg változtatnom ahhoz, hogy a kapcsolás 35V-ot tudjon fogadni? Ez lenne a motor működtető feszültsége, mivel csak ez áll rendelkezésre, de nem kellene a motornak maximális fordulaton mennie sosem. Köszönöm a segítséget előre is!
Annyiban mindenképpen módosítani kell a kapcsolást, hogy a FET-ek Gate lábára ne kerüljön 35 V, gyaníthatóan tönkremennének tőle (adatlapot nem néztem). Z1 nem kell bele, R9 és a LED elhagyható. A két vezérlőtranzisztor lehet más típusú is, csak bírja a 35 V-ot és a nyitáskor rajta átfolyó áramot.
Értem! Köszönöm a válaszokat!
Holnap próbálok beszerezni Schottky diódát hozzá. Még annyi kérdésem lenne, hogy ugyanez a kapcsolás jó lehet egy másik projekthez, ahol egy 48V/5A-es motort kell működtetni? Az egy inverz inga lenne. Ott csúcsáramként 35A van feltüntetve.A FET adatlapjában +-20V van megadva Ugs-re, akkor hogyan számolom ki a szükséges ellenállás értéket? A hozzászólás módosítva: Okt 7, 2015
A téma nem olyan egyszerű.. - a frekit egyrészt alacsonyra kell választanod, párszáz Hz-re.
A gate-source közé tegyél be 15-16 voltos zenert, viszont a kollektorokba további 1 kohm kell, nehogy direktbe kapja a zener a 48 voltot. Az 1 k miatt nem kell túlságosan aggódni ( gate töltés), mert az áttöltés-kisütés ideje alatti veszteség elenyésző a hozzá képest hosszú periódusidő miatt. 5 amperes motorhoz már vagy SB560, de inkább nagyobb schottkyt tegyél. A hozzászólás módosítva: Okt 7, 2015
Kipróbálnám a VND670-et, elméletileg pont tudja az általad kívántakat, +2db FET sem foglal nagy helyet és meg van oldva a PWM, fékezés, védelem stb.
Most nem tudom, mennyibe kerül, 5-600ft volt anno.
Értem. Egyenlőre az első verziónál maradok, a lejtő keljen életre. Tehát akkor a Gate ellenállások cseréje után a 24V/2A-es motorhoz elviekben jó ez a kapcsolás?
Maradj a 24 voltnál egyelőre.. . a 48-as kapcsoláshoz a vezérlést át kéne nagyon dolgozni, mert a zárások viszont nem lennének az előző szerint jók.
Akkor ebből a kapcsolásból pedig a 24V-ra kimaradhat a Z1 zener? Védődiódának pedig a linkelt schottky. A gate ellenállás végülis maradhat ha 35V a megtáplálás vagy csere? Hogyan számoljam az új ellenállás értékét?
Nem tudom mivel szeretnéd vezérelni, de a PWM miatt én biztosan olyan hidat választanék, ahol a négy fetet külön lehet vezérelni. Ez a közösített gate csak a problémákat növeli magasabb tápfeszültség esetén, ráadásul állandó start-stop üzemmódot eredményezne.
|
Bejelentkezés
Hirdetés |





Nagyon köszönöm! 




