Fórum témák
» Több friss téma |
Fórum » MultiSim - tapasztalatok
Azt nem tudom, hogy a 11-ben hol van a THD mérő, de a 10-esben a jobb oldalon a műszerek között.
Vagy, ha a Display Grafot használod, akkor a Fourier Analyses alatt, nemcsak az adott jel spectrumát mutatja meg, hanem a THD-t is. Elképzelhető, hogy az opamap modellje nem teljesen jó, pl: a tápfesz bevezetéseken nem folyik áram, ezt néhány opampnál nem modellezték le. Próbálj meg másfajta opampot betenni. Ha tennél fel egy 10-es verzió szerint kimentett fájlt, akkor meg tudom nézni. ( Én nem tértem át a 11-re, mert szinte semmivel nem tud többet a szimulátora mint a 10-es, a Multisim többi részét meg nem használom. )
Szeva katt.10 es verzió nincs .Tulajdon kép maga a kapcsolás sem túl jelentős csak kíváncsiságból csináltam meg ,viszont az bosszantott hogy mit rontok el.
Én arra gondoltam, hogy a 11-es verzióban van olyan lehetőség, hogy a 10-es szerint mented el a fájlt.
Lehet hogy van de hogy nem találom az bisztos.
Helo,epp ma telepitettem a Electronics Workbench v11 et csak az a problema hogy nem akar lealni a tesztelessel,csinaltam egy aramkort es azt kellene tesztelnie de nem tud lealni mar mindjart egy 20 perce,normalis hogy enyit kejen varni?
Sziasztok! Létezik a Multisim 11.0-ban LM3914/15 alkatrész, olyan amivel lehet szimulációt futtani? Mert már régóta keresem a neten, de sehol nem találtam.
Esetleg valakinek ha megvan, fel tenné letölthető formában? Köszönöm. Ja, és MINDENKINEK KELLEMES ÜNNEPEKET!
Sziasztok!
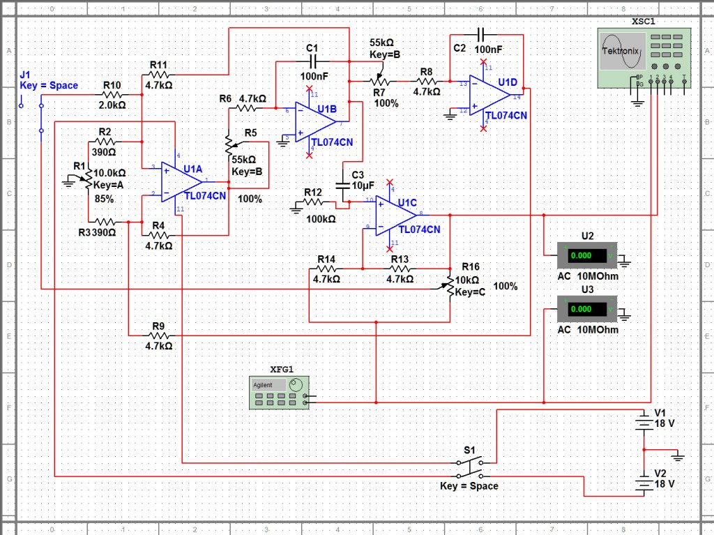
Multisim 10em van, és kezd kicsit elegem lenni belőle, hogy műveleti erősítőkkel nem tudok szimulálni szinte semmit. Csatolok egy képet, a szkópon a pirossal bekarikázott részt nézzétek. Van erre valami megoldás? Köszi: uli
Valami hiba van, mert nálam nem jeleníti meg a képet.
Vagy ne használd a műveleti erősítőt visszacsatolás nélkül, vagy válassz másik spice modellt.
katt: közben javítottam a képet
![]() lidi: köszi, este megpróbálom! uli
Sziasztok!
A multisim nekem valamiért a bc337-es tranzisztor esetén netlistbe exportáláskor felcseréli a kollektort az emitterrel. Ultiboard-ba áttéve is. Más is tapasztalta már ezt? Multisim verzió: 10.0.144 Üdv.
A csatolt kép valamiért lemaradt az előző hozzászólásból.
Közben megnéztem a bc639-et is, ott meg a bázist cseréli fel az emitterrel. ![]() Üdv.
Igen, sajnos en is tapasztaltam már. Ezért használok saját footprinteket tranyókhoz. Bettükkel jelölve a pineket, egyszerű párosítani a kapcs rajzzal.
Rájöttem miért cseréli fel.
Némelyik tokozásnál be van állítva, hogy ultiboard-ba, ill. p-cad-be exportálás esetén más legyen a lábkiosztás, mint ami a pin mapping-ban definiálva van, lásd csatolt kép. Hogy ennek mi értelme van, azt nem tudom. ![]() Másik tokozást (a képen az eggyel lentebbit) választva jó lesz. Üdv.
Sziasztok!
Sikerült egy aktív filtert modellezni multisimben parametrikus EQ-hoz, és jó is, de a függvénygenerátor/oszcilloszkóp helyett szeretnék valami alkalmasabb párost a mérésekhez, amivel Q, Fr, Vágás/Emelés mértéke jól naplózható az alkatrészek függvényében. Létezik ilyen ebben a programban?
Szia!
Vagy AC analízis segítségével határozod meg a frekvenciafüggő átvitelt, vagy használhatod a Bode-plotter nevezetű virtuális műszert a szimuláció során.
Van az Analyses menüpont alatt olyan, hogy Parameter Sweep... . Itt megválaszthatod, hogy melyik alkatrészt akarod változtatni, milyen lépésekben és milyen határok között. A szimuláció után megjeleníti a display gráfon az összes értékhez tartozó jeleket.
De csinálhatod azt is, hogy lerajzolod annyiszor az áramkört, ahány változást akarsz az adott alkatrészben. ( copy, paste ) Mindegyiknek lesz egy külön áramköri pontja, ezeket beírod az Output listába, aztán a display graf megjeleníti egyben az egészet. Valami ilyesmi lesz:
Köszi, ma próbálkozom. Mi lenne az ideális bemeneti jel?
Ezt a filtert modellezem amúgy, 3 db potméterrel, és szinusz/oszcilloszkóp párossal "mérve" jó is teljesen, de görbéket szeretnék főleg a kiemelt frekvenciáról ha lehet, ebben benne lenne mind a 3 állítható paraméter (Q, Boost/Cut és a frekvencia is).
A bemeneten szinuszgenerátor. ( Jobb oldali sávból a második. ) A kimenetre ne tegyél semmilyen szkópot, mert azok maximum négy sugarasok, vagyis kevés.
Használd a Diplay Gráfot. Ha beállítod a programban, akkor beszámozza a vezetékeket. Az adott pontnak a számát kell beírnod a megjelenítéshez. Tehát: Simulate/Analyses/AC Analyses. Megjelenik egy táblázat, értelemszerűen kitöltöd, aztán megnyomod, hogy Simulate. Ezután megjeleníti egy kicsi ablakban a ( vagy kinyújthatod teljes képernyőre ) a Display Gráfot, ami az áramköröd Bode diagramját és a fázismenetet mutatja. A képernyőn ezek után mindenfélét lehet méregetni, vannak kurzorok, lehet nagyítani, stb. Ha meg változtatni akarod az értékeket és egyben látni, hogy minek, mi a hatása, akkor: Simulate/Analyses/Parameter Sweep. Az itt levő táblázatban meghatározhatod azt is, hogy a paraméterváltoztatás során mit szimuláljon a progi, tehát lehet tranziens analízis, AC analízis, stb. A Display Gráf nagyon jó, mindent tud, amit egy szkóp tud, csak a megjeleníthető csatornák ( sugarak) száma annyi, amennyi ráfér a képernyőre. Egy baja van: nem real time. De ilyen egyszerű áramköröknél nagyon keveset kell várakozni egy-egy eredményre. Sajnos (?), a program nagyon sok mindent tud, ezeket nem tudom mind leírni. Legjobb, ha próbálkozol, végül is ez egy windowsos program, nem olyan bonyolult. Vagy: vedd elő a használati utasítást...
Sziasztok! Alakítottam egy kicsit a dolgon, és sikerült is az AC analízis. Elvileg ebből is össze tudom rakni amit szeretnék. De ott van 3 potméter + a bemeneten az AC feszültség amit szabályozni kellene. Ezeket kellene változtatni az analízis közben úgy, hogy minden állásnál megismételje a bemenetre rakott AC feszültség start/stop frekvenciáját. A parameter sweep-et is próbáltam. Meg is csinál annyi analízist amennyit beállítok. De közben a bemenet AC fstart és fstop között nem hajtja végre a lépéseket. A másik hogy az egyik paramétere ennek a filternek egy dual potméterrel állítható. Lehet a parameter sweep segítségével egyszerre több paramétert is módosítani? Úgy hogy minden egyes változáshoz lefusson a bemeneten az fstart/fstop közötti változás? Úgy is jó lenne hogy lejátszom a potméterek beálíltását, de egy tab-ra szeretném az összes eredményt utána. az Overlay traces is csak 2 ablakot ad össze egyszerre úgy látom. Szóval a kérdés, fel lehet-e venni egyszerre egy ablakba több görbét miközben automatán változnak a potméterek értékei?
Hát, elég sokat szeretnél...
Azt hiszem, a paraméter sweep-ben csak egy alkatrészt választhatsz. Ennek áthidalására használj feszültségvezérelt ellenállásokat, azokat közös feszültségről vezérelheted, így akárhány tagos potit modellezhetsz. Nekem, még nem volt szükségem ilyen sok minden egyszerre való megjelenítésére, úgyhogy nem is tudom. Esetleg, külön-külön megcsinálod, aztán mondjuk valami Adobe programmal egybeszerkeszted. Egyébként, a program olyan sok mindent tud, hogy kizárt dolognak tartom, hogy pont ezt ne lehessen megcsinálni valahogy. ( Minek bonyolítod? Nem elég, ha külön-külön látod őket? Vagy valami kiadványba kell? )
Nem kiadványba kell, hanem módosítani akarom az értékeket, és látni szeretném mi a végső karakterisztikája az EQ-nak. Illetve ennek a kapcsolásnak is megvan a gyári karakterisztikája gyárilag, érdekel a szimuláció szerint is ugyan az jön-e ki. Az egyenként felvett értékeket az overlay traces-el sikerült egy ablakba hoznom, és az jó is, csak gondoltam hátha egy lépésben megoldható az egész. Jó amúgy így is csak nem elegáns
Nem hittem benne hogy sikerül, de azért ma reggel kipróbáltam: simán szimulál 4 csatornás parametrikus EQ áramkört is. Ha ezt 30 éve lehetett volna, nagyon könnyű így módosítani, ha a végén is úgy fog működni ahogy az analízis
))))
Na még egy kép mára, összehasonlítottam az EQ analízisét a gyári adatokkal. A felső frekik meglepően egyeznek, az alsóknál van egy kis eltérés. Nem gondoltam hogy ennyire pontos eredményt kapok. Nagyon könnyű lesz így több csatornára áttervezni.
Hm... a szimulátor pontosabb. Annyira pontos, amennyire fedik a valóságot a felhasznált modellek.Egy EQ-nál sokkal komolyabb dolgokra is képes, ha érdekel, nézz be a Kapcsolóüzemű (pwm) erősítők topicba, ott találsz tőlem néhány D osztályú erősítő szimulációt.
30 évvel ezelőtt is voltak szimulátorok, én az Intusoft cég Spice-t használtam, még DOS-os volt. Egy kínlódás volt, kevés volt a memória, lassú volt a 486-os gép, szóval, hiába tudott mindent, ha a hardver nem volt elég fejlett. Ma már azért egész más a helyzet. Egyszerűen élvezet használni... és ha még a néhány kellemetlen bug-ot is kiirtanák a programból, hát tökéletes lenne. Szóval, nem is magyarázom tovább, hogy ez milyen fejlesztési eszköz egy hozzáértő kezében...
Nagyon komoly, sokkal rosszabbra számítottam, kis tájékozódás után használni sem nehéz, és ha tényleg fedi a valóságot akkor nagyon komoly eszköz tényleg, bele sem akartam fogni gondolván úgysem tudja.
Látom nagyon komoly dolog, simán leszimulált 8 parametrikus csatornát olyan állásban ahogy akartam. És nem nőtt az analízis ideje 1 csatornához képst
. Milyen bugjai vannak, mire kell vigyázni? Mit érdemes még méricskélni? Zajt? Torzítást? Vagy az már túlzás? |
Bejelentkezés
Hirdetés |

















