Fórum témák
» Több friss téma |
Akkor ha jól értem a szinuszt egy ellenálláson át viszem a bemenetre, ahova egy másik ellenállással is csatlakozok a kimenetről. Ezek aránya adja meg a hiszterézist. Most még munkában vagyok így még nem tudom kipróbálni de mondjuk egy 1k sorba a bemenettel és egy 10k visszacsatolásnak jó lehet?
A hiszterézis azért kell, hogy az átkapcsolás pillanatában a szinusz jeleden lévő zaj ne okozzon prell-t, azaz ne történjen több váltás a négyszögjeleden az átkapcsolás pillanatában egy helyett.
Az ellenállások arányával tudod beállítani hogy mekkora bemenő feszültségnél kapcsoljon a kimenet magasba (UTP) és mekkoránál vissza alacsonyban (LTP). UTP és LTP-re bemenő szinusz amplitúdójának a 10..20%-át javaslom. Ha mondjuk a bemenő jeled 1Vpp, akkor legyen mondjuk 0,1V az UTP és LTP. A bemenettel sorban lévő ellenállás legyen mondjuk 1k. A visszacsatoló ellenállás R2 közelítőleg R1 * Vcc / UTP kettős +-12V tápfesz esetén R2 ~= 1k * 12V / 0.1V = 120 kOhm 100k...150k megteszi, de ahogy látod tápfeszültségfüggő.
Egy dologra érdemes még figyelni, a hiszterézis fáziscsúszást fog bevinni! Ha ez nem gond, akkor a felvázolt megoldások is jók...
Elvileg nem lessz gond a fáziscsúszás nem gyújtást fogok vezérelni vele csak egy agregátor motorjának a fordulatszámát szeretném konstans értéken tartani. Esetemben a jelek sűrűsége a mérvadó információ.
Asszimetrikus tápról próbálom összehozni a projektet egyenlőre adott +12V és GND. LM358 as műveleti erősítőt használok. Az oszcilloszkópon szépen látom a szinusz és a négszög jelet is egymás mellett. Egész szépen négyszögjel jelenik meg komparátorként bekötve de csak invertálva tudom kicsikatni belőle ezt. Ha beiktatom a 100k visszacsatolást nemigazán történik semmi azonkívül hogy a négyszögjel éle megdől egy kicsit.
Sikerült a smitt triggeres komparátort létrehozni. A folytatásban arra gondoltam hogy építek egy másik műveleti erősítőből egy összeadó áramkört, amire egy inverz négyszögjelet engedek rá ami az 1500 as fordulatnak megfelelő frekvenciával ketyeg. Ha minden jól megy amikor szinkronban van a két jel egy az egybe kivonódik egymásból így a kimenet 0. A nagy kérdés az hogy honnan fogom tudni megállapítani merre induljon a szabályozás? Ha a két jel nincs szinkronban akkor a kimenet aktiválódik, de hogyan fogom megkülönböztetni?
Na igen, ez azért nem ennyire egyszerű.... Gyakorlatilag, amit leírtál, az egy analóg PLL-es szabályozás. Keress rá a neten, mi az, és hogy működik, csak hogy elmenjen a kedved ))
Próbálozhatsz még frekvencia/feszültség átalakítással is...azzal relatíve egyszerűen biztosítható a fordulatszám(a fázisa nem)
Az lenne a másik elképzelésem hogy egy monostabil multivibrátort indítgatok a négyszögjellel így egy PWM jelet kapok amit egyenfeszültséggé alakítva bevezetek két komparátorba. Alacsony feszültségnél az egyik még magasnál a másik billen és már meg is van hova kell szabályozni. Csak attól tartok nem lesz elég nagy a feszültségváltozás hogy megfelelően működjön illetve a PWM egyenfeszültséggé alakítása is okoz némi fejtörést még.
Arra gondoltam ha kettős táppal működtetném a műveleti erősítőt, és a szenzortól jövő négyszög jel 0 és +12V között mozogna, a kontroll jel pedig inverze lenne de -12V és 0V között mozogna. A kimeneten megjelenő jel amennyiben nincs szinkronba a két jel attól függően hogy alá vagy fölé megy pozitív vagy negatív előjelet kapna. A kimenet bemenne egy monostabil időzítőbe ami kb 1,5 ciklus hosszúságú gate jelet adna, illetve ugyanez a kimenet invertálás után szintén befutna egy ugyanilyen időzítőbe. A két időzítőből kijövő jel ezek után 1-1 NAND kapuba érkeznének ahonnan a kimenetek keresztbe vissza lennének csatolva. Ezáltal ha mondjuk negatív előjelű csúszás van aktiválódik a hozzátartozó monostab és tiltja a másik monostab kimenetét miközben ő aktív. A folyamat addig tart ameddig a szabályozás utol nem éri magát, ismét szinkronba kerül a két jel. Túlfutásnál a pozitív előjel érvényesül miközben tiltva tartja a negatívot és már indulhat is a szabályzás lefelé hogy ismét szinkronban legyenek. Még esetleg némi hiszterézist kell adni neki hogy a szabályzó élete ne nonstop működésből álljon. Még annyival egészíteném ki hogy azért kell az időzítő és a retesz hogy az az előjelű jel maradjon életben amelyik először fellépett.
A hozzászólás módosítva: Dec 28, 2022
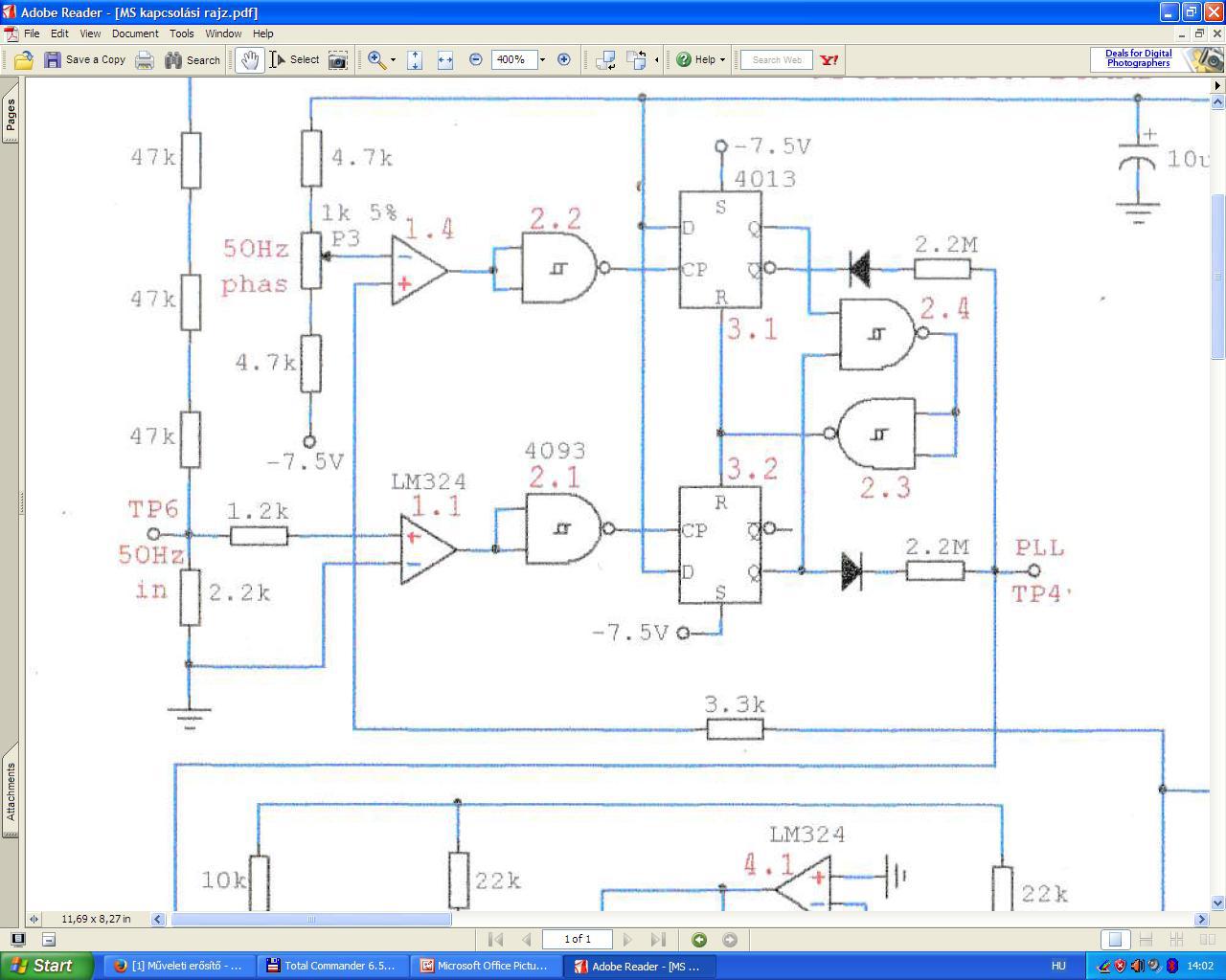
Egy PLL áramkör ennyi. 3 db 80 Ft-os IC.
1.4 komparátor neminvertáló bemenetén a változtatható frekvenciájú referencia jel, 1.2 komparátor neminvertáló bemenetén a szabályozandó jel. PLL kimeneten akkor lesz 0 VDC ha két frekvencia fáziskülönbsége 0 fok. A kapcsolás a mindegy milyen hullámformájú jelek nullátmenetére szabályoz. Tehát bármelyik bemeneti jel alakja lehet szinusz, négyszög, háromszög, fűrész. Két dolog fog gondot okozni. A nullátmenet különböző zavarjelek hatásai miatt nem fog mindig pontosan 0 V-ra esni. Emiatt nagyon könnyen "belibeg" a szabályzó kimenete és rángatni fogja a motort. A másik, hogy ez szabályozástechnika és nem árt az ehhez szükséges alaptudást megszerezni mielőtt hozzáfogsz az egészhez. Az időállandókat kell jól "belőni" és magát a szabályzókört kell megfelelően kialakítani. Ezt a PLL részt nyugodtan kipróbálhatod, nálam huszon'éve működik kiválóan. A többiben talán akad valaki innen a fórumról, aki segít neked. Motorral én nem próbáltam és tapasztalat hiányában nem is tudok neked segíteni a kapcsolás részletes kidolgozásában. A hozzászólás módosítva: Dec 28, 2022
Esetleg próbálkozhatsz valami ilyesmivel...:
Egy kétbemenetű XOR kapu egyik bemenetére vezeted a motor jelét, a másikra egy ellenálláson keresztül ugyanezt a jelet. Erre a másik bemenetre egy kondi csatlakozik a föld felé. Tehát egy RC tagon keresztül kapja a jelet. Az ellenállást egy diódával kisütés irányába áthidalod. A kimeneten - megfelelő RC időállandó esetén - egy PWM szerű jelet kapsz, aminek RC szűrés után az értéke bizonyos pontossággal követi a fordulatszámot... A bemeneti RC időállandót olyanra válaszd, hogy a kívánt fordulatszámon kb 25%-os kitöltést adjon a kapu kimenetén. A hozzászólás módosítva: Dec 28, 2022
Ezt feltétlen kipróbálom. Még olyanon gondolkodtam hogy két azonos struktúrájú és egymással hőkontaktusba helyezett tranzisztorral és egy műveleti erősítővel építhetnék egy exponenciális konvertert és így a komparátorokat vezérlő feszültségjel sokkal markánsabb ütemben változhatna.
Még a dióda sem feltétlenül kell, így mind a lefutó, mind a felfutó élre generálódik egy impulzus a kapu kimenetén, ezt egy RC szűrővel megszűrve kész is a frekvencia-feszültség átalakító.
Egy PID szabályzás meg akár analóg áramkörökkel is készíthető hozzá. Bár jobban belegondolva, egy MCU-val + egy kis szervóval ami a gázt adja a motornak, lehet, hogy könnyebben megoldható lenne (a fordulatszám figyeléstől a PID szabályzásig az egész feladat).
Nem akar kontrollert. Analóg módon szeretné megoldani, ha jól emlékszem léptetőmotorral. További részletek az aggregátoros topic-ban (is).
Sajnos nem tudok programot írni rá így a kontroller kilőve. Analóg áramkörökkel hellyel közzel elboldogulok és őszintén szólva jobban is bízok bennük. Persze cserébe egy bonyolultabb hardvert kapok de ennek is megvan a maga szépsége.
Így van! A léptetőmotor vezérlést meg tudom oldani az gyakorlatilag 98% ban már kész is. Addig kellene mindössze eljutnom hogy legyen két kimenetem egy áramkörből. az egyik akkor aktív ha felfelé kell szabályozni, a másik pedig akkor ha lefelé, és ha egyik sem aktív akkor nem kell szabályozni. Egy szinusz jelű jeladóm van hozzá amit egy smitt triggeres komparátorral négyszöggé alakítok. Eddig ez van kész.
Azért a PID szabályozást se feltétlen vetném el de némi infó azért jól jönne még róla.
Egyenirányító (akár precíziós), RC szűrő, ablakkomparátor.
Működik dióda nélkül is, csak úgy kb 2x kisebb érzékenység érhető el vele...
Mi fogja a gázt adagolni? Tényleg léptetőmotorral akarod megoldani? Egy kicsi szervó szerintem ügyesebb lenne, még MCU nélkül sem lenne bonyolult vezérelni.
Szerintem nagyjából lineáris frekvencia-feszültség átalakítót kapunk mindkét esetben. Azaz elméletileg dupla frekihez kb. dupla kimenő fesz. fog tartozni (legalábbis egy bizonyos tartományon belül). Ha nincs dióda akkor a kapu kimenetén a pwm frekvenciája 2x akkora lesz, mint a bemenő freki, ezért kisebb időállandóval lehet ugyanolyan hatékonyan szűrni.
A frekvencia-feszültség átalakítás meredeksége, (vagy nevezhetjük erősítésnek is) mindkét esetben belőhető ugyanakkorára.
Van hozzá léptetőmotorom, és vezérlőkártyám is. Konkrétan ilyen kártya.
Nem, mert diódával kisüthető a kondi mindig, így nagyobb meredekségen végződik az átalakítás, mint ha kihagynád!
Természetesen lineárisnak ezt az átalakítót nem nevezném, ahhoz ellenállás helyett áramgenerátor kellene hozzá -> egész más szint lenne! De egyszerű, kis igényű esetekhez az egyszerűsége miatt megfelelhet.... A hozzászólás módosítva: Dec 28, 2022
A kapu kimenetére egy 1k ellenállást raktam azzal sorba egy diódát. Ezzel egy 47µF kondit töltök ami párhuzamosan van kötve egy 10k kisütő ellenállással. 100Hz környékén 1,4V ot mérek rajta, ha elmegyek egészen 3kHz ig, akkor 8,9V. Mivel 20 foga van a jeladó fogaskeréknek ezért a fordulat 20x osa a jel frekvenciája a amivel dolgozunk így ha jól számolok 500Hz fogja adni az 1500/min fordulatjelet. Ide állítva kb 3,5V mérhető a kimeneten. Ja és a XOR kapu bemeneténél 10nF ra csökkentettem a kondi értékét mert így sokkal meredekebben csökken a feszültség.
A hozzászólás módosítva: Dec 28, 2022
Mellékelek egy rajzot is az említett áramkörről. A 47µF utáni 10k ellenálláson mérhető az egyenfeszültség ezt érdemes lehet egy feszültségkövető erősítőn átvezetni, vagy mehet egy az egybe a komparátorokba? A bemeneti négyszögjelet a schmitt triggeres komparátor fogja adni ami a szinuszból négyszögjelet hoz létre. A kimeneten levő 2 komparátor ami a léptető motor jobbra vagy balra indításáért felel érdemes lehet ezeket is smitt triggeresre kialakítani? A kimeneti komparátorok egy egy ÉS kaput fognak engedélyezni ami bekapuzza a léptetőmotor vezérlőnek a step és a dir jeleket.
Csak egy apróság...hogy realisztikusabb legyen a szimulációd, érdemes a generátornál, a kapu tápfesz tartományának felét megadni amplitúdónak, ugyanannyi offsettel alatta. Ekkor 0 és táp közötti négyszögjellel fogod meghajtani a bemenetet, nem pedig negatívval is...
Ez nekem is járt az esztemben csak nem tudom hogyan lehet ezt beállítani a workbenchben, pedig keresgéltem is.
A hozzászólás módosítva: Jan 3, 2023
Ha jól látom a generátor beállító ablakánál az amplitúdó alatt lesz az offset...
Szia!
Bár már elindultál egy úton, de megjegyzem, hogy a CD4046-os IC-ben kettőféle fáziskomparátor áramkör is van. Az I. komparátor hasonló, mint amit te építetté. A II-es komparátor másmilyen, annak a kimeneti jeléből előállítható "le-" és "fel-" beavatkozó jel is. Ez fázisra szabályoz, azaz nem csak a frekvencia egyezésére. A legnehezebbje a stabil "elkapás" beállítása, azaz a PLL lehetőleg lengés nélkül elérje a kívánt frekvenciát. Ha "elkapta", már sokkal könnyebb a stabil tartás. Korábban 50Hz-et követő PLL-eket csináltam, analógot és processzorosat is. Én PI szabályzókkal szabályoztam. Az analóg áramkörnél nekem nem nagyon sikerült lengés mentes "elkapást" beállítanom. Csatolok egy anyagot, ami nekem annak idején segített a PLL áramkörök megértésében. |
Bejelentkezés
Hirdetés |













