Fórum témák
» Több friss téma |
Nem is állítottam, hogy az. Sőt ha elolvasod amit történetesen abban a hozzászólásban írtam amire reagáltál (idézem a kedvedért):
Idézet: Ez gyakorlatilag annyit jelent, hogy kell hozzá +1db dióda és egy kondi. „Minimális módosítással pedig akár csúcsegyenirányító is lehet.” A hozzászólás módosítva: Szept 25, 2021
Az eredeti kérdés ez volt.
"Egy áramváltó kimenetén lévő feszültséget szeretném erősíteni hogy egy digitális voltmérőn a megjelenő érték tükrözze az áramfelvételt." A többit az unatkozó topiklakók tették hozzá..
Így van. Szerintem az abszolút átlagértékből képzett effektív érték használata jobb megoldás, mint a csúcsértékből képzett effektív érték. Nyilván mindkettő csak szinuszos hullámforma esetén lehet pontos. De számomra az tűnik logikusabbnak, hogyha torzul a hullámforma, akkor melyik megoldás által adott effektív érték lesz a valósághoz közelebb. Elég csak egy fázishasítást elképzelni, egy bizonyos határon belül nem változik a csúcsérték, pedig az áram eközben igencsak, de azt esetleg nem is látnánk a műszeren.
A hozzászólás módosítva: Szept 25, 2021
Veszel egy TRMS tipusu müszert és az többnyire a valos effektiv értéket mutatja.
A hozzászólás módosítva: Szept 25, 2021
Én biztos nem, de a kérdező a továbbiakban elárulta, hogy komparátorokat szeretne utána kötni. A felhasználás célja meg nem ismert. "Ez az ismert csepegtetős módszer, mint a benzinkúton."
Bakker..., az elektronikában legalább középszinten otthon mozgó bárki képes felismerni, hogy ez egy elvi kapcsolás volt, és az esetleges kívánalmaknak megfelelően kiegészíteni pl azzal az egy szem ellenállással, ami akkor kellhet, ha a maximális bemenő feszültségig akarjuk használni! A megadott opánál még ez sem kell, a bemenetek a tápfeszültségig használhatóak, mindenféle külön védelem nélkül is! Az egyéb diódák és ellenállások feleslegesek bele, mint már mondtam, még ekkor is!
Belőled azért kinéztem zsigerből, hogy képes leszel ezeket részben legalább átlátni, azt már kevésbé, hogy ezen fogsz lovagolni, mint az oviban...
Aztán később kiderült, hogy DC jelszintben kellene neki ez az érték! Ez nem az unatkozó topiklakók fantáziálgatása volt...
Nem, az egy kicsit hibás kapcsolás. Azért kicsit hibás, mert AC bemenő feszt kellene feldolgoznia, de a negatív félperiódust néhány tized volt felett vágja az alsó opamp, sőt rossz esetben tönkre is mehet. Beraktam azt is hogy egyszerűen megoldható ez a probléma. De inkább véded (mint az oviban - tőled idézve) a hibás megoldásodat, ahelyett, hogy pl. Te raktál volna be helyette egy javított megoldást (mint ahogyan sokan mások valószínűleg ezt tették volna).
Annyit tettem, hogy felhívtam a figyelmet erre a problémára, mert én meg úgy gondolom, hogy ez egy hobbi fórum, és esetleg nem mindenkinek tűnik fel, hogy az csak egy "elvi rajz" volt amit megosztottál velünk. Remélem azért nem probléma neked, hogy beraktam egy olyan változatot ebből a megoldásból, aminek nem probléma egy kicsit nagyobb jel feldolgozása sem. Igazság szerint nem is akartam ezzel a kérdéssel tovább foglalkozni, Te hoztad fel ismét a kérdést. Ráadásul a szokásos módon, amikor elfogynak az ész érvek a másik felet becsmérelve... "...képes leszel ezeket részben legalább átlátni..." "...ezen fogsz lovagolni, mint az oviban..." Hát remélem neked is sikerül előbb-utóbb "legalább részben" belátni, hogy semmi bajom veled, csak az általad berakott áramkört én hibásnak tartom, és szóvá tettem a hibáit. Nem kötelező ezzel egyetérteni, de nekem sem kötelező elfogadni az érveidet - főleg akkor ha a fenti módon próbálod az igazadat bizonygatni. A hozzászólás módosítva: Szept 26, 2021
Idézet: „Azért kicsit hibás, mert AC bemenő feszt kellene feldolgoznia, de a negatív félperiódust néhány tized volt felett vágja az alsó opamp, sőt rossz esetben tönkre is mehet” Tönkre nem fog menni, hacsak nem valami nagyáramú forrásra nincs kötve a bemenet! Kb 1Vpp felett viszont valóban kell a bemenet felőli ellenállás..., legalábbis a védődiódával rendelkező opa-knál. Ez az OPA is ilyen(az imént lemértem), így a max feszig való kivezérléshez egyértelműen kell az az ellenállás még oda. A szimulátorom szerint nincs ebben védődióda, de ezek szerint hiányos a modell ) Itt jeleztem is, hogy ez egy alap, és alapvetően egyetértek azzal, hogy ártani nem ártanak, sőt kellhetnek a védő ellenállások, diódák a bemenethez, opa-tól függően! Csupán az nem tetszett, ahogy ezen rugóztál, hogy nem egy minden szempontból tökéletes, gyakorlatban megépíthető kapcsolást rajzoltam, hanem elképzelhető, hogy kell még valami bele. Tehát végszóként, csak hogy a lelked megnyugodhasson, kisebb 1Vpp jelekig ahogy le van rajzolva tökéletes, 9Vpp-ig viszont kell egy soros ellenállás a bemenet felé az aló OPA-hoz. Más nem!
Sikerült mindent összeollóznom végül ami szükséges volt az igényekhez. Az analóg kimeneten egy voltmérő az aktuális áramértéket mutatja, a két komparátor kimenetét pedig a pufferelt trigger jel teszi stabillá. Erre azért volt szükség mert ha az áram a határérték közelében volt hajlamos volt "hezitálni" és berregett a kimenetre kapcsolt relé. A felső tartományban túláram miatt avatkozik be, az alsó tartományban pedig üresjarat ellen avatkozik be.
Sziasztok!
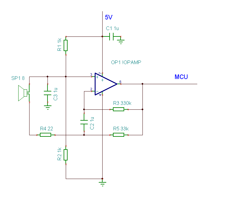
Szeretnék tanácsot/segítséget kérni, a következővel kapcsolatban: Van egy 8ohm 0.5W hangszóróm amit mikrofonként kellene használnom (beadandó feladat, egy pic-re fog csatlakozni, a szoftver a lényeg egyébként, amit már megírtam, de a prezentációhoz szükségem lenne a hangszórós részhez is). Scoppal max 5mV-ot mérek amikor belebeszélek. Ezt kellene felerősítenem egy műveleti erősítővel 0-5 V közé. Ami fontos, a műveleti erősítőmnek 0-5 V tápot adhatok csak, + - nem játszik. Illetve jó lenne egy rail-to-rail megoldás, mert a pic-en 0 és 5V-t vizsgálok. Tudnátok segíteni egy kapcsolási rajzzal, értékekkel feltüntetve rajta? Az, hogy invertáló vagy nem invártáló számomra lényegtelen. Illetve tudnátok ajánlani egy műveleti erősítőt erre a célra amit relatív gyorsan meg tudok rendelni? Előre is köszönöm. A hozzászólás módosítva: Okt 23, 2021
Úgy kb. jól mérted, a kis hangszóró ekkora feszültséget tud szolgáltatni. Azt jó lenne tudni, hogy a szkópon a jelnek melyik feszültségértékét mérted, csúcstól csúcsig, csúcsfeszültséget. A csúcstól csúcsig jelnek bele kell férni a Max 5 V tápfeszültségbe. Azt sem írtad, hogy a PIC hogyan fogja feldolgozni a jeledet.
Hangfrekvenciás alkalmazás estén neked ezt a jelet 1000 -szeresér kell erősítened. Az 60 dB ezt legalább két, de inkább három erősítő fokozattal tudod elérni. Az erősítő a lehető legtöbbet erősítsen, és kiszajú legyen (NE5534, NE5532, MC1458, MC4558). Az adatlapokon találsz megfelelő információt a kapcsoláshoz is. Az erősítést a szükséges sávszélesség is befolyásolja, ha nem szükséges nagy sávszélesség, pl. ha nincs szükség 10 kHz feletti jelek feldolgozására, meglehet elég lesz két fokozat is. A hozzászólás módosítva: Okt 23, 2021
A Microchip opampjai között nézz szét, sokféle típus van, ami 3...5V tápról megy, rail-to-rail, és elég nagy a sávszélessége is. Egy 10MHz-es opampal 1000x-es erősítés mellett is marad kb. 10kHz-es sávszélességed. A neminvertáló bemenetet beállítod féltápra két ellenállással. Ide csatlakozik a hangszóró egyik kivezetése is. A másik kivezetés egy 100µF-os elkón, és 100Ω-on keresztül mehet az invertáló bemenetre. Ugyanide a kimenetről 100kΩ visszacsatolás. Gyakorlatilag ez egy sima alapkapcsolás.
Akár tovább is egyszerűsíthető ha a hangszóró 8Ω körüli ellenállását (vagy 4Ω) használjuk bemeneti ellenállásként. Ha "lefelé" nagyobb sávszél kell, magyarul alacsony frekvenciákat is jól kell átvinni, akkor kicsi offszetű opamp kell és a csatolókondi elhagyható. Vagy kicsit trükkösebb kapcsolással kis kapacitású csatolókondival is átvihető nagyon alacsony frekvencia.
Itt a választék. Bővebben: Link
Nem futtattam le a szimulációt, de elsőre talán valami ilyesmivel próbálkoznék mint a csatolt képen levő áramkör. A hozzászólás módosítva: Okt 23, 2021
Csúcstól-csúcsig mértem 5mV-ot, egy belekiabálásnál, szóval inkább csak 3mV-ot mondanék.
A pic-em az adott frekvencia egyetlen periódusa alatt, fogja vizsgálni/számolni, hogy magas (5V) vagy alacsony (0V) érték. Ezért nem baj, ha egy hangosabb jel túlerősített egy kicsit és az adott periódus-nál egy egyenes vonalat látok nem szinuszt. Kb. 400-5000 Hz közötti jelet várok.
Köszönöm a leírást és a rajzot is!
Ki fogom próbálni, ha nem lenne elég az erősítés jól gondolom hogy R3 csökkentésével és R5 növelésével lehet még növelni?
R3 és R5 (együtt) növelésével, vagy R4 csökkentésével növelhető az erősítés.
Viszont az erősítés növelésével csökken a sávszélesség.
Nézegetem a TLC072 adatlapját. A címsorban egy tápfeszültséges műveleti erősítőnek nevezik (SINGLE SUPPLY OPERATIONAL AMPLIFIER), ebből én elsőre azt a téves következtetést vontam le, hogy egy tápfeszültség használata esetén a bemenet lemehet 0-ra (negatív rail-re), a kimenet meg megközelítheti azt mint más normális egy tápfeszültséges műveleti erősítőknél (LM358, TLC272, stb.)
Ezzel szemben a TLC072-nél a minimális bemenő feszültség 0,5V. Jó tudom, hogy ez kevesebb mint amennyire egy dupla tápfeszültségre tervezet műveleti erősítő meg tudja közelíteni a negatív tápfeszt, de még messze van a nullától. Miért ajánlják akkor ezt mégis kifejezetten egy tápfeszültséges használatra? A hozzászólás módosítva: Nov 2, 2021
Ezt talán csak a gyártó tudja megmondani. De miért ezt nézegeted? Kapható egy csomó féle rail-to-rail input/output opamp. Némelyik még kicsivel a táp határain kívül is tud dolgozni.
Gyakorlatilag szinte minden műveleti erősítő tud működni egy tápfeszes áramkörben.
( Az áramkört kell úgy megtervezni, hogy a működéshez szükséges környezetet biztosítsa. ) Ezen belül vannak a különböző architektúrák, paraméterek, felhasználási célterületek. Erre kifejezetten írják, hogy nem Rail-to-rail, viszont 100mA kimeneti áramot tud. Azért is van 256142 típus, hogy mindenki ki tudja választani amire szüksége van.
Azért nézegettem, mert most kellene nekem 1db 5V tápfeszről nullához közeli bemenet-kimenettel (kb. 0,1 .... 1V-ig), azaz rail-to-rail sem kell. Ebből van itthon, elsőre látom szimpla tápfesz, kis offset, mondom szuper lesz, azután megnéztem a paramétereket jobban.
1-1db alkatrészért nem szeretek szaladgálni, így a fiókból válogatok elsőre, de találtam már mást helyette. Suba, a 256 ezer típusnak pont ugyanez a hátránya is. Nehéz a bőség zavarában választani. Ne legyen arany árban, könnyen beszerezhető legyen, és tudja azt amit szeretnél.
Ebben teljesen igazad van, én is mindig a fiókból próbálok elsőnek választani.
De ha az építeni kívánt áramkörbe azok nem jók, akkor marad a keresgélés, vagy az áramkör áttervezése a fiók kínálatához. Ha lehetséges.
Kis segítséget kérnék.
Egy szenzor (MPX2050) kimenete 0 tól +40 mV. Ezt kellene felerősítenem 0 tól +5 V -ra az AD konvertáláshoz. Ez 125 -szeres erősítés. LM358 -ra gondoltam, de az R1 , R2 méretezésében kérnék segítséget, illetve hogy egyáltalán jó ötlet -e ezt az IC-t használnom (mivel a Input Offset Voltage 2mV, ami gyanítom gond lehet) ?.
Szia!
Használj valamilyen komolyabb műveleti erősítőt. A példában az Rg-vel lehet beállítani a megfelelő erősítést. Bővebben: Link. Gyári ajánlás: Bővebben: Link. A hozzászólás módosítva: Jan 7, 2022
Használni éppen használhatod, de 2 dolgot végy figyelembe:
1 A kimenete nem tudja megközelíteni a pozitív tápfeszt, így legalább +7V kell neki! 2 Az offset értéke is felszorzódik az erősítéssel, így külön kompenzálás nélkül már számottevő lesz! Ha pontosat szeretnél, jobban jársz valami zéro-offszetes OPA-val, ott többnyire a +5V is elegendő lesz tápfesznek(pl OPA333...)
kadarist, sdrlab : Nagyon sokat segítettetek! Köszönöm szépen!
Ezt a DEVB173 vajon honnan lehetne beszerezni... ?
A DEVB173 modult nem lehet beszerezni (de még külföldön sem látom)
Az AD620 -hoz +-15 volt kell. Mínuszt nem szívesen csinálnék és a készülékben csak +12 van maximum Az OPA333 -at vagy az MCP6021 -et hogyan tudom rávenni, hogy 40mV -ból 5 voltot csináljon?
Visszacsatolónak mondjuk 12k, alsó tagnak 100R mellé. Ekkor 120 vagy 121-es erősítésed lesz, annak függvényében, invertáló, nem invertáló módban kötöd be.
Ugyan nem írtad, milyen a pontosság igényed..., de gondolom a kb 50mV offset hiba nem lenne túl jó, így vagy offset kompenzálod az MCP6021-et, vagy az OPA333-at használod. Utóbbinál semmi dolgod nincs... |
Bejelentkezés
Hirdetés |












