Fórum témák
» Több friss téma |
A kérdésem költői volt... A kérdező szempontjából nézve...!
Nem arra voltam kíváncsi, hová kellett ez....
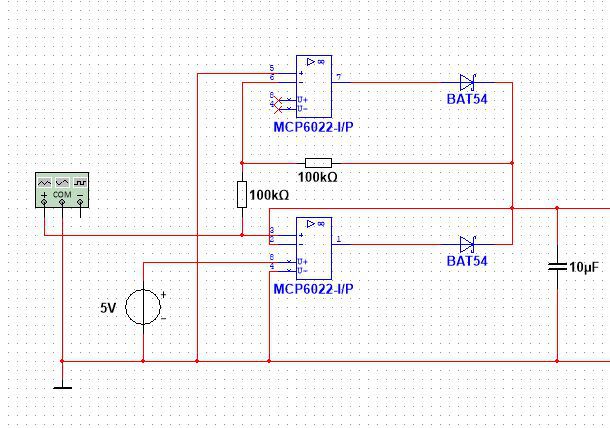
Rajzoltam egy kétutas csúcs egyenirányító funkciót megvalósító egyszerű áramkört...
A rajzon látható táplálás esetén kb 9Vpp-ig jó... Mivel párhuzamos kapcsolás, sebességben is kedvező.
Nem lenne érdemes (pl sebesség szempontból) egy ellenállással, és két további diódával kiegészíteni, hogy ne legyenek túlvezérelve az opampok?
Ha szimpla tápról jár, ahogyan a rajzon szerepel, akkor az alsó opamp esetleg nem fogja szeretni amikor a bemenő fesz. negatív... Oda is kellene legalább egy ellenállás...(és esetleg egy dióda is) A hozzászólás módosítva: Szept 25, 2021
De! De ez csak egy alap...
50Hz-en néhány mV-ig vígan működik így is..., alá menni pedig nincs sok értelme normál offsetes és hőfokfüggésű opával, még akkor sem, ha sebességben akár tudná is....
Igen, de azt írtad 9Vpp-ig jó. Most akkor csak mV-os tartományra jó?
Vagy kettőstáp kellene, vagy az alsó opampot kellene védeni a negatív fesz ellen. A hozzászólás módosítva: Szept 25, 2021
Én arra válaszoltam, amit nekem írtál!
Nyilván a sebesség a kis jeleknél döntő itt, nem a nagy jelszinteknél! Ott a leglassúbb is bőven jó, ám kis jelszinteknél már sokat kell erősíteni a diódát kompenzálandó ugye...
9Vpp ig jó felülről nézve, alulról elsősorban az offset korlátoz, aztán a sávszélesség....
Szimpla tápnál ugye a bemenetet védő belső dióda vagy vágni fog az alsó opampban, amikor a bemenő jel eléri a nyitófeszültségét, ezért a felső opamp olyankor nem tud dolgozni, vagy kinyiffan az opamp ha a forrás elég nagy áramot tud adni. Ha legalább egy ellenállást raktál volna a bemenettel sorosan, akkor pl. akár jól is működhetne nagyobb jel esetén is.
(az opampok bemenete általában nem szereti, ha a bemenetei túlmennek tápján) A hozzászólás módosítva: Szept 25, 2021
Ahogy írtam, ez csak egy alap!
Nem az volt a célom, hogy kész kapcsolást adjak, hanem egy olyan elvet mutassak, ami arról szól, mi is az a kétutas egyenirányító funkció!? A felvetéseid helytállóak, kell a bemeneti védőellenállás a gyakorlatban, dióda mellé nem, mert a táp felé van benne...
Nagyobb jelet mint a tápfesze nem tud fogadni, nyilvánvalóan..., az alsó opa táp korlátja miatt! A felső az tudhatna, de az kevés még....
És hogy lesz ebből DC jelszint, ami a csúccsal egyezik?? )
Csak, hogy egyen egy olyan alap, ami szimpla tápról sem csak mV-os tartományra jó.
A fantáziádra bízom.
Nem igazán értem mi a hibája annak amit elsőként kitettem. A hozzászólás módosítva: Szept 25, 2021
Ezt a megoldást azért szeretem, mert a második opamp egyből aluláteresztőként is működhet, hogy az abszolút középérték átlagát adja, és az erősítés megfelelő megválasztásával a szinuszos fesz. effektív értékével arányos feszt is adhat.
Az általad berakott megoldás lényegesen egyszerűbb, és ha nem kell az átlagértéket is előállítani akkor jobb is. A hozzászólás módosítva: Szept 25, 2021
Hello! Nincs baja, csak a "negatív dióda" meg az egyik 22k szükségtelen az áramkörben.
Próbáltam szemléletessé tenni az elvet. A folyóhoz egész biztosan több út is vezet...
Szia!
D1-re gondolsz és melyik R-re?
Valóban. Igazad van! Köszönöm!
Megy ez még kevesebb alkatrésszel is
Minimális módosítással pedig akár csúcsegyenirányító is lehet.
Kipróbáltam, szuper!
Mást már biztosan nem lehet kihagyni belőle?
De. Jól megy szimpla táppal is
ha az opamp olyan típus, hogy le tud menni közel 0V-ig.
Talán akkor rajzold mögé azt a részt is, ami szerinted előállítja a bemenő feszültség csúcs értékével megegyező szintet....
Ez sem csúcs egyenirányító éppenséggel... )
Bocs, de senki nem mondta, hogy arra van szükség..
De! Korábban elhangzott a kétutas, csúcsenyenirányító fogalma itt! Én az egészet arra reagálva indítottam el... Azt is leírtam, miért célszerűbb inkább azt használni, holmi átlagképző helyett....
Majd beraktál egy olyan "alap" áramkört ami tulajdonképpen kissé hiányos.
és amiről utólag derült ki ez a tulajdonsága, egy későbbi hozzászólásból (mármint az, hogy szerinted azért, mert csak "alap"). |
Bejelentkezés
Hirdetés |


















