Fórum témák     
 
 » Több friss téma  | 
			
 
				Jó estét a tisztelt fórumozóknak! Orion SM kazettás deck-ről szabad kérdezni? Vagy csak SE erősítő modulról?						 
				
		
 
				Kazettás magnós topik: Kazettás deck javítása						 
				
		
				Sziasztok! 
				
				
		Firkáltam egy végfokot, a gyárit kiváltandó. Később megcsinálom a hangszínt is. A kapcsolás az ESP HQ60 -féle. Tip tranyóval, 100x75-ös hűtőbordára, vízszintesen, a doboztetővel egy síkban lesz, szellőző kivágásokkal. Tehát, az alkatrészek, lefele lógnak. Nem lett olyan jó, mint a gyári, dehát, tőlem ennyi tellik. Aztán, hogy jó lesz-e...(nem érdekel).  						
				MAjd teszel fel képeket is arról, ahogy készül/elkészült? Én nagyon kíváncsi vagyok rá, mert ez szép kis projektnek néz ki.						 
				
		
				Visszatérően használod a "firkál" szót, de egyetlen kézzel húzott vonalat sem látok.  
				
		Mire utalsz a kifejezéssel? 
				Arra, hogy nem értek hozzá.  
				
		  Megszokásból.						
				Persze, apránként megmutatom, mert én mutogatós bácsi vagyok. Nem biztos, hogy jó lesz, csak gondoltam, meglehet csinálni máshogy is. Még, vadászok retro alkatrészeket, kondi,graetz, stb. Aztán csak összeáll. A belseje Belcanto-s és ESP-s lesz, Proli007 védelmével, stb.						 
				
		
				Szerintem az elgondolás nagyon jó, nincs vele probléma. Amit eddig közzé tettél, már az is igényesnek mutatja magát. Mint mondtam, ez egy szép projekt én pedig szívesen látok ilyeneket. Nem baj az, ha nem értesz hozzá, kitartással és türelemmel össze fog az állni szépen lassan. Nekem a GU50PP-m legalább 3 évig épült.  
				
		  Lényegében azóta sincs kész, mert az apraját már nem csináltam meg és...ott maradt a másik lakásban egyenlőre. Hiába lakok közel, a trafók alatt beton van, és 2db 250VA-es toroid csücsül a betonon + a 400+W-os táptrafó, és a többi sallang vagy 20 kilót biztosan kitesz, fenének sincs kedve azt mozgatni! Pláne ilyen melegben.  Ilyen ez a hobby. Viszont talán annyira a retro alkatrészekhez én nem feltétlen ragaszkodnék (ez csak az én véleményem, nem szerenélek ebben befolyásolni), mert okozhatnak fejfájást mondjuk egy kiszáradt elkó.				A hozzászólás módosítva: Aug 2, 2022 
						
				Nincs is jobb, mint egy elszáradt elkó. Mondjuk egy ROE-től nem félek. Szép piros csepp tantálra vadászok, pár álló kondira, 18nF 1%-ra. Szeretem a szépet. Sok úszó projektem van nekem is.						 
				
		
				Szia, 
				
		Volna egy rendkívül építő jellegű észrevételem: Az eredeti Orion Hi-Fi feliratokban az i betűkön a pont csillag. Persze nem muszáj figyelembe venned... Amúgy a project nagyon tetszik! Valami hasonlón törögetem a fejem én is, minden esetre figyelemmel kísérem, hogyan alakul. Kitartást! Üdv.:f 
				Szia! 
				
		Megnéztem, valóban így van, köszönöm. 
				És valamiért a 1025 -nél nem radio hanem TV felirat van....						 
				
		
				Pedig nem ördögtől való a dolog, ugyanis az öreg vagy öregített passzív alkatrészek jót tesznek egy eszköz hangzásának, nyilván nem a kiszáradt elkó, hanem pl. az ellenállások, fóliakondik.						 
				
		
				Nem tudom miért, biztos elírták.  
				
				
		![]() Nem találtam olyan logo-t, de majd kisatírozom és rakok bele egy tv-t. Amúgy ez se nem rádió se nem tv, meg a gyengénlátóakat nem zavarja. ![]() Az i betűt javítottam kérem. 
				Ez a sok funkció befér a dobozba? Túlzásnak tűnik ennyi minden.  
				
		Kicsit olyan érzésem van, hogy a kezdeti lendület majd elcsendesedik, és talán sosem ér célba a terv. De ne legyen igazam, cáfolj rám. 
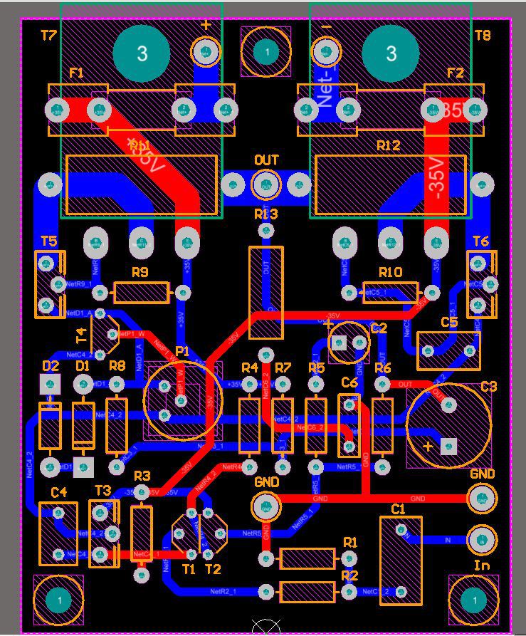
				Most tologatom papíron, meg Altiumban. 
				
				
		Ez egy 30 éves álmom alapján készülget, van hátra másfél évem, aztán vagy sikerül, vagy nem. Idézet: „van hátra másfél évem,” Ezt orvos mondta, vagy te tűztél ki egy cél dátumot? 
				Ne szomorkodjatok. Kb. ilyen lesz. Hátul még lesz egy s/pdif és koax csati.						 
				
				
		
				Szép munka! 
				
		Ragaszkodsz a DIN csatlakozókhoz? Én ma már csak RCA csatlakozóval szerelnék mindent. 
				Eszméletlen jól dolgozol! Nagy öröm nézni, ahogy készülget! Szép!  
				
		A másfél év viszont szíven ütött azért. 
				Köszi. Az eredetin is DIN volt, persze tudom, hogy az áthallás miatt nem olyan jó, dehát ez van/volt akkoriban. Csináltam régen RCA-sat is.						 
				
		
				Tudom, én is DIN csatikkal készítettem az erősítőmet a 80-as években. A magyar gyártóknál is ez volt a kvázi szabvány, és úgy általában az európai gyártók is ezt használták. 
				
		Aztán ma meg már csak elvétve lehet találkozni vele gyári készülékeken. Biztosan nem véletlen, hogy sokan áttértek az RCA-ra. Ha még nincs kifurkálva a hátlap, én elgondolkodnék rajta. 
				Az RCA kábelekbe eleve be van építve a földhurok ami sokszor vet fel komoly problémákat. 
				
		Nem véletlenül használnak XLR csatlakozókat a studiótechnikában, ami a tuchel "nagy testvére". Áthallás csak akkor keletkezik ha az árnyékoláson hangfrekvenciás áram folyik. Idézet: „Az RCA kábelekbe eleve be van építve a földhurok ami sokszor vet fel komoly problémákat.” Ezt hogy érted? Az RCA test pontjai többnyire -a legtöbb helyen- közösítve vannak, a közösítés egy árnyékoláson kétfelé válik, aztán a másik végpontban ismételten közös pontban végződik legjobb tudomásom szerint.  | 
			Bejelentkezés     
    Hirdetés      | 
			




						


 Lényegében azóta sincs kész, mert az apraját már nem csináltam meg és...ott maradt a másik lakásban egyenlőre. Hiába lakok közel, a trafók alatt beton van, és 2db 250VA-es toroid csücsül a betonon + a 400+W-os táptrafó, és a többi sallang vagy 20 kilót biztosan kitesz, fenének sincs kedve azt mozgatni! Pláne ilyen melegben.
 Ilyen ez a hobby. Viszont talán annyira a retro alkatrészekhez én nem feltétlen ragaszkodnék (ez csak az én véleményem, nem szerenélek ebben befolyásolni), mert okozhatnak fejfájást mondjuk egy kiszáradt elkó.				

						
  





