Fórum témák
» Több friss téma |
Fórum » Oszcilloszkóp készítése házilag képcsőből, TV-szkóp
Témaindító: SD, idő: Aug 31, 2006
Témakörök:
OPA az műveleti erősítő (optical parametric amplifier)
ESR meg a kondi soros veszteségi ellenállása (ha oda van írva, akkor kicsinek kell lennie.. kapásból ilyet kell kérni..) csá
Bocs de én úgy tudom: OPA= Operation Amplifier=műveleti erősitő. Az ESR-ben egyetértünk..
könnyen lehet
nekem is fura az optika, tehát neked van valszeg igazad.. de a lényeg hogy műveleti kössz a javítást
Angolból nem tudom hogy jött ez ki, de én az "operational amplifier"-t jelölném meg.
Sqt: Ha tranzisztoros a szkópod, akkor mindegy, a BC109 nem zajos, kezdetnek jó az. A kondikról azt mondom, nem lőnek velük nyulat. Ha nagyon ki akarod hegyezni, hát akkor elkóknál használj tantált, a kisebbeknél meg mylar-t többet nem tudok róla. (az eladó sem fog ) Ámde a jó minőségű áramkörökben a WIMA cég kondenzátorait látom....
Köszönöm az infókat. Na ennyivel is többet tudok most már
Ha már nagyából összeállt akkor feteszek egy pár képet.
Lefilmeztem üzem közben a kis orosz FF tévéből készült látványszkópot.
Tudom 3gp, de legalább felfér.
Na milyen?
Egyébként ott előrébb leírtam! Na jó még1x.: A sorkimenő trafója a TV-k nek is és a CRT monitoroknak ugyebár /TV esetében 15625Hz-n/ szolgáltatja a 25-27Kv-os anódfeszültséget, ezt megtartjuk, és szolgáltatja a VÍZSZINTES eltérítést. Ez a nagyobbik menetszámú, és nagyobb ellenállású tekercse az eltérítő egységnek a képcső nyakán... Ezt is megtartjuk. A videoerősítőről megy a katódra a fényerősségi jel, videoerősítő ki, katód potin keresztül a földre/ez lesz a fényerő/ függőleges eltérítés egy fűrészjel generátor/nem lineáris végerősítővel/-Kidob! Maradt egy (esetemben) 4 ohmos függőleges eltérítő tekercsünk.+ van egy fényerőszabályozható másodpercenként 15625 x elsuhanó fehér fénypontunk, ami egy vízszintes csíkot alkot.. hát nem tiszta scope feeling? A maradék tekercsre egy néhány w-os kis erősítőt rákötve a csík mozgása az erősítendő jel függvényében modulálható... Egyetlen gebasz, hogy a kép fut, mert nics szinkronizálás, de nem érdekel, mert így is szép!!
Stimmel, csak szegény képcső nem bírja majd sokáig ezzel a fényerővel..
...Nem egy nagy dolog egy szinkronizált fűrészgenerátor!
Régebben ezt úgy oldottuk meg, hogy a nagyfesz+a képcső rácsfeszeit adta az eredeti sortrafó, a térítőtekercset 90fokkal elforgattuk, így a függő eltérítés most vízszintes lett. Az eredeti vízszintes eltérítő tekercset egy viszonylag jó erősítővel hajtva kb 30kHz sávszélesség is elérhető.
Egy wobblerhez mindenképp bőven elég...
Nah, ha már itt a legegyszerűbb szkóp, vannak hozzá való
Telefunken csöveim, ha érdekel valakit. Eredeti, made in west germany.
Sziasztok!
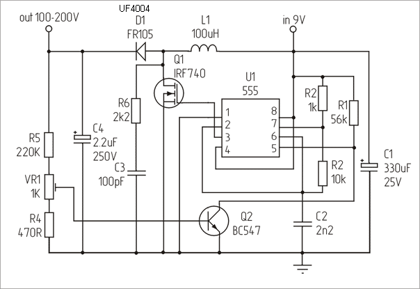
Végre sikerült szereznem 7qr20-ast. A következő problémát a táp okozza! Még sohasem volt szükségem ekkora feszültségre így nagyon trafóm sincs hozzá. A step-up dc-dc konverteren gondolkodom, találtam is rajzot hozzá. az lenne a kérdésem, hogy hogyan lehetne a kimeneti feszültséget megnövelni 325V-ra? Csatoltam a rajzot. Köszönöm.
Hello, ha a visszacsatolást megszünteted, és nagyobb tekercset raksz rá, akkor lehet nagyobb fesz, de ez csak tipp.
Szia! Köszönöm a választ, én is a nagyobb tekercsre gondoltam, mivel annak nagyobb az önindukciója, de azt viszont nem tudom, hogy mennyivel növeljem meg az értékét. A nagy baj az, hogy az EWB nem tudja leszimulálni. Még a BD115-ösökkel vagyok bajban.
A cikk azt írja, hogy minél nagyobb határfrekijű a tranzisztor, annál nagyobb az elérhető sávszélesség. Viszont feleslegesnek tartom a 145Mhz-es határfrekit, mert a szkóp sávszélessége csak párszor 10kHz. A BD115-öt már nem gyártják, úgyhogy teszek helyette BF259-et.
Nem marad más: ki kell próbálni az áramkört. Ám megépítették ezt már néhányan, főleg "nixie-sek", tőlük is érdeklődhetsz, itt a HE-n.
A tranzisztorral nem spórolj, alaposan túl kell méretezni a határfrekvenciát. Ezen a frekin a béta már csak 1 körüli!! Lásd a BC182-t, Ft: 100 (200) MHz, be is lehet rezgetni 100MHZ-en, mégis hangfrekvenciás célra ajánlják és használják.
Hát van még 2sc3468, ez 150MHz-es szerintem jó lesz
helyette. Majd megkérdezek egy nixie-st a tápról. A rajzon a vertikális erősítő AC-csatolt és ezt jó lenne megszüntetni, de gondolom nem véletlenül tervezték AC-csatoltra. A bemeneti 100k-s potmétert le kellene cserélni a névleges 1M-ra.
Sajnos az AC, az AC.
Ám van egy gondolatom ezzel kapcsolatban, hogy műveleti erősítővel kellene megoldani a bemenetet. Napjainkban olcsók már a 10-20MHz-es OPA-k is. EZ lehet DC-s is, és jóval egyszerűbb lenne.... Itt van előttem egy orvosi műszer, igen alacsony frekvenciás, a bemenete, LM741, aztán a két meghajtó: BF259. Igen egyszerű, DC csatolt, ezt az OPA-t kellene lecserélni egy jobbra....
És te hogy állsz a képcsöves cuccal? Kész van már? Teszel fel képeket róla?
Újabb képem nincs, leálltam vele, inkább PC-vel valósítanám meg az elképzeléseimet. Haladjunk a korral ugye...Amúgy sokat tanultam vele...
Ui.: Nagy félelmem a konstrukcióval kapcsolatban, hogy a képcső számomra nem pótolható. Ha valami baja lesz, fuccs az egésznek! Márpedig egy képcső kopó alkatrész.
Hát remélem én a 7qr20-szal nem járok így, mert nagyon sokáig tartott és nagyon nehezen találtam rá.
De teljesen "új" (még nem volt beépítve), úgyhogy megérte rá várni. Igazából, ha összeszámolsz mindent, akkor lehet többe kerül, mint egy működő pár megás szkóp. De meg kell ismerni ezeket a dolgokat, ha esetleg ez lesz a munkám.
Ja, mindenképp többe kerül, de ismerni fogod, töviről, hegyire, tudod majd fejleszteni, kiegészíteni és sokat tanulsz vele. Vizsgamunkának sem utolsó!
A HE újságban 98 májusától van egy használható cikk egy szkópról, sajnos a végfok csöves...
Ha én ezt vizsgamunkának szeretném, akkor mindenképp processzorvzéreltnek kellene lennie, mégpedig AVR által vezéreltnek. Sajnos annyira még nem vagyok a helyzet magaslatán, de szerintem nem kevés munkával talán megoldható lenne.
Digitális szkóp katódsugárcsővel? Ilyenről még nem hallottam
De a tárolás az mindenképp digitálisan működik nem?
Esetleg még a többsugarasítást lehet digitalizálni.
Hát igen, bár méltatlanul gyönge feladat egy AVR-nek.
Manapság a tárolás digitális memóriába történik és a megjelenítés is egy PC (AVR) feladata...
Bár biztos, hogy sokat tud egy mai digitszkóp, de nekem mégis az analóg dolgokhoz húz a szívem...
Én szívesen élnék 20 évvel ezelőtt. Akkor még létezett az elektronikai műszer nevű szakma és ez annak idején egy gyönyörű szakmavolt. Manapság már szinte csak gyárban dolgoznak és nem az a feladatuk, hogy kicseréljenek egy hibás alkatrészt, hanem, hogy a hibás modult. Létezik olyan gyár, ahol ebbe a munkakörbe a feltétel lealacsonyodott a nyolc általános és tapasztalat szintjére.
őőő elnézést, nem elektronikai műszer, hanem elektronikai műszerész
Sejtettem, hogy csak elírás...Van még jelene az analóg szkópoknak. Főleg a magasabb frekvenciákon...
Itt egy lehetőség az AVR használatára analóg szkópokban: idő illetve amplitúdómarkerek létrehozása az ernyőn, vagy az eltérítési sebesség mérése, ami csupán egy frekvenciamérő...
|
Bejelentkezés
Hirdetés |




) Ámde a jó minőségű áramkörökben a
...Nem egy nagy dolog egy szinkronizált fűrészgenerátor! 
Ám van egy gondolatom ezzel kapcsolatban, hogy műveleti erősítővel kellene megoldani a bemenetet. Napjainkban olcsók már a 10-20MHz-es OPA-k is. EZ lehet





