Fórum témák
» Több friss téma |
Fórum » Oszcilloszkóp készítése házilag képcsőből, TV-szkóp
Témaindító: SD, idő: Aug 31, 2006
Témakörök:
Odaírtam. TO 220 a tok, ennél még nem láttam más kiosztást.
TO 92 - ami pl. a BC 182 - és a legtöbb más típus ami kerek tokos, leggyakrabban E-B-C kiosztású. A lábakat alulról nézve háromszög csúcsainál vannak, felül van egy láb - így nézzük, ekkor igaz a fenti sorrend. De TO 92-nél bármely más kiosztás is előfordul!
DP7-116 utángyorsító feszültségÜdv!Van egy Tungsram gyártmányú DP7-116F típusú hosszú után világítású katódsugárcsövem. Szeretném beüzemelni, nem szkópot építek az van itthon elég, csak érdekességként, mivel a hosszú után világítás miatt különlegesebb cső. Mellékelem az adatlapját. A tápfeszültségek előállításával kapcsolatban volna szükségem gyakorlati tapasztalatokra. A fűtés az tiszta sor egy régi csöves rádió hálózati trafójával el is intéztem, egy soros ellenállással beállítottam kerek 6,3V-ra. Mivel már láttam fűteni a csövet ezért haladok tovább. Először a "legnehezebbel" az utángyorsító feszültséggel kapcsolatban merültek fel kérdésim. Van egy 230V/2000V hálózati transzformátorom amit egy elektromos légycsapdából bontottam. Ezt gondoltam felhasználni, egy nagyfeszültségű diódával egyenirányítom, kondenzátorral szűröm és már mehet is a csőre. Viszont így csak kb. 2800V DC-m lesz (mínusz ami esik a diódán). Ez vajon elég a csőnek? Az adatlap 4kV-ot ír (így a feszültség kétszerezés kilőve). Mint írtam nem műszer építés a cél, inkább látványelem, szóval a stabilizálás nem fontos. Működni fog a kapott kb. 2,7kV-al is, vagy mindenképp egy kapcsolóüzemű tápban gondolkodjam? Az adatlap nem tér ki rá, de itt kb. mekkora áramra kéne számítanom (nekem mA alatti tartomány rémlik)? Előre is köszönöm! A hozzászólás módosítva: Dec 27, 2024
Amit elfelejtettem. Ez a rajz lenne a kiindulási alap. Ahogy elnézem az ő katódsugárcsöve is hasonló mint az enyém, és ő is csak 2kV-al hajtja.
Teljes cikk. A hozzászólás módosítva: Dec 27, 2024
Közben kirajzoltam a nekem lényeges rész és rájöttem, hogy ő is 4kV-al hajtja az utángyorsítót a katódhoz képest, mivel +-2kV a táp és a katód kb. -2kV potenciálon van a GND-hez képest.
Valaki kérem erősítsen meg abban, hogy a 3JP1 cső és a DP7-116 bekötése megegyezik. A Tungsam doksi elég rossz felbontású sajnos. Főleg arra vagyok kíváncsi, hogy az a1 és a2 jelek mindkettőnél ugyan az jelenti-e. 3JP1 adatlap A hozzászólás módosítva: Dec 27, 2024
Szia !
Ha elkészül, Chua generátor kifejezetten jól néz ki rajta ! J.
Szia,
mellékelek egy másik adatlapot, remélem segít. Ha ki szeretnéd használni a P jelű kétrétegű fénypor lehetőségeit, akkor lehet, hogy szükséged lesz a 4 kV-ra, bár írják a 2 kV feszültséget is és az után gyorsítás nélküli üzemet is. Viszont nagy különbséget nem látok a 2-3-4 kV-os működés üzemi adatai közt, így kipróbálnám a jelenlegi 2,8 kV-tal, (Ua3 min: 2 kV, az pedig neked így megvan). A 3JP1 cső és a DP7-116 bekötése megegyezik, az a1 és a2 jelek mindkettőnél ugyan azt jelentik.
Köszönöm a másik adatlapot ez sokkal jobban olvasható.
Köszönöm a megerősítést is, már csak építeni kell.
És ezen már legalább van némi karakterisztika is, tehát ránézésre jó az az 1 mA alatti áram...
Megint beteg vagyok, már elfeküdtem az oldalam, kicsit kimásztam az asztalhoz barkácsolni.
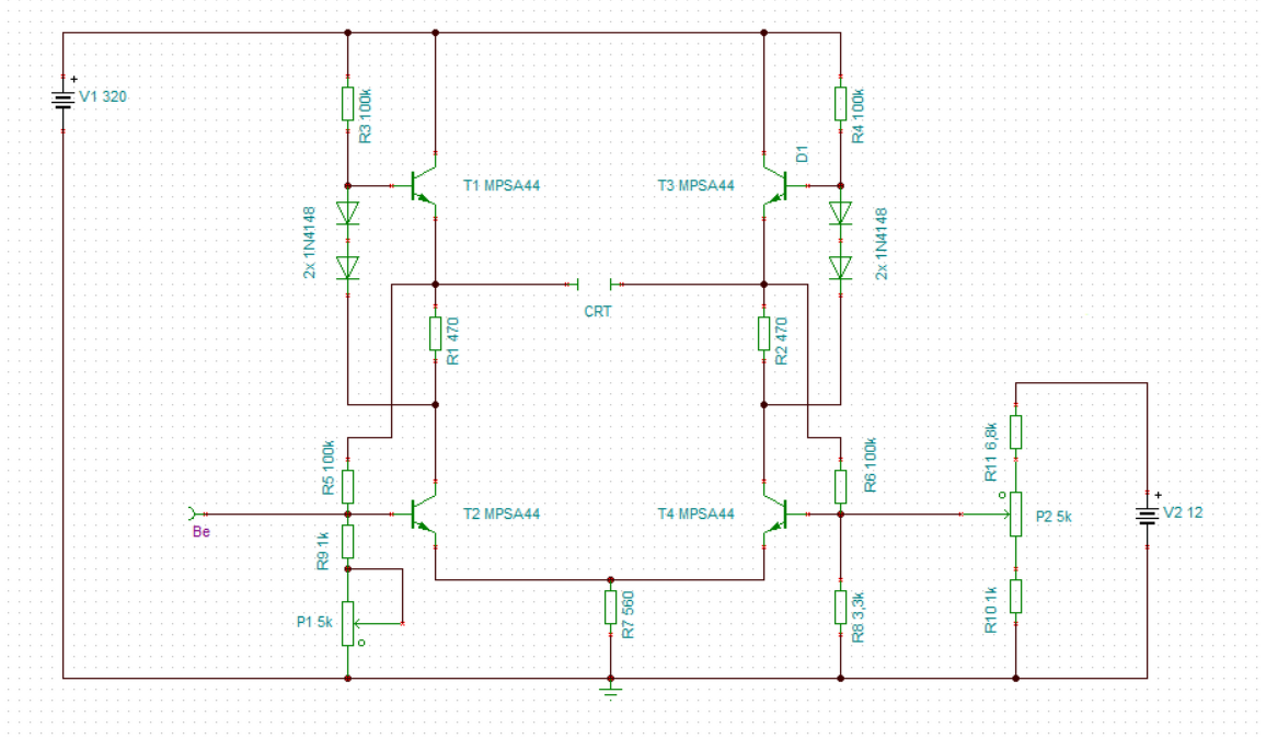
Szóval összeraktam a mellékelt kapcsolást működik is, a problémám az hogy a T1, T3 és a hozzájuk tartozó R3, R4 nagyon melegszik. A két ellenállást kipróbáltam hogy kicseréltem 220k-ra akkor is fennáll a melegedés viszont ugyan úgy működik. Valakinek van ötlete? Főleg a tranzisztorok melegedése aggaszt. Esetleg ha más megjegyzés van a rajzhoz azt is szívesen veszem.
A T1, T3 persze melegszik, de az normális. A 470 ohmon mérj feszültséget, abból az áramot, utána a pillanatnyi Uce*Ic ad egy mW-ot - ezeket a kis tranyókat persze melegíti.
Ha tesztre kicseréled 1 kohm-ra a 470-et és 220 k a bázisba, rögtön fele akkora lesz a mW és a melegedés. A hozzászólás módosítva: Jún 6, 2025
Különben nagyon vékony réz vagy alu szalagból rájuk tehetsz/préselhetsz egy kis hűtést és semmi gondod nem lesz.
Köszönöm kipróbálom. Van valahol gyári kis hűtőzászlóm TO-92 tokra, de ha nem kerül elő max hajtogatok valamit.
Abban esetleg tudsz segíteni, hogy a diódáknak milyen céljuk van az áramkörben?
Az a komplexum egy áramgenerátor ( a T2, ill. T4 aktív kollektorellenállásai ).
A 2 dióda sacc 1.5 volton megfogja az Ube+Ur feszültséget és most beállít kb. 1,x mA max áramot. Ezért írtam, mérj és szorozz.. A hozzászólás módosítva: Jún 6, 2025
Köszönöm!
Ha jól mértem/számoltam a beteg fejemmel akkor 150mW a tranyók disszipációja. Most 1k és 220k van bent, ezzel a párossal is szépen működik, szerintem így marad így a Ic 0,7mA körül van. Sikerült a katódsugárcsőre szép ábrákat rajzolnom, szóval elégedett vagyok és folytatódhat tovább a projekt.
A gyakorlat azt mondja, jól számoltál.
6LO1I csővel egyszerű analóg szkópÜdv!Van birtokomban egy 6LO1I típusú kicsi szkóp cső és arra gondoltam életre kelteném. Ez lenne az első alkalom hogy képcsővel dolgozom így van néhány dolog ami nem világos a szkóppal kapcsolatban. Itt a topicban találtam egy nekem tetsző kapcsolást amit mellékeltem is. Az első kérdésem az lenne hogy megépíthető-e ezzel csővel a mellékelt kapcsolás? A fűrészjel előállítása mihez kell? Nem szükséges hogy 8mhz sávszélességű legyen, bőven elég 1Mhz.
Szia!
A fűrészfeszültség az idővonal (vízszintes csík) kirajzolásához kell. Működés.
Szia! Ez valamivel jobb szerintem....
Hali, jó, ha a cső felélesztésével kezded, 1.2kV kell neki ugye, van hozzá trafó? Meg kell találni a munkapontot, a fókusz-fényerő ellenállásláncot eltalálni, ha az ernyőn kapsz egy fókuszolható erős fényű pontot, akkor folytasd a meghajtással. (Vigyázz, nehogy beégjen a cső!) Lehet félvezetőkkel egyszerűbb lenne a körítés? Hol tart a project?
|
Bejelentkezés
Hirdetés |







