Fórum témák
» Több friss téma |
Igen, ezt valóban nem követné. A vertical speed bekapcsolásakor is előfordulhat ilyen. Szóval ez a módszer csak az alt, crs és hdg kijelzésére alkalmas.
A hozzászólás módosítva: Szept 20, 2018
Update: Kipróbáltam, csak a V/S kijelzőnél tapasztaltam ilyet, a többi kijelző statikus, csak a gomb tekerésével változik.
Nekem most elég nagy falatnak tűnik az értékek kiolvasása úgy, hogy sem az usb kapcsolat, sem a flight simulator programozásában nincs tapasztalatom. Szükségmegoldásnak megteszi ez is, ha jól fog működni, legfeljebb V/S kijelzésem nem lesz. A hozzászólás módosítva: Szept 20, 2018
Jó pár hasznos dolog olvasható tölthető le a linken Bővebben: Link
Beleolvastam pár oldalba, ahogy elnézem, sok időt kellene rászánnom, hogy még is értsem.
![]() Na de haladtam már a projekttel. Nulláról indultam, plexiből kivágtam az EFIS és MCP panel előlapjait. Azon gondolkodok, hogy lenne érdemes kivitelezni a gombokat. Hogyan lehet hátulról megvilágított feliratokat készíteni az előlapra? Ehhez ilyen gombot lehetne használni. Talán ez hasonlít legjobban az igazihoz, csak ennek meg négyszögletes lyukat kell a plexibe készíteni, én meg jobban örülnék egy egyszerű furatnak. Felmerült bennem, hogy ehelyett vennék ilyen gombokat. Ennek a teljes nyomófelülete világít, erre matricáznék fekete betűket. Egész jól is nézne ki a nagy felületen világító gomb.Aki épített már ilyet, hogyan oldotta meg? A hozzászólás módosítva: Szept 24, 2018
Miből lesz az előlap? Átlátszó plexi? Mert akkor a világító feliratokat lehetne úgy csinálni, hogy több rétegű előlapi matricával. Egy fényzáró alsó réteg amin csak ott lenne vágva nyílás ahol a fénynek át kell jönni és egy öntapadós egész lapos matrica amin a feliratok lennének. Nem tudom érthetően-e írtam le, illetve, hogy jól gondolom-e, hogy mit szeretnél. Esetleg egy képet kérhetek arról, hogy mire kéne hasonlítania? Hátha jön valami ihlet.
A hozzászólás módosítva: Szept 24, 2018
Igen, átlátszó plexi. Ilyen előlapi matricákat hogyan lehet átlátszatlan bevonattal ellátni? Egy mezei lézernyomtató nem ad megfelelő nyomatot.
Én alumínium ú.n. kályhacső ragasztószalaggal csinálnám. Nyomdákban ploterrel ki tudják vágni belőle a feliratokat és olyan lesz mint egy negatív matrica. Vagyis a betűk helyén át tud jönni a fény. Ez elé ragasztanám magát a díszmatricát.
Vagy egy másik módszer amit talán könnyebb kivitelezni ha van CNC gravírozási lehetőség. Az átlátszó plexi előlapot telibe kell festeni fekete festékkel amin nem jön át a fény majd belegravírozni a feliratokat olyan mélységbe, hogy a felületi fekete festéket eltávolítsa, így átlátszó feliratokat kapsz bármilyen színű alapon. Én mondjuk ezt csinálnám, feltéve ha befér a CNC maróba/gravírozóba. Harmadik és egyben legfapadosabb megoldás, hogy fogsz egy fekete öntapadós lapot amin nem megy át a fény és szikével kézzel kivágod a feliratokat felragasztás után. Pepecs munka de talán a legolcsóbb. De léteznek olyan műanyag lapok amik kétrétegűek, amikor a felső réteget lemarják akkor előtűnik az alsó réteg színe. Pl. névtáblákat szoknak belőle készíteni, hogy átlátszó alapú van-e azt nem tudom. névtábla
A szikével, kézzel kivágós módszer nekem felejtős, mert abból nem jönne létre felismerhető betű.
A plotert nem ismerem, a cnc-s módszer tetszik, kérdés, hogy ér-e annyi tervezőmunkát pár betű. Az egyik egyetemi laborgyakorlaton használtunk ilyen gépet nyák furatok készítéséhez, de a feladatunk annyi volt, hogy egy gombnyomással indítsuk el a betáplált programot.Gondoltam még a nyák készítéshez használt pozitív fényérzékeny lakkra, ami elé előívás után a díszmatrica menne. Kérdés, hogy ez mennyire átlátszatlan felületet ad, egy próbát mindenesetre megér. A hozzászólás módosítva: Szept 25, 2018
Az én paneljeim így néznek ki. Lézer gépemmel csináltam. Tejopál 3mm plexi, fekete festék, szürke festék + gravir.Háttérvilágításhoz pedig fehér fényű ledszalag.
A következőket már marni szeretném, rövidesen kész a 3 tengelyes cnc marógépem. Azzal a furatokat, nyilasokat is ki tudom majd marni, és bízom benne hogy a gravírozás is sokkal minőségibb lesz
Plotter néven elég sok fajta gép fut, de ahol dekor matricákat gyártanak (vagy mondjuk autókra reklámfeliratokat) ott érdemes érdeklődni, biztosan meg tudják oldani.
Hogy megéri-e azt csak Te tudod, hogy szeretnél-e ennyi pénz és időt beleölni a munkába. A CNC marásnál nincs sok tervező munka, ha megfelelő programot és eszközt használsz. Ebben talán a legjobb keresned egy CNC-s fórumtársak aki hajlandó neked segíteni. Én hasonló előlapokat Sprint Layout 6-ban szoktam megrajzolni, ahhoz megvan a trükk, hogy hogyan lehet a generált fájlból CNC marófájlt létrehozni, így a volt középsulimban könnyen meg tudom oldani. Ennél viszont biztosan van más célravezetőbb módszer is, mert amit én használok ahhoz min. 4 szoftver kell és legalább 3-4 munkaóra egy A4 méretű előlapnál, ráadásul a szoftverek legtöbbje fizetős és nem éppen olcsó. Viszont ezzel teljesen élethűet tudsz alkotni. Nem tudom milyen fényérzéken lakkot használnál, de a P20 előhívás után szinte teljesen áttetsző (lilás árnyalatú). Sok más mód is eszembe jutott, de az mind a CNC marás lehetőségére épül. Esetleg lehet 3D nyomtatni is, abból már létezik átlátszó is, kétfejes nyomdával könnyű lenne. A hozzászólás módosítva: Szept 26, 2018
A dekor matricásokat én is próbáltam anno, de ilyen apró betűket nem tudnak kivágni. A lézereseknek túl macerás a sok apró betű, grafika. De főleg a grafikai előkészítő munka időigényes, és kis darab, szerintük kis bevétel. Egyébként én tervezek kis sorozatokat gyártani B737 szimhez amint lesz ár és kész darab szólok, teszek majd fel képeket ha valakit érdekel!
Sikerült összehoznom a rotary encodert a billentyűzet vezérlő chippel. Írtam egy PIC programot, ami a fordítás irányától függően egy optocsatoló segítségével összezár két kivezetést a chipen.
A nyomógombokhoz, kapcsolókhoz ctrl+betű vagy shift+betű kombinációkat használva nagyon sok különböző billentyűparancsot össze lehet hozni. Hála a PIC-nek, ilyenek is egyszerűen megvalósíthatóak. Egy pár száz forintból szerzett kibelezett billentyűzetből az egész robotpilóta vezérlő és efis panel megvalósítható, sőt még másra is marad hely.
Kedves Skakuk, Gafly, Gyoran, és Mindenki!
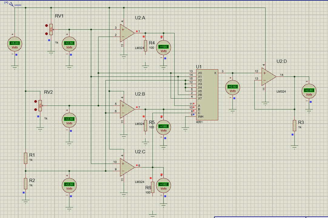
"Elkészítettem" Skakuk kapcsolását Proteus-al, a tapasztalatok roppant érdekesek. Ha az LM324 kimeneteit nem "vágjuk agyon" R4, R5, R6 100 Ohmmal, akkor a 324 kimenetein 190 V lesz (csak tudnám, hogy honnan veszi, a voltmérőn látszik, hogy 5 V a táp.) Innentől kezdve az egész (áramkőr)szimuláció végeredménye megkérdőjelezhető. (Nem az áramkőré, a szimulációé!) Holnap elkészítem igazi alkatrészekből, és akkor sínen (siklópályán?) vagyunk... Köszönettel derűs estét; Tambi.
Sziasztok!
Hasonló cipőbe járok mint ti! Szeretnék egy CockPit-et építeni.. igaz én nem repülőhöz hanem vonathoz... de kb hasonló a feladat! ![]() A billentyűzetet kell gombokká kapcsolókká és rotary encoderekké átalakítani! Összeszedem a gondolataimat és utánna minden építő jellegű kritikát és segítséget szívesen vennék. Milyen PIC... kigészítő megoldások stb stb
Üdv! Egy ideje már félretettem a projektet, időhiány miatt. Írtam egy egész jól működő PIC programot rotary encoder és billentyűzet chip összekapcsolására. Mostani formájában csak 1 encodert képes kezelni, erősen alfa verzióról van szó, fejlesztésre szorul még. De segítségnek hasznos lehet, szívesen megosztom a C forráskódot.
A hozzászólás módosítva: Júl 22, 2019
Arduino DUE + Leonardo - nem kell fejben tartani a CTRL + ALT + SHIFT + akármiket!
|
Bejelentkezés
Hirdetés |






Felmerült bennem, hogy ehelyett vennék 














