Fórum témák
» Több friss téma |
Fórum » PC táp átalakítás
Én is mutatós mérőre gondoltam
Igen, én is egyetértek az előttem szólóval!
Persze tehetnél oda univerzális mérőműszert is, de abban az elemet kéne cserélgetni (rövid távon talán olcsóbb lenne, mint egy mechanikus műszer). Viszont a mutatósoknak van egy hatalmas előnyük: Sokkal szemléletesebbek, mint a digitális kijelzésüek, ráadásul ha pl erősítőt hajtasz a tápról, akkor a mutatós árammérő már egyből effektív értéket mutat.
Szai Peter1995, ha esetleg az anyagi fedezeted még egy müszerre elég, akkor tegyél két müszert, az egyik a kimenőfesz-t méri a másik egy soros 0,1 Ohm-on a felvett áramot.
Sok sikert
Én most csak egy volt és egy amper mérőben gondolkodok.Persze a kimenetet méri.
Üdv Péter1995
Az analóg vagy mutatós műszer Jobb ilyen célra . de de de De a lomhasága pici hátrány is Ua nem másodpercenként vesz mintát a mérendő dologból A/V.
Az ANALÓG az ugyan azt jelenti mint a mutatós (amúgy nem teljesen, de ebbe ne menjünk bele) !
Amúgy nyugodtan vegyél mutatósat, azzal semmi probléma nincs, és a "mintavételezése" pedig állandó. Igazából nem mintát vesz (mert azt csak a digitálisak csinálnak), hanem állandóan figyeli a mérendő mennyiséget.
Üdv!
Nem vagyok otthon kapcsolóüzemű tápok terén, ezért kérdek itt. Utánaolvastam pár helyen az oldalon és azt írja, hogy nem lehet +-20V-nál jobban megemelni a feszültséget, mert nem marad a tápban tartalék. Ezt nekem valaki légyszives kicsit kifejtené, hogy ez mire értődik, mert erre nem kaptam választ? Akkor nem lehet pl. +-30V-ra növelni a feszültséget? Most a tartalékot a primmer oldali hálózati puffer kondenzátorok határozzák meg, vagy egyszerűen a trafó nem teszi lehetővé? Megoldható ilyen próbléma anélkül, hogy a trafó áttekercselődjön? Köszönöm előre is.
Feszültség generátoros üzemmódban pl beállított 20V mellett nem szabad a feszültségnek leesnie, ha a tápegység meg van terhelve.
Ha nagyon felhúzzuk a tápot és nem lesz benne tartalék, az azt jelenti, hogy nem fogja ellátni a feszültség generátoros üzemmódot, azaz, ha megterheljük, akkor a kimeneti feszültség le fog csökkenni a terhelés függvényében, ami egy labortápnál nem megengedett.
De ezen javítani, hogy lehet ha egyáltalán lehet? Trafó, puffer kondi, vagy esetleg valami más nem teszi lehetővé a tartalék elegendőségét nagyobb feszültség esetén? Ha trafó áttekercselés segít csak akkor elég maceráns, de ha csak más alkatrész a probléma akkor az érdekel.
Nagyobb stabil feszültség, csak trafó cserével vagy áttekercselésével lehetséges.
Köszönöm a válaszod. Erre majd rákeresek az oldalon, mert láttam páran foglalkoztak ezzel.
Üdv!
Szimmetrikusan szeretnél nagyobb feszültséget, mint 20V? Mert ha nem, akkor lenne rá egy javaslatom, ami nem annyira elegáns, viszont még még mindig 100× könnyebben megvalósítható, mint a trafó áttekerése. (amúgy az én AT tápom még üresjárásban sem ad többet, mint 23V...)
Ez engem is érdekelne. Kérlek fejtsd ki bővebben.
Szia!
Kíváncsi lennék rá, és hálás lennék ha megosztanád velem is ezt a tervet. Amúgy meg + - 20 voltál gondoltam többre.
Annyi az egész, hogy a transzformátor szekunder oldaláról ki kell irtani a földet, és minden egyéb sallangot.
Szóval adott a már csupasz transzformátor. a szekunder két legszélső végét használod fel oly módon, mint ha egy "sima" 50Hz-es trafót akarnál diódahíddal egyenrángatni. Így legalább 40V-ot ki tudsz szedni, minden féle tekercselésgetés nélkül. A diódahidat legcélszerűbb 2db dupla schottkyból felépíteni (a legtöbb közös katódú, ezért kell találnod olyant, ami közös anódú, mint pl.: a MUR1620CTR a HQ videóban, netto 321Ft-ért) Ha nincs rá keret, vagy a bizonytalan kisérletezéshez nem akarsz beruházni, akkor használhatsz két darab SB560-at a közös anódú dupla dióda helyett. Mint a mellékelt ábra is mutatja, a diódahíd negatív kimenetét leföldeled, és a pozitív kimenete - és - a föld közé pedig teszel puffert, a jól megszokott folytótekercs (sárga gyűrű) után. Ha szeretnéd, hogy szép sima legyen a jeled, még terhelésnél is, akkor tehetsz utána még 1 folytótekercset, és azután még 1 puffert. Ha pedig mindez szimmetrikusan kell, akkor leginkább azt javaslom, hogy 2db PC tápot használj, így a teljesítményed is dupla akkora lesz:alien2:
Ez világos nekem, de én úgy gondoltam, hogy pl 50/60V vagyis +-25/+-30V. Két táp is eszembe jutott, de elvetettem az ötletet, mert ha elvégre a táp amúgy is szimmetrikus akkor már miért ne használnám fel ezt a tulajdonságát. Abban reménykedtem hozzá nem értőként, hogy a tartalék az a hálózat felöli pufferektől függ, és betéve pl. még egy 200-300µF-os 400V-osat az megoldaná a problémát, de ezek szerint kiderült, hogy a trafó szab határt.
Üdv!
A trafó áttekerés annyira nem is félelmetes dolog. eleinte én is féltem tőle, főleg mikor eltörtem a vasmagokat. De rájöttem, hogy ha vízben főzöm egy pár percig, akkor könnyen szétjön. Az az öszvissz kb.:50 menet pedig nem ellenfél. De javasolták már a 2db párhuzamosan kötött trafós verziót is, mondjuk még nem próbáltam. nekem +-50 és +-12 jön ki a tápból öszvisz kb.:90 menettel (ennek a primer kb. a fele).
Hát a +-25V-ra még lenne esélyed, mert táponként eltérő lehet a trafó áttétele.
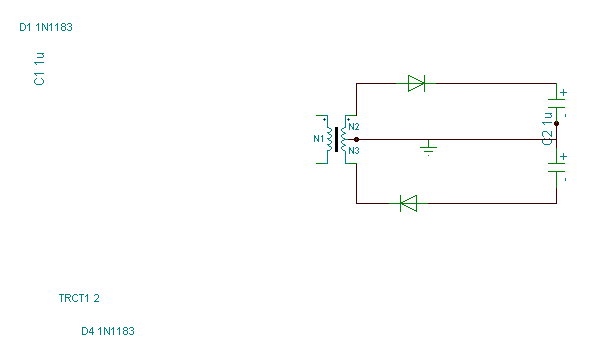
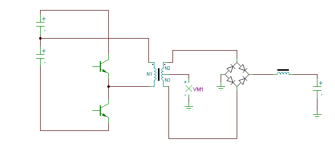
Az ilyen transzformátorok négyszögjeleket adnak ki (vagyis majdnem négyszöget) Innentől több dolog is beleszól a maximális kimenő feszültségbe: 1.: a négyszögjel amplitúdójának csúcsa. (na ez szokott olyan 30V körül lenni) 2.: A maximális kitöltési tényező. (például ha nézünk egy félperiódust, aminek kb 80%-át tölti ki a négyszögjel, aminek a csúcsamplitudója mondjuk 30V, akkor az olyan, mint ha a 30V -nak csak a 80%-a lenne, ami már mindjárt csak 24V. 3.: A trafó maximális árama: Mert mondjuk az előző dolog miatt gondolnánk, hogy 24V kijön belőle, ha törik, ha szakad, de nem, mert hiába átlagolódna ki a 0.8*30V+0.2*0V, ha nagyon terheled a trafót, akkor az a 30V-os csúcs amplitúdó vagy leesik(és így az átlagérték is csökken), vagy letilt a táp, mert az már sok neki. A kitöltési tényezőt csak ex-has írtam, mintegy szemléltetésképpen. Viszont a diódák, a folytótekercs, és még több egyéb dolog is úgy működik,hogy ha kicsi áramot folyatsz át rajtuk, akkor kis feszültséget vesznek le, ha nagyobbat, akkor több esik rajtuk. Tehát még azokon is eltűünik úgymond a feszültség. Nem tudom, hogy mire szeretnéd használni a tápot, de az, hogy szimmetrikus, az nem teljesen igaz. Hiszen eleve csak az egyik -alap esetben a pozitív- feszültséget tudod stabilizálni. Ami azt jelenti,hogy ha a negatívat nem terheled, csak a pozitívat, akkor a negatív megugorhat. Ha viszont csak a negatívat (fenti példánkban a stabilizálatlant) terheled, akkor a tápegység vezérlése nem veszi észre azt, és le fog csökkenni a feszültség a negatív oldalon, a pozitívon meg elvben változatlan marad. Végülis ha erősítőhöz (főként ha IC-shez, aminek nincs GND-je) használod,akkor tökéletesen megfelel. Mert akkor kikompenzálódik az asszimmetrikus táp olyan módon, hogy amennyivel több az egyik oldal feszültsége, annyival megnő a kimeneti 0feszültség, ERGO egy DC szint ül a kimenetre, de csak addig, amíg így le nem merül ugyan akkora feszültségre a nagyobb feszültségű oldal, mint a másik. Teszek el képet, hogy ha 1 tápból akarod kihozni, akkor hogyan lehet, és hogyan nem lehet egyenirányítani.
Köszönöm szépen a részletes leírást. Erre tényleng nem gondoltam, hogy ha egyik fele jobban terhelődik akkor az kibillentheti az egyensúlyból.
Szia!
Igen, valóban olvastam, hogy nagyfrekvenciás vasmagokat áztatással szoktak szétszedni, de nekem a tekercseléssel azért van bajom, mert nincs huzalom. Nem éri meg vennem mert nagyon drága ls nagy mennyiség megmarad. ugyanakkor nehezen jutok olyan lakkozott huzalhoz mi megfelelne tekercselési célokra és nagyon nem tudok olyan készülékeket amiből lehetne bontani. Köszönöm neked is a válaszod.
Üdv szucsip
A mellékelt ötlet,GIF miatt szolok a (zöld X) ponton feszmérő ok -De a kimeneten levő fesz felét avagy még kevesebbet mutat.Ezért csak a kimeneti kondira (pontra) kell kötni a VM1 műszert. Üdv János
Nem, az ott nem feszültségmérő akart lenni, hanem szakadás, amivel azt akartam mutatni, hogy az amúgy földelt középleágazást földfüggetleníteni kell.
ha 2db trafót szedsz szét már meg is van a szülséges huzalmennyiség. kb 1m 0,8mmes huzal kellhet..
Köszi az adatot. Így kicsit könnyebb lesz elindulni tudva pár számot is.
Hello.Az oldalon bemutatott AT táp átalakítást ATX-el is meg lehet csinálni.Ugyan úgy min AT vel vagy valamit máshogy.
Üdv. Maga az átalakítás nem különbözik csak annyiban, hogy vagy teszel egy kapcsolóta PS-ON-ra és a GNDre, nagy csak simán összekötöd és a hálózat rá, ill. lekapcsolásáva tudod kapcsolgatni.
Akkor a leírtakat IC átkötés meg stb. azt ugyan úgy.Igen azt tudom én is egy kapcsolóra gondoltam.
Sziasztok!
Nem tudomm jó helyre írok e, lehet nem, Már sokfelé kerestem, de nem találtam választ a következő problémára: Adott egy 300w-os régi pc táp. Ebből szeretnék valami labortáp féleséget csinálni. Az első gond a fesz szabályozás, hogy hogyan tegyem? A többi már csak extra, hogy lehetne e 12v-nál többet kivenni belőle, áramkorlát, ne adj isten valamiféle visszajelző a beállított feszről. Tudtok ebben segíteni? vagy van valami link, oldal ahol ezzel kapcsolatban találok valamit? Előre is nagyon köszönöm! |
Bejelentkezés
Hirdetés |





De rájöttem, hogy ha vízben főzöm egy pár percig, akkor könnyen szétjön. Az az öszvissz kb.:50 menet pedig nem ellenfél.
De javasolták már a 2db párhuzamosan kötött trafós verziót is, mondjuk még nem próbáltam. nekem +-50 és +-12 jön ki a tápból öszvisz kb.:90 menettel (ennek a primer kb. a fele). 






