Fórum témák
» Több friss téma |
Fórum » PIC - Miértek, hogyanok haladóknak
Bővebben: Link Ezt választanám. A felirat a kimeneti fesz terhelésére vonatkozik.
De ezt a részt elhagyhatom?
Ld.: lent...
Elhagyhatod ha akarod de akkor is kellene egy stabil táp 12,5V-ra méretezve. Szerintem egyszerűbb 5V-ot levenni az USB-ről...
Aha... Akkor ott marad...
És Q1-Q5-ig milyenek a tranzisztorok? Nem szeretnék SMD-zni...
Szia!
Miért nem egy PicKit2 klón??? Egy kicsit több ráfordításból kijönne, sokkal több lehetőséget nyújt. Ha kell, segítek a 18F2550 felprogramozásában is. Nem lenne probléma vele...
Én úgy látom, hogy a következő szekvenciát használod az LCD-re kiküldésnél (minden parancsnál):
1. EN magasba 2. DB0-DB7 lábakra parancskód 3. Delay 4. EN alacsonyba Ez a szekvencia szerintem nem megfelelő, mert az EN-nel kapuzod be a parancsot az LCD vezérlőjébe. Azaz a parancskódot már az EN megemelése előtt oda kellene tenni, gyakorlatilag az 1. és 2. lépéseket fel kellene cserélni. A másik, amire érdemes figyelni, hogy 40MHz-nél már 100ns egy utasításciklus, itt már kellhet két jelváltás közé NOP-okat betenni (pl. az adatbitek beállítása és az EN magasba emelése közé). Meg kell nézni az adatlap vonatkozó táblázataiban, hogy mik a minimális időzítések.
Sziasztok!
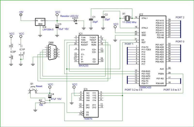
Huh! Ti aztán nagyban nyomjátok a kontrollereket. Én csak szeretném mert nem működik a programozóm valamiért, és még nem tudok eleget hogy életre keltsem. Mivel a MAXIM mikrokontrollerjeiből van nekem egy pár db (DS89C430 és DS89C450 típusokból) ezért ezekkel szeretném elkezdeni. Meg szeretnélek kérni benneteket, hogy magyarázzátok már el nekem amiket tudnom kell a programozóról és a mikrokontrollerek hardveréről. A program írással nem lesz gond. A problémám a következő: Ebbe az ic-be a maxim honlapjáról letölthető MTK nevű programmal lehet beletölteni a forráskódot. Ha elindítom a programot, akkor először meg kell nyitni a soros portot, alapból 9600-as sebességet ajánl fel. Ezt én el is fogadtam. Aztán csatlakoztatni kell a programozót, amit már nem tud, mert azt érzékeli, hogy nincs bedugva a soros portba. Ja, és még annyi, hogy kristályom nem volt pont olyan amilyet a rajzon jelöltek, de igyekeztem minél közelebbit találni bele. A rajz ami alapján megépítettem a programozót sajnos már nem elérhető, de ha valaki tud ajánlani egyet akkor én megépítem szívesen. Ebben kérnék segítséget.
Szia!
Ez itt off... Keresgéltem egy kicsit. A kvarc frekvenciája kritikus, ebből állítja elő a soros vonal időzítését végző órajelet. Vegyél pontosan 11.05920 Mhz-es kvarcot.
Csak az árával nem vagyok megelégedve...
ami nagy összeg ebben, az a PIC (gondolom én... ) Aztán meg valamivel el kell kezdeni... De összeállítok egy listát, és akkor megnézem, mi hogy jön ki... Köszi
Szia!
Pic18F2550 I/SP (dip28) 980+Áfa, I/SO (soic28) 940+Áfa, MCP6001 73+Áfa, MCP6002 I/P (dip) 75+Áfa... Egy kicsit drágább, mint a max232 és az analóg kapcsoló, de a következőket nyújtaná: - 2.50 .. 5.00V között állítható Vdd, - Pic10F, Pic12F, Pic16F, Pic18F, Pic24, Pic32, dspic30, dspic33 család, SPI, I2C, Microwire EEPromok programozása, - Usb <-> uart (ttl szintekkel) - Háromcsatornás logikai analizátor, - USB-n keresztül állítható digitális be- / kimenet, - nem kell külső táp.
Sziasztok!
Írogatok egy "kis" programot 16F877-re és elértem a 8 szintű veremtár "legtetejét". Lehetséges valahogyan menteni ezt, hogy 9. esetleg 10. szintű call utasítást is ki tudjak adni? Bocsánat, ha nem egyértelmű , de remélem értitek. Előre is köszönöm!
Szia!
Sajnos nincsenek az említett vezérlőnek stack kezelő utasításai, így be kell érned 8 szinttel. Bár általában meg lehet oldani a problémákat 8 call utasítás nélkül is, csak egy kicsit át kell strukturálni a programot.
Szia!
Ha mégsem akarod átszervezni, térj át 18F2420, 18F2520, 18F2620 típusokra, ott 32 mélységű a hardware stack...
Még valami: Ha megadom a PIC18F2550 árát (1900 HUF), akkor kapok egyet felprogramozva?
Üdv.:Kiskacsa...
A tegnap esti vihar térdekényszerítette a PICCOLO projektnek helyet adó munkahelyi webszerveremet (elpukkant néhány hálókártya, switch, miegyéb), ezért a honlap átmenetileg nem volt elérhető. Ha minden igaz, most már újra megy.
Szia!
Ha veszel egyet a ChipC@d -nál és felkeresel privátban, megoldjuk a felprogramozását. Az sdip28 tokos azonnal programozható, a soic28 tokoshoz előbb fel kell építeni a PicKit2-t, pic nélkül bemérni (amit lehet), beültetni a pic-et - csak eztán tudom felprogramozni...
Ha nem akarsz SMD -zni, akkor ezt...
Én Dip-tokosra gondoltam...
És azt fel tudom programozni ezzel?
Ha működik, akkor igen.
Szia!
Vedd meg a 18F2550 I/SP típust és keress meg privátban...
És ahhoz a ziphez, amit linkeltél, ahhoz van kapcs. rajz?
Hogy értet, hogy működik?
Szia!
A Microchip oldalán a PicKit2 felhasználói leírás végén. (Nem tehetem közzé, csak linket adhatok rá). A kiegészítésekről, helyettesítésekről írtam.
PIC 18F prociknál kell még, hogy figyeljek a bankváltásokra? Vagy elspórolhatom, mert a linker úgyis odafigyel majd a regiszternevek alapján?
PIC18-ban másként van a memória szervezve. Az SFR regiszterek elérhetőek bármelyik bankból, mert a 15-ös bank felső fele és a nullás bank alsó fele el van keresztelve ACCESS területnek, és ez az utasításnál elhelyezett ACCESS bittel jelezve bárhonnan elérhető. Tehát TRISB, INTCON, stb. használatához nem kell bankváltás. Viszont az általános célú adatmemória továbbra is bankokra van osztva, 256 bájtosakra, és a BSR regiszterrel tudsz váltani közöttük.
Nemrégiben csináltam egy SO28-as adaptert a PK2-höz, mert valaki épp olyat kért felprogizva. Igazából egy kis panelka, amire rá kell szorítani a programozás idejére a PIC-et. Szóval ha valakinek kell felprogramozott SO28-as PIC, akkor meg tudom oldani.
Én is meg tudom oldani, több mint 6000Ft-omba került sajnos.
|
Bejelentkezés
Hirdetés |







, de remélem értitek.






