Fórum témák
» Több friss téma |
Üdv van a tárgyban említett alapműszerem 200 mV os alapbeállítással hogyan tudnék belőle -50 +150 c fokot mérő műszert csinálni ? Google nem a barátom..
Itt találtam ezt a rajzot, neked csak a jobb alsó sarkában lévő részlet kell.
A bekeretezett részt kell megépíteni hozzá, a többi értelemszerűen. A rajzon az IC 30-31-es lába a te műszered bemenete. A -5V-ot kell még levenned az IC 26-os lábáról, a +5V-ot az egyesről.
Kb. ennyi.
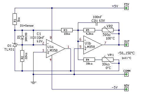
Hello! Bár az ajánlott kapcsolás a 741-el szellemes, de félő hogy számodra nem lesz megfelelő.
Az oka pedig az, hogy a kapcsoláshoz mind a referencia két bemenetre, mint az IN+ és IN- bemenet két pontjára szükséged lesz. De a referencia a műszerben már ki van alakítva, valamint általában az IN- pont általában közösítve van az IC COMM pontjával. (Valamint a legtöbb esetben ez a tápfesz negatív pontja is egyben, ha ICL7107 van az áramkörben.) Én megpróbáltam megrajzolni, hogyan lehet ezt pld. megoldani. De ide is +- tápfeszültségre van szükség, mert ha a műszer IN- bemenete a táp negatív pontja, akkor nem lehet ennél negatívabb pontot előállítani, csak negatív tápfesz alkalmazásával. (Ha az IN- bemenet független lenne a COMM ponttól, akkor egy 5V táppal is megoldható lenne, De várhatóan ez nem így van, mert a panelképen sem látom csak az IN+ bemenet feliratát.) Természetesen ha 150 fokig mérsz, az 150mV feszültséget jelent, Az LM358 így nem a legjobb választás, mert offset hibafeszültsége 5mV körül van. Lehetne ennél jobb (és drágább) IC-t is választani, pld. TLC272 személyében. A beállítást nulla fokon kell elsőként végezni, majd a 100 fok (vagy 150 fok) értéken. A +- tápfeszt így is ki kell keresni és kivezetni a műszerből. De értéke 3..5V között lehet bármi. A hozzászólás módosítva: Júl 16, 2021
Tisztelt Proli007. Pár éve készült egy szuper kiegészítő hőfokmérő áramkör amely illeszthető 7107 ic hez. Azt szeretném kérdezni, ehhez olyan kiegészítést kérhetnék amivel termosztátként lehetne használni, potméterrel állítható lehessen a hőfokmérő teljes hőmérséklet tarományban, kb 2-5°C hiszterézissel. Nyákterv nem kell, mivel egyénileg kell elkészítem a beépítésre kerülő nyákrelé méretei matt. Biztos sokak kérdezhetik, minek itt ezzel szórakozni, mikor lehet készen venni rengeteg választékból külföről, de a hobbi erről szól, a mégépítés öröme. Köszönöm ha olvasod, és időt pazarolsz rám.
Bővebben: Link
Hello! Én szívesen rajzolok hozzá, egy komparátort, de azért ez az áramkör nem lesz egy csoda. Mert igaz hogy egy dióda nagyon olcsó hőérzékelő, de azért nem a legjobb. Mert a hőmérséklet változása -2mV/°C körül van, az egyszerű OPA offset feszültsége pedig 3..5mV körüli. Mivel itt a kimeneti jel a Digit-hez van igazítva, a kimeneti jel amit a 7107 mér, az 1mV/°C.
Tehát itt már eleve 3..5°C hibalehetőség van. Ezt tudni kell. A teljes hőmérséklet tartomány alatt, a -50..+150°C-t érted?
Köszönöm hogy foglalkozol eme bagatelnek tűnő kéréssel. Nem preciziós ezköz létrehozása a cél, mert arra vannak megfelelő ipari eszközök. Mvel ez tényleg csak hobbi kategória nem várnék tőle nagyfokú precizitást, nem erre lett annó tervezve a diódás hőmérés. Mivel a -50 egy kissé túlzásnak tűnik, hiszen ilyen alacsony hőfokot nem lehet létrehozni otthoni körülmények között, természetessen ettől eltérhetünk magassab tartományba.
Nekem mindegy, megcsinálom -50 foktól is, csak tudni szerettem volna, mely tartományba használnád, mert akkor oda számolom ki.
Ja, és elfelejtettem kérdezni, hogy mit szeretnél a komparátorral meghajtani? Mert az opa kimenete, kb. -5/+3,6V feszültséget fog adni a GND-hez képest +-5V táp esetén. Most olvasom, hogy egy nyák relé, de hány Voltos?
A hozzászólás módosítva: Márc 6, 2025
A relé több fajta is volna 5V feszültséggel amelyközül olyan is található az adatai szerint a legalacssonyab minimum tekercs bementi feszültsége 3.3V, tekercs tartása kevesebb mint 0.8V
Közben én megrajzoltam. Ha 5V-os a relé, akkor két lehetőség van.
- Ha a -5V-ot akarod terhelni vele, akkor a relét/diódát nem a +5V-ra kötöd, hanem a GND-re. - Ha a +5V-ot terhelnéd, akkor a tranyó emitterét teszed a GND-re. (GND alias COM)
Még túrtam a netet, ez idő alatt kész az elképzelt áramkör. A legnagyobb köszönet érte. Megérdemelné a munkásságod hogy bekerüljön a legek könyvébe.
|
Bejelentkezés
Hirdetés |













