Fórum témák
» Több friss téma |
Szerintem ott lesz a kutya elásva, amit mondtam a kiolvasással kapcsolatban. Ha inicializálom az AD-t akkor (az RDY lába szépen megy 50Hz-el, tehát a konverter megy), ah a reset lábat nem piszkálom és a PIC-et lelövöm, akkor az RDY jel továbbra is jön, tehát az AD szabadonfutó, ugyhogy az adatot az RDY láb billenése után mihamarabb ki kéne olvasnom.
Ez szoftweres rutinnal működik, de HW SPI-vel nem is éled fel az AD. It a szoftweres lebutított, rutin, amivel megy az AD.
Itt meg a HW SPI initje és Write rutinja, amikkel meg sem mozdul az AD: A PIN MAPPING:
Az Init:
És az írás olvasás:
A többi egyéb egyforma, mégis SW SPI megy HW SPI Nem megy. Az adatlapokat átnéztem 1000x, és elvileg ilyen beállításokkal mennie kellene, de nem.
Valamiért olyan mintha a PIC SPI-je nem éledne fel, pedig már több PIC-el is próbáltam.
Sziasztok,
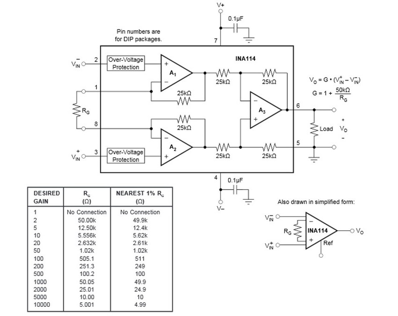
Olyan problémám lenne, hogy egy PT1000-est szeretnék egy INA114-es IC-hez kötni, hogy a kimeneten egy feszültséget kapjak. A következő kapcsolási rajz szerint: A Tápfeszültség 5V. A gond az, hogy a kimeneten 0,6V van és nem változik. Az IC 2-es és 3-as lábán megfelelő a feszültség. Rt-nek 2Kohm-ot tettem be. Kondikat még nem tettem az áramkörbe. Nem bírok rájönni, hogy miért nem működik. Van valami tippetek? Köszi. K
Szia!
12V-ot kellene tápfeszültségként használni és a rajzon megadott alkatrészértékeket betartani.
+-12 V kellene tapnak. Itt talalsz egy egyszerubb kapcsolast. Igaz PT100, de at lehet szamolni PT1000-re.
A hozzászólás módosítva: Nov 6, 2014
Hello! Az IC kettős tápfeszültségű. Vagy gyártasz hozzá -5V-ot, vagy maximum az 5. lábat 2,5V-ra kötve ehhez a referencia feszültséghez képest fogja leadni a kimenti feszültségét.
Szia,
Az Itt találsz alatt semmi nem nyílik meg. Légy szíves a linket tedd be megint. Köszi: Krisztián A hozzászólás módosítva: Nov 6, 2014
Idézet: „Üdv. mindenkinek. Egy PT100-as hőmérő értékét szeretném 4-20mA jelre alakítani. Hogyan lehetne ezt megoldani? Kezdésnek mondjuk 0-200 Celsius fok között kellene mérnie. Vagy akár ez állítható is lehetne? Előre is köszönöm.”
Üdv. Hát annyiból tényleg nem lehet kihozni... Köszönöm a linket, megpróbálom megboltolni. De a rajzot is köszönöm.
|
Bejelentkezés
Hirdetés |













