Fórum témák
» Több friss téma |
Fórum » Quad 606,707, és 909-es erősítő tapasztalatok és hibák
Témaindító: soos csaba, idő: Okt 25, 2012
Témakörök:
(Quad 606)Itt is található pár kép az után építésben biztos segít.
Késíztettem egy panelterv másolatot a QUAD606-hoz. Ez szinte teljesen azonos a gyári változattal, néhány apró (de célszerű) kis módosítástól eltekintve. Ezek közül a leglényegesebb a kétoldalas panel mellőzése, azaz itt már egyoldalas a terv, de ezért van benne egy hosszú vezeték-átkötés.
A kapcsolást is ki kellett javítanom, mert az RT-s sok hibával készült. Ezt is mellékeltem, a tervről készült képpel együtt. De mint Ti is feszegettétek, az induktivitások problémát jelentenek. Az L2 és L3 légmagosan nem készíthető el az adott méretben (gondolom ezért került bele valamilyen ferrit-mag). Az L4 viszont szépen megcsinálható az adott helyre. Két dolog jutott eszembe: 1. A két soros induktivitást (L2+L3) ki lehetne váltani 1db 4uH-vel, ami szépen elférne egy állított légmagos hengerként. Viszont fogalmam sincs ennek hatásáról, mint ahogy azt sem értem, miért van ez két darabból. 2. Valamilyen reprodukálható ferrit használata, de ehhez műszer kell (neked van, nekem nincs), és a ferritek frekvenciafüggése is homályos számomra. Kérdésem: ha kiszámolok bizonyos geometriákat, akkor azt el tudod készíteni, és ellenőrizni annak tényleges induktivitását? Vagy esetleg már előttem jársz, és pontosan kitaláltál valamilyen reprodukálható formát az induktivitásokra? A hozzászólás módosítva: Nov 2, 2012
Egyszerűen nem is tudok szóhoz jutni. Húúú… Hát az az LC mérő sajnos nem az enyém, azt kínai barátaink használják. Tőlük van a fotó is. Jó lenne, ha lehetne olyan kütyüt kapni, elég precíznek látszik. Valami olyasmit olvastam a kínai fórumon, hogy nagyon sokat számít az induktivitás pontossága. Induktivitást meg ferritrúdra tekerik kimérve az adott értékre. Bár készen is árulják a készletet, de ahhoz nem hiszem, hogy mi itt hozzá tudunk jutni. Számunkra marad a saját magunknak való készítése.
Szerintem az egy sima Avr es 2x16 karakteres LCD kijelzővel készített mérő . Neten sokféle van ilyesmi.
Induktivitás... A LOMEX kínálatában mindegyik van, na jó, 2.2uH, meg 22uH, na itt jön az LCR mérő, meg egy jóbarát, akinek már van és abból a 10-60.-Ft-os boltiból jusztíroz egy pontosat.
Itt van a topicja az LCR mérőnek, ha sokszor akarnék még erősítőt építeni, biztosan épíítenék, vagy vennék egyet. De már nem akarok sokfélét. Azért csak vettem egyet és sokszor használtam, használom is. Egy RIAA, vagy hangszínszabályozónál, csatoló, vcs kondinál hogyan szoktátok a válogatást, fülre? A hozzászólás módosítva: Nov 2, 2012
2uH-t itt a HEStoreban is lehet kapni. A 20uH szintén van sok helyen, hiszen azon alig folyik áram, és persze terv szerint is 2db 10uH-bőlvan összerakva.
Éppen a 1,5uH a problémás (ami sehol sincs), mert ennek illene +-5%-osnak lennie.
Az lehet légmagos és a mérőeszköz birtokában nem lehet probléma megcsinálni, gondom.
A hozzászólás módosítva: Nov 2, 2012
Igen, Én is légmagosban gondolkozom 1,5uH témában. Illetve a 2db 2uH helyett, ha 1db 4uH-t tennénk, akkor az is lehetne állított légmagos.
(A légmagosság azért lenne előny, mert a geometriai méretek alapján nagy biztonsággal lehet reprodukálni, ha már egyszer ki van találva milyen legyen. De a műszeres mérés az valóban nem hátrány.)
Sziasztok!
Érdeklődnék, hogy ez az erősítő hangminőségben ugyanolyan szinten van mint az elődje (405), vagy esetleg még jobb? Hány wattot tud produkálni? Mennyire érdemes vele foglalkozni? Szeretnék építeni a QUAD405-öm mellé hasonló minőségben egy új erősítőt, ami lehetőleg többet tud, mint a Quad. Van egy épített LCM3 műszerem, és néhány különböző átmérőjű huzalom itthon. Ha érdemes lenne vele foglalkoznom, akkor esetleg tudok segíteni ezeknek a tekercseknek a bemérésében, vagy hasonlókban. Arra lennék elsősorban kíváncsi, hogy érdemes-e foglalkozni vele, tud-e többet teljesítményben mint a 405-ös, ill. hogy valaki építette-e már meg sikerrel. Köszönöm a válaszokat!
Úgy tűnik, jó csemege lesz ez és a többi is a Quad építőknek, felületesen ránézve itt a nagy teljesítményre törekedtek. Célszerű lenne, ha van elérhető leírás, tömbvázlat a kapcsolásról, azt ide átemelni, hasonló leírásra gondolok, mint a 405-el kapcsolatban megjelent.
Ez nagy segítég lenne azoknak, akik képesek megfelelni egy olyan műszeres beállításnak, ami az egész koncepció megértésén alapul és nyilván ők tudnának igazán érdemben segíteni a többi utánépítőnek...Sok sikert mindenkinek!
Kötelet..! A nagy keresgetésben, hogy hol lehet J503 áramgenerátor diódát beszerezni elnéztem a típust, és J500-as diódát vetem az Ebay-ról.. Én marha.. Viszont ha már itt tartunk, van olyan J503-as Vishay dióda ami TO-9 kiszerelésű? Nem találok sehol olyat, viszont kapható egy magyarországi forgalmazónál. De se egy adatlap, se semmi. Lehet, hogy TO-92 akartak írni, csak lemaradt a kettes? Nem tudom. Írtan nekik , meg vettem is 10 darabot gyorsan, biztos ami biztos. Pár száz forint darabja és nincs nekik sok raktáron ahogy láttam.
Ne már! Itt is néztem anno.És nem találtam. De most már látom hogy van.
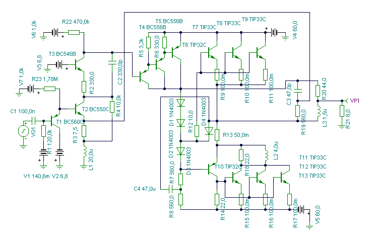
A RT az módosított az eredeti rajzon, vagy csak rosszul, hibásan közölte azt?
A gyári rajz: A hozzászólás módosítva: Nov 3, 2012
Szia! Az R10-hez 330k van írva, azért az elnézésnek durva egy kicsit. A tranzisztor rajzjelek összekeverése, pedig egyenesen méltatlan a kiadványhoz
Ha van kapcsolatod az RT-hez, talán jelezni kellene a hibákat nekik is.
Már a 405-ös topikban is írtam hogy keressétek meg hapro-t, ő megépítette, véleményét is megosztotta vele kapcsolatban itt. Egy másik példányról is tudok, arról meg azt nyilatkozta a gazdája hogy szebben szól mint a 405.
Tehát ez csak akkor derül ki, ha megépíted, meghallgatod. A teljesítménye nem sokkal nagyobb (140-150W körül 8 ohmon), inkább a kisebb impedanciás terhelhetőségre törekedtek.A két soros tekercsről 2 dolgot tudok elképzelni. 1. Úgy könnyebb volt elhelyezni a panelon. 2. Bifilárisan van tekerve, bár ezt semmi nem jelzi. Megfelelő (nem RT-s) forrásban kellene utánanézni.
Szerintem az eredeti kapcsolást kellene felhasználni. Abban nincs hiba.
Idézet: „Úgy könnyebb volt elhelyezni a panelon.” Csakis ennek van értelme, szerintem is.
Ez egy jól átlátható kapcsolás. Azt hiszem teljesen azonos az eredeti kpcsolással.
Sziasztok, egy kicsit keresgéltem, és találtam EZT az oldalt, itt beszélgetnek a tekercsek méreteiről. Aki tud angolul az le tudja fordítani. Sajnos én nem tudok. Hátha ez segít valamit.
Akkor, itt van egy kis program, állítólag ez ki tudja számolni a tekercsek méreteit. EZ VOLNA
L4, a nálam lévő dokumentációk szerint 1,5uH/5A 5%. Ezen a rajzon más érték van. Ez a jó rajz, vagy az Én dokumentációim hibásak?
L4 a specifikáció szerint 5% tűrésű. Az van a gyári alkatrészlistában is. Jó lene az alkatrészeket is átbeszélni. Mit hová milyet, mivel helyettesíteni ha nincs,mit lehet az adott pozícióba beépíteni helyette . Mire vigyázzunk .Olvastam, hogy a C9-11 kondenzátorok közvetlen közelében helyezkednek el bizonyos ellenállások, amik melegítik a kondikat, és idő előtti kiszáradásukhoz vezet. Szóval, ha az a probléma adott, akor a nyáktervet ott kicsit szellősebbre kellene venni.
Az itteni hozzászólás első mellékletén lévő QUAD909 kapcsolási rajza, szinte hajszálra azonos a QUAD606-al. Miért kapott új számot, mennyiben más ez a típus? (Gyors átnézés alapján csak C2, C3 és R5 értéke tér el.)
Szia!
Idézet: Hol lelhető fel ez a dokumentáció? Szeretnék utána járni. „L4 a specifikáció szerint 5% tűrésű.”
Köszönöm! A L4 funkciójából annyit szűrtem le, hogy akkora fázistolást kell végrehajtania, mint amekkora az A osztályú fokozat hosszú erősítő-láncán kialakul. Innen tekintve az 1uH és az 1,5uH is lehet jó egy-egy félvezető készlethez. Arra gondoltam, hiába ültetünk be nagy pontosságú 1,5uH-t, ha az eleve nem illeszkedik az áramkörünkbe.
A tömbvázlat mellékelve...
Bizony, a félvezető készletre is vannak megkötések, ha jól bagadoztam. Valószínű komoly mérésekkel hozható az eredeti tulajdonsága(i) az erősítőnek.
A szimuláció nem hatódik meg az induktivitások kismértékű változtatásától.
Azért a szervízkönyvében előírt műszerekkel végigmért sk erősítő valós adataira kíváncsi vagyok/lennék... Én veletek vagyok!
|
Bejelentkezés
Hirdetés |







Tehát ez csak akkor derül ki, ha megépíted, meghallgatod. A teljesítménye nem sokkal nagyobb (140-150W körül 8 ohmon), inkább a kisebb impedanciás terhelhetőségre törekedtek.

