Fórum témák

» Több friss téma
Fórum » Rádió építés a kezdetektől a világvevőig
Lapozás: OK   229 / 278
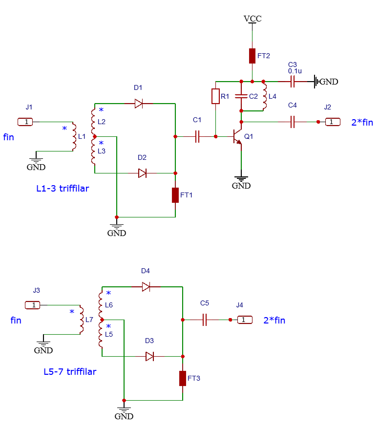
(#) Kera_Will válasza tnl hozzászólására (») Aug 11, 2020 / 2
 
opcionális lehetőségek

A tranzisztor nem "C" osztályban van.

Az diódák utáni fojtó Ft1 helyére is lehetne egy 2*fin re hangolt paralel LC kört tenni ahogy a kollektor körben is van.
A hozzászólás módosítva: Aug 11, 2020
(#) pucuka válasza tnl hozzászólására (») Aug 11, 2020 / 1
 
Idézet:
„Szerintem az én kétszerezőm is c osztályú

Nem biztos. Mekkora az R1 ellenállásod? 10 Ω -nál kisebb? ha nem inkább tegyél fojtót. De vigyázz, hogy a fojtó, és a C1 nehogy rezonanciába kerüljön. A fojtó impedanciája legyen sokkal nagyobb, mint a C1 impedanciája.
(#) Kera_Will válasza Gafly hozzászólására (») Aug 11, 2020 /
 
Persze jogos a kérdés ... én "csak egy mintát" mutattam meg.
Sajnos úgy valóban nehéz bármit is mondani , ha nem látszik a valódi elkészült áramköri környezet.
lehet nem véletlen tettem fel a webes schematic rajzoló linket is ... eszköz függetlenül lehet vele dolgozni itten feljebb (na jó 2pixel*2pixeles telefon kijelzőn nem fogok neki állni )
A hozzászólás módosítva: Aug 11, 2020
(#) tnl válasza Kera_Will hozzászólására (») Aug 12, 2020 /
 
Ha szükséges lerajzolom az áramkörömet, de ltspiceben gyorsabban haladok.
(#) tnl hozzászólása Aug 12, 2020 /
 
itt a jelenlegi állapot, remélem nincs benne sok tévedés
(#) tnl válasza tnl hozzászólására (») Aug 12, 2020 /
 
Ez az alapállapota a vevőmnek, mindenféle frekvenciakétszerezés nélkül.
(#) tnl hozzászólása Aug 12, 2020 /
 
Beszereltem a (remélhetőleg) C osztályú erősítőt használó
frekvenciaszorzómat.

Mint erősítő jól működik, a U2 potmétert sokkal szélesebb
tartományban állítgathatjuk, hogy még a mixer jól működik.

Ez arra utal, hogy az osc. jel amplitúdója jelentősen megnőtt!

Erősíteni tudja a jelet, a frekvenciáját viszont nem kétszerezi meg
A kollektor rezgőkörének a kondenzátora kb 10 pf-től 300 pf ig hangolható.
Még hátra van, hogy kipróbáljam kisebb tekercsel, de szerintem nem
a pontatlan hangolás okozza a gondot.

Q5 kollektorán átfolyó áramerősség kb 20 mA. Ezt soknak tartom.
Talán az a kudarc oka, hogy a rezgőkör nem tud rezegni, a leterheltség miatt.
A hozzászólás módosítva: Aug 12, 2020
(#) ha1drp válasza tnl hozzászólására (») Aug 12, 2020 / 1
 
Nem beleszámolva az aktív elemek jellemzőid, az oszcillátorod 8 MHz-en fut a kétszerező 11MHz-en, azaz nem 16 MHz-en.
Mivel az áramköröd nem tartalmaz hidegítéseket, ezért a nagyfrekvenciás jel bármerre "elkószálhat". Az ilyen áramkör ellenőrizhetetlen! A kollektorokon lévő ellenállás önmagába nem állja útját a nagyfrekvenciás jelnek, így a fokozatok közti csatolás a tápvezetéken keresztül is létrejöhet.
A frekvenciasokszorozás bármely nem lineáris elemen végbemegy, és mivel még az "A" osztályú tranzisztor sem teljesen lineáris, ezért annak kimenetén is megjelennek a felharmónikusok, természetesen kisebb szinten. E mellett a bázis 0 voltos előfeszítésnél nem fog a tranzisztor "A" osztályban működni. Ezek miatt aggódni nem kell.
Mivel te sima frekvenciasokszorozót készítettél, arról tudni kell, hogy nem csak sokszoroz, de az alapfrekvenciát is erősíti. Az alapsávi jelre semmilyen elnyomása nincs! Elnyomása csak az azt követő párhuzamos rezgőkörnek lenne, de annak annyira kicsi a Q-ja, hogy valószínüleg csak minimális hatása lesz az áramkörödre.
(#) tnl válasza Kera_Will hozzászólására (») Aug 12, 2020 /
 
A másodikat tegnap próbáltam,

Talán kétszerez, de a jel kicsi.
(#) tnl válasza ha1drp hozzászólására (») Aug 12, 2020 /
 
Idézet:
„Nem beleszámolva az aktív elemek jellemzőid, az oszcillátorod 8 MHz-en fut a kétszerező 11MHz-en, azaz nem 16 MHz-en.”


Ez igaz, de a valóságban széles értékek között hangoltam a rezgőkört, és
nem volt amikor kétszerezett volna.

A rajzon ltspice-ben a oszcillátor 7 MHz környékén járt, de a rajz most már
csak látványnak van, mert a 4066-os ic-t csak egy négyzettel megrajzoltam,
így szimulátorban az áramkör már nem működőképes. Viszont amennyire
tudtam, igyekeztem a valós értékeket feltüntetni.

C1 és C11 változtatható kap. kondenzátorok.
A hozzászólás módosítva: Aug 12, 2020
(#) tnl válasza ha1drp hozzászólására (») Aug 12, 2020 /
 
Idézet:
„Mivel az áramköröd nem tartalmaz hidegítéseket, ezért a nagyfrekvenciás jel bármerre "elkószálhat". Az ilyen áramkör ellenőrizhetetlen! A kollektorokon lévő ellenállás önmagába nem állja útját a nagyfrekvenciás jelnek, így a fokozatok közti csatolás a tápvezetéken keresztül is létrejöhet.”


Sajnos ez lehetséges.
(#) tnl válasza ha1drp hozzászólására (») Aug 12, 2020 /
 
Idézet:
„Mivel te sima frekvenciasokszorozót készítettél, arról tudni kell, hogy nem csak sokszoroz, de az alapfrekvenciát is erősíti.”


Abból indultam ki, amit egy hasnoló frekvenciaszorzóval
oszcilloszkópon láttam:

https://www.hobbielektronika.hu/forum/getfile.php?id=358249

Itt 500 KHz-vel "etettem" a sokszorozót, aminek a rezgőköre 7MHz-n rezgett.

Arra gondoltam hogy kétszerezés esetén az alapjel minden impulzusából
két impulzus (Hullám) lesz.
(#) sdrlab válasza tnl hozzászólására (») Aug 12, 2020 /
 
Csinálj egy leágazást L3 felső végéhez közel lb 10:1 arányban, és oda csatlakoztasd be a kollektort! Így sokkal nagyobb jósági tényezője lesz(legalábbis terheletlenül), és az alapjelet is jóval erősebben nyomja majd el...
(#) tnl válasza sdrlab hozzászólására (») Aug 13, 2020 /
 
Most egy ellenállásszerű induktivitás van bekötve, amint lehet,
csinálok házi tekercset,azon kipróbálhatom a leágazást.
(#) sdrlab válasza tnl hozzászólására (») Aug 13, 2020 /
 
Egyébként, ilyen, kétesen tervezett esetekben, nagyságrendileg sokkal jobban jársz, ha nem frekvenciaszorzót(harmonikus torzításon alapuló), hanem duplázót építesz(amit linkeltél feljebb a wikimedia-ról). Ez utóbbi szinte elronthatatlan, alapban már a kollektoron is a kétszeres frekvencia lesz jelen, a rezgőkör ott sokkal kisebb kritériumoknak van kitéve!
(#) tnl válasza sdrlab hozzászólására (») Aug 13, 2020 /
 
A kétutas egyenirányítóra gondolsz?

Tegnap előtt az valamennyire működött is. A ub 76 buzzert tudtam venni,
2312 KHz re állított oszcillátorral, ami fele frekvencia. Ugyanakkor nem volt
tökéletes, a kétszerezetlen frekvencián is erős volt a vétel. Ha utánna
erősítőt kötnék, lehet jobb lenne.
(#) tnl válasza sdrlab hozzászólására (») Aug 13, 2020 /
 
Idézet:
„ilyen, kétesen tervezett esetekben”


Ezt hogy érted, hogy kétesen tervezett?
(#) sdrlab válasza tnl hozzászólására (») Aug 13, 2020 / 1
 
Sőt, a te esetedben, mivel a torzítás lényegtelen, mert kapcsolót működtetsz vele, egyértelműen a kétszerező a jó megoldás több szempontból is!
Pl, teljesen elhagyhatod a kollektor köri rezgőkört, így nem is kell hangolgatni semmit se ott. Máris kilőttél egy csomó hibalehetőséget vele...

Ezeket a dolgokat soha nem fülre ítéld meg! Ott a szkóp, nézd meg! Látni fogod, nagyjából az történik, amit vársz, vagy még erősen reszelni kell rajta...?!
Pl tudhatnád már kapásból(hisz csak én többször megemlítettem itt), hogy a kapcsolóüzemű keverő az oszcillátor harmonikus frekvenciáin is kever! Ezért kell(ene) előtte olyan sávszűrőt használni, ami nem engedi át az antennáról, az oszcillátor harmonikus frekvenciáinak megfelelő jeleket már... Nálad semmi ilyesmi nincs, így természetes, hogy még egy halom frekvenciát vesz a rádiód, a tervezetten kívül!
Ha az oszcillátorod tökéletes szinusz lenne, és a keverő torzítás mentes szorzó áramkör lenne, na akkor lenne az az eset, amit te feltételezel, hogy csak a különbségi(az az 0-ra kevert hasznos jel), és a kétszeres frekvencia(ami itt haszontalan, kiszűrendő) lenne jelen a keverő kimenetén. De ilyen eset a valóságban nincs..., legjobb esetben is csak közelíteni lehet, ált nagy hibával..., vagy végképp igen nagy hibával(sin helyett ugye négyszög) realizálni, de mindenképpen elő(utó) szűréseket igényel a művelet.
(#) tnl válasza sdrlab hozzászólására (») Aug 13, 2020 /
 
Az antennajel szűrése tényleg kicsit hiányos

Az urh fm is fogható néhány helyen.

Mivel vevőm gépre van kötve, hdsdr programban még az adás
is hallható volt. De mivel egy adás sávszélesége jóval több 20 KHz-nál,
ezért csak akkor volt jóminőségű a vétel, amikor halk volt
az adás Pl a bemondó a mondat végére ért. Ekkor a kisebb fm löket
belefért a hangkártya sávszélességébe.
(#) tnl válasza sdrlab hozzászólására (») Aug 15, 2020 /
 
Idézet:
„Ezeket a dolgokat soha nem fülre ítéld meg! Ott a szkóp, nézd meg! Látni fogod, nagyjából az történik, amit vársz, vagy még erősen reszelni kell rajta...?!”


Teljesen igazad van!

Rádióim mellett nem mindig célszerű használni, mert zavarhatja a vételt,
de itt ez nem áll fenn, hiszen az oszcillátort, és kétszerezőt csak nem zavarja meg.
A régebbi laptopomat tettem oda, az kevesebb zavart bocsájt ki.
(#) tnl hozzászólása Szept 7, 2020 / 1
 
Sziasztok!

A frekvenciát kétszerező megoldásokkal nem volt sikerem.
Lehet hogy meg tudnám csinálni, de feladtam.

Helyette kétszerező mixert, a régebben bevált 2 diódás
polyakov mixert kötöttem a 4066 mixer helyére, átmenetileg.

Ezzel a megoldással már stabil a 14 MHz, sőt a 18MHz és a 21 Mhz-s
amatőr sávok vétele.

Tudok venni 28 Mhz-n is itt ft8-at már nem a kisebb frekvenciastabilitás miatt.


Az oszcillátor Vpp 3,5 V-ot ad le, alacsonyabb frekvenciákon elég négyszöges.

A rádió mégis jól működik. A ami meglepő, mert ez a mixer nem kapcsolómixer,
az oszcillátorjel pedig ahhoz lenne jó. (Nagy állítatlan amplitúdó, négyszög)
(#) sany válasza tnl hozzászólására (») Szept 7, 2020 /
 
Idézet:
„... alacsonyabb frekvenciákon elég négyszöges.”

Esetleg próbált meg 74HC4066-tal, hátha...
(#) tnl válasza sany hozzászólására (») Szept 7, 2020 /
 
A 4066 ic-ket átmenetileg félreraktam.

A polyakov (2 diódás) mixernél érdekes az, hogy ilyen fura oszcillátorjellel jól megy,
olyan mintha kapcsolómixer lenne !

(Azokhoz jó az ilyen nagyaplitúdójú négyszöges jel)
A hozzászólás módosítva: Szept 7, 2020
(#) sdrlab válasza tnl hozzászólására (») Szept 7, 2020 / 1
 
Ha négyszöggel hajtod, akkor is keverő lesz, csak nem a kétszeres frekvencián, hanem az alapon! Viszont attól kezdve már kapcsoló üzemű keverőnek felel meg, azok viszont ugye vesznek az oszcillátor frekvencia többszörösein is...
(#) tnl válasza sdrlab hozzászólására (») Szept 7, 2020 /
 
A négyszögjel -1.8V tól +1.8V
nem pedig 0 tól 3.6 V -ig terjedő feszültségű.

Ebben az esetben se kétszeres frekvencián vesz?
(#) sdrlab válasza tnl hozzászólására (») Szept 7, 2020 / 1
 
A kétszerezéshez relatíve pontos feszültség érték, és szinusz átmenetek kellenek... Ha a kettő közül az egyik nagyon eltér, akkor az üzemmódja is követi az eltérést az elképzelttől....
(#) tnl hozzászólása Szept 16, 2020 /
 
A ft8-as digimóddal kapcsolatban lenne egy kérdésem!

A wsjtx spektumablakában látom a sávokat,(adások)
látszólag ugyanúgy néznek ki, mint amikor van vétel,
de nem vesz semmit, vagy nagyon keveset.

Mi lehet a baj?

Az óra programmal szinkronizálva van, és a adások
is benne vannak az időkeretekben.

A sávok nem hajlottak, tehát az oszcillátorom is rendben
van.

-Nem tudom mi a helyzet a 77 / 75 bit problémával.
Régebben (wsjtx1.9 verzió) 75 bites volt egy ft8 adás,
2.0 ? után már 77 bit. A program készítője az új
77 bites verziót erőlteti, és ezért az új (pl 2.1 wsjt) csak
a 77 bitest veszi. Ez az inkompatibilitás is oka lehet a vétel hiányának.

Van e olyan megoldás, hogy a régi és az új ft8-at is dekódoljuk??


-Nem jó a túl erős, vagy túl gyenge hangkártyabemeneti jel.

-Az is gond, ha a vevőbe az antennáról erős jel jut, és
ez torzítást okoz.

-Nyilván nem jó a zaj sem, keletkezzen bármilyen forrásból.
A hozzászólás módosítva: Szept 16, 2020
(#) tnl válasza tnl hozzászólására (») Szept 20, 2020 /
 
Azt hiszem rájöttem mi lehetett a gond

Persze sok minden okozhat az ft8 vételénél sikertelenséget,
és az elmúlt napokban nyilván más probléma is volt, (valamilyen kontakthiba)
de azt hiszem rájöttem, miért van az, hogy néha jó nálam az ft8, néha nem.

Mindig hallásra szoktam beállítani, és mivel ez egy egyszerű dc vevő, az osc.
frekvencia felettieket és alatti spektrumképet "egymásra fordítja" az egyik marad
simán a másikat megfordítja. Ezért is lehet USB és LSB hangot venni vele.

Az ft8 USB,de ha LSB-nek állítjuk be a frekvencia megfelelő behangolásával,
hangzásában és spektrumképében nem tér el a szokásostól, csak wsjtx nem
dekódolja, pedig látszatra minden rendben van.
(#) sany hozzászólása Okt 2, 2020 /
 
RF vevőkészülék tápegységgel kapcsolatban kérnék tanácsot, most.
Adott lesz egy vevőkészülék, amelyikhez szeretnék készíteni egy tápegységet. Azonban a készülék tartalmazni fog egy digitális áramkört tartalmazó egységet is. Egy HF végerősítőt , RF panelt és magát a digitális áramkört tartalmazó egységet szeretném táppal ellátni. Ezeknek a paneleknek a tápellátásáról lenne szó. Egy dugasztápról szeretném majd működtetni, amiben egy hagyományos trafó szolgáltatja az áramot , egyenirányítás és pufferelés után. Készítettem egy lehetséges kapcsolási rajzot, ahogy én gondoltam.
Az RF áramkör és a HF áramkör közös testét szétválasztottam egy LC taggal a digitális áramköröket tartalmazó blokktól. Jó ez így? Vagy esetleg mit változtassak rajta?
(#) pucuka válasza sany hozzászólására (») Okt 2, 2020 /
 
Kissé túl van bonyolítva. Az rendben van, hogy a különböző érzékenyebb fokozatoknak külön stabilizátort teszel, de ezek kimenetére felesleges puffer kondi, egyrészt nem ér semmit, másrészt ha nincs, nem kell a dióda sem.
A stabilizátorok önmagukban elegendő elválasztást biztosítanak, feleslegesek a kimenetükön a szűrő tagok. (ha lenne adó is, másabb lenne a helyzet) Sokkal inkább megfontolandó a különböző fokozatok egyedi árnyékolása, és a tápot áteresztő kondin bevinni az árnyékolt dobozba.
A táp bemeneten a dióda gondolom fordított polaritás elleni védelem. Hasznosabb, ha párhuzamosan teszed úgy, hogy ha fordítva kap tápot, a nyitott dióda lője ki a biztit. Így sorosan átfolyik rajta a teljes tápáram, és az azon levő zajok zavarok, amik a nyitott diódán intermodulálódhatnak. Ezen nem sokat segít a fojtó sem. A párhuzamos dióda normális üzemben mintha ott sem lenne.
A föld-föld LR tag életveszélyes a földhurok szempontjából, egyrészt számolni kell a rezonanciájával, másrészt az antennának csontra földeltnek kell lennie márcsak villámvédelmi szempontból is, így beláthatatlan hogy merre lesz a földhurok. Egyébként is csak érintés védelem szempontjából lehetne rá szükség, de ezt megoldja (meg kell hogy oldja) a trafós tápegység.
A hangfrekvenciás végerősítő nem igényel sem stabilizálást, sem extra szűrést, elegendő a saját belső szűrése, (még akár kapcsoló üzemű végfok esetén is) a többi fokozat felé elegendő a stabilizátorok 70 - 80 dB -s csillapítása.
Egyszóval, nem kell ennyire túlbonyolítani, sokkal fontosabb a fokozatok egymástól árnyékolt elhelyezése..
A hozzászólás módosítva: Okt 2, 2020
Következő: »»   229 / 278
Bejelentkezés

Belépés

Hirdetés
XDT.hu
Az oldalon sütiket használunk a helyes működéshez. Bővebb információt az adatvédelmi szabályzatban olvashatsz. Megértettem