Fórum témák
» Több friss téma |
Idézet: „a többi fokozat felé elegendő a stabilizátorok 70 - 80 dB -s csillapítása” Azért ne felejtsük el, ez kb 100Hz-re vonatkozik! A frekvencia növekedésével elkezd csökkenni, és kb 1MHz-es tápelnyomása már szinte semmi nincs neki! Tehát igenis, szükség lehet, és kell is további szűrés a stabkocka kimenetére, ha érzékenyebb áramkört fog megtáplálni!
A fokozat árnyékoló dobozán belül van/lehet szükség további szűrésre. Átvezető kondi, után fojtó, és kondenzátorok.
A 100 Hz feletti szűrés a stabkocka kimenetén a 100 nF feladata, az elkó mit sem ér. A hozzászólás módosítva: Okt 2, 2020
Akkor egy kicsit egyszerűsítek rajta.
A párhuzamos LC tag ötletét innen vettem. ![]() Természetesen az egyes egységek tartalmazni fogják a hidegítő soros ellenállásokat és a kondenzátorokat is.
Ez így, biztosan nem ajánlott!A stabkocka kimenetére is kell hidegítő kondi, máskülönben kellemetlen meglepetésben lehet részed, ha begerjed valamelyik! Én az elkóktól sem ódzkodnék, a közhiedelemmel ellentétben még nagyfrekvencián is sokkal jobbak, sok kerámia kondinál! De ez már ízlés dolga inkább...
Ami viszont nem az, pl a dugasztápod egyenirányítójáról nem esett szó! Az szinte sosincs kondikkal áthidalgatva, pedig RF áramköröknél ez fontos lehet...
Ezt hallottam, hogy kellene, de ezek a diódák lassúak, ezért nem értem
rádiófrekvenciás zavart hogy hozhatnak létre valamilyen keveréssel?
A dugasztápban szerintem nincs a diódáknak kondenzátorra, szerintem. Azonban roncsolás nélkül nem tudom szétszedni, így megnézni sem.
A hozzászólás módosítva: Okt 3, 2020
A szótabkocka kimenetére kell a kerámia kondi, de nagyfrekvenciás szűrésre csak az egyrétegű kerámia kondik jók, a többrétegűeknél lehetnek problémák. Egyrészt a kerámia anyaga miatt, másrészt a felépítése miatt. 10 nF -osnál nagyobbat ne használj. (a stabkocka be-, és kimenetén a kondi adatlapi ajánlás, azt úgy kell, ahogy ott van) A hidegítő kondenzátorok minősége akkor különösen fontos, ha nagyobb RF áramok is folynak, pl. ha adó is van a dobozban.
A két föld közötti komplexumot bátran hagyd el, semmi szükség rá, adott esetben csak problémát okozhat, aztán keresheted a probléma okát napokig. A hálózati egyenirányító diódákon az 1 - 10 nF -os kondik a keresztmodulációt (adók tápjaiban az intermodulációt is) akadályozzák meg. Ez nem a diódák "lassúsága" miatt van, hanem az egyenirányítás módjából. A keresztmoduláció a csúcsegyenirányítás miatt van, a ripple, vagy brumm feszültség nem színuszos, hanem exponenciális fel, és lefutású impulzus jellegű hullámforma, ráadásul fázisban eltolva. Ehhez jönnek hozzá még a diódahidak tagjainak különbözöségeiben rejlő problémák. Láthatsz olyan megoldásokat is, ahol nem mind a négy diódára van kondenzátor beültetve, mert így jött össze a minimális keresztmoduláció. Ennek, és a hálózati feszültségnek a dióda nemlineáris karakterisztikáján keveredésének termékei széles sávban terülnek, és ehhez keveredve a vételi frekvencia hozza létre a "búgást". Adóberendezések tápjánál elengedhetetlen, mert mindehhez még hozzájönnek a viszonylag nagy RF terhelő áramok.
Rendben,akkor kijavítom a kapcsolást.
12V trafó éppen beleférne a vevő dobozába,de az is csak baj forrása lehet.
Én jobb megoldásnak tartom, ha a trafó is a dobozban van, jobban kézben tartható a táp. De ha különállót szeretnél, akkor inkább építs egy korrektet "szappanos dobozba", ennek előnye lehetne, hogy működhetne autóban, vagy külső, hordozható 12 V áramforrásról is.
Akkor marad a "hagyományos" megoldás semmi LC tag. Tényleg túlbonyolítottam a dolgot. :bonk
A hozzászólás módosítva: Okt 3, 2020
Idézet: „begerjed valamelyik...” Ez előfordulhat, de nem csak ezekkel az alkatrészekkel kapcsolatban. Nem is tudom, hogy majd hogyan rendezem el a három egységet. Azzal is gondban vagyok (leszek).
Üdv!
Egy ideje szerelek és épitgetek kisebb nagyobb rádiókat. De már régi vágyam egy viszonylag jó szelektivitású megfigyelő vevő épitése, minél nagyobb frekvencia tartományban. Hab a tortán ennek a konstrukciónak az elektron csöves kivitelezése. Esetleg van-e itt olyan szakember aki tudna ezen álmom megvalósitásában segiteni? mind tanáccsal, kapcsolási rajzzal, vagy az antennák bővebbeni ismertetésével. válaszokat előre is köszönöm.
Vagyogatunk, vagyogatunk egy páran azért. Szép álom, de elég nehéz fába vágtad a fejszét.
Mi a cél, mit szeretnél venni, frekvencia, érzékenység, stb. szép dolog, hogy csövekkel próbálkozol, van már könnyebb út is, jobb is. Csővel elég göröngyös a dolog.
Kelleni fognak először is pontosabb adatok:
Milyen freqvencia tartományban? Milyen mód? (AM,CW,SSB,FM...stb) Ezek után kicsit könnyebb határolni,vagy szűkíteni bár magas frekihez spéci csövek kellenek, és teljesen más szerelés technika. Ha a fentebbi adatok megvannak könnyebb dolgunk lesz.
Mondjuk, egy 10-80m-es AM vételi sávra gondoltam.
Tehát akkor 3,5Mhz-tól 28Mhz-ig szeretnél venni. Ehhez több tekercskészletre lesz szükséged, 28Mhz-n még jópár cső szépen üzemel, így oda nem kell spéci cső, ellenben a magas frekvenciás részeket illő már külön lemezekkel zárni egymástól.
Szétnézek de mintha a rádiótechnikában láttam volna az egyik év könyvben egy ide illő kapcsolást, bár az AM /CW képes volt.
Tehát rövidhullámú (RH) vételre, s csak AM -re (A3E)
A csövekkel az a baj, hogy fokozatonként elég keveset tudnak erősíteni, ezért több fokozatra van szükség. Ez azzal jár, hogy nagy lesz az alapzaj, ezzel az elérhet érzékenység is csökken. A másik gondja a sok fokozatnak a gerjedékenység. A sávszélesség csökkentéséhez (érzékenység növeléséhez) többnyire LC szűrőket kell használni, a nagy feszültség szintek miatt, ez is jelentős konstrukciós problémával jár. Egyszóval jól meggondoltad? Ha mégis, el kell kezdened segédeszközöket/műszereket készíteni/vásárolni. Egy ilyen volumenű feladatot nem lehet egyszem pákával, és multiméterrel megoldani. Ne felejtd a kapcsolási rajz az csak egy recept, ahhoz még főzni is tudni kell. Pláne, ha egyedi ízesítésű a késztermék.
jJól meggondoltam, és igen, tudom, mikkvel jár ez. sőttSőt, már igen nagy voloUmenű műszer készlet bőviítés és fejlesztés van tervben.
A hozzászólás módosítva: Okt 19, 2020
Moderátor által szerkesztve
A karanténos időkben jó elfoglaltság lesz.
Én inkább 490kHz-15.8MHz tartományt javasolnám, esetleg még a hosszúhullámot.
CW/SSB-t mindenképp ajánlom. Érdemes egy VEF (202, 204, 206) vagy (VEF) Spidola dobváltója köré építeni a rádiót.
Tranzisztoros reflex +visszacsatolt MW +SW rádióm dolgozok melynek nem kell külső antenna. Ideig elég nagy sikerrel. Most már a doboz méretekkel foglalkozom, meg még finomíthatok rajta, próbapanelon van összerakva. Egy hangolt-körrel szól.
Sziasztok !
Lenne egy kérdésem. Van egy elég jó RH frekvencián üzemelő oszcillátorom. De dc vevővel most hosszúhullámon szeretnék venni. Arra gondoltam egy cd4060 ic vel leosztom a frekvenciát. 16, vagy 32-vel osztom le. Az ötlet nagyon jónak tűnt, de eszembe jutott valami: Nem gond e, az hogy ez az ic létrehoz további frekvenciákat, 64, 128,256,512,stb-vel leosztva a jelet? Azért lehet ez rossz szerintem , mert ezek felharmonikusai zavarhatják a vételt. Mennyire lehet ez probléma?
Ha nem kötöd be a nem használt lábait, akkor kb semennyire...
Az jó lenne, akkor nem kellene másik oszcillátor.
Az oszcillátorom ráadásul elég stabil, ha leosztom, az még stabilabb lesz.(Az alacsony frekvenciás jel)
Sziasztok!
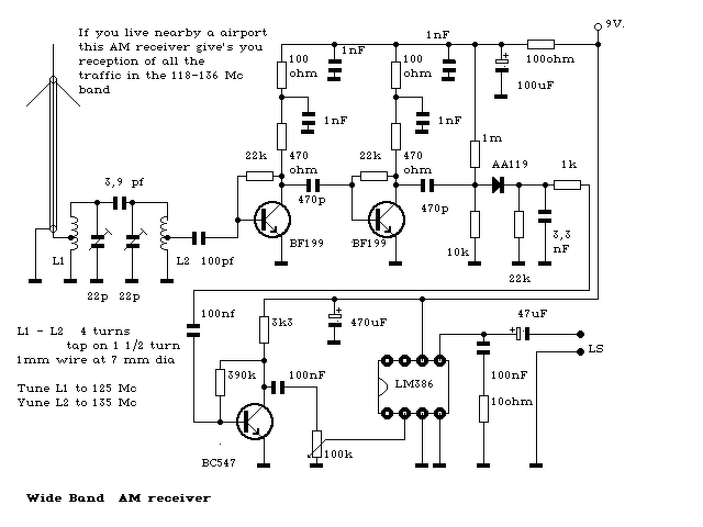
Erről mi a véleményetek? http://www.radiosparks.com/images_d/Airband.gif Ha a diódához kevernénk be oszcillátorjelet, akár direct conversion vevőként is működhetne, jobb szelektivitással szerintem.
A direkt konverziós vevő sávszélességét a keverő utáni hangfrekvenciás erősítő sávszélessége határozza meg. Ha netán szuper vevőről van szó, akkor abból nem fogsz tudni direkt konvezióal operálni, mert az oszcillátornak a vételi frekvenciától +/- KF frekvenciával kell eltérnie, különben nem megy át a lekevert jel.
Sajnos a böngészőm letiltja azt az oldalt, ami nem https: -el kezdődik, így nem tudom megnézni az ominózus oldalt. A hozzászólás módosítva: Dec 5, 2020
Lementem a hivatkozás megnyitása után megnyíló kapcsolási rajzot.
Egyenes AM vevo . Jobb esetben sajat magara se gerjed be a 2 tranzisztor az elejen.
Repter kozeleben biztos sok csatornat hallhatsz egyszerre. "Idealis szkenner" mindent vesz egyszerre es azonnal ... nem kell csatik kozott lepkednie se. Ennel mar csak az elofeszitett diodas (shottky) es muverositos hangfrekis passziv AM vevo az egyszerubb. VK2ZAY beszamolt blogjaban a fedelzeten tapasztalt megfigyelesi elmenyeirol 1 2 repulos utjara elvitte. vk2zay passive AM rx A hozzászólás módosítva: Dec 6, 2020
Hamar unalmas lehet, mert ugye a sávban vannak folyamatosan adó adók, és gyorsan rá lehet unni arra, hogy "slow rain". Legalábbis nekem, mert itt lakok a szomszédban.
![]() Na, ezért használok inkább scannert, mert azon ki lehet zárni bizonyos frekvenciákat. De nincsen vevőd, akkor: sem antenna, sem rádió nem kell hozzá. ![]() De abban meg mi az élvezet?
Zsebrádiót tervezek 3 tranzisztorral. Egy meglévő rajzot turbózok fel. rengeteg problémával találkozok. hogy napközben is hangosan legyen 5 rádióállomás 6V kell hogy mennyen és a reflex mellé +visszacsatolás kell. 3V csak 2 hallgatható csatorna jön be. De ennél nagyobb bajom is van. A ferritem az 10cm ami ha zsebbe rakom a rádiót nem jó, nem fér bele így maradnak a lapos kis ferritek, azon meg csak a Kossuth rádió jön be. Fel sem állhatnak a jó öreg kerekek mellet. Kérdés ha 2 lapos ferritet egymás mellé rakok jobb lesz a vétel? Dupla átmérővel hátha jobb. Különben akár 3V is kis ferrittel szuper a rádió, de nem csak Budapestet akarom hallgatni.
|
Bejelentkezés
Hirdetés |















