Fórum témák
» Több friss téma |
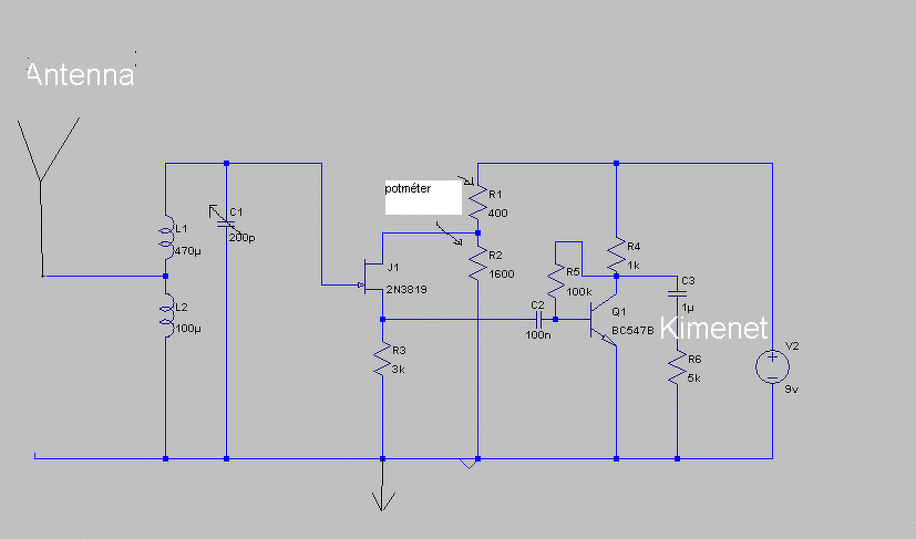
Az antennát belerajzoltam, az antennát jelképező
feszültségforrás helyett. A két tekercs hasonlóan működik, mintha egy tekercs lenne, aminek leágazása van. Az antenna ide van kötve, így a rezgőkör jobban tud rezegni, az antenna kevésbé zavarja ebben. A rezgőkörből a jelet egy fet veszi ki, de ez nagy impedanciás, ezért szintén kevésé zavarja a rezgőkört. A fet gate-jénak földfeszültségre állítása ne egy ellenállással történik, hanem a tekercseken át. A fet a tápfeszültséget egy potméteres feszültségosztóból kapja, amit a rajzon két ellenállás alkot R1 és R2. Ezek után jön egy sima erősítő NPN tranzisztorral. A jel a szűrés után nem annyira széles frekvenciájú, ezért az NPN kevesebb zajjal tudja erősíteni. Az 5K-os ellenállás az aktív hangszóró bemenetét helyettesíti a rajzon. A gyakorlatban a kapcsolás AM adókat fog elég szelektivitással. De nem erre tervezem használni, hanem DC vevő elé RF erősítőnek.
Némi logika ellentmondás van abban, amit írsz! Ha AM demodulációt végez, akkor elég rossz lehet a linearitása neki.
Bár, ezt nem indokolja semmi, feltéve, hogy jól van a második fokozat munkapontja beállítva?! Egyébként nagy hiba az elképzelésben és a gondolatmenetben nincs....
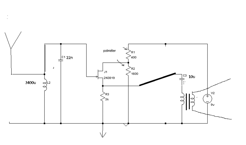
A demoduláció nem cél, inkább az RF erősítés. Ideiglenesen
próba képpen kötöttem aktív hangszóróra, hogy kipróbáljam hogy működik. Az aktív hangszóróra egy antennát és rezgőkört kötve egyszerű vevőt kapunk, dióda nélkül is. (Az akt. ha. ezek szerint képes demodulálni) A fenti áramköröm tesztelésére nem ideális egy aktív hangszóró, de halhattam, hogy van szelektivitása, és erősítése.
Normál esetben elég gyatra hatásfokú AM demodulációt kellene hogy adjon...ha jól van a munkapont beállítva!
Itt feszültségerősítést csak a második fokozat végez! Az első csak teljesítményt, az az impedanciát illeszt. Így a rezgőkör jobb Q miatt nagyobb feszültséget tud leadni..., a nyeresége az első fokozatbak innét van.
Ha nagyfrekvenciás erősítést akarsz, akkor miért nem nagyfrekvenciás erősítőt építesz?
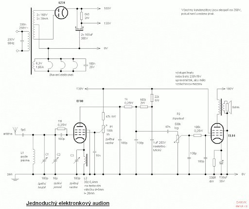
A kapcsolásodban az első fokozat egy audion kapcsolásra hajaz. A benne levő jFET -nek 0 V előfeszültsége van, source követőként nem végez ugyan nagyfrekvenciás erősítést is, de a zéró előfeszültséggel demodulál is, mivel a bejövő nagyfrekvenciás jel "egyik felét levágja", mint egy dióda, és az utána következő szűrő (az egyenirányító pufferkondija) leválasztja a nagyfrekit, és a hangfrekit lehet utána erősíteni. A kapcsolásodban van egy kis eltérés a hagyományos audionhoz képest, ez a source -ből való kicsatolás, és az a bizonyos puffer kondi. Így a jFET biztosan nem fog erősíteni. Csatolok egy képet egy hagyományos elektroncsöves kapcsolással, ami teljesen analóg a jFET -es kapcsolással. Megérné hasonlóra átalakítani. Idézet: „...de a zéró előfeszültséggel demodulál is, mivel a bejövő nagyfrekvenciás jel "egyik felét levágja", mint egy dióda...” Ezt azért gondold át még egyszer...! A JFET normál üzemi munkapontjához negatív lezáró feszültség tartozik. Ezt kényelmesen csak úgy lehet biztosítani, ha a gate földpotenciálra kerül, a source pedig az átfolyó áram hatására pozitívabb értéket vesz fel! Érdemi demoduláció itt biztosan nem fog fellépni...
Zsebrádiót "fejlesztek". Az egyszer már bemutatott 3 tranzisztoros rajzot fejlesztettem tovább. Érzékenyebb és hangosabb lett. 6V tökéletes(még nem si alkalmaztam visszacsatolást,de az is lessz). 3v hallgatható halkan pár román adó és hangosan a Kossuth rádió. Na én a román adókat is hangosan akarom hallgatni így 6v kell és kb 15mA. Ez gáz mert 4db ceruzaelem kell.A végén nagy zsebnek kell lennie. Most gondolkodom 4xAAA elemben amit teszteltem is és jó. Nagy gonoszság ha egy zsebrádió 6V megy és AAA elemekről? 15mA alá már nem tudom lehúzni a fogyasztást, nem sok? A tetejében fából lenne a dobozza ami zsebbe kellene hogy elférjen.
2db Li ion akku nem lenne jobb ? Több mint 6 volt?
Kis méretűek is vannak nagy kapacitással . 9V (sokol) elem vagy akku ? Igaz a 15mA fogyasztás elég soknak tűnik a AAA-s elemekhez. Akkor inkább már akku kéne . példáull ilyesmik (csak mutatóba ) : 9V akku Li-ion hasonló méretben A hozzászólás módosítva: Dec 18, 2020
Akkor marad a 4x AA. Nem jó a 9V akku. Bár a 220mAh hoz képest 4xAAA tölthető 1000mAh körül mozog ami hosszabb működési időtartamot biztosít. Az AA szint 2700mAh de ugye méretproblémák. Egy Sokol méretű, vagy kisebb rádiónak megfelelne de én még kisebbre akarom csinálni. Az RH verziója az nagy fadobozba lesz, az majd megy 4xAA (6V)-ról. Sőt az még napelemet is kaphat. Hiába 3 tranzisztorból nem lehet nagy hangerőt kivenni 3V-al. Egy egyszerű amatőrnek megfelelne, de én a maximumot akarok kihozni belőle.
Vannak lapos , vékonyka ,nagy kapacitású Li-Ion akkuk is pl.: mobil média lejátszókban .
ilyesmire gondoltam 34*50*10 mm 1800 mAh ez a kisebbik 35*20*3 mm 160 mAh Esetleg hasonló lapos Li akkuk ?! Igen 2 db kellene és 7 volt feletti tápfesz lenne lérhető. Igaz ehhez töltés vezérlő áramkör is kell + anyag súly méret ...stb. A hozzászólás módosítva: Dec 18, 2020
A hagyományos elem előnye barmikor vehetek hozza, ha ép utazok és nem tudom tölteni. Nézegettem a karakterisztikákat. A AAA elem 25mA ig elmegy de a AA sokkal jobb.
Visszacsatolással van esély a 3V működése most teszteltem.
Sziasztok!
Hosszúhullámú előerősítőm működött, igaz a npn-es fokozatot kikötöttem. Most hogy karácsony jön, megpróbálkozok a SAQ 17.2 KHz vételével. Ehhez átalakítottam a kapcsolást. A traszformátor két kimenete, megy koaxon át a hangkártyára. A kívánt frekvencián szerencsére nincs sok zavar, elképzelhetőnek tartom hogy lesz vétel, ha lesz jel.
Miniwhippel is jól lehet venni
itt nálunk is.chirio miniwhip Ebben standard közepesen nagy frekijű 2n2222 van és nem a bfw16 avagy hasonló "beszerezhetetlenebb" teljesítmény tranzisztor. Az oldalon lejjebb vannak videjók 12 - 14 kHz körüli orosz ALPHA navigációs vételről. Azokra lehet egész évben számítani folyamatos vivőt adnak. Ha azokat hallod akkor esélyes lesz az Alexander gépadót is venni. Ha máshogy nem is ... menjél ki egy mezőre és ott próbálkozzál távol a települések zajától. Vételre SpectrumLab programot ajánlom.(igaz "pilótavizsgás" )Abban van kifejezetten Alpha vételre optimalizált USR file is + DCF77,5 KHz re is. Igaz van erre írt SAQRX DSP program is. A hozzászólás módosítva: Dec 22, 2020
Néztem websdr-eken a SAQ-t de nem találtam semmit
![]() Azt gondoltam, hogy folyamatosan morzézik majd valamit. Lehet csak ritkán, és én pont lemaradtam róla. De az is lehet, hogy a websdr-ek nem voltak elég érzékenyek a vételhez, amit nem gondolnék. Mindenesetre, 18,3 KHz-en venni tudtam adást, ami francia tengerészeti adó.
Sziasztok!
A csatolmányban szereplő (PDF) audio átkapcsolót szeretném megépíteni, gondolom már mindenkinek a könyökén jön ki ez a bugyuta kapcsolás. Adott a Q3 tranzisztor, ami nekem nem stimmel, NPN-ként szerepel a rajzon de az emittere a pozitív tápfeszre csatlakozik. Lehetséges, hogy mégis PNP lenne? A másik ami nem tetszik, hogy a mikrofon csatlakozók input és bias oldala mintha fel lenne cserélve. Vagy csak én nem értek hozzá...
Sziasztok!
Szeretném megépíteni ezt a rádiót, és a kérdésem az lenne, hogy erre lehet valahogy panoráma kijelzőt kötni? Hogy az éppen ráhangolt frekvencia legyen a képernyő közepén, és ahogy tekerem, úgy mozog a kép is. (Mint egy spektrum analizátor center frekije) Ezt a panorámavevőt találtam, minden alkatrészem megvan hozzá, csak kérdés, hogy ezt hova tudom bekötni a rádió kapcsolásába? Valaki tudna segíteni? köszi
Miért szeretnél analóg spektrum analizátort építeni manapság?
Szkópod van hozzá ? Vagy bármi más nagy méretű megjelenítőd? (egyszerűbb lenne bármilyen SDR kütyü és számítógép akár úgy hogy egy RH / URH konvertert építesz mellé avagy ezt készen is megkapod HF/UHF csatikkal rendelkezőkkel) A PA2OHH vevőjéből esetleg az első keverő 48 MHz-es kimenetére a kvarc szűrő előtt kellene kivenni a jelet. A kvarc szűrő után már csak pár kHz lesz a sáv szélesség amit ábrázolni tudsz a monitoron. Tehát a panoráma vevő adapterednek kb.: 48 MHz +/- delta 1-2 MHz vagy pár 100 KHz tartományban kellene csak "söprögetnie" a vett jelek spektrumát .(amekkora sávot szeretnél látni) pl.: az SL6440 keverő IC kimenetéről pl 3as lábról , avagy a 14esről ha éppen szimmetrikus (lessél adatlapját) . RX RF part sch alapján
Lényegében egy 48 MHz környezetében dolgozó sweepelhető panoráma vevőt kell építened.
Köszönöm a tippet, azért akarok analógot építeni, mert egy régi csöves EMG szkóp dobozába lenne építve. A cső adott, illetve valami retró kinézetű rádiót szeretnék létrehozni analog hangolásjelzővel, illetve nixie csöves frekimérővel. Februárban szerintem elkezdem az építést, aztán írok, hogy mire mentem vele!
Sziasztok !
Múltkori fet-es rf előerősítőm, működött. Most egy régi ötletemet szeretném feleleveníteni. IF szűrőt szeretnék csinálni kvarcokból. Ha lehet, minél kevesebb kvarcból, legjobb lenne egy darabból. Itt van egy egykvarcos megoldás itt 30m -es sáv egy részét eresztik át vele. Itt egy bonyolultabb megoldás ez nagyobb sávszélességet tesz lehetővé. Arra lennék kíváncsi, a tekercsek mire szolgálnak? A hozzászólás módosítva: Feb 17, 2021
Itt találtam egy elég jó linket, de ezt csak mellesleg küldöm.
https://www.electronics-notes.com/articles/radio/rf-filters/what-is...cs.php
Az induktivitásokkal ugyanúgy, ahogy a kapacitásokkal el lehet húzni a kvarc rezonancia frekvenciáját. Csak nem nagyon szokás alkalmazni, mert egy tekercs jósági tényezője sokkal rosszabb, mint egy kapacitásé. Viszont könnyebb hangolászni. A járulékos kapacitás, vagy induktivitás rontja a kvarc saját jósági tényezőjét, de ez kis elhangolás mellett nem túl jelentős.
A több kvarcos sávszűrős megoldásoknál eltérnek kissé a kvarcok frekvenciái, és akkor a csatolási tényező állításával lehet befolyásolni a sávszélességet, és az áteresztő tartománybeli csillapítás menetet. Ezeket igen nehéz számolni a jellemzők egymásra hatásai miatt, erre kell a wobbler, mert ezzel a műszerrel jelentősen könnyebbedik a szűrők beállítása. A hozzászólás módosítva: Feb 18, 2021
Idézet: „A járulékos kapacitás, vagy induktivitás rontja a kvarc saját jósági tényezőjét,” Ezzel nő a szűrő sávszélessége?
Természetesen, hiszen a jósági tényező, és a sávszélesség (bármilyen rezgőkör esetén) szorosan összefügg.
B0,7 = f0 / Q
Ez nekem jó, sikerülhet az egykvarcos szűrő néhány szák KHz-es sávját
növelni.
A néhány száz kHz egy kicsit magas elvárás, inkább néhányszor 10 kHz -ben lehet gondolkodni. Ha ilyen nagyon el akarod húzni, akkor már nem a kvarc lesz a domináns, hanem a járulékos rezgőkör, ami a szórt, és belső kapacitásokból, valamint a belső, és a "ráaggatott" induktivitásból áll össze.
Idézet: „A több kvarcos sávszűrős megoldásoknál eltérnek kissé a kvarcok frekvenciái, és akkor a csatolási tényező állításával lehet befolyásolni a sávszélességet...” Egy kis korrekció: nem a kissé eltérő freki itt a lényeg(az csak a fizikai alkatrész), mert számoláskor is pontosan egyforma frekvenciájúakból indulunk ki(jellemzően), hanem a csatolás értéke befolyásolja az eredő sávszélességet! Nem ritkán válogatni is kell azonos frekvenciára a kvarcokat, hogy aztán a tervezett paraméterű szűrő keletkezzen a végén!
Csak ez így már messze nem igaz, csatolt rezgőkörök esetén!!! És itt most arról van szó, nem egy önmagában álló rezgőkörről...
|
Bejelentkezés
Hirdetés |





Bár, ezt nem indokolja semmi, feltéve, hogy jól van a második fokozat munkapontja beállítva?! Egyébként nagy hiba az elképzelésben és a gondolatmenetben nincs.... 
) : 







