Fórum témák
» Több friss téma |
Megmondom őszintén kevéssé értek a csövekhez, de szerintem egy cső anódkapacitása nemigen függ az anódfesztől! Márpedig itt ugye az kell hozzá! Esetleg lehet próbálkozni egy sima dióda záróirányú rákötésével az anódra, hogy annak feszfüggő kapacitásváltozását használva működésre bírni..., de nem biztos, hogy megéri ezzel mókolgatni...
Ez érdekel, mert akarok csöves FM vevőt is. A tranzisztoros nem megy de nem szedtem szét még csinálok pár kisérletet. A BF199 kapcsolás jól működik ECC85 el, de ott tényleg érzékeny minden mozdulatra.
Sziasztok!
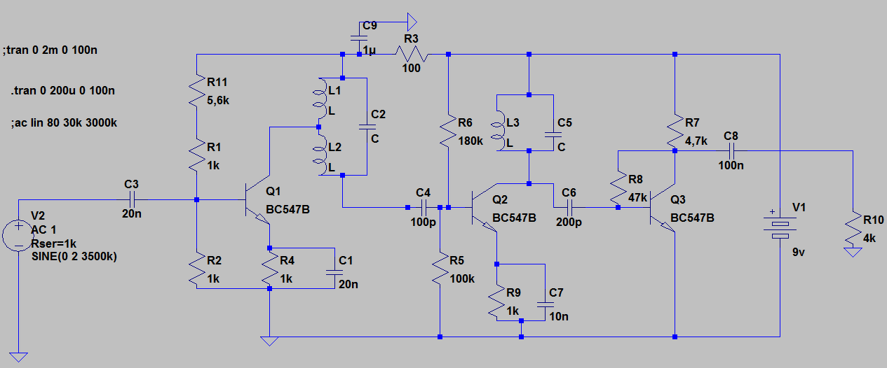
Régebben írtam ezen a fórumon, hogy frekvenciakétszerezőn/szorzó elkészítésén dolgozok. Volt sokféle próbálkozásom, talán ez az elrendezés volt a legsikeresebb. (lent csatolva) 3.5 Mhz-s kerámiarezonátor jelét kétszerezi, de valamennyire tudja háromszorozni is. Valahogy túl bonyolult, nem tetszetős, de csak működött, ezért nem bontottam el. Azt kérdezném, mi a véleményetek róla? Egyáltalán nem optimális, az alkatrészek választása, a tekercsek adatait nem írtam, mert nem ismerem, stb. R1+R2 egy 2k potméter L1+L2 egy leágazásos tekercs R10 a kimenetre kötött fogyasztót jelképezi.
Még további infók:
C2 egy forgó kond. L3 egy ferrittel hangolható tekercs C5 nincs beépítve, a L3 parazitikus kapacitása
A Q1, és a Q2 emitter komplexummal mi a szándékod?
Esetedben nincs igazán szükséged rá, mert a fokozatok nem lineáris üzemben dolgoznak. A komplexum szerepe a fokozat munkapontjának stabilizálása, De itt nincs sok szerepe, mert a fokozatok jelentős kivezérléssel dolgoznak, ill. a munkapont eltolódásból származó torzításoknak sincs szerepe, a szelektív áramkörök miatt, sőt, ezesetben jól jön a nagy torzítás, mert nagyobbak lesznek a harmonikusok amplitúdói. Frekvencia sokszorozás esetén a fokozatokat célszerű "C" osztályban (legalább előfeszítés nélkül) üzemeltetni. Idézet: „A Q1, és a Q2 emitter komplexummal mi a szándékod? Esetedben nincs igazán szükséged rá, mert a fokozatok nem lineáris üzemben dolgoznak. A komplexum szerepe a fokozat munkapontjának stabilizálása,” Nem a linearitás miatt, hanem attól tartottam, hogy esetleg a tranzisztorok tönkremennek a emmiter-kolector túláram miatt. Ezért van ellenállás a kollektornál, ami viszont lecsökkentené a fokozat erősítését, ám a kondenzátor a váltóáram esetén áthidalja az ellenállást. Végül is nem az eredeti célra használtam az emitter komplexumot! (Eddig nem is tudtam, hogy így hívják) Idézet: „emitter komplexumot! (Eddig nem is tudtam, hogy így hívják)” Ez csak arra utal , hogy az emitter környezetében lévő alkatrészekről összefoglalóan beszélünk. Bármilyen komplexum lehet ... rácsköri , kollektor, anód, ... stb. A hozzászólás módosítva: Okt 2, 2022
Idézet: „hogy esetleg a tranzisztorok tönkremennek a emmiter-kolector túláram miatt.” Az a szerencse, hogy a bázis, és a kollektor áram között szoros összefüggés van. A bázisárammal (munkapont) prímán lehet szabályozni a kollektor áramot. Azért nem árt ellenőrizni, hogy a kollektor feszültség, és áram szorzata nem haladja-e meg a tranzisztorra megengedett max disszipációt. Idézet: „Az a szerencse, hogy a bázis, és a kollektor áram között szoros összefüggés van.” Jó, erről már hallottam! ![]() Láttam olyan hangolt erősítőt, ahol az emmiter a földre kötve, a kollektor a tápfeszre a rezgőkörön át. De arra gondoltam, ha kísérletezgetés közben elszúrok valamit a bázisárammal, akkor a tranzisztor hamar túlterhelődhet, ám ezt az emmiter ellenállás+kondenzátorral megakadályozhatom.
Az emitter ellenállás a negatív visszacsatolás révén a munkapontot stabilizálj. Hogy az a váltakozó feszültség erősítésébe ne szóljon bele, megfelelő értékű kondenzátorral rövidre zárjuk.
Idézet: „De arra gondoltam, ha kísérletezgetés közben elszúrok valamit a bázisárammal, . . .” Az ilyen okból nem célszerű a bázisáramot olyan potméterrel beállítani, ami a táptól a földig állítható. A potméter tápfelőli végén mindig legyen egy ellenállás, ami nem enged a maximumnál nagyobb bázisáramot.
R5 és R6 -nak milyen értékű ellenállásokat javasolnál?
Idézet: „A potméter tápfelőli végén mindig legyen egy ellenállás, ami nem enged a maximumnál nagyobb bázisáramot.” Természetesen. Potmétert még nem építettem be, csak ezzel a két ellenállással próbálkoztam. A hozzászólás módosítva: Okt 3, 2022
Hááát, ahhoz számolnom kellene nem is keveset. De neked van szimulátorod, abban kikisérletezhetnéd, hogy milyen bázisosztóval áll be a szükséges bázisáram.
Lehet off kérdés de hátha. Sziasztok olyan kérdésem lenne, hogy az Orion 883-as készüléknek mekkora kimenő teljesítménye van? Amiatt mert megakarom építeni a végfok erősítőjét!
2xEBL21
Azt a 13 W-ot kéretik nem komolyan venni...
Autentikus tájékozódáshoz lásd:
Bocs, figyelmetlen voltam, nem olvastam végig a hozzászólásodat, és javítani törölni, már nem tudtam.
Hát, ha lehet, azért vigyél bele némi innovációt.
Nézem a rajzot, és azt látom, lényegesen jobban kidolgozott kapcsolás, mint amit korábban találtam. De.... Azért lenne pár javaslatom. 1. Az anódkörben van egy soros rezgőkör, azt biztos nem építeném be, szerintem 9kHz-es vágást csinál, vagyis egy lyukat az átviteli sávban) 2. 300V tartományába vinném a tápfeszt, nem is feltétlen egyenirányítócsővel..... Félvezető diódákkal sokkal komolyabb pufferek lehetnek, én 330-470µF-es kondenzátort tettem több esetben, majd kétfelé ágazás után két pár-10 Ohm -os szűrő-ellenállást, majd újabb hasonló méretű kondikat. Ez esetben nincs szükség szűrőfojtóra a negatív ágban (sem). A szűrőfojtó Ohm-os ellenállásán a feszültségesés itt fontos volt, az előfesz származott belőle. Mint említettem, az EBL sajátossága volt a két kis teljesítményű diódája (B), ami miatt a katód nem lehetett pozitívabb, testen kellett lennie. Ha ezt nem kell felhasználnunk (nincs rádióvétel), a katódoknál lehet (közös) katódellenállás is. Értéke 100-150 Ohm. 3. Végcsőnél nem szoktam 470 kOhm-nál nagyobb rácslevezetőt használni, a csatolók 10nF-ja viszont kevés, legalább 100nF-ost teszek be. A parafázisú fordító az egyik ECH triódáját, a másik H részét használja fel, itt az -1,8V előfeszültséget szintén elő lehet állítani katódellenállásokkal. (Persze ide valami kettőstrióda jobb lenne, de hát a forma ugye ) Ahol mindkét fele üzemel, a katódellenállást hidegíteni kell. 100-220 µF elegendő.4.Az ECH H részét is bevonták az erősítésbe (ha már ott van), és elég vad - frekvenciafüggő -visszacsatolást tettek bele, ami hangszínszabályzóként is funkcionál, ha tekerjük a potmétert. Ezeket - a lineáris átvitel érdekében - ki kell gyomlálni a kapcsolásból. A H rész ezután el is hagyható, elektródáit kössük testre. 5. Pentóda révén tehetünk bele egy NFB-t, a kimenő szekunderéről az első cső katódjára. Ezzel javítjuk a kimenő torzításait, növeljük a sávszélességet, némi erősítéscsökkenés árán.... A hozzászólás módosítva: Okt 8, 2022
Sokféle primitív rádiós kapcsolás van. Visszacsatolt, szuperegeneratív, reflex. A szuperreg jónak mutatkozott FM re, de a fejembe motoszkál hogy fel lehetne a reflex kapcsolást FM re használni? AM-en bejött a gyári zsebrádiók szintjén van, van e esély FM re használni? JA és AM re is lehet megpróbálom egy ECH81 el nem tudom tud e hangszórót meghajtani a heptódája és elég érzékeny e a triódája, mert a heptódának kellene hogy legyen elől de szerintem az jobb hangra kimentnek.
A hozzászólás módosítva: Okt 10, 2022
A végin a trióda jo kimenő résznek úgy jött ki. Detektoros rádiüra kotottem éslehet hangszórón hallgatni.
Ezt próbálta valaki? Bővebben: Link Nem sok a 20 menet és működik városon kívül is? Mert nálam valahogy néma S9018-assal építettem meg.
Ezen az oldalon részletesebben írnak róla: Bővebben: Link Valamikor sokat játszadoztam vele. Érdekesnek érdekes rádió, zaj nélkül jönnek az adások, de az antenna körüli legkisebb mozgásra le is szakad a vétel, tehát használhatatlan. Sajnos olyan helyen lakom, ahol a rendesebb rádiók néhány centis vezetékdarabbal hozzák a helyi adókat. Mivel külföldi adást nem tudtam ezzel a készülékkel fogni, ki merem jelenteni, hogy az adóktól 10 km - nél távolabb nem lehet semmire használni. Antenna erősítők csak nagyon minimálisan segítenek rajta. Komoly antennát (Yagi) nem tettem rá, tehát nem tudom, hogy egy méteres vezetéken kívül jobb antennával mit produkálna.
Két dolog is lehet...
Nem az FM sáv frekvenciájának felével rezeg az oszcillátor, vagy túl nagy frekvenciás a tranzisztor! A nagy határfrekvencia kis kollektor kapacitást jelent, ami miatt gyenge lesz a varikáp hatás. BC182-nél nem érdemesebb jobb tranyót oda rakni...
Ez érdekes...., mert kifejezetten erős csatornatartás jellemzi, egyesek szerint! Talán te is túl nagy frekvenciájú tranzisztorral építetted meg?!
Én 20km re lakom az első adótol. Szuperregeneratív Fm rádióm akár 90km ről is fogja a jelet, de megjegyzem nálam a gyári rádiók is rosszul szólnak a zsebrádióm kevesebb adót fog a szuperregemnél. Ezt direkt stabilnak írták le én építettem 2 őt egy szem szól. Nálam a szuperreg 95mHz alatt érzékeny a mozgásra az felett stabil.
Ezt én nem tudtam. Igaz, a KT315 az oroszoknál olyan univerzális tranzisztor. Ha jól rémlik, a már nem germánium tranzisztoros Signal rádiókba mindenhová rakták. Az enyémben mindet kicseréltem japánokra. Még tizenéves tinédzser voltam. Nem lett jobb, de a hang végfok tutira tisztábban szól. Másik érdekessége a kapcsolásnak, hogy a tranzisztor bázisán levő 10 µF kondenzátor nem lehet kisebb. Nanofarados kondikkal ott meg se nyikkan. Kell oda az elkó, hiába van az a fokozat főként nagyfrekvenciára. Gondoltam én azért, mert az a tranzisztor földelt bázisú kapcsolásban hangfrekit erősít. Természetesen én is nagyfrekvenciás tranzisztort tetttem oda, akárhányadszor próbálkoztam, és mindig másikat, de legalább 100 MHz-est tettem. Érdekes módon jól vette az olyan adókat is, amik gyári rádión némi zaj kíséretében jöttek, de még ami nálunk a legerősebb, Petőfi adóról is leugrált, ha csak pár centit is mozdultam mellette. Bár érdekes, nálunk minden adó bejön a gyáriakon kihúzott teleszkóp antenna nélkül is, de a lakás bizonyos pontjain mégis teljesen elhallgat bármelyik. Még azok is, amelyek a szerbeken kívül még a románokat is jól fogják. Talán interferencia? Téglaház, nem vasbeton. De lehetnek néhol olyan csövek a falban, amelyek mindent kioltanak.
Mik voltak a tekercsadataid? Én építettem egy csomo FM kapcsolást de csak ez az 1 ment Bővebben: Link a többi max megzavarta arádiót de süketek voltak.
Kép mellékelve. Remélem, mindenre ráismersz. Bár elkezdtem bontani, még minden benne van a hang végfok és az elemtartó kivételével. Elég régen volt, de akkor bár itt elújságoltam, hogy megépítettem, és még előerősítőkkel is kísérletezgettem hozzá, nem sok érdeklődőm volt. Ha jól számolom, 17 menet, de 8 mm-es átmérőn, sőt még vasmagot is dugtam bele. Állomáskeresője egy 20 pF kerámia trimmer. Az a rücskös kerék, a tekerője rá lett ragasztva, filteres kávénak a szűrője. A bemeneti, (antenna köri) rezgőkör jól látszik, a tranzisztor lent a sötét árnyékban fekszik, az biztos, hogy FM tunerben volt. Kinézetre a lengyel Unitrákban vannak ilyenek, és BF 185 van ráírva. Végfoknak volt már rajta darlington is, meg TL431 is, csak fülhallgatóval használtam volna, de mikor az ágyban megfordultam vele, mindig újra kellett keresgélni az adást, rém idegfeszítő volt, pedig amúgy olyan basszusai voltak, nem tudom, minek köszönhetően, hogy azért szerettem volna az ágyamban hallgatni.
A hozzászólás módosítva: Okt 28, 2022
Lehet, hogy akkor kipróbálom még egy BC547-tel, ha azzal se jobb, akkor befejeztem. Olyan régi fém tokos BC -k nem is tudom, vannak -e még? Az orosz leírásban 2N 2222 -t írnak helyettesítőnek. Pedig azok se olyan lassú tranzisztorok, ha jól rémlik, majd utána nézek.
|
Bejelentkezés
Hirdetés |





(Eddig nem is tudtam, hogy így hívják)






