Fórum témák
» Több friss téma |
Úgy látom elég nagy a zűrzavar a nálam okosabb körökben is e téren. Ugyanazokat a kapcsolásokat találom meg a neten egyszer "syndhrodyne" máskor meg"FM regenerative" néven közzé téve. A két fajta rádió működési elve egész más, mégis nehéz megkülönböztetni az egyetlen oszcillátort tartalmazó készülékeket egymástól. Végül is mi határozza meg, azt, hogy az épített oszcillátoromból mi legyen?
Szia!
EZT már láttad? Ez tetszett..2V anódfeszről menő csövek???. Az anódfesz a fülhallgatóba vezetve...
A trafó nélküli kicsatolással még nem is lenne akkora baj, de az anódfeszültség tényleg el van írva.
Működni működne, az tény...
De pl. 150-300V-ot nem szivesen vezetnék a fülhallgatómba, mert az könnyen 'hirtelen halál'-t okozhat.
Telepes megoldásoknál használták ezt a megoldást, mert ott kisebb az áramütés veszélye.
Legyen inkább 15-30 V, akkor jó oda mondjuk a DLL 101, vagy 1S5T is.
Autórádiókhoz készítették.
De nincs elírva, valószínűleg működik is ilyen alacsony feszültségről, mert tértöltés rácsos üzemmódban van. (vezérlő, segédrács összekötve, és mindkettő tápon) Akkor pedig elég a néhány volt anódfeszültség is. Hasonlóan mint az elektrométer csöveknél. Jó nagy bemeneti impedancia, nem túl nagy erősítés. Mifelénk DLL101 -et használtak ilyen célra, és az egész 1 db 1,5 V -os elemről működött. A hozzászólás módosítva: Szept 15, 2013
Szia !
Ajánlok egy cikket a RT ÉVKÖNYV 2007 135-152 o., címe "A szuperregeneratív rádió. Ezt elolvasva mindent megértesz.
A szupreg és a szinkrodin között az a különbség hogy míg a szinkrodin esetén a maximális erősítés elérése érdekében a visszacsatolást a begerjedés határára ill. egy kicsit az alá állítod,
addig a szupreg egy öngerjesztéses oszcillátor ami azRC elemekkel előállított kapcsoló frekvenciának köszönhetően periódikusan eléri a maximális erősítést majd lefullad és kezdi előlről. Igy egy 1 tranzisztoros kapcsolással elérhetsz 10 mikrovolt körüli érzékenységet. Ki lehet egésziteni egy szintén 1 tranzisztoros rf. erősítő fokozattal, ekkor akár 5 mikrovolt érzékenységet is elérhetsz. Ennél nagyobb érzékenységet csak szuperheterodin /frekvenciaváltó/ készülékkel tudsz elérni 1 mikrovolt körül ill. dupla frekvenciaátalakítással 0,3-0,5 mikrovolt körül.
Köszönöm a választ mindenkinek.
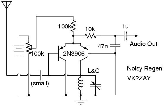
Most már kezdem érteni, bár ez nem jelenti azt, hogy egy szupreget meg is tudnék tervezni. És már megint ez a fura és egyszerű kapcsolás. Immár nem szinkrodinek, hanem a szupregek között. AZ a 47n és 10k alakítja át szupreggé? Lépten nyomon ebbe botlok, akármit is keresek. Végül is mi is ez? Szupreg? Nálam így miért nem rezeg? Kell neki valami különleges PNP tranzisztor? Már kipróbáltam AF106-okkal és BF 606-tokkal is, de nem megy. BF 241-ekkel sem, fordított teleppel.szupreg?Nekem csak az az orosz kapcsolás sikerül. Bár lehet, a többi is olyan kényes a beállításokra. Az antennájára tilos csak ránézni, vagy egy yagi kell neki, más baja nincs. És összeszedi az energiatakarékos égők búgását. A hozzászólás módosítva: Szept 15, 2013
Üdv mindenkinek!
Ma összehoztam az 1 csöves FM vevőmet nagyon tetszik a hangja. bár még nem tökéletes.Be kell építenem egy fémdobozba és egy végfokozatot kell még hozzátennem.Az L1-es tekercs 10mm átmérőre 5 menet 1.5mm-es rézdrótból 25mm hosszúra tekerve. A fojtó az 5mm-es műanyagra 25menet 0.2mm-es rézdrótból. Antenna nélkül jön be rajta néhány állomás. Tisztelettel Madzagos
Nézd meg a képen a rajzot, 49 méteres sávra készült T37 gyűrűmagra 24 menetes tekerccsel.
Egy fél 9v-os telepet használ, /4,5V/ , emitterbe 100k a telepen a tápfeszt 30K-os potival állítja optimális helyzetbe. Szupreg frekvencia /szaggató/ 40-50 KHz környékén. A hozzászólás módosítva: Szept 15, 2013
A rajz alsó részén a hangerősítő fokozat látható.
Szerintem működik, érdemes megépítened.
Szokásom szerint pont a lényeg felett elsiklottam, nekem 88-108 Mhz közé kellene hangolnom. Ott is működne? Vagy felejtsem el ezt a fajtát, és nézzek valami másik után. Csak ki szeretnék próbálni egy szupreget is, ha az se jobb, akkor marad a szinkrodin, de ha jobb, akkor emezt kidobom.
Ezt javaslom építeni, a hangszóró 64 ohmos lenne, de szerintem füles jó helyette.
A kép és a rajz magáért beszél.FM szupreg Vagy egy másik FM szupreg 2 A hozzászólás módosítva: Szept 16, 2013
Köszönöm, mert az előzőbe már megint belefulladtam. Nekem az a tekercsen át rövidre zárt kollektor-bázisos megoldás soha semmilyen tranzisztorral nem működik. BF324-em nincs, sem 2n3906. Ezeken kívül már mindennel kipróbáltam, egyáltalán nem hajlandó sehogy berezegni. Az első, a tranzisztoros azért is jó, mert az enyémet könnyen át tudom alakítani azzá. A FET-es szinte ugyanaz, csak FET-tel. Ezeknek hol van az antennájuk?
Csak DC szempontból "rövidzár" amit figyelmeztél, rádiófrekvencián az egy nagy impedancia
több 100 Kohm. Az antennát pár pF kapacitással csatolhatod a kollektor kivezetésre. A legjobb egy a vételi frekvenciára hangolt / rezgőkör az előerősítő tranzisztor kollektorában/ rf. előerősítő fokozattal megtoldani, szinte "szárnyakat" kap az érzékenysége, és az antenna sem terheli változóan /kézkapacitás, környezeti kapacitás elhangoló hatása/ a szupreg rezgőkört.
Sziasztok! Kipróbáltam a szupreget. Ez a kapcsolás semmivel sem bővíthető, mert az eléje tett akármilyen erősírővel összegerjed. Viszont önmagában van annyira érzékeny, hogy bejönnek rajta olyan adók, melyekre a szinkrodin meg se nyikkant.(Pl. szerbek, távolabbi Petőfi, stb). Hátrányai: Vétel nélkül igen erős zaj, ami nem hallgat el teljesen állomás vételekor sem, sőt a vételt valami interferencia fütty- szerű sípoló hang kíséri, mely hangoláskor mélyül, magasodik. Zavar kisugárzása igen erős. A hangereje rendkívül gyenge, sokkal halkabb még a detektorosénál is, megfelelő szűrők nélkül bezavarja, leülteti a hangfrekvenciás erősítőt, még így is csak fülhallgatós vételre alkalmas, még a transzformátoros csatolás sem segít rajta. A szinkrodin: tiszta, erős hang, de nagyon hangolódik, még az antenna egy centiméter elmozdulása esetén is utána kell hangolni bezajosodik,eltorzul. A szupreg még telepcsere után is ott marad, ahová beállítottam, viszont teljesen tiszta sosem lesz a hangja, nemhiába olyan helyeken alkalmazzák ezeket, ahol emberi fül nem hallja. Riaszókban, távirányítókban.
Ezekről akkor ennyi, zenehallgatásra továbbra is csak a szupervevő alkalmas. A hozzászólás módosítva: Szept 18, 2013
A legegyszerűbben elkészíthető vevők között a legérzékenyebb, alkatrészigénye minimális
ezért alkalmazzák előszeretettel játékokban, bébiőr és egyéb kis távolságú összeköttetést igénylő eszközökben. Zajvevőnek is hívják erős sustorgása miatt, ami csak jel vétele esetén szűnik meg, ideális modellirányításban négyszögimpulzusok vételére. Elő fokozat kapcsolható hozzá, ha Neked nem sikerült az kapcsolástechnikai probléma lehetett.
Ahogy olvasom a hozzaszolasodat, ezzel az energiaval mar regen tul lennel egy felprofi vilagvevon, ha az erre a celra kidolgozott aramkorokkel (ICk) foglalkoznal
A hozzászólás módosítva: Szept 18, 2013
Ehhez nem lehet, esetleg, ha teljesen leárnyékolnám, akkor. Nem jó a hangfrekvenciás kimenete sem, mert semmilyen erősítő nem illeszthető hozzá, valószínűleg gond van a szupreg frekvenciával is, mert nagyon belehallatszik a hangjába. Ez a kapcsolás az egyszerűsége miatt olyan, hogy nem bővíthető sehová, csak játszani jó, kipróbálni milyen a szupreg, utána el lehet dobni, mert nem bővíthető.
Csak azokat meg kellene venni. Jól működő gyári rádióim vannak, ha veszek egy IC-t, ami mindent tud, majdnem olyan, mintha vennék egy kész rádiót, csak egyedül avval van gond, hogy milyen dobozba tegyem? Pont a ház volt a legproblémásabb nálam mindig, tehát az se lenne olyan, mint a gyári, ráadásul a belsejének a megtervezéséhez is kevés közöm lenne, csak annyi, hogy beleraktam egy rossz dobozba valamit, ami szól,de azt nem én hoztam össze.
Gondolj arra, hogy ha csupa SA612 szorzo+oszcillatorbol epitkezel, abban azert tobb kihivas van mint amit emlitettel. + ott van a TVkbol bonthato TBA120 FM demodulator. Ezekbol mar kialakithato AM/FM vevo, akar tobb szintu oszcillatorral, amely kapcsolhato l vagy c tagot tartalmaz, igy jo nagy sav-atfogas lenne elerheto. Valahol lattam TBA120-al AM vevot is. Ugy hogy eleg sok ertelmes lehetoseget tartalmaznak ezek az ic-k meg mindig.
Sziasztok !
Vevobe kellene egy 1:4 impedancia attetelu balun-t tekercselnem. A savszellesseg kb. 1.5 MHz-tol 14 MHz-ig. Valaki tud ajanlani kaphato ketlyuku, vagy akar mas tipusu magot ehhez ? (Akar kissebb savszellessegre is.) Kiprobalt mag elonyben:]
Kétlyukút nem nagyon találsz, ferrit gyűrűre szokás tekerni erre a sávra, csak az anyagát kell megválasztanod. A kétlyukúban kevés a hely, nomeg a vas nem is a transzformátor vasmagja, hanem a benne feltekert szimetrikus tápvonal rövidítését célozza, az említett sávban pedig közönséges trafót lehet csinálni.
Azért kell ferrit, mert azon a hullámterjedési sebesség erősen lecsökken, és mivel ez a tápvonal dielektrikuma, (legalábbis nagyrészben) a tápvonal rövidülési tényezője erősen lecsökken. Ezért lesz kisméretű tápvonal trafó, de ez mivel mikrohullámú technika, csak 150 MHz felett használható. És a TBA120 AM vevőnek nem alkalmas, mert határol. A hozzászólás módosítva: Szept 18, 2013
Szia!
FT37-43-as gyűrű megfelelő lesz oda. 1-50 MHz-ig széles sávú trafónak alkalmas. Ez Amidon vas, de a TALI bt-nél kapható ennek a megfelelője (én is onnan szoktam rendelni). Üdv.: 9PI
Nincs szo TBA120-rol a BALUN kerdesem eseteben ! ui: ja bocs, most latom ,..
Amugy tenyleg lattam AM vevot TBA120-al. aztan akit erdekel nezzen utanna. A hozzászólás módosítva: Szept 18, 2013
Szia ! Koszi. Udv. Szabi
Azért írtam lábjegyzetbe külön. Valami nagy ész találhatta ki. Amúgy TV hang KF -be készült.
|
Bejelentkezés
Hirdetés |




Ez tetszett..
Most már kezdem érteni, bár ez nem jelenti azt, hogy egy szupreget meg is tudnék tervezni. És már megint ez a fura és egyszerű kapcsolás. Immár nem szinkrodinek, hanem a szupregek között. AZ a 47n és 10k alakítja át szupreggé? Lépten nyomon ebbe botlok, akármit is keresek. Végül is mi is ez? Szupreg? Nálam így miért nem rezeg? Kell neki valami különleges PNP tranzisztor? Már kipróbáltam AF106-okkal és BF 606-tokkal is, de nem megy. BF 241-ekkel sem, fordított teleppel.











