Fórum témák
» Több friss téma |
Nagyon cella-zárlat gyanús! Igaza van Bakman-nek, egy ilyennel nem szabad a télnek nekivágni, mert bárhol ottmaradhat az ember vele....
Hello! Azért a kocsit is érdemes megnézni, nincs-e valami rejtette fogyasztó, és hogy a töltése rendben van-e.
Ha cellazárlatos, akkor a 14,4V elérése előtt már pezseg egy cella. Ilyenkor nincs mit tenni.
Köszönöm a válaszokat. Rejtett fogyasztó biztosan nincs, és a töltés rendben van. Az a durva, hogy nem hallom, hogy akár egy cella is pezsegne. A sárgaféle ruszki akkutöltő olvadozik, szaga van, ampermérő kiakad rajta vagy végkitérésben rezeg. És elvileg jól mér a műszer. (vagy csak mért mielőtt meg nem kínoztam a hosszú túlterheléssel) Legalacsonyabb fokozatban is. Az se semmi cucc, ülök nyugodtan, egyszer egy villanás és pukkanás, kiszáll az éltető füst, mondom ennek annyi. De ugyanúgy töltött tovább. Direkt megnéztem, hogy nem lett e esetleg egy dióda zárlatos, de semmi baja.
Azért azt jó lenne megnézni, mert nem nagyon szokták alkatrészek kibírni a pukkot és a füstöt. Meg kellene mérni, hogy valójában mekkora áram folyik és mekkora közben a feszültség.
Szia, Nem volt benne valahol kondi? Van hogy "csak" az alján ereszt le, s nem látszik púposnak.
Ha automata, tartalmaz elektronikát (nem csak trafó és egyenirányítás, ezekben nincs kondi!), akkor meg oka volt annak, hogy volt ott egy kondi. Ha elhagyod az egyik kereket az autódról, mész tovább hárommal?
Nem automata. Trafó, diódahíd, vége. Majd rámérek ha hazaértem. Sajnos a múltkor nem volt kéznél műszer. Visszafelé áram nem folyik ezt diódával teszteltem. Feszültség 14V körül, a 12V 20W os izzó teljes fénnyel világít. Áram is van, mert szép erőteljes szikrákat vág amikor ráteszem a sarura. Lehet volt benne valami zavarszűrő kondi tényleg és az füstölt ki.
Idézet: „Lehet volt benne valami zavarszűrő kondi tényleg és az füstölt ki.” Hacsak a 230V-os oldalon nem, de szekunder oldalon biztos nem. Nem kell simítani, sőt jobb, ha jó hullámos egyen megy az akkura. A durranás és füst nyomot hagy.
Sziasztok. Adott egy teherautó (tűzoltó autó) aminek szeretnénk csinálni egy ilyen készenléti töltőt. Tehát ami folyamatosan töltött szinten tartja az akksikat. Van egy gyors csatlakozó ahova a levegő és az akku 24V közvetlenül (egy biztosítékon át) ki van hozva. Az volna a kérdésem mit ajánlanátok töltőnek? Én készíteném el a töltőt de milyen feszültségű legyen. Nagy áramokat nem kell adjon, csak szinten kell tartson. Én olyan 28V-os töltőfeszültségre gondoltam. Mi a véleményetek?
Hello! PLd. 120mA terhelésig.
26 és 28 volt között bármi jó ha kb. 20°C van. Hivatalosan 13,6-13,8volt között van a 12 voltos akku készenléten tartó feszültség. Egy ampernál többet meg nem kell tudnia.
Arra kéne azonban odafigyelni, hogy a két akku fesz kb. egyforma legyen. Szerintem...
A két akku sorba van kötve tehát töltéskor egyformán kapják a töltést a 24V van kivezetve a csatlakozóhoz.
120mA nem kevés két akkora akkunak? 200-225Ah körül vannak pontosan nem tudom. Vagy még ekkora akksinak sincs akkora önkisülése, hogy több áram kéne neki.
Tényleg azt gondolod, hogy én fogom megmondani, hogy a Te akkumulátorodnak mennyi az önkisütési árama? Vagy gondoltad, van otthon 225Ah-ás aksim, esetleg tűzoltóautóm?
![]() "Nagy áramokat nem kell adjon" ehhez a precíz műszaki paraméterhez, igazán jól eltaláltam a 120mA-t. Nem? Egyébiránt a 10ohm csökkentésével növelhető az áram, természetesen az LM hűtésének megnövelésével, valamint a trafó és a puffer izmosításával..
Az a 28V sok, valahol 26-27V-ig jó. Most vett a cég egy automata 12/24 töltőt, a normál töltés végén átáll csepptöltésre. 12V-nál ez 13-13,2V, az átfolyó áramot 0,0A-nek jelzi egy 92Ah-snál. A 24V-os teszt majd még ezután jön, targonca akkupackot fog szinten tartani, de ahhoz kicsit át kell alakítani a csatlakozóját csipeszről nagy bolgár dugóra.
Sziasztok!
Megbízható,és aránylag gyors módszert keresek 12V/18Ah zselés akksik tesztelésére. Az akksik elektromos hajtás energiaellátását szolgálják. 24V-os motor egy kontrollerrel. Az akkuk sorba vannak kötve,egy 24V-os töltővel töltődnek. A gép amit mozgat kb 300 kg,mikor teli van folyadékkal.Az utóbbi időben sok gondom volt az akksikkal. Emiatt lenne jó egy módszer,műszer... Kösz előre is! István
Ami megbízható és gyors az a Bosch- csak az durva drága...
Esetleg egy limiterrel viszont elkerülheted, hogy felemásan töltse a töltő az akkukat. Nagyobb akkuval meg a túlterhelését. A töltő meg reméljük nem lépi túl a 0,2 C/10-et...
Szia, 12V-os gépkocsi-reflektor izzó. Én azt használtam, közben mértem az akksin a feszültség esést. Nem pontos, de nagyságrendileg el lehet dönteni, hogy 100,75, vagy csak 50 %-os az akksi. A két izzószállal 2 féle A terhelést tudsz beállítani.
Nem inkább jó akksikra lenne szükséged? Ha a saját töltőjével töltve gonjaid vannak, akkor biztos az akksival van baj. Elég, ha a sorbakötött 12 cellából csak egy adta meg magát. Ezen semmi méréssel, töltési procedúrával segíteni nem tudsz. Esetleg megpróbálkozhatsz egy regeneráló töltővel, de én nem fűznék hozzá sok reményt.
Tudom fájó, de ha cserélsz, mindkettőt cserélni kell, mert különben rövid időn bellül az egyik szintén meg fogja adni magát. (nekem most kellett cserélnem 2 db 6V 20 Ah -s akksit, a hideg idő rögtön kihozza a problémát)
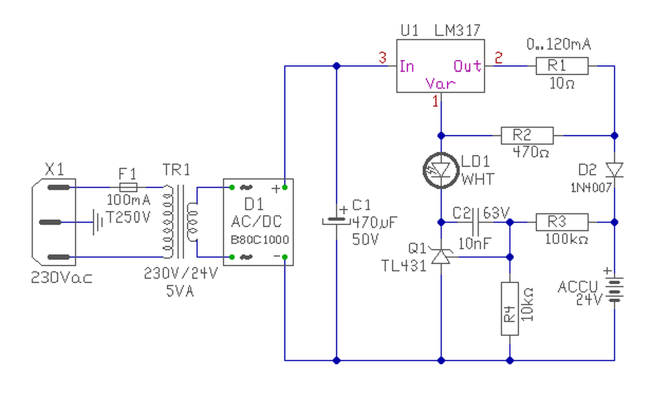
Helo. Összeraktam a képen látható kapcsolást. A graetz híd után üresen 26V van. Mikor rákötöttem a kapcsolást 38V-ra felment a puffer kondi miatt. HA rajta lesz az akksi beáll a 26V-ra vagy valamit eltoltam?
Hello! Ha rajta lesz az aksi, akkor kb. 32..34V-ra fog beállni a feszültség. 26V-ra eleve nem tud beállni, mert ennyi lehet a trafó váltófeszültsége. De ez nem is számít, mert nem a trafó feszültsége fogja az aksi feszültségét beállítani, hanem a TL431..
Sziasztok, a témában itt visszaolvasva azt hiszem cellazárlatos az akkum. (100Ah-s munkaakku) Kapcsain mért feszültség 10.53 V. Méregettem a cellákban és kiderült a bal szélső (negatív kapocs oldali) cellával van a baj. Viszont érdekes benne, hogy ha bent abban a cellában és a pozitív kapcsán méret feszültséget akkor 11.83 V-ot mutat. Ez így még jobban beigazolja hogy ez cellazár?
Lehet hülyén magyaráztam el, ezért csináltam a mérésről egy videót: http://tinypic.com/r/2dkzas6/9
Sajnos igazad van. A két akkut egyszerre kell cserélnem,ha nem akarok 2 hét múlva újra menni. Az a bosszantó,hogy a régebbi verziója az akksinak 1 Ah-val kevesebbet tudott,de sokkalta többet elment. Annak ellenére,hogy néha levitték mélykisütésbe. Marad a dupla akksi csere.
István
Ez egy igen érdekes érdekes videó...hmmm. Nem tudom, hogy ez hogyan lehet. Mintha a bal szélső cella és a mellette levő között lenne kivezetve a bal sarok.
Nekem egy Bosch S3 55Ah-s akksi van a kocsiban. Februárban lett volna 2 éves, tehát még a garancia időn belül van. Amikor 1-2 hónapja volt egy hidegebb nap, volt amikor már nem is forgatta az indítómotort. Bikázni kellett. Akkor elkezdtem figyelni: Nyugalmi fesz. másnap reggel: 12,2V, egy hétvégi állás után 11,9V. Gyújtás rákapcsolása után ~11V. Azt hozzáteszem hogy generátor rendben, töltő feszültség rendben, nyugalmi áramfogyasztás ~40mA. Felhívtam a Bosch-t, hogy mikor vihetem bevizsgálásra, de egyből leráztak hogy inkább vigyem egy másik, független helyre (Pet Roll Parts). Időpont nélkül vihettem, egyből meg is nézték. Először egy számomra ismeretlen műszert raktak rá, ami feszültséget mért, meg valamilyen diagnosztikát is végzett rajta (elég vastag vezetéke volt). A kijelzőjét épp akkor láttam, amikor azt írta hogy "Akku csere". Ezt ki is nyomtatta. Utána megmérte a srác a töltőfeszültséget, ami rendben volt. Végül kihozott egy villás terhelést (fűtőszál), amin volt egy műszer is. Azt mondta figyeljem majd a műszert. A mutatónak 9-10 V között kell beállnia. Ha csökkenni fog, akkor cellazárlat lesz, csak akkor lehet az akksit cserélni garanciálisan. Rányomta a sarura, a fűtőszálak felizzottak, kb 6-7V-ig leterhelte, és csökkent is az érték szemmel láthatóan. Egyből hozott egy másikat (ugyanolyat). Az újra most +1év garancia van, de hozzátette hogy sajnos ez az S3 típus a legalja a Bosch-nál. Mindegy, meglátjuk.
Szia, A cella kivezetésének elméletileg a bal oldali lemezről kellene folytatódni. Elképzelhető, hogy a lemez, és a kivezetés között van valami bibi, nagyobb ellenállás. Próbáld finoman megmozgatni a kivezetést, és úgy mérni. De óvatosan, mert volt, hogy letört, habár ennek már lehet mindegy...
Idézet: „Az újra most +1év garancia van” Mihez képest van rajta +1 év? Nem értetted félre? 2015-től minden akkura 1év jótállás van Mo-on, és még egy év szavatosság idő (10eFt felett). Az S3 a legkisebb valóban a sorban.
nem vagyok villanyszerelő csak alap fizikai ismereteim vannak igy elektromosságról, de én is furán néztem, mert gondoltam ha a cella zárlatos akkor ott azonosat fogok mérni a kapcson mértel, de hát látod. Egyébként ha a pozitiv kapcson és bent a cellában mértem a feszültséget akkor Negatív 1.5V feszültséget mutat - helyes polaritás mellett! Mintha fordítva lenne benne a cella. Lehet ezzel szerinted valamit csinálni? nem szívesen kukáznám, igaz hogy már 5 éves.
kösz! megpróbálom! Lényegében egyik hétről a másikra történt ez. Na mindegy, kipróbálom mi lesz ha kicsit mozgatom.
|
Bejelentkezés
Hirdetés |











