Fórum témák
» Több friss téma |
Értem már hogy miért használnak villanócsövet. Mert az egy pillanatra villan de nagy a fényereje. Ezzel ellentétben a lednek kisebb a fényereje és tud folyamatosan világítani.
Szerintem a fotoellenállás lesz a bűnös, nemtudja lekövetni a villanócső gyorsaságát, kinyit és lezár ugyan, (ha helyesen méretezted a BC212 bázisosztóját), de mindezt trapéz jelalakkal teszi, nem pedig a kivánatos négyszögimpulzus alakban . Egy szkópos méréssel ki lehetne deriteni. Ennek eredményeképpen a ledek is így bocsátják ki a fényt, erősödő-gyengülő formában, és ez teszi elmosódottá a dolgot. Abban sem vagyok biztos, hogy a BC212 teljesen lezár, ha nincs villanás, mert a fotoellenállás sötétben is vezetőképes, átcsuroghat rajta párszor tíz uA és ez kissé kinyithatja a tranyót.
Száz szónak is egy a vége: épitsd meg az előbb ajánlott kapcsolást, az mentes az ilyen hibáktól. Ha a fényerejével nem vagy megelégedve, arra is van megoldás, az utóbbi hozzászólások közt.
okés ,megépítem azt a kapcsolást. remélem hogy valóban működik
Ami eddig nem működött, az rosszul volt összerakva.
még amit lehet hogy megpróbálok az az hogy kb 470nF-al sorbakötöm a bd bázisát és két 1 kohmos ellenállással lehúzom negatívba a kondi két lábát.
Ha a meghajtás trapéz, akkor tehetsz oda akármilyen kondit, az nem fog négyszögesíteni...
oké akkor megcsinálom a cd4011es kapcsolást.rendeltem pár dolgot a hq-ból majd hétfőre jön meg és ott az a marha drága ic is,és megcsinálom. a fórumot pedig végigolvasgatom a fényerő miatt. kössz a segítséget
Hy!!
Már több példányban is megépítettem a képeken látható strobit (az ütemre villogós fajtáját) . Remélem tudnátok nekem segíteni abban hogyan lehetne átalakítani, hogy ne az erősítőről kapja az impulzust, hanem egy valamilyen mikrofonos kapcsolástól. a válaszoka előre is köszönöm
Teee én szakadtam a röhögéstől, hogy miket ki nem talál az ember, mármint hogy egy vasúti állomáson lévő hangosbemondó a strobi háza?! Te meg kell hogy mondjam le a kalappal, nekem az életben eszembe sem jutott volna hogy egy 250W-os strobimat egy ilyenbe rakjam!
És ötletes volt, gratulálok, viszont egy parabolát tehetnél a strobi elejére! Akár tökrökből is csinálhatsz! Pl mutatok egy képet hogy hogyan is nézne ki! Nekem ez a tükörparabola az úv 125w lámpámnak van megcsinálva!
Hali mindenkinek!
Szükségem lenne egy kis segítségre. Arról lenne szó, hogy kellene nekem egy stroboszkóp vezérlő kapcsolási rajz, nem kell bele semmi extra tehát Dmx, előre beállított effektek... csak egy sima potméteres valami. Néztem interneten, de nem találtam kacsolási rajzot. Mielőtt valaki írná a potmétert nem tudom kivenni és vezetékkel megtoldani mert még garanciás a termék! Akinek van valami ötlete kérem írjon, Tudom léteznek vezérlők, de jelenleg arra nincs keretem... Előre is köszönöm a fáradozásokat.
Halló!
Én ezt http://www.epanorama.net/circuits/strobocontrol.html csináltam meg, teljesen jól működök.
Haly, Köszönöm szépen a segítséget! Életet mentettetek vele!
még ma neki is látok szerintem van minden hozzá!még egyszer köszönöm!
Nincs mit, igazán egyszerű kis kapcsolás, de legalább annyira jó.
Sziasztok.
Szeretnék csinálni egy stroboszkopot. Volt egy régi fényképezömb abol kiszedtem a vakut. Rendesen müködik (vilan) meg minden de csak akkor ha nyomom a gombot mikor jelzi hogy megfelelö a töltés! Idáig ezel semmi gond nincs mer jol müködik! De ugy szeretném megcsinálni hogy ne kelljen nyomni mindig hanem auto matikusan vilanyon(gorsan ,ill. lasan). Tudnátok segiteni hogy hogy csinálja meg azt hogy villogjon?
Több dolog van amin változtatni kell, például nagy a kondi kapacitása először ezt kell cserélni, mert egy az hogy lassan töltődik a másik hogy ha gyorsan is tudnád villogtatni nagy lenne a teljesítmény és emiatt a cső hamar elpusztulna. A kapcsoló helyére egy irisztort kell betenni és pl egy 555-öt, ami egy optocsatolóval kapcsolódik a tirisztorhoz. A képek közt találsz kapcsrajzokat
Nincs tirisztorom.
Csak tranyom van, meg NE555. Tranyo az 3db. BC 182 van. Meg egy csomo ellenálásom.
Köszönöm a rajzot segitet sokat!! De az az igaság hogy meg van az egész nyák és jol müködik (vakunak) csak azt szeretném megcsinálni hogy folyamatosan ki tudjon sülni a kondi! Mer a panel az jó, csak anyira kéne az az árarmkör hogy, amikor ki tudna sülni a kondi akkor engedje kisülni!(tehát ne kelljen lenyomni a gombot!) csak simán ki tudjon sülni, és igy akkor kezdödik a kondi töltése és az ujboli kisülése, stb. igy tovább. Nekem csak egy ijen áramkör kéne! Amugy kimértem és a kapcsolon hirtelen 330-380V megy kelesztül! De egy 3,6 voltos 800mA -s aku tölti a kondit!(de hangsulyozom hogy 330-380v megy a kacsolon kerejtül) (amugy párszor megis rázot! )igy tudom hogy nagy a fesz.
igy tudna valaki segiteni? Bocsi ha valamit roszul írtam.
Csak sajna ojat nem ismerek! Igy mindig magamnyk kell szerelnem az ieneket! De amugy LED-es (2 LED-es) villogot már csináltam.
és az még mostis müködik! Csak szeretem volna csinálni egy strobit-is.
Jó tanács, a helyesírásra figyelj, ha itt szeretnél lenni a fórumba, mert a kedves moderátoraink ezért elakadásjelzőt osztogatnak!
Idézet: Ez a megfázás...„Khmm..” Akkor még rendes is vagy, hogy nem tetted ki a háromszöget. Na de ne térjünk el a témától!!!
Köszi az infot.
Akkor nem tud seni segiteni? Mer nincs kedvem másik áramkört csinálni!
A BC184 -es tranyo menyibe külömbozik a BC182 -töl? Mer nem találok BC184 -et.
Üdvözlök mindenkit!
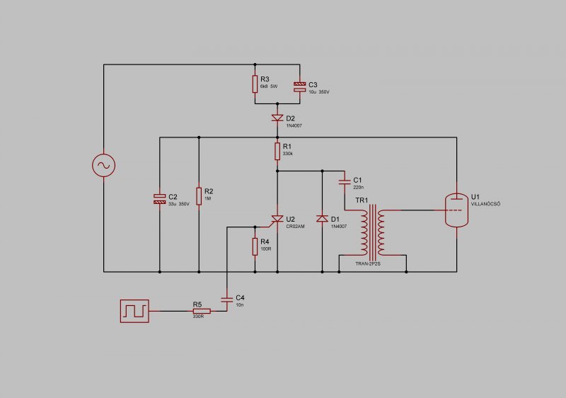
A következő problémám lenne, elhoztak hozzám 10 db müanyag csövet melyek 1.5m hosszúak és összelehet őket kötni. Mindegyikben található 4db villanócső és a hozzájuk tartózó meghajtó elektronika, és mégegy áramkör amely vezérelte ezeket, plusz volt ehhez elméletileg egy külön vezérlő konzol amely ugye mind a 10 csővel összevolt kötve. Sajnos ez a vezérlő eltűnt. Építettem egy 555-össel egy vezérlőt amit szeretnék összekötni a csövek meghajtó részével, de valami okból nem vezérli őket. Ehhez szeretnék segítséget kérni. Mellékeltem a meghajtó rajzát. Tehát egy 555-sel szeretnék vezérelni 10x4db ilyen áramkört, persze nem direktben az 555 kimenetéről. Mellékeltem továbbá egy másik kapcsolást amin jól látszik az 555-ös vezérlés is. Én is pont ugyanígy kötöttem be, csak az én meghajtó részemhez van bekötve. A segítséget előre is köszönöm.
Neki kell látni módszeresen a hibakeresésnek. Hátulról visszafelé:Tehát meg kell próbálni a TIC106 gate vezérlését. Ide elég 1.5V elem sorbakötve 1k ellenállással. A gate és a test közé érintve egy pillanatra be kell, hogy kapcsoljon a tirisztor-elvillantva a csövet. Ha ez nem következik be, akkor mérni kell a tároló elkók töltési feszültségét, az alkatrészek helyes bekötését. A rajz elvileg jó. Vagy majdnem.....
Az 555 kimenete 50% kitöltést ad, tehát a villanási periódusok felében magas szintet ad a hármas lábon. Ekkor a tirisztor is nyitva van, ami teljesen felesleges. Tegyél egy diódát a potival párhuzamosan, katód az időzitőkondi felé nézzen.
Köszönöm a gyors választ, de idő közben már sikerült életre kelteni.
Akkor talán elárulhatnád a hiba okát is, lehet, hogy tanulságos lenne.
A hiba az volt, hogy a zener dióda hibás volt és nem volt meg a kellő tápfeszültség. Csere után viszont tökéltesen működött az áramkör.
|
Bejelentkezés
Hirdetés |







még ma neki is látok szerintem van minden hozzá!
Csak tranyom van, meg 





