Fórum témák
» Több friss téma |
Én is sokat agyaltam rajta, aztán nem építettem meg egyiket sem
![]() Egy Lancia Dedrám van. Az a gondom hogy az ECU alacsony fordulatnál tökéletesen működik, idáig jó lenne a módosító. Csakhogy kb. 2500 fordulat fölött átvált takarékos üzemmódba, tehát úgy működik mintha módosító lenne rajta. Emiatt volt is problémám a vizsgáztatásnál, nem volt megfelelő a lambda értéke. Nézték is a szerelők, aztán nem tudtak mit kezdeni vele. Azt kéne valahogy megoldanom, hogy figyelembe vegye a fordulatszámot, és annak megfelelően küldje a jeleket az ECU felé. Ráadásul vizsgánál pont a fordítottját kéne csinálnia, 2500 fölött dúsítani kéne. Már mikroprocis vezérlésen gondolkodom.
Hali!
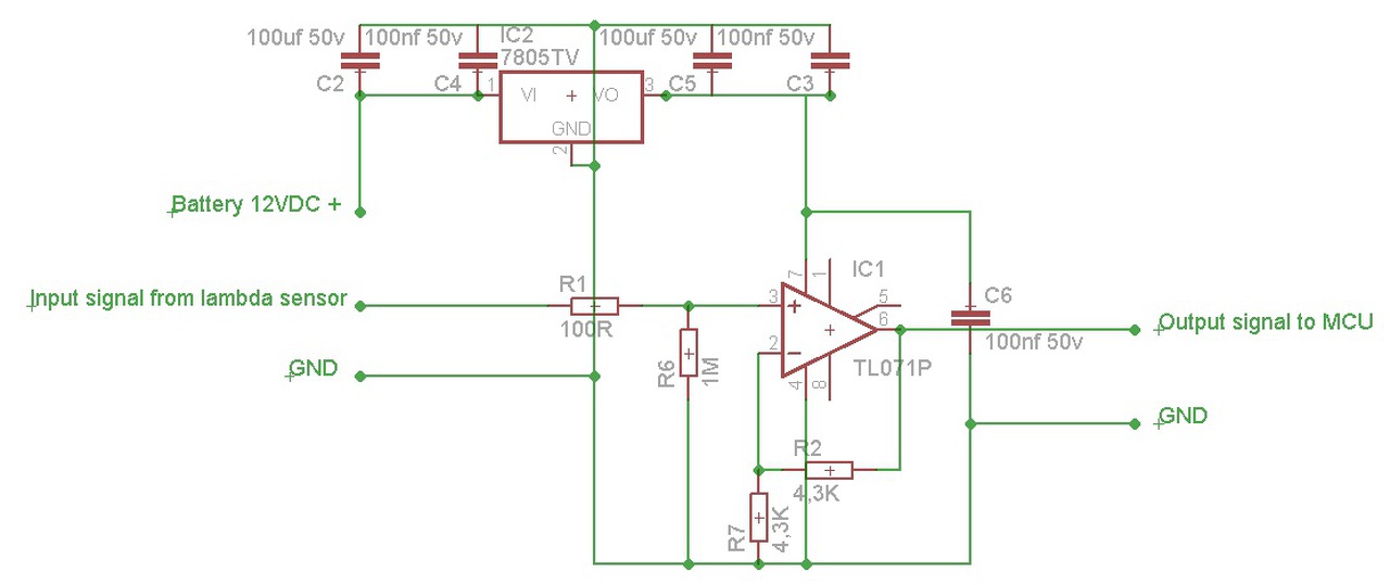
Olyan kérdésem lenne hogy a kapcsolási rajzon és a beültetési terven nem találom a két darab kondenzátor értékét és erre lennék kiváncsi, előre is köszi.
Szia.
Az a táp szürése szolgál. A 7808 bemenetére 10-47µF . A kimenetére 100 µF és lehet párhuzamosan ezzel egy 100nF is.
Köszi szépen.
Szia!
Az lenne a kérdésem, hogy működne-e 7812-es stabival is további jelentős változtatás nélkül? (ilyen van) Esetleg mit kell megváltoztatni? Előre is köszönöm a segítséged. Üdv.!
Tulajdonképpen igen, de nem javallom. Legfeljebb 7810 ami még stabil.
Ha nem voltam esetleg érthető akkor bővebben kifejtem az indokot.
Szia!
A 2N2222 helyettesíthető BC 639-essel? Szintén ilyen van,+ találtam 7810-est is. Előre is köszi.Üdv.!
Igen, csak nézd meg a helyes lábkiosztást.
Szia!
Van-e valami trükkje a beállításnak? Rákötöttem egy 1.2 V-os lemerült ceruzaelemet, de mindkét potival állítható a kimeneti jel, ha az egyikkel beállítok egy értéket , a másik elállítja. Ha R6-tal beállítom 0.950 mV-ra, a másikkal nem lehetne fölé állítani elvileg... Mi lehet a hiba? Előre is köszi,Üdv.!
Sziasztok, van különbség mondjuk a CZ és a PS típusú szondák között? A bekötése ugyanaz!
Sziasztok!
Kötötte már valaki fix èrtèkre az ECU lambdaszondára menő vezetèkèt? Ez alatt nem szó szerinti fix feszültsèg èrtèket èrtek az a megoldás működèskèptelen, hanem egy állandó periódikusan változó jelet amivel a keverèket közelitőleg fix èrtèkre lehetne állítani. Milyen jelformával èrdemes próbálkozni, ès milyen frekvencián? Elèg lehet egy egyszerű nègyszögjel 10-20%-os kitöltèsi tènyező mellettl? Árthat ez bármilyen módon a motornak? Elvileg a túlszegènyítès kizárható. Köszönöm a segítsèget! A hozzászólás módosítva: Júl 25, 2014
Sziasztok!
Szerintetek az alábbi kapcsolás megfelelő lehet nekem a lambda szonda jelének erősítésére? AVR-el ADC lábon szeretném kiértékelni a kapott értéket csak nagyon pici lenne az értéke és nagy a hiba ha direktbe kötném rá. Annyi a terv hogy a lambda értéke ha PL 0-2V közt van akkor az a kimeneten 0-4V közt legyen, tehát 2x-esére szeretném erősíteni. Ezzel az áramkörrel megoldható?
Hello! A TL nem alkalmas arra, hogy a bemenete 0V-tól erősítsen, és az 5V tápra is csak korlátozottan jó. Válasszál egy Rail-to-Rail erősítőt..
Természetesen jó helyette. Bár én az 1Mohm-ot nem tenném bele, mert nem tudom mivel terhelhető a szonda.
Értem, esetleg 100M? csak azért gondoltam hogy le nagyon lebegjen.
Gondoltam. De talán egy 10mohm-tól már nem sértődik meg az ECU..
Szia! Én a helyedben két OpAmpot alkalmaznék. Az első simán puffernek bekötve, mindenféle ellenállás nélkül, így nem terheli a szondát, főképp ha fet bemenetűt használsz. A másodikkal lehet erősítgetni ha akarod. A szonda működés közben elméletben 0 és 1V között, a gyakorlatban inkább 100-200mV -tól 800-900mV -ig ad ki jeleket szélsőséges körülmények között. Mivel az ecu gyorsan utána szabályoz, 4-600mV között mászkál. Ezt az AVR-nek elég jó felbontással kell tudni mérni. Ha mégis erősíteni akarod, a TL-lel max 3 szoros erősítést állíthatsz be biztos ami biztos alapon, így ha 1V-ot kap, akkor is csak 3V lesz a kimeneten, afölött már nem bizgerálnám, mert nem railos.
Hello! Akkor neked is elmondom, mielőtt fals tanácsokat adsz..
- Hogy a neminvertáló erősítő ugyan úgy nem terheli az a jelforrást, mint a követő erősítő. Csak annyi difi van közte, hogy még az elsőnek egyszeres erősítése van, a másiknak kétszeres (vagy annyi, amennyi). - A TL071 pedig nem jó 0V-tól erősíteni, csak ha kettős tápfesze van . A hozzászólás módosítva: Jan 13, 2015
Szia! Igazad van. Használtan vettem a kocsimat és utána néztem hogy lehetne a fogyasztásán csökkenteni. Aztán az első vizsgánál kiderült hogy nem stimmel valami. Valószínű hogy nem gyári beállítás, inkább chip tuningra gyanakszom. 2500 fordulatig tökéletes volt, afelett átállt takarékosabb üzemmódra. A vizsgán 2700-as fordulatnál mérnek, puff neki. TL071-el csatlakoztam a lambdára, mert csak ez volt a fiókban. A negatív tápot elemről kapta, ami a kis áramfelvétel miatt sokáig kitart. Tökéletesen lehetett vele mérni. Aztán elvetettem a projektet, mert fordulatszám függően kellett volna a fogyasztáscsökkentést megvalósítani. Ha megcsináltam volna, biztos hogy egytápos ic-t használok hozzá, de mérni így is jó volt.
Esetleg azt nem tudjátok hogy a 4 vezetékes szondának a fűtését hogy kellene vezérelni?
Megye folyton? Mekkora feszültség/áram kell neki?
Sziasztok. Nem olvastam végig a topicot tüzetesen, esetleg elkerülhette a figyelmemet. A fölöttem lévő kérdés is érdekel. Továbbá ha fűtési rendszerben használom a lambda szondát hiteles információt ad-e, vagy fűtsem-e ? -szerintem napi 24 órában a belső fűtése nem sokáig birná. A fűtési rendszerben 100-250C tartományban működne valójában.
Erősítőnek én az LM9044-et gondoltam (3$ körül lehet hozzáférni). Talán éppen erre van kitalálva. Esetleg valaki használta már? A hozzászólás módosítva: Jan 21, 2015
Köszi. Éppen most jött meg az előerősítő/ konverter hozzá. LM9044. Keletről hozattam, mert itthon nincs, vagy 5x drágább. Ki fogom hamarosan próbálni. A PWM-et nekem lehetséges, hogy 24V-ról kell előállítanom.
Hi Mesterek!
Kellene egy kis segítség. A katalizátor utáni lambda szonda jelének nagyjából állandónak kell lennie? Kezd a katalizátorom vacakolni p0420 hiba kód, katalizátor hatásfok alacsony . Katalizátorra nincs pénzem.Válaszokat előre is köszönöm.
Sziasztok! Nem tudom mennyire aktív még a téma. Nem vagyok egy áramkör mágus, de a problémám a következő. Adott egy VW GOLF 4 1,6 16V autó, a gyári szonda megadta magát, vásároltam E-bay-en egy utángyártott no-name a típusnak megfelelő szondát. 5 vezetékes szélessávú. Rendszeresen bedob egy hibát, mégpedig szakadást érzékel, PUMP CURRENT: Open circuit Intermittent. Tehát időszakos szakadást érzékel, a vezeték hibátlan, nincs szakadás se rövidzár semmi, szóval a szondában lehet a hiba amúgy ez már a 2. ugyanazzel a hibával mert az elsőt kicseréltettem. Na mind1. Műszer szerint a kihagyás kb 1-2 mp-ig tart, majd újra mér és működik, viszont a hibát nyilván dobja, világít a motorhiba lámpa és csak sok-sok km után törlődik már ha törlődik és nem jön el menetközben újra. Rendszerint indítás után fordul elő, ha azonnal kitörlőm akkor utána hibátlanul működik az autó a következő indításig. Hogy lehetne áthidalni a pillanatnyi szonda kihagyást? Köszi előre is.
Szia.
A pontos hibakodot ird le légy szives /Pxxxx / A hibakodolvaso nem mindig pontos szöveget ad. Ha jol értelmezem az irásodat akkor A belső áramköri hiba "Pumpa vagy Szivattyu áramköri hiba" Ki kellene zárni a kocsin a vezetékköteg hibáját is először aztán ha minden rendben akkor kellene egy giag eszköz ami alkalmas a szonda átfogo vizsgálatára /Readnes kod generálására többek között. Ekkor ha a szonda hibás ami szinte biztos akkor a vizsgálat alkalmával ki fog ütközni/ |
Bejelentkezés
Hirdetés |











