Fórum témák
» Több friss téma |
Üdv. Mert amit választottam előfok, az nem kér szimmetrikusat... Van itthon elfekvőben két darab csapágyazott DC5V-s motorom, ugyhogy arra gondoltam a stabit, de nem a 7812-eset, hanem a 7805öt.
Utólagos engedelmeddel módosítottam a TDA2050-es paneled, át tudnád nézni hogy jó-e? mellékeltem a layout-ot. Mert akkor még ma kimarom a táppal együtt. Tudom hogy nem idevaló a válasz.
Tényleg írhattad volna a saját témájába, ugyan úgy észrevettem volna.
A bemenetre jár még egy csatoló kondenzátor, oda tudom képzelni a vezetősávok alapján.
Üdv! Változás állt be trafót illetően. Sikerült szereznem még tegnap egy toroidot, ami egy elpusztult 5.1-es házimozi erősítőből származik. Az adatai:
NRE NEW-C2000 (FSA-7900) PRI:0V...230V SEC:13V...0V...13V/5A Egyneirányítva, pufferelve +17V,0V,-17V jön ki. Ehez lehet olyan tápt készíteni, ami +23V,0,-23V-t állít elő? Gondolom növelni egyszerűbb, mint csökkenteni. A hozzászólás módosítva: Márc 15, 2013
A +/-17V a TDA2050 számára úgy jó ahogy van! Az a 4V nem rengeti meg a világot.
Megjegyzem, hogy az előbb tárgyalt NYÁK-terv egyszeres - tehát nem szimmetrikus - táphoz való, itt most nem tudod ésszerűen kihasználni. A hozzászólás módosítva: Márc 15, 2013
Akartam javasolni, hogy az IC adatlapját sem ártana tanulmányoznod!
Ez a trafó nem hinném, hogy teljesítménybe elég lenne. Legalábbis arra amit írtál. Előbb számolj egy kicsit, hogy mit szeretnél!
Értem!
Reloopnak: Akkor megtartom ezt a trafót! És ha lehetséges, ehez kérnék szépen egy táp tervet kiegészítve az előfokhoz és a ventillátorhoz származó leágazással. Megoldható? ![]() Blackdognak: Elolvastam az IC adatlapját. Egyébként a trafó egy olyan végfokot hajtott meg, ami 5 db TDA2030-at és két darab LM1875-öt tartalmazott. Plussz egy vintillátort. Nos nekem csak két TDA2050-es meghajtására kellene a táp. A hozzászólás módosítva: Márc 15, 2013
Még annyi hozzáfűzni valóm lenne, hogy az elpusztult készülékre rá van írva hogy 150W, ami megközelítőleg 120VA. Tehát teljesítményileg el kell bírnia.
Az egyenirányító híd és a pufferek maradnak az eddigiek. A táp arányos terhelése érdekében a ventilátort a negatív ágra tettem, a pólusait értelem szerűen kell bekötni. R1 értékét úgy válaszd meg, hogy a ventilátor kapcsain 12V, vagy kevesebb legyen a feszültség. A kisebb feszültség előnye, hogy halkabb lesz a működés, ha elegendő úgy is a szállított levegő mennyisége. C7 a lehető legközelebb kerüljön a ventilátor kivezetéseihez, mert annak működése zajjal szórhatja meg az erősítőt.
Értem, még jó hogy tegnap csak a 2050esek nyákját martam ki. Tulajdonképpen az ic adatlapja szerint 18-22V a normál működési feszültsége. nem fog valami galibát okozni hogy nem kapja meg az adatlap szerinti feszültséget?
Sajnos így kevésbé fog melegedni és később megy tönkre. Ezekkel a problémákkal együtt lehet élni
Jogos. Nah* akkor új nyákterv, elkészülte után jelentkezek egy kontrollra, majd marás és ültetés... feltéve ha van itthon minden ami kell... c3,c5,c6 - 100nF-es kondik azok réteg,fólia vagy kerámia legyen? Fóliából van 63V-osom, kerámiából 50V... A hozzászólás módosítva: Márc 15, 2013
A kondenzátor típust ebben az alkalmazásban közömbösnek tartom.
A rajzot a TDA2030-TDA2050 témában mutasd be.
A TDA 2050-snek csak reklámszöveg a maximális tápfeszültsége. Ne menj vele +-18V fölé. Egy erősítő esetében elkerülhetetlen, hogy hosszabb rövidebb ideig túlvezérelve ne használják. +-23 V -ról járatva biztosan túllépi túlvezérelve a megengedett tok disszipációt és akkor menetrend szerűen tönkre fog menni.
Sztereo (2*TDA7294) erősítőbe ha 1db 2*20V AC trafóm, 2db diódahid, 4db pufferkondim van, hol kéne szétosztani a tápot (jobb,Bal), közvetlenül a trafó után vagy az egyenirányítás után? Köszi.
A masodik jobb lesz, mivel kulonvalasztod a ket oldalt, vagyis nincsen akkora rahatas a ket oldalnak egymasra mint az elso verzional.
A két csatorna várhatóan közös jelföldje miatt tartok a földhuroktól.
Az első verzióban kétszer annyi dióda van, mint amennyi kell a kapcsoláshoz (a diódák fele sose vezet), pontosan egy darab Graetz elég bele.
Elolvastam, igyekszem megfogadni az ott írtakat, (szerezzek még két hidat) de ott is csak mono tápegység van tökéletesítve. A problémám, hogy legyen a két csatorna egy trafóról, legszerencsésebben. A D-audiós kitt-hez írták ,hogy a földhurok elkerülése végett adott helyen szakítsuk meg a panelt. És szoktak még az elkókkal párhuzamosan 0,33m kötni ,ez esetben ez mennyi lenne, ha kell (talán hidegítés)?
A reloop által ajánlott cikkben, hibásnak minősítik az egy hidas kapcsolást.
A cikk nagyon korrektül leírja, hogy erre a célra miért nem nyerő az egyhidas verzió.
Ettől függetlenül az itt berakott kép még az egyhidas verziót is hibásan csinálja, mert két híd van benne, de rosszul (4 dióda felesleges, 2 meg rosszul van bekötve és zárlatot csinál)
Üdv. Az első megoldást javasolnám én is ahogy reloop kolléga javasolta, a földhurok kialakulása itt esélytelenebb a közös pufferkondik miatt , sőtt tovább mennék a leges leg jobb az volna ha 1 közös graetz használnál az összes csatornára, a puffer kondik ezáltal közösek maradnak ,ezáltal egy garetzet is megszabadítol. A feszültségek viszont ugyanúgy megmaradnak.
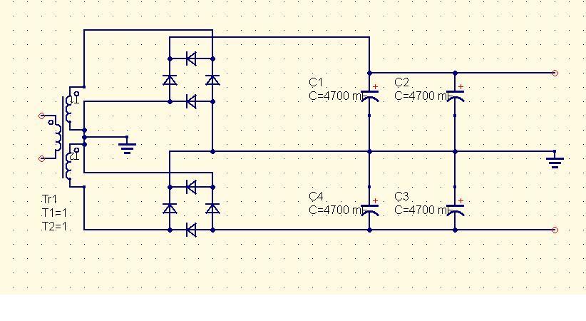
Itt egy rajz, a legjobb TDA hozBővebben: Link
Mindkét csatornát, kondikat, közösítve erre kössem ?
Igen, csak a graetz híd kiválasztására ügyelj, a TDAk teljesítmény felvételét ez el kell hogy bírja, a max.táp áram egy IC nél 10A lehet , 2 végnél így max 20A diódahíd szükségeltetik.
Mindenkinek köszönöm a segítséget! Azt szűrtem le, hogy az igazi megoldás, két teljesen külön tápegység lenne. Egyenlőre Nekem az nem lesz, de a dolgot továbbgondolva, elvileg lehetséges lenne (lenne-e értelme) négy trafós megoldásnak, ahol egy tekercs primer egy tekercs szekunder, ebből négy. Páronként közösítve előállítani a +- feszt.
A hozzászólás módosítva: Ápr 13, 2013
A tápodat így kellene megoldanod. Ebből még egyet a trafóra párhuzamosan rákötni.
A fenti rajzaid között van egy-két olyan rövidzár, hogy ihaj. Fontos, hogy a trafónak bírnia kell az erősítő áramlökéseit is kiszolgálni, viszont a diódákat nem a TDA csúcs áramlökéseire kell méretezni, mert a diódának is van csúcs árama, amit elvisel. Pl. az 1N4007-es folyamatos terhelésnél 1A-re van tervezve, de nem ismétlődő csúcsban 30A-t is elvisel. Vagy az SB540 5A-es alapban, de csúcsban 150A-t is elvisel. stb. A puffer kondikat pedig úgy kell méretezni, hogy ezeket a csúcsokat is kiszolgálják. A hozzászólás módosítva: Ápr 13, 2013
|
Bejelentkezés
Hirdetés |















