Fórum témák
» Több friss téma |
íiiigen... Googlival én is megtaláltam. De ...hogyismondjam nem nyugdíjaszsebnek vakló megoldás. Rádásul nekem nincs szükségem ilyen precíz tizedamper pontosságra beállítható áramfigyelésre és tizedmásodperc pontosságra beállítható figyelési ciklusidőre. Olyan ez mintha Mercedes taxival szállítanék trágyát a kertbe.
Ha a kimenő csőben dugulás van, a nyomás megemelkedik. Ezt nem lehet valahogy érzékelni?
Szia! Számomra döbbent, hogy ilyen triviális dolgot elektronikusan akarunk megoldani. Talán egy szűrőt kellene kialakítani a szivattyú köré ami megakadályozza a nagyobb részek "beszállítását" a nyomócsőbe, megakadályozva ezzel a dugulást. Ki szeretne a fekáliás csőben matatni dugulás alkalmával?
Hello! Én megrajzoltam amit szeretnél, bár ilyen áramváltóm még nem volt soha.. üdv!
A dugulást nem én csinálom, hanem az utcai gerincben az elakadó zsírdugó.
Köszönöm szépen. Most jön egy vallomás. Nem vagyok járatos a gyengeáramú dolgokban, kizárólag erősárammal foglalkoztam, meg sok mással.( amapola.blog.hu) Utoljára több mint 50 éve foglalkoztam ilyesmivel, akkor még a tranzisztor is újdonságnak számított. Kérlek tedd meg, hogy szájbarágósan elmagyarázod privátban a vilmosbartyikkukachotmailpontcom címen, hogy hogy működik, hogy értsem is, ne csak szolgailag csináljam. Biztos lesznek buktatók, illetve részek amiket közben tesztelni kell, hogy egyáltalán beindulnak e, illetve, hogy hol milyen jelnek kell megjelenni egyáltalán már az első lépéseknél. Oszcilloszkópom nincs, csak kéziműszereimmel tudok valamiket detektálni az egyes pontokon.
Az a baj, hogy ellennyomásra dolgozik a szivattyú, tehát eleve van nyomás, ami akármekkora lehet, attól függően, hogy az utcában éppen ürít e valakinek a rendszere. tehát a nyomásnövekedés akkor is fennállhat ha a rendszer rendben van. Jó szopós a téme.
Tisztelt hobbi társak!
Megkértek hogy építsek egy" merülő pálcás "szintérzékelőt ami képes 4 szintet jelezni egy tartályba és állítható az érzékenysége! Az állítható érzékenység azért kell mert, ha dion víz van benne annak alacsony a vezető képessége és nehogy az legyen hogy nem képes jelezni a pálcákkal az aktuális szintet. Erre a kapcsolásra gondoltam. Meg tudnám oldani hogy az érzékenység állítható legyen? Van egyáltalán erre szükség szerintetek? Egy meglévő elektronikát próbáltam vissza fejteni, de nem értem a működését.(mellékletben csatoltam). A Graetz hidat nem rajzoltam jól valamiért az ne nézzétek! Remélem tudok segíteni! Előre is köszönöm! Üdv! Robi
Hello! Minek nem érted a működését? Amit kirajzoltál, vagy a 4066-al tervezettnek?
Egyébként rém egyszerű mind kettő. Az "IMAG"-nál egy NAND kapu van használva, de inverternek van kötve. Vagy is a bemeneteket egy-egy ellenállás húzza logikai magas szintre. Ha a bement magas, a kimenet alacsony. Így a tranyó zárva, a relé elejtve van. Ha víz ellenállása lehúzza a 15k-s felhúzó ellenállás áramát, akkor a bement alacsony, a kimenet magas szintű lesz. A tranyó bekapcsol, a relé meghúz. Az egy szem tranyó változtatná a 15k-s ellenállásokra jutó feszültséget, így szabályozná az érzékenységet. Bár ez a megoldás, meglehetősen értelmetlen. Gondolom az áramkörben CD4011 van. üdv!
Köszönöm a válaszod sokat segített!
Van ezeknél valami jobb megoldás? Olvastam itt a fórumon hogy egy általad készített áramkört használnak szintmérésre aminek az alapja egy 555-ös IC. Egy fórumtárs szerint a kapcsolás tökéletesen működik. Ez a kapcsolás jobb az általam felsoroltaknál? Azon gondolkodtam ha egyenárammal mérem a szintet nem megy végbe valamiféle elektrolízis nem fog korrodálódni? Mondjuk egy saválló köracél korrodálódna vajon?
Nálam, az 555-ös kapcsolás, max. és min. szondákkal, mai napig tökéletes. Ha talajvíz van a pincében, azt igyekszem kontrolálni vele. Magára lehet hagyni, hetekig működik minden hiba nélkül.
A talajvíz néha felhabosodik -nem tudom miért-, de ettől sem jön zavarba.
Egy linket tudnál adni a kapcsolási rajzról ha szépen megkérlek? Már fél órája keresgélem de valahogy nem találom tegnap megtaláltam ,de ma valahogy nem lelem.
Köszönöm! Üdv:Robi A hozzászólás módosítva: Feb 4, 2014
Hello!
- Az 555-ös kapcsolás két szintérzékelős és hiszterézises. Vagy is alapvetően egy szivattyú működtetéséhez készült. Elvi különbség azonban nincs az áramkörök között, "galvanikus szonda".. - Általában pozitív szondapotenciál esetén, a szonda hordódik el. De ez végül is azért jobb, mert "öntisztítást végez". Nyilván a minél nagyobb felület és kisebb áram (vagy is felületi áramsűrűség) okozza a legkisebb korróziót. De a föld körül is alakulnak ki áramok, avagy potenciál különbségek, a fém hatására. Ha nem lenne szondaáram, akkor is lenne korrózió. - Én anno UT18-as 3,5mm-es hegesztőpálcát használtam szintjelzéshez. A vezető összekötésnél keményforrasztás volt, amit kábelkiöntő masszával védtünk. A szonda elejére viszont rábiggyesztettem egy "muglit" a kábelmasszából, mert a víz hullámzása miatt a csúcson nagyobb volt a korrózió. Így a massza víztaszítása "hiztelen árasztotta el a szondát" és a felületi feszültség a vizet ez után már ott tartotta. (Víztorony szintjelzés, de már ez rég volt..) Általában a 100kohm értékű felhúzó ellenállással a normál keménységű vizek érzékelhetők. A szondákat maximum évente kellett ellenőrizni, vagy cserélni. üdv!
Nagyon sokat segítettél a működés megértésében köszönöm!
Lenne értelme érzékenység állítást úgy megcsinálni hogy a felhúzó ellenállás helyett potenciómétert teszek be?
Itt megtalálod.
Nem látom az érzékenység állítás célját. Mit vársz ettől? Jelen formájában is stabilan kapcsol.
Ötletként egy profi megoldás, a doksijában sok okosság olvasható: Omron = 16,44 $.
Nekem sem túl tiszta, mit szeretnél állítani az "érzékenységen". Mert mint írtam a 100kohm gyakorlatban meg szokott felelni. A CMOS bemenetnél ez akár 10Mohm is lehetne, de ha azt feljebb viszed, egyre nagyobb jelentősége lesz a szonda szigetelésének. A szondánál pára, kondenzáció, szennyeződés és akármi is lehet.
Ez egy kapcsoló, tehát az ellenállás változásnak határozottnak kell lenni. Ami akkor teljesül, ha a változás pld. 1:10 arányú. Átlagos vizek vezetőképességéről pld. itt olvashatsz. Egy kis idézet ebből.. A víz vezetőképessége: Nagyon tiszta víz - 0,055 μS/cm Desztillált víz - 0,5 μS/cm RO deionizált víz - 0,1-10 μS/cm Sótlanított víz - 1-80 μS/cm Hegyi forrásvíz - 1,0-10 μS/cm Háztartási víz - 500-1000 μS/cm KCl (0,01mol/l) - 1,4 mS/cm Tengervíz 52 mS/cm üdv!
Az érzékenység állításól csak azt várom ha a párától, nedvességtől "hülyeséget" mutatna tudjam csökkenteni az érzékenységét helyszínen ne kelljen ellenállást cserélni csak egy trimmert állítani mondjuk.
proli007 köszönöm a válaszod! Ismét nagyon hasznos volt! Esetemben RO deionizát vizet kell mérnem "legrosszabb esetben" ehhez is elég lenne a 100kohm-os felhúzó ellenállás? Még mindig nem tudom melyiket lenne célszerűbb használnom. az 555-ös kapcsolással az a baj hogy nekem 4 szintet kell mérnem. A mért értékek PLC-re vannak kötve relén keresztül. Tehát például ha a kád félig van akkor a 25%-on 50%-on lévő szonda vízben van így meghúzva tartja az ehhez tartozó 2 relét. Az 555-ös kapcsolást ilyen célra tudnám használni? Vagy erre inkább a CD4011-en alapuló kapcsolás lenne a jobb? Előre is köszönöm! Üdv
Hello!
- Egy galvanikus szonda csak korlátozott körülmények között használható. És minden környezeti paramétertől változhat a szonda és a mérés célszerű kialakítása. Viszont nyilván minél kisebb a folyadék vezetőképessége, annál nehezebb ennek alkalmazása. - Ez a "deionizált víz" jó duma, csak egy 0,2uS-es vizet, ha egy pohárban az asztalra teszünk, néhány perc alatt 0,5uS-es lesz. Lévén, hogy a levegőben lévő széndioxidot a víz elnyeli és egyből megváltoztatja a vezetőképességét. - De mint írtam, a vezetés, nem csak a vezetőképességtől függ, hanem a felülettől és távolságtól is. Hiszen a vezképet leegyszerűsítve, két 1cm2-es elektródával mérik, melyek között 1cm távolság van. A szonda anyaga, mérete, jelentősen függhet az alkalmazástól. Nem lehetnek különböző anyagok, melyek között "galvánelem" képződik és tartályméret és anyag s van a világon. - A párásodás sem egy ellenállás változást hoz létre, mert a vízpára lecsapódik, és ha a kondenzációs cseppek összeérnek, akkor azt fogja érzékelni, hogy ott a víz. - Egyébként ez a módszer amivel mi szintet mi állapítunk meg csak gyerekjáték. A szintmérésnek számtalan más fizikai paraméteren alapuló formája van. Csak éppen azok közül kevés van ami hobbiszinten is egyszerűen megvalósítható. De ha komoly üzemi a dolog és PLC-re megy a mérés, akkor nem ilyen amatőr "susztermegoldásokban" kell gondolkodni. Ha meg "játék" akkor lehet vele szórakozni. - Az 555-ös és a CMOS érzékelés között, alapvetően csak a bemeneti áramkör között van különbség. Egy mezei 555-nek normál tranyók vannak a bemenetén, míg a CMOS kapunak Mos Fet. Az 555 lehetséges bementi ellenállásánál, a CMOS bement a többszörösét jelentheti. Bár mint tudjuk, CMOS 555 is létezik. Egyébként azért lett 555 alkalmazva, mert a bementi komparátorok mellett egy RS tároló is van benne, mellyel a min-max funkció kialakítása egyszerűen megoldható. Nem azért mert az 555 érzékelése jobb. Szóval itt általánosságban nem igazán lehet beszélni, konkrét helyen és folyadékkal kell kipróbálni mi a megfelelő, mi nem. üdv!
A helyzet az hogy annó ilyen elektronikával oldották meg a mérést a cégnél.
Mivel aki ezeket az elektronikákat csinálta elég borsos áron nincs már a cégnél. Így most nekem kell után építeni mint egyetlen "hozzá értő". Az Elektronikával nincs baj. Azért írtam a fórumra hogy kis segítséget kapjak a megértésében. Szintmérésre már nyomástávadót használunk de ez régi berendezéshez kell és azért kell még ez a régi "játék mérő". Akkor a kapcsolás működhet rendesen? A mellékletben csatoltam a mérő egység fejét a szondák közti távolság 20mm. Ha azt mondod működik neki látok a nyáktervnek és a gyártásnak. Üdv! A hozzászólás módosítva: Feb 5, 2014
Működni működhet. Főleg ha egyszerű logikával gondolkodunk, hogy " ha eddig is megfelelt, akkor ez után is meg fog." Én az érzékenység beállítást nem tartom jónak, (műszakilag megalapozottnak) de ha lenne egy "jobb megoldás" sem látnám túl sok értelmét. De ez az én szoc. problémám, nem a Tied.. üdv!
Üdv! A 70-es években a gyárban megkért a villanyszerelő, segítsek megoldani, hogy a vízellátás, utántöltés a gyár kútjából ne gyors ki-be kapcsolásokkal legyen megoldva - a hullámzás külön koreográfiát adott hozzá.
Két olyan relét kellett felhasználnunk, ami félvezetős erősítéssel működött, hogy a víz ellenállását érzékelni tudjuk, volt 3 különböző hosszúságú elektróda, az alsó kettő adta a szivattyú kapcsoló öntartását a felső pedig az indítást. Gyakorlatilag, amíg az alsó kettő nem szakított, ment a szivattyú. Az eletródák hossza adta a hiszterézist - értelemszerűen. Múltkorában akartam ilyet újra csinálni, mert van kutam, idén lesz a premierje. No, közben 800 Ft-ért olyan japán szintkapcsolót vettem az internetes aukciók egyikén, még köszön is. Így egy kis fabrikálást sikerült kiejtenem fontosabb dolgaim miatt. A hozzászólás módosítva: Feb 5, 2014
"No, közben 800 Ft-ért olyan japán szintkapcsolót vettem az internetes aukciók egyikén, még köszön is."
Lelőhely? Kérhetem, ha publikus?
vatyera... Nem biztos, hogy segítség, én akkor kínomban rákerestem a vízszint kapcsoló, vagy hasonló kereső szóra és lőn. Hasonló méretű a magyar KR relékhez, foglalattal tudom használni, ki is próbáltam egy pohár vízben, baba...
Éppen tervezem az áramkört arra gondoltam kiváltom a reléket optocsatolóval teszek neki IC tokot és ha valamiért tönkre menne gyorsan javítható. Csak nem tudom melyik lenne a jó olyan kéne ami bírja a 230V AC-t is, áramba nem kell sokat bírnia mert csak plc bemenetre megy, és a cmos kimenet meghajtsa. Probléma lehet az úgy gondolom ha fordított polaritást kötnek a tranzisztorra? vagy ha AC akar "átmenni szegényen"? -(Sajnos felejtettem rendesen az elektronikából mivel nem használom egy ideje nap mint nap)
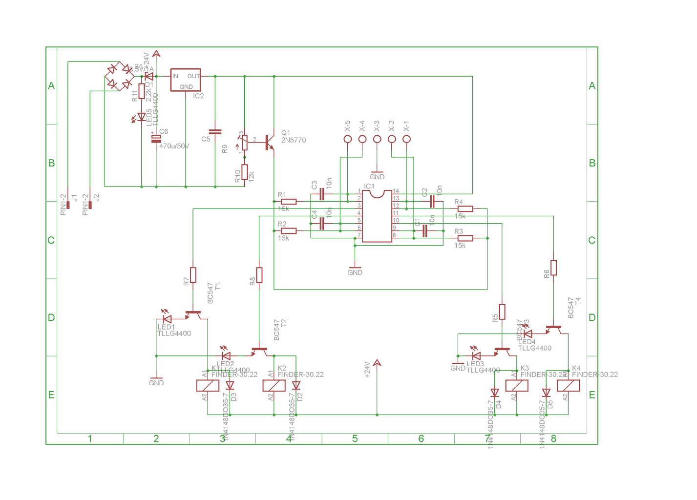
Eddig itt tartok (mellékletben csatolva). Láttok valami hibát műszaki kivetni valót? (a rajz szépségével nem foglalkoztam most) Üdv! A hozzászólás módosítva: Feb 6, 2014
Hello!
- Váltóáramra az optotiac való, nem a tranyó. (pld. MOC3020) - Egy CMOS, legfeljebb néhány mA-al tud meghajtani egy Led-et. Vagy is előfordulhat, hogy tranyó kell a meghajtáshoz. - Amúgy az optodiódák katódja nem megy a GND-re. üdv!
Üdv proli007!
A triacal tudom kapcsolni a dc-t is? Nem csak nullátmenetben lehet kioltani? Teszek bele tranzisztort véletlen kihagytam. A optodiódát akkor a tápfeszültségre kell kötnöm? (+15V) Köszönöm a segítséged! üdv!
Hello! Most már kissé össze-vissza beszélsz..
- El kellene dönteni, hogy egyen vagy váltófeszültséget szeretnél kapcsolni. Az szerint megválasztani az optót, vagy az akármit. Ha Triac-ot (vagy tirisztort) egyenáramon bekapcsolsz, az soha nem kapcsol ki, csak ha anódárama a tartóárama alá esik. Mint pld. a nullátmenetnél. - Attól függ milyen tranyót teszel bele, milyen kapcsolásban és mi a célod, mikor kapjon áramot az opto diódája. Mert lehet közös kollektoros NPN, és akkor a Led katód maradhat a GND-n. Vagy ugyan úgy mint a relénél, csak a relé helyére az optót teszed előtét ellenállással. stb.. üdv!
Eldöntöttem! Univerzális lesz úgyhogy relé marad. Bocsánat a sok variálásért.
Nagyjából a végére értem a kapcsolásnak. Vetnétek rá egy pillantást hogy mindet jól csináltam-e? Előre is köszönöm! Üdv!
Én csak azt írom le, amit nem értek:
A táp - eleje, miért nincs földön, csak az IC? Milyen típusú IC? Minek az a poti Q1-el? Miért az emitterben vannak a LED-ek? Mekkora a relék tekercsellenállása, illetve mekkora áram folyik, tekintve, hogy a LED-ek 20mA-nél nagyobbat nem kevelik. Mármint a közönséges LED-ek... |
Bejelentkezés
Hirdetés |















