Fórum témák
» Több friss téma |
Már csak erre nem gondoltam, nem hittem, hogy többszörös a különbség. Ergo addig sem jutottam el, hogy megmérjem a 21 wattos izzó hidegellenállását, pedig ha ezzel kezdem, fel sem kellett volna tennem a kérdést...
Hát most megmértem: ~0.8Ω hidegen, melegen: 12V / (21W / 12V) = ~6,86Ω. Az arány: ~8,5 Két izzó párhuzamosan kb. 30A áramlökés indításkor, és még csodálkoztam... Sajnos két 21 wattossal külön-külön ráakasztva sem működik. Egyenlőre 2-3Ω / 60W ellenállást nem tudok leakasztani sehonnan sem, ezért próbálkoztam izzóval. Lehet, a 21W mellé néhány darab 5-10W izzó, egyesével ráterhelve már működőképes megoldás - ha nem is szép. Köszönöm a választ, a hidegellenállás biztosan probléma a mérésben. Megint tanultam valamit.
Válasz még egyszer: lehet, hogy mégis van valami baj... Vagy valamit nem jól értelmezek, vagy nem is tudom.
Kipróbáltam más terheléssel - mégis össze tudtam szedni néhány nagyobb teljesítményű ellenállást - sajnos az eredmény ua. Ez így nem gömbölyű, mondtam, megrajzolom szimulátorban. Viszont nem találtam LM338 spice modult, csak LM317-et, ezért ebben a topicban folytatom. Igyekszem összeszedni mindent, és úgy hozzá szólni.
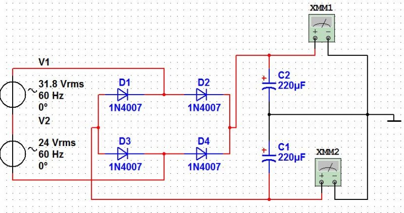
Sziasztok ezzel a csatolmánnyal kapcsolatban lenne kérdésem.
Amin látszik egy 31.8V-os és egy 24V-os táp van rajta sorbakötve a kimenet az egyenirányítás után meg lett felezve. A kérdésem hogy a két trafó egymást nem terheli-e be? Előre is köszi.
Természetesen nem, hiszen sorosan kapcsolódnak, így a feszültségük összeadódik.
Azért ez a "megfelezés" csak akkor igaz, ha a terhelés tökéletesen szimmetrikus...
24AC ->Graetz-> kondis szűrés.
A feszültség nagyobb lesz mint 24 V (kb 33V). Ezt esetleg 7824-el stabilizálhatod. A 2 szélső kivezetést kell használnod.
a 2 szélső kivezetés a rajzon:
6-7 és 9-10 ???
12V-ról is világítani fog a lámpád és nem kell hozzá egyenirányítani sem. Tehát a 6-7-ről vagy a 9-10-ről is leveheted a feszültséget.
honnan lehet tudni, hogy mekkora feszültségnél világít egy lámpa?
Egy izzólámpa a névleges feszültségénél jóval kisebb feszültségről is világít. Bővebben: Link
és az mért mindegy hogy egyenáram vagy váltóáram az sose számít?
6-10-ről veszed le a feszültséget, a 7-9-et pedig összekötöd.
de az nem baj h ez váltóáram? itt csak a feszültségen van a lényeg?
Egy izzólámpát minegy, hogy egyenárammal, vagy váltóárammal táplálod, ugyanúgy fog világítani.
mégegy kérdés, ugye váltóáramnál lényegtelen a + és - pólus?
Lényegtelen,mert nincsen.Csak egyenfeszültségnél van./áramnál/
Sziasztok,
méretproblemam van sajnos a legtöbb Trafóval, mert nem fér el a müszerdobozban. igy eszembe jutottak a halogen trafok amik jo erősek 60W-osak, es kb 12V AC-t adnak le, ami bőven elég lenne és jó lenne a mérete. ezt ugyanugy fel lehetne hasznalni egy CD-ROM meghajtasara? (persze egyeniranyitas es stabil 5V, 12V átalakitas utan? a max aramfelvetel 1.5A uh lenne benne tartalék. köszi szépen!
Igen. A négy dióda lehet egy tokban graetz, de itt a működés szempontjából 2db kétütemű egyenirányító.
Sziasztok !
A Skori féle 24 V -os teslatekercsemhez szeretnék egy tápegységet készíteni . Van egy 24 V-os 630 VA -es trafóm aminek az üresjárati feszültsége 27 V , ezt kéne 24 voltra csökkenteni . Szerintek ez jó lenne :
Sziasztok!
A fórumon a tápegység részen még nem fordultam elő, de mindent el kell kezdeni egyszer... Adva van egy digitális panel, ami igényel 3,3V-ot, illetve 5 V-ot. kizárólag egy vezérlőIC+RAM, valamint a következő panel meghajtása a feladat - azaz minimális az áramfelvétel. Azonban a betápom 24V DC. Már kezdtem megszokni a jót - azaz a 78xx stabkockák egészen kellemesen eldolgoztak a 24V DC-ről is, azonban ezek a digit tápok 12-16V DC-nél többet nem szeretnek kapni. Arra gondoltam, hogy vagy egyszerű módon kapnak egy 7812-t - az elejére és utána jöhet a 2db SOT 223-as tok, de nem tartom szép megoldásnak és sok helyet emésztene fel a panelből. Nincs erre valami dual IC, ami egy tokon belül meg tudja ezt oldani? Van esetleg valakinek bevált - nem elméleti - megoldása ilyen feladatra?
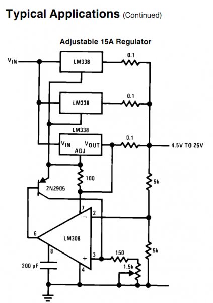
Hol lehet kapni LM308 -at ?
Sehol nem találom.
Szia!
Kiválthatod a OP77, OP02, OPA237 típusok valamelyikével ezt a műveleti erősítőt.
Hqvideo 2900 Ft, helyettesíthető NE5534 Hestore 150 Ft.
És hogy ha berakom az NE5534 -et az LM308 helyett akkor nem kell semmit megváltoztatnom ?
Miért kell a feszültségszabályzó IC -k kimeneteire rakni azokat a 0.1 ohmos ellenállásokat ? -nem értem
Ezek az ellenállások segítenek abban, hogy azonos áramok follyanak a stabilizátorokból, ezzel elérve azt, hogy a terhelés egyenletesen oszoljon el mindhárom IC-n.
|
Bejelentkezés
Hirdetés |












