Fórum témák
» Több friss téma |
Adott egy bontott trafó mag de nem tudom hogy keressek róla bármilyen infót. A sok felirat közül melyik a típusa? Amatőr kérdés de még soha nem foglalkoztam vele. 11mm a belső átmérője. Plusz kérdés: hány wattot lehet rajta keresztül vinni?
A hozzászólás módosítva: Máj 11, 2019
A transzformátor a legtöbb esetben nem egy olyan konkrét alkatrész, mint egy ellenállás, vagy kondenzátor. A trafó egy összetett alkatrész, egy adott célra készítik, ezért ha találsz is rajta valamiféle számot, jelzést, az számodra nem hordoz információt. Az egy rajzszám, gyártási szám, csak annak mond valamit aki gyártotta, és aki a készülékgyártás (aminek a részegysége) során felhasználja.
Ami a képen látszik, az egy ferritmag, vagy van rajta jelölés, jobb esetben van de általában nem szokott. A méretéből lehet saccolni több ferritmag gyártó adatlapjai között keresgélve a milyenségére, egyéb adataira. Két fő adat a lényeg, a ferrit anyagának típusa, ez jól meg lehet saccolni eredeti felhasználási helyéről. Az ilyen típusú magokat általában inverterek teljesítmény elektronikájában használnak, a max frekvencia néhány MHz. A másik, az ún Al értéke. (mondhatjuk induktivitás együttható) A menetszám ismeretében ezzel lehet kiszámolni az induktivitás értékét. Az Al érték kiszámolásához ismerni kell az anyag típusát (u -jét), és a közepes erővonalhosszt, ami a mechanikai méreteiből számolható, ill a légrés nagyságát, ha van. Mivel ismeretlen anyagú ferritről van szó, számolni nem tudod, ezért mérni kell. Feltekersz rá ismert számú menetet, megméred az induktivitását, ebből számolhatod a Al értéket. Javaslom, nézegess ferrit katalógusokat, sok értékes információt szerezhetsz. (EPCOS, Ferrocube, stb)
Ránézésre PC táp vagy monitor méret, azt nem tudhatjuk miből bontottad. Ha előbbiből akkor légrés nélküli, át tudsz vinni rajta 2-300W-ot minimum. Ha meg utóbbi akkor légréses, abban az esetben a felét sem.
Sziasztok!
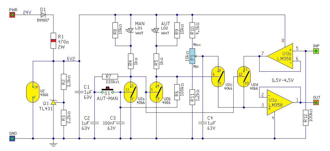
Kevés gyakorlatom van az áramkör építésben. Egy szabályozható kimenetű stabilizátorra lenne szükségem. A bemenete 10-30 V, kimenete 0,5-4,5 V legyen. Ezt a szabályzást egy traktor gázpedálja vezérli. A bemeneti feszültség tulajdonképpen a traktor akku feszültsége, a fesszabályzó a motor fordulatát szabályozza. A gyári "kütyü" horror árban van. Egy gombnyomásra egy előre kiválasztott motor fordulatszámot szeretnék beállítani. Ha valaki tud ilyen kapcsolási rajzot, kérlek benneteket küldjétek el.
Hello! Szerintem Te nem tápegységet szeretnél, hanem egy "tempomat" szerűséget. Avagy a 10..30V gondolom a tápfesz, a gázpedál ad 0,5..4,5V feszültséget és egy gombnyomásra szeretnél átváltani pld. egy potira a gázpedál helyett, ami ugyan csak 0,5..4,5V beállítására képes. Vagy nem?
Pontosan ezt szeretném, hogy gázpedál helyett egy potival vezéreljem a motor fordulatot, így a fordulóknál, és a munkasebességnél nem kellene a kézi gázzal keresgélni a megfelelő tempót. Ilyen áramkört szeretnék építeni egy külső potival. Ha tudnál segíteni nagyon hálás lennék.
Oké, de miért kell 10..30V tápra? Mert ha jól tudom a trakeszban 24V az aksi.
Hello! A kérdés nem igazán ide való, de ha már itt kérdeztél, ide rakom le.
Az áramkör egy nyomógomb megnyomásával tud váltani a gázpedálról jövő feszültségről, a potméterrel beállított feszültségre, oda-vissza. Tápfesz bekapcsoláskor mindig a gázpedálról jövő feszültség a kimeneti feszültsége. A feszültséget a kívánt tartományban lehet beállítani a potival. Az áramkör GND pontját oda érdemes kötni, ahol a gázpedál jeladó csatlakozik a GND-re. Hogy ne legyen feszültségelérés. Mivel írod, hogy kevés gyakorlatod van, megrajzoltam a nyáktervet is. Jelzésnek én két fehér Led-et gondoltam, mert talán az világít legjobban, és nem sok áram van. Vagy is szuper fényes Led használata ajánlott, ha nappal is látni szeretnéd. Színe tőlem lehet más is. Az áramkört a nyomógombtól és a potitól túl messzire ne tedd. Ne szedjen össze zavarokat. Egyébiránt a "kütyü" horror árában benne van a kereskedelem, de az is hogy vélhetően meg van a készülék biztonságtechnikai vizsgálata és engedélye is. Ami nálad nem lesz meg! Erre azért légy figyelemmel..
Sok tápegységbe láttam ezt a megoldást de nem tudom ezt hogy méretezik. Elmagyarázná ezt nekem valaki?
Olvasd el
Bővebben: Link
Szerintetek ez a panelműszer tápegységre kapcsolva (segédtápról működik) ha úgy adódik, tudja-e mérni folyamatosan a pozitív/negatív feszültséget illetve áramot? Megjelenik-e a kijelzőn a "-" jel?
Bővebben: Link A hozzászólás módosítva: Máj 17, 2019
Szia! Nem mér negatív tartományban, sőt tönkre is mehet a helytelen polaritástól.
Jó, jó, de nincs benne maga a számítás mikéntje, menete (I, L, stb.).
A hozzászólás módosítva: Máj 17, 2019
Ahhoz, hogy egy szűrőt méretezni tudd, szükséges némi alapismeret. Mit is kell szűrni, és miért. Aztán jöhet, hogy hogyan. Kiválasztod a szűrőtípus, mindegyik fajtának megvan a saját tervezési módszere. Ez nem egy egyenirányító egyszerű szűrője, ennek 0,15 - 30 MHz -es sávban kell megfelelő csillapítást biztosítani. Az sem mindegy, hova rakod a pólusokat, zérus helyeket.
Erre vannak szabványok, műszaki előírások. (ahogy a linkelt anyagból kiderül) Remélem, ha Jani ezt akárcsak átnézi, de legalább belenéz, rájön, hogy ez nem az Ő pályája. Nekem is nagy falat lenne, de nem sok ember birkózna meg vele. Egy ilyen szűrő tervezése nem gyerekjáték, még elmesélni is hosszadalmas. A hozzászólás módosítva: Máj 17, 2019
Azért kérdezek ilyeneket mert próbálom megérteni a régi és a mostani tápegységeket. Mint a régi tévéknél hogy "az utcáról jött a delej". Nem tudom mik a hátrányai. A mostani panelokba meg nem látok kilós trafókat.
A régi TV -k tápegységei a bejövő hálózati feszültséget közvetlenül egyenirányították, ezért nem voltak benne kilós trafók. Egyébként a régi csöves TV kben három trafó volt, a hang, és képfrekvenciás szilíciumos vasra, sorkimenő ferritvasra, a 16 kHz miatt.
Előnye az, hogy mivel a képcső mágneses eltérítésű, a hálózati trafó szórt mágneses tere zavarná a képcső működését. Ahol nagyritkán alkalmaztak hálózati trafót, azt mágnesesen alaposan leárnyékolták. A modern TV -nek kapcsolóüzemű tápjuk van, ezért ezekben csak ferrit trafókat találsz. A kapcsoló üzemű tápok viszont igen sok zavart termelnek a hálózatra, ezért azt szűrni kell, hogy a szabványban előírt maximális megengedhető zavarszint meglegyen, és lehetőleg minél kevésbé zavarjon más készülékeket. A hozzászólás módosítva: Máj 17, 2019
Sziasztok
Van egy LG házimozim, aminek van egy vezeték nélküli vevő egysége, (erre megy a két hátsó hangfal). Ennek a tápja egy nagy pukkanás kíséretében elszállt, biztit levágta. Szétszedtem, és ez a kép ami talán árulkodó lehet mi szálhatott el, vagy mik. Ti mit gondoltok? Mit vegyek bele és milyet hogy azt mondjam "egy próbát megér hátha megjaul tőle" ? Képek a tápról Hol lehet ilyeket kapni egyáltalán úgy hogy küldenek db-ra is?
Üdv.
Keresem a Gelka CM68-08 tápegység kapcsolási rajzát, alábbi képen ez van. Köszönöm.
Sziasztok!
Egy kis segítséget szeretnék kérni. Van egy kamera adapter, 12V MW7H50GS típus. Megállt, szétszedtem és a 3 kondi bal oldalt púpos volt. Ezután indult, de mivel a 400V-os kondi ütemesen ciripelt és látszik, hogy ki is folyt az elektrolit belőle (egyik lábát szinte semmi nem tartotta már), tettem bele egy ugyanolyan 120uf 400V-ost. A gond hogy ezután nem indult el. Viszont, ha kihúzom a 220-ból, akkor elindul.... Kb 8-9V feszültség jelenik meg a DC oldalon 5-6mp-ig és az szép lassan lecsökken és a piros led is világít. Végignéztem multiméterrel, jó az NTC, bizti, tekercsek. A két dióda a primer oldalon a trafónál, kiszedtem a DC oldalon a fetet és kimértem, az is jó. Mi lehet a gond? Megköszönném, ha valakinek lenne ötlete, esetleg már belefuttott ilyen problémába... Csatolom a képeket róla. Köszönöm előre is.
Szerintem ehhez nem lesz rajz. Ha a mi régi céges jelzéseinkből indulok ki (nem Gelka) akkor a CM68-08 típusszám egy 1968 augusztus havában készült célműszert takar sajnos.
A hozzászólás módosítva: Máj 27, 2019
Ha tényleg igaz, amit leírtál, kibontva ~fél perc alatt le lehet követni a bekötését. Utána néhány mérés és máris mindent tudunk.
Szia!
Sajnos a fényképről nem olvasható le a vezérlő IC típusa. Ha sikerülne azonosítani, lehet, hogy könnyebb lenne ötletekkel előállni.
Szép napot mindenkinek.
Adott egy három fogyasztó által megáldott tekercs. A fogyasztók 3x50W 12V. A fotón a tekercs bekötése látható megolvadt állapotban és az adatai a másikon. Tudomásom szerint ez gyári állapotú vagyis nem piszkálta még senki. Lehet-e úgy megjavítani, hogy biztonságban használni lehessen még? Mi kell hozzá? A válaszokat előre is köszönöm. Üdvözlettel, Karesz.
A megolvadt csokit ki kell venni, ekkora áramra nem ajánlott (csak ha félévente/évente újra meg van húzva...). Én forrasztással "javítanám", vagy csatos wagoval (ez talán jobb megoldás, és oldható is).
Elnézést érte elfelejtettem. Ncp1377, adatlapjában semmi különlegeset nem találtam. De hátha valakinek lenne ötlete. Köszi.
Ebben a vezérlőben van OVP, azaz túlfeszültség védelem. Valószínűleg az állítja le a vezérlő működését, mert a feszültség csökkenésével ez újból aktív állapotba helyezi az IC-t. Amikor próbálod a tápegységet, van a kimeneten terhelés? Ha eddig nem volt, tegyél rá, úgy is próbáld ki. A helyzet kiértékelését segítené az 1-es lábon lévő alkatrészek visszarajzolása, a 6-os lábra menő táppal együtt.
Igen. A 6-os lábon lévő tápkondi állapotától függően is kialakulhat a jelenség.
Köszönöm a kondis tippet, látszólag semmi nem látszott rajtuk. Kiszedtem őket és LC mérővel az egyik 136pf, a másik meg 200pf, miközben 22µF 63V van rajtuk. Holnap veszek újat és kicserélem. Annyit sikerült tegnap elérni, hogy ha áttekerem 12V-ra a kimenő feszt és terhelem, akkor kb 5V-6V jön ki belőle, de a visszajelző leden is lehet látni, hogy vibrál eléggé.
Jelentkezem, ha sikerült. Köszönöm még egyszer a segítséget.
Köszönöm még egyszer a kondis tippet, kicseréltem a két 22µF-ost is és megy a táp. Mondjuk csoda, hogy eddig is ment, mert így minden elko halott volt benne, csak ezeken semmi nem látszott. Az alján a poti amivel a feszt be lehet állítani sajna nem tökélestes már szintén, de 11.6v kijön belőle, így is. Párszor oda-vissza tekertem. Köszönöm a segítségeteket.
|
Bejelentkezés
Hirdetés |
















