Fórum témák
» Több friss téma |
Szia!
A kérdésben -titkon- ott volt a megoldás lehetősége. ![]() Igen. Gondolkoztam, miként lehetne kiváltani a CA3086-ot, de nálam sok volt a "fekete folt". Maga a kapcsolás egyébként a CA3130 adatlapján található gyári ajánlás (gondolom, csak mint érdekesség, vagy gondolatébresztő, vagy kompatibilitás, "CAxx" sorozat akart lenni ezen elgondolás). A tranzisztorok ily formán való alkalmazásáról még nem hallottam, vagy olvastam, de ez lehet akár az én figyelmetlenségem is. Ezúton is köszönöm a kimerítő, segítő választ!
Külön köszönet Neked is!
/mindig tanul az ember.../
Sziasztok!
Került hozzám egy eszköz, amit szeretnék még használni, de a tápja bekapcsolás után rögtön kiolvasztja a biztit. Azt az információt kaptam, hogy valószínű ki kell cserélni benne a kondikat. Szerintetek elég lehet ennyi, vagy más baja is lehet? Feltöltöttem a dokumentációt róla ide. A beültetési rajz a 144. oldalon van, a kapcsolási rajz a 147. oldalon. A hozzászólás módosítva: Aug 24, 2013
A C920 sarkain mekkora ellenállást mérsz?
Először bontsd a J556 átkötést, ellenőrizd a graetz diódáit. Ha azok jók, akkor bekapcsolás után már nem fogja verni a biztit. (Pufferkondi ritkán lesz zárlatos.)
Utána jöhet a Q638 ellenőrzése, R630 vizsgálata. Ha ez utóbbi megszakadt, nagy valószínűséggel az IC is beledöglött. UC 3842-nek nézem a bekötés alapján. Nemigazán értem miért cifrázták körül ennyi cuccal, hogy kispórolják a FET-et...
Szép napot mindenkinek!
Lehet, hogy egy kicsit butyuta, de (számomra) fontos kérdésem lenne. Schottky diódát lehet-e 50 Hz-es nagy teljesítményű, szinuszos jel egyenirányítására használni (MBR1645)? Mert, hogy megérné, azt tudom, csak, hogy 50 Hz-re is jó, vagy csak nagyobb frekvenciákon használható. A válaszokat előre is köszönöm.
Szia!
Még egyenáramon is működik, az meg ugye nulla hertz.
Üdv! Mellékeltem a képet a kérdéshez. Jó lesz-e a BD246 hellyet a BD250C?
Kösz szépen a választ. Azért biztosra mentem.
Na most tudtam foglalkozni, megint a táppal.
Kicseréltem benne az összes elkót, így már nem megy ki rögtön a bizti, viszont nem is mérek semmilyen feszültséget a tesztpontokon. A C920-on 0,3MOhm-ot mértem.
Sziasztok!
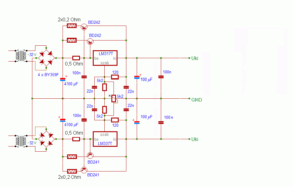
Szerkesztettem egy ilyen tápot, persze innen-onnan más rajzokból. Alkalmazkodtam a meglévő alkatrész készletemhez, 2 - 32 V-ig menne elvileg. Az LM 317-es TO 3 tokban van, 1,3 A után nyitná a kerülő tranzisztorokat. A gondom az, hogy szerintem a tranzisztoroknak nincsen rövidzár védelmük. Mit szóltok hozzá, vagy talán úgy kérdeznék hogy mi az ami nem jó benne szerintetek?
Üdv, egy olyan szerkezetet szeretnék hogy zsebtelepből(akkumulátor inkább) 5 voltot állítana elő usb portnak. Tehát akarok venni egy sampler-t és csak usb port van rajta de így akkor tudnám hordozni. Sampler elérése.
Hello! Mi az ami nem jó? Szinte minden..
![]() - A 32V váltóból, kb. 42V egyenfeszültség képződik, ami kapásból túl van az abszolút maximum 40V értéken. És akkor a trafó és hálózat feszültségesésről nem is beszéltünk.. - Nem írtad, mekkora áramot szeretnél kivenni a tápból. Az LM317-ből maximum 1,5A-t lehetne (ha lehetne). A BD242 meg 3A-es, de ha megnézed a SOA görbét akkor látható hogy DC-n legfeljebb 1A-al lenne terhelhető, ha a kollektor-emitter feszültsége 30..40V között van. Ha megnézed az LM adatlapját, akkor láthatod, hogy 30V be-kimeneti feszültség különbségre legfeljebb 0,7A-el terhelhető..Ez összesen 2,7A . - Vagy is mint írtad, a BD 1,3A-nál fog kinyitni. Csak addig 700mA-nál belép az LM hővédelme és ki sem nyit a BD. - A jó hírem az lenne, hogy még is van a tranyóknak rövidzárvédelmük. Feltéve ha ki tudnának nyitni. Mert tegyük fel, hogy az LM 1,5A-el működik. (Mondjuk a kimeneti feszültség 24V, akkor a SOA tartományán belül lenne.) A 0,5ohm-on ekkor 1,5V feszültség esne. (Egyébként ennyi sem lenne, mert a BD-nek is kell bázisáram.) De a BD-k bázisának nyitásához minimum 600..800mV kell. Vagy is az emitterben lévő ellenállásra, 1,5V-0,6..0,8V=0,9..0,7V jut. így a BD-k árama 0,9..0,7V/0,2ohm az maximum 3,5..4,5A lehetne. Vagy is az LM áramkorlátja korlátozza a BD-k áramát is. Persze ha közben a fene nem enné meg őket a hőtől.. Mondjuk az LM belső áramkorlátja nem 1,5A (mert az a maximális terhelhetősége lenne), hanem kb. 2,2A. - A potival a kimenő feszültség, kb. 1,2..18V között lenne állítható. Amúgy láttál már 5,2kohm-os potit? A valóságban lehetne a tolerancia miatt, csak 5k lenne ráírva. Mint ahogy az ellenállásra is 5,1k. De ha a két 120ohm között értékkülönbség van, akkor kimeneti feszültségek között is, mert akkor elhúzná egymást a két különböző áram. De ha egyik oldal bekorlátozódik, a másik ere felmegy.. No, bátorításnak gondolom ennyi elég.. üdv! A hozzászólás módosítva: Szept 5, 2013
Ha "egyszerű tápot" szeretnél, mint ahogy a cím is mutatja, akkor nagyobb telepfeszültség kell, nem kisebb. Ha meg kisebb, a DC-DC topik a jó választás.. (Egyébként nem tudom melyik az az USB ami tud 1A áramot? Mert a lúzer manyuál ezt írja..)üdv!
A hozzászólás módosítva: Szept 5, 2013
Sziasztok!
Mennyire van rendben ez a tápegység? Azért kérdezem, mert a rajzon egy 470-es kondi van, viszont két darab van feltüntetve mint szükséges mennyiség. Gondolom ez elírás. Az probléma, ha LM338-as IC-t használtam 350 helyet, viszont az értékeket nem változtattam a kapcsolásban? Köszi.
Az adatlap
Itt találsz példa kapcsolásokat. A rajzon tényleg egy darab 470µF van. Anyi elég is a bemenetre, hogy simítsa, ha nem elég 'síma' a bemenő feszültség. (A-enként 2000µF kell kb a diódahíd után). Szóval a bemenő 470µF nem biztos hogy kell. Ami kell az a bemenő oldalra a 100nF, és kimenő oldalra 1...1000µF elko nálad ez 10uF, tehát elvileg jó. Szerintem nyugodtan megépítheted.
Nem jó a linked sajnos.
A híd után egy 6800µF-os kondit fogok tenni, mert max 3A lesz a trafóból. Az viszont még érdekelne, hogy a helitrimmert milyen értékű potikkal tudom helyettesíteni sorba kötve, hogy az értéken finoman tudjak állítani? Nem nagyon tudom a helitrimmert használni ha dobozba rakom az egészet. Nem valami kényelmes műszerészcsavarhúzóval állítgatni egyfolytában.
5K trimmerrel vagy potméterrel tudod pótolni.
De ez lenne a legjobb: Bővebben: Link A helyes LM350 link: Bővebben: Link
Azt tudom, hogy azzal tudom helyettesíteni, de nekem finomhangolás miatt sorba kell kötnöm egy nagyobb és egy kisebb értékű potit, de az értékeikkel kapcsolatban nem vagyok tisztában mi lenne a megfelelő ehhez a kapcsoláshoz.
A hozzászólás módosítva: Szept 7, 2013
Hello!
A potik értékeit a kívánt kimenőfeszültség szerint kell/lehet megválasztani. (A bemenő feszültség sem mellékes.) Ha a durva és a finom poti között 1:10 az ellenállás arány, akkor a feszültség is kb. ilyen arányban változtatható a durva potihoz képest.. üdv!
A helyes érték általában 10%-al kisebb, de attól függ mekkora finomságot szeretnél állítani, és mekkora lenne a bemenő feszültséged. 5k mellé egy 500R a maximum, de nagyon finoman szeretnéd akkor 250R.
Mellékeltem képet a bekötésről hogyan kellene. Neked értelem szerűen más értékek lesznek.
Ez a bekötés itt egyáltalán nem jó! És aki ilyent kérdez, az értelmezni sem tudja.. Amúgy meg nem labortáp téma, vagy is át kell menni az egyszerű tápegység topikba!..
A hozzászólás módosítva: Szept 7, 2013
Nekem így van bekötve, csak fordítva (értékek) az értékek a labortápegységnél. (Alkotó ajánlotta, azt mellékeltem).
A csatolmányt értem, viszont a jelen esetben használható arányokkal nem voltam tisztában, de így már minden világos.
Köszi a segítséget és elnézést a rossz topicért.
Csak itt nem feszültségosztóra van szükség, hanem egyszerű változtatható ellenállásra.. És a potik értékét is a kimenti feszültség szerint kell megválasztani..
Idézet: „A híd után egy 6800µF-os kondit fogok tenni, mert max 3A lesz a trafóból.” Azt azért vedd figyelembe, hogy max. terhelésnél mekkora hőt kéne elfűtenie az LM350-ednek: P = (Ube-Uki)*I. Ha ez 25-30W-nál több, akkor túl fog melegedni (és már ehhez is komoly hűtőborda kell). A hozzászólás módosítva: Szept 7, 2013
|
Bejelentkezés
Hirdetés |















