Fórum témák
» Több friss téma |
Igen van egy rakással már! De 4-5-öt sikerült megjavítani! csak olyanok is vannak amik be se kapcsolnak nem pörgeti meg a ventit és az izzót! ://// és akkor matekozza ki az ember mi a gond!
Nem kimondottan labortáp kell hozzá mert az nem jó az általában alacsony feszültsége miatt, hanem egy olyan ami tud legalább 100 de inkább 150V-ot mondjuk 0,5A mellett és áramkorlátos. Ez azért jó mert el lehet róla indítani a tápot anélkül hogy bármi károsodna hiba esetén, mellesleg mivel le is van választva ezért nyugodtan lehet méricskélni is a tápban az áramütés vagy a szkóp tönkretételének veszélye nélkül.
A szkóp meg azért jó ha van, mert látod rajta hogy megy-e a vezérlő vagy sem, ezt mással nem tudod megnézni. Mert előfordul olyan is, hogy pl. a 494-nek az egyik kimenete meghal, a másik viszont megy.
De multiméterrel is meg lehet találni a problémát csak tudni kell az ember hol keresse,bár nekem általában olyan kondikat kellett javítanom amik vagy kifolytak vagy púposak voltak... meg egy két diódát
Üdv!
Van egy Panasonic KX-TCD440-esre hasonlító vezeték nélküli telefonom (mármint nem mobil, hanem vezetékes vonalhoz). A gond az, hogy nem volt hozzá adapter, így vettem egy ilyen olcsóbb, univerzális félét. Sajnos az adapter - mint utólag a T-Home-os technikussal kiderítettük nem (zavar)szűrt adapter. Magyarázta nekem, hogy az 50 Hz-t és a rádiófrekvenciás telefonalap gerjedést lehet hallani a "kagylóban", már olyan szinten, hogy a vonal másik végén lévő nem érti amit mondok. Azonban azt nem nagyon értettem, hogy milyen az a szűrő kondenzátor, amit be lehet valahogy abba az adapterbe építeni. Nem vagyok teljesen amatőr elektrotechnikából, de az egyetemen csak elméletet tanultunk (Kirchoff, Thévenin, Norton, stb. szabályok segítségével számítgatások), és fogalmam sincs a gyakorlati dolgokról már ilyen mélységekben. Arra gondoltam, hogy ha tudom, hogy milyen szűrő kondenzátort kell venni, akkor vagy a 230 V-os bemenetre kötöm, vagy ami még talán jobb lenne, a változtatható feszültségű kimenetre, mert ott biztosan tudom, hogy melyik lesz a pozitív. Az lehet, hogy abba a dobozba nem tudom betenni, de egye fene, a lényeg, hogy olyan legyen a vonal, mint a RF-s telefonok előtti klasszikus telefonnal! (Azzal jó, olyanom is van!) Tehát, milyen paraméterekkel rendelkező kondenzátort vegyek? Továbbá hová kössem[/u], a váltó- vagy az egyenáramú végére az adapternek? Köszönöm előre is! A hozzászólás módosítva: Jún 13, 2015
A kimenetre kell tenni egy normális puffer kondit, és egy 100 nF-os zavar szürőt. De ha érzékeny a készüléked, akkor stabilizátor IC is kell. A stabIC-nek 2-3V-al magasabb bemenő fesz. kell, mint amit a kimeneten előállít! Tehát, ha pl. 5V stabil kimenő kell, akkor 8V bemenőre van szüksége.
Itt egy mezei stabIC adatlap, érdemes átnézni: Bővebben: Link Ha esetleg nem szabványos fesz. érték kell, akkor vannak beállítható stabIC-k is. Ha megírod, hogy hány V, és hány mA kell, akkor konkrét típust is tudunk ajánlani! A hozzászólás módosítva: Jún 13, 2015
Köszönöm a gyors választ!
A helyzet az, hogy a legtöbb dolgot eBay-en veszem, mivel nem nagyon érhető el ezen a környéken semmi hasonló üzlet/bolt. Találtam pár 0,1 µF-os kondenzátort, de nem tudom, melyik minősül normális puffer kondinak. A puffer szó "buffer"-re fordítása nem adott túl sok eredményt. Gondolom valami más technológia miatt minősül annak. Olvastam ilyen áteresztésről, hogy valamelyik könnyebben átereszti a lapok között a töltést. Ez kellene ide, vagy az ellenkezője? Az eBay-en ki van legtöbbször írva a technológia rövidítése. Szabványos feszültség, 3-tól 12 V-ig állítható az adapter, és a nevezetesebb feszültségeket lehet kézzel átállítani. Az ilyen adaptere kb. mindegyike ilyen. A telefonalapnak ilyen bemenetre van szüksége: 6V, 500 mA. De itt a teljes kézikönyv, pontos technikai adatokkal. (36. oldal) Ebből kiderül, hogy kell-e stabIC is? A hozzászólás módosítva: Jún 14, 2015
A pufferkondi tárolókapacitást jelent, értékét a szükséges áramhoz igazítjuk: amperenként 1000-2000 uF, alkalmazástól függően. Jelen esetben a fél amperhez 1000 µF jó lesz. A 100 nF az zavarszűrő, nem pedig puffer. A rajzon szereplő 100 nF-okat a stabIC lábaihoz a lehető legközelebb kell tenni, mert csak így hatásosak. A stabIC-re egy kisebb hűtőborda is fog kelleni. A bemenet 9V legyen!
A hozzászólás módosítva: Jún 14, 2015
A "buffer" egyébként egy megerősített teljesítményű kimenti fokozatot jelent az elektronikában. Leggyakrabban a kifejezést logikai áramkörök kimeneténél alkalmazzák.
Köszönöm a válaszokat! Értem már így.
A kapcsolási rajzon lévő dolgok már szerintem nem férnek be az adapterházba, így szerzek majd be áramköri lapot, és közbekötöm a dugvillás gyorscsatlakozója közé, addig próbaképpen majd kipróbálom egy breadboard-on/szerelőlapon. 2 kérdésem van még: - ha dinamikussá szeretném tenni (mert van másik adapter is, és kellene szerintem máshová is mindig, amikor átdugom valamire), tehát a 3-12 V-ig kellene működnie, akkor csak mindent a legnagyobb feszültség + 2-3 V, és egy másik IC-t szerzek be? Az említett állítható szabIC-t? 1A a maximum kimenet, így gondolom jobb lenne egy 2000 µF-os kondi, ugye? A dobozán található értékekek, és csatlakozó kinézete itt. - be tudom-e valahogy egyszerűen csomagolni egy műanyag dobozba. Bármit is csinálok, elég nehéz megvédeni doboz nélkül, hogy pld. ne porosodjon, ha leesik ne törjön ki valami a lapról, stb... Esetleg gyártanak ilyen kisebb dobozkákat, amiket csak kifúrkálhattok, ha kell hűtés is valahol?
Ha univerzálisat építenél, akkor egy változtatható stabIC kell neked: az LM317. Ezzel a max kimenő feszültséged kb. a maximum bemenő feszültség mínusz 3V lesz, egy 5 kohmos potival állíthatod. Lásd az adatlapon
De 1 A-hez már komoly hűtés fog kelleni, főleg kisebb feszültséget beállítva! Ha egy ilyet építenél, akkor célszerű egy fesz. mérőt is rátenni, hogy láthasd a kimenő fesz értékét! Léteznek dobozok aluból is, és műanyagból is.
Értem, akkor ha egy ilyen LM317-es szabIC-t veszek, akkor ez így jó ahogy van, mert hűtőborda van rajta, bemenet DC 3.25-15V, kimenet DC 1.25V-13V, áramerősség: 5-1500 mA. És van pár alap védelem: "overheating, over-current, short circuit protection".
Hozzá egy digitális voltméter még, a két-két kondi és készen is van, ugye?
Sajnos az nem hűtés, ami rajta van, főleg nem 1A-re. De ha lecseréled egy normális bordára, akkor igen, készen vagy.
Legalább ilyesmi kéne, akár ventilátorral megtámogatva: Bővebben: Link A hozzászólás módosítva: Jún 15, 2015
Értem, rendben. Ilyesmi nagy van is itthon.
Mellesleg az egyenirányító dióda rendelkezik valamilyen különleges értékekkel? Van itt egy régi fax-om, és abban van elég sok minden (LED-ek, membránkapcsolók, és többek között az is). Esetleg lehet olyan, mint a kondi, hogy "kiszáradt", ha régi? Ha nem jó, abból is rendelhetek párat.
Annak is van feszültség és áram tűrése, de nem kondi, nem romlik meg
Helló!
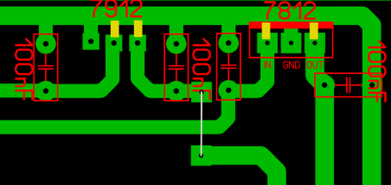
Egy 12V stabilizált tápegységben van egy 7812 és egy 7912. A +12 volt az megvan, de a negatív -12V helyett -22V van. mi lehet a gond? a - ic-re az van írva, hogy 7912 és utána hogy CSP ez jelentheti azt, hogy más a lábkiosztása? Vagy mi lehet a gond? Csatoltam a NYÁK tervet. Köszi!
7912 adatlapja megmutatja a helyes bekötést!!!
Közös, bemenet (-) és kimenet (-). A hozzászólás módosítva: Jún 25, 2015
Ezek szerint rosszul lenne bekötve? (szerintem nem) Van NYÁK terv! Ha szépen megkérlek ránéznél?
Köszi a gyors választ!
Bocs , de a saját nyákterveden nem tudsz 3 lábat megnézni?
Felülnézetben jó. A hozzászólás módosítva: Jún 25, 2015
Megnéztem, és jó! Arra gondoltam hogy mi más lehet elkötve. mert szerintem jól csináltam!
Ha be van forrasztva a közös ( 1. láb), akkor jónak kéne lennie.
Nem ér össze a be-és a ki láb? Vagy mást raktál bele... ( a lábkiosztást letárgyaltuk, az okés ). A hozzászólás módosítva: Jún 25, 2015
Ezt tudom én is, de mégsem jó!
És igen be van forrasztva.Esetleg más ötlet? Az IC lenne a hibás?
Néhány gyártónál előfordul, hogy min. 5..10mA terhelés kell a kimeneten a helyes működéshez.
Nézd meg nagyítóval, nincs-e repedés a nyákon.. utána csere. 3 lábnál, jó nyáknál nincs több verzió.
Hidegítő kondik lehetnének lábnál, de talán nem gerjed be így sem.
Erre az van írva, hogy: ST (gondolom a gyártó) UA 7912CSP 88 14. Talán segít.
Az segít, ha megpróbálod terheléssel. Nincs lista, hogy kié a terhelendő fajta.
Mindjárt Átnézem, és átforrasztom.
Azt is megpróbálom.
![]() Köszi az eddigi segítséget!
Legközelebb így kellene hidegítened - én így csinálom, 1206-os mérettel, nem arrébb akármilyen 100 nF-dal.
Rendben!
A próbléma megoldódott. Terhelésre kapcsol be az IC köszi mindenkinek! Ment a |
Bejelentkezés
Hirdetés |





És igen be van forrasztva.
Ment a 




