Fórum témák
» Több friss téma |
Talán az lenne a legjobb, ha ezen a tápon "lehetőség"!!! szerint mindent lehetne állítani, mert akkor lehet kísérletezni.
És mondjuk nagyobb határértékeken tudna dolgozni. Persze csak a biztonságos határok között!!!
Kösz! Ez egy jó leírás, amiből vére kiderül a dolog.
Tehát egy olyan kapcsolóüzemű tápegység kell, aminél állítható a kapcsolási frekvencia és a kitöltési tényező. Úgy gondolom, hogy a szabályzást az ívfeszültség tartásával kellene megoldani.
Igen, gyakorlatilag egy szikraforgácsoló tápkomplexumáról lenne itt szó. De szerintem funkcionálisan különválasztott részegységekből kellene összerakni. A jobb átláthatóság és kísérletezés okán. Vagyis kell egy táp, ami szabályozható, és biztonsági okból állítható áramkorlátos. Egy impulzus generátor szintén minden paramétere állítható, és a kapcsolóeszköz ami mindezt a huzalra és a munkadarabra adja.
Köszönöm, hogy belinkelted!
Remélem más is elolvassa és világosabb lesz minden. Ezekről beszéltem.
Igen!!!!
![]() Tudtok nekem ezeknek megfelelő kapcsolásokat tervezni? Amit saját kezűleg meg tudok építeni?
Én nem annyira, de azt tudom mondani, hogy valójában semmi újat nem kell kitalálni. Csak megkeresni és összeollózni. Ha ez valami kísérleti dolog akar lenni, akkor kezdésnek nem kell nagy befektetést eszközölni. Táp esetében, megtenné egy hegesztő inverter, igaz a feszültség az kérdéses. De áramkorlátnál illetve áramgenerátor esetében így van ez. Az impulzus generátort egy NE555 -ből ki lehet hozni, ezzel meglenne a frekvencia és a kitöltési tényező állítása. Kell egy legalább 100V 50-80Amperes mosfet akár több darabból, és ennek a meghajtása, hogy határozottan nyisson és csukjon.
A hozzászólás módosítva: Dec 18, 2015
sziasztok! egy 18voltos 2000mA-es li-ion-os aksit hány voltos és mA-es töltővel kell tölteni,hogy hamar feltöltse???
1 cellát DC 5 V feszültségű 1 A leadására képes töltővel tudsz gyorsan feltölteni 4,2 V-ra.
Az akkupakknak tartalmaznia kell egy védő elektronikát a túltöltés és mély kisütés valamint a zárlati áram korlátozására biztonsági okokból. A 18 V az 5x3,6 V azaz 5 cellát tartalmazó akkupakk névleges feszültsége. Teljesen feltöltve 21 V feszültség mérhető. Legalább 25 V DC feszültségű 1 A leadására képes töltőre van szükséged. A pakkban ha gyári még processzoros balanszer áramkör is van a cellák töltöttségének kiegyenlítésére, ha Te rakod össze a pakkot gondoskodnod kell ezekről a védelmekről. A védőelektronika lehet a pakkban a kiegyenlítő áramkör a töltőben is, de akkor minden cellaösszekötéshez külön kapcsolat szükséges.
Van egy ilyen 12v 15A -es tápom kép, ez egy ilyen egyéget hajt ami dimmeli a ledeket.
Az elejétől fogva a tápból furcsa sípoló hang jött amíg a dimmelés ment, ha elérte a 100% ot akkor elhallgatott. Közben kötöttem rá még ledet, de az nem megy 100% on így mindig sípolt, viszont tegnap elkezdett ilyen furcsa recsegő hangot adni a táp így gyorsan ki is kötöttem. Látszólag nem ment szét benne semmi, de gondolom valami nem ok. Mi lehet a baja? Illetve a sípolást mi okozhatta ?
ezt az akkut magam raktam össze,egy laptop aksiból(6cellás) kivettem a cellákat és beraktam (5cellát) egy akkusfuró aksijába. Nincs védelem,mert a laptopaksiba lévö védelem 11,1voltra van csinálva. a saját aksi töltő 24volt és 450mA,de igy 4-5óra alatt töltődik fel. Ha lenne egy időzitős kapcsoló vagy konektor (ez lenne a védelem a túltöltés ellen) és egy 24voltos 1000mA-es töltővel 2óra alatt feltöltené????
Úgy látszik, nem szereti a PWM szabályzót- Próbálj egy 2200µF elkót tenni a kimenetre. Ha ez magában nem segít, akkor soros fojtó is kell, a PWM frekvenciára.
Köszi !
Jövő héten beszerzek akkor egy 2200µF elkót azzal megpróbálom. A soros fojtórol viszont fogalmam sincs mi az...
Ez így nagyon nem helyes használat. Óvatosan mert a cellákban kiolvadó belső biztosíték van.
A 24 V töltés nem fogja feltölteni 2 óra alatt a pakkot mert a töltés így U/I jellegű, ahogy nő a pakk feszültsége úgy csökken a töltőáram nagysága. Gyors töltéshez nagyobb feszültséggel kellene tölteni de védelem nélkül kockázatos, figyelni kell a feszültség ne lépje túl cellánként a 4,2 V-ot a cellák hőmérséklete a 40 C fokot. A töltőáramot sem ajánlatos 1/2 C /a cella kapacitás felénél/ többre növelni. A HE cikkek között találsz olyan publikációt ahol több összekapcsolt cella töltésére ad megoldást. A hozzászólás módosítva: Dec 19, 2015
Üdv!
Ma szereztem egy NYÁK trafót, ami igazából kapcsolóüzemű táp. Az a kérdésem, hogy ez a kondi elrendezés (a 2 db 100nF) jó lesz? Elég + szűrésnek a 1000uF? (Vicsys frekimérőjéhez, és egy elektroros függvénygenerátorba kell. (5 és 12V) És a földelést muszáj bekötni? Gondolom a 230 szűrése miatt van ott. (mint a PC tápban)
Egyáltalán nem biztos, hogy kell a tápegység kimenetére bármilyen kondenzátor. Ezt oszcilloszkóppal lehet ellenőrizni. Ha már raktál rá, akár maradhat is. Jobb, ha a 100 nF-os kondenzátorok a kimenet és az 1000 µF-os kondenzátor között van.
Ha érzékenyebb áramkört hajtasz vele, szűrés (100 nF) a fogyaszói oldalra sem árt.
Jelgenerátor és frekimérő megy majd róla. A szkópot még lusta voltam bekapcsolni!
De meg fogom nézni! Köszönöm a válaszod!
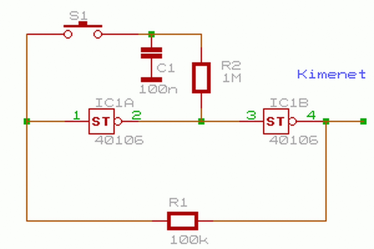
Sziasztok
Szeretnek epiteni egy olyan tapegyseget melynek a bekapcsolasa mikrokapcsoloval tortenne. Nem tudom hogy keressek ra a kapcsolasi rajzra. Tudnatok segiteni rajzot keresni?
Nézd meg azért, hogy mennyire terhelhető az IC kimenete. De ha azt akartad, hogy gombnyomásra kapcsoljon be az erősítő, akkor fogj egy relét, és mikor megnyomod a gombot, rakd öntartásba. Akkor nem kell se IC, se semmi. A legjobb az lenne, ha a betápját kapcsolnád a relének (tehát 230V-os kell, vagy kistrafó, egyenirányítás, utána relé), utána pedig öntartásba rakná magát. A kistrafós megoldás biztonságosabb, de ha van 230V-os AC reléd, és hozzá való gomb, akkor az is mehet. Kikapcsolás pedig másik gombbal, ami megszakítja a relé tápfeszültségét. Vagy hogy akartad kikapcsolni? Esetleg valahogy kilogikázni, hogy a relé még szabad lábaival a kapcsolót sorba kötöd a relé tápjával, így megnyomva megszakítja azt. Ezzel a relével pedig kapcsolhatsz nagyobb fogyasztót is.
A hozzászólás módosítva: Jan 1, 2016
Szia! Szerintem nézz át inkább ebbe a topikba. Itt van pár megvalósított kapcsolás - az enyém is.
Hello! Szerinted hogy lehet egy ilyen kérdésre válaszolni? Kb. A "láttam valakit aki hallotta.." kategória.
Ezért megyek hozzá ebben a hónapban mert innen messziről honnan tudjam mi a baja?
Hello!
Van egy tda7294-es erősítőm és most készült hozzá egy új táp. A tápon helyet kapott 24 és 15v-os stabil kivezetés, a gondom az lenne hogy a 15v-os tápára rá van kötve egy ventilátor ami a bordát hűti,viszont a ventilátor valahogy bezavar mert ahogy bekapcsol behallatszódik a hangszóróba. Zúg tőle a hangszóró. Mi lehet a probléma. Köszönöm.
Üdv
Segítségre lenne szükségem van egy 24v fesz. Szabályzóm amit beszeretnék kötni egy trafó (egyenírányítva) és egy fogyasztó közé. Ugyanis mikor a a trafó megkapja a terhelést felmegy 33 voltra, az pedig már sok. A fesz szabályzón van df, d-, d+, és 61. A kérdésem az hogy mit hova kössek?
Semmit, sehova! A szerkezet alkalmatlan a feladatra, mivel nincs hova beavatkoznia. A gépjármű generátorának szabályzója a gerjesztőtekercsen keresztül befolyásolja a leadott feszültséget.
Neked egy stabilizátor áramkör kell, amit a felhasználáshoz kell méretezni, kiválasztani.
Szia,
mindenképpen szűrés gond van, de szóba jöhet még a tökéletes árnyékolás is, a ventilátor minősége egyelőre másodlagos lenne... Szimetrikus a tápod?
A ventit nem jó a stabilizátorra kötni, mert a tekercspár kommutációja hiába elektronikus, a tápot rángatja - ez behallatszik a jelbe, pláne ha az előfokéra tetted.
Simán kösd a pufferfeszre egy megfelelő soros ellenállással (és/vagy izzóval) - mindegy mi fűti el különbözetet.
Szia! Bontsd meg a ventilátor vezeték szigetelését minél közelebb a motorhoz, de azért kényelmesen elérhető helyen és köss rá 47µF szűrést. Ügyelj az elkó polaritására!
A 15V-os tápon van más fogyasztó a ventilátoron kívül? |
Bejelentkezés
Hirdetés |















