Fórum témák
» Több friss téma |
Az hogy K vagy nem K mindegy, tapasztalat alapján a ma kapható stk akármik majdnem mind hamisak már. Kidobni 7 ezret 2 icre ami nem is igazi az húzós.
Szép doboz, kell rakni bele egy szimpatikus végfokot.
Mondjuk az kellemetlen, ha a hq-ban is hamisat árulnak... De az biztos, hogy nem éri meg.
Sziasztok!
Hozzám került egy hibás SA-DX 1050-es 5.1-es digitális erősítő. Olyat produkál, hogy bekapcsolás után egy darabig szól rendesen. Kb. fél perc után elkezdi recsegve, torzítva szólaltatni a zenét. Bármelyik bemenetről ezt csinálja. Innentől kezdve nem lehet szabályozni a hangerőt. Ha teljesen leveszem a hangerőt, akkor hirtelen nem szól tovább, de ahogy egy picit felveszem a hangerőt, azonnal recsegve, torzítva szól. Fülessel belehallgattam a fékfok elé, és már ott is recseg. Egészen a hangerő szabályozó IC elejéig vissza mentem, és végig recsegett a hang. Tápfeszültségek rendeben vannak, nem brummos. Kikapcsolás után ha várok kb. 5 percet, és az után kapcsolom be, kezdődik elölről. Ha előbb kapcsolom be akkor azonnal recseg, torzít. Találkozott már valaki ilyen hibával? Én a DAC-ra (CS4626-KQG) gyanakszom, mert az kódolja a bemeneteket digitálisra, aztán vissza analógra. Meg a hangerőt is ez a chip intézi, ha jól látom, bár ebbe nem vagyok biztos. Üdv. A hozzászólás módosítva: Máj 11, 2023
Hűtsd meg melegítsd akkor az ict és kiderül az okozza-e. A többi hibakeresés ok, nagy ellentmondást nem látok benne.
Csak melegíteni próbáltam. Hajszárítóval kicsit megmelegítettem az összes panelt, utána szólt is szinte egész nap. Az volt a fura, hogy a melegítés után eltelt egy kis idő, miután újra normálisan kezdett szólni. Biztosan addigra melegedett át az az alkatrész ami a hibát okozza. Kikapcsoltam, és kb. 1 óra múlva úja bekapcsoltam. Sajnos megint kezdődött elölről minden. Ez után elkezdtem lokálisan melegíteni, de nem tudtam behatárolni hogy hol, melyik panelen lehet a hiba. Utána már hiába melegítettem az egészet újra, gondolván hogy több helyen lehet hiba, de azóta csak hibásan szól. Próbáltam a digitális panelen óvatosan pákával melegíteni egyesével az IC-ket, de hiába.
Na legalább fixen beállt a hiba? Mi a DAC chip rajta, neten nincs találat erre. Ha nem flipchip bga, érdekes lehet újraforrasztani vagy hot airrel közvetlenül melegíteni. Mivel minden bemenet és csatorna rossz, valami feldolgozó ic vagy táp hal be ezek szerint... De van a kondik között ez a ragasztó, az is érdekes lehet, elkók is, stb forrasztáshiba a bemeneti panelen.
A hozzászólás módosítva: Máj 12, 2023
Végül is igen, fix a hiba. Bekapcsolás után kis idő elteltével elkezd recsegve szólni.A DAC típusa: CS4226-KQG és TQFP-44 a tokozása. A tápot néztem szkóppal, azt jónak gondolom, a többi simán lehetséges...
Minden THT cuccot forrassz át a bemeneti panelen elsőre ólmossal.
Sziasztok. Problémám van egy erősítőrendszerrel .
SU-A800D ( SU-C800U + SE-A800S) és SH-GE90 Ha direkt az előerősítőre (bemenetválasztó) kötök bármelyik bemenetre hangot minden rendben van. De közbe szeretném iktatni az SH-GE90 -et. Na itt kezdődik a problémám. Zajos,sistereg,mint egy kicsit félrehangolt rádió. Önmagában az EQ-nak nincs baja,direktben jól szól, csak ha az előerősítőről kapja a jelet összevesznek. Tehát ha az előerősítő nem közvetlen a testvérerősítőt táplálja sistereg. Az EQ nagyon megtáltosítja a hangfalaimat, anélkül vérszegényen szólnak és plusz mélynyomót kivánnak,amit nem akarok. Meg nem azért vettem hogy díszelegjen sok €-ba kerültek a hifi csodák. Tapasztalat? A hozzászólás módosítva: Aug 26, 2023
Közben találtam egy kompromisszumos megoldást. Szerencsére volt egy hasonló ,800-as típusú erősítőm, azt tápláltam a jellel. A Másik erősítő csak feszültséggel látta el a testvérét,a bemenetválasztót. Sőt annak az erősítőnek elég ha STBY módban van,vagyis csak a segédtrafó van üzemben, ami a bemenetválasztó 'virtual battery' -ért felel.
De érdekes,egy csúcs hifi igy viselkedjen . Mellesleg nagyon szép hangja van , mindig is Technics bolond voltam.
Sziasztok!
Az aliról rendelhető svi3102 hogy muzsikál, cserélt már arra valaki hibás végfokot?
Üdv Mindenkinek!
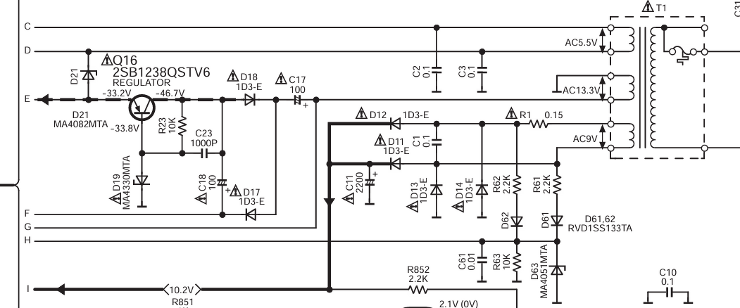
Van esetleg tapasztalata valakinek Technics SU V4AK erősítő javításában? Került hozzám egy, utángyártott végokokkal, természetesen mindkettő rossz. Kiforrasztottam, kicseréltem a zárlatos Germánium diódákat, javítottam egy elégett vezetősávot, bekapcsoltam és kattan a relé. Viszont Q316 pozícióban egy 2SC2632 kissé melegedett. Rendeltem párat itthonról, egy hasonló paraméterűt be is forrasztottam helyette. Bekapcs után elmarad a relé kattanása. Természetesen a Q314 pozícióban lévő 2SA1124 átment vezetékbe. Helyettesítettem egy 2SA1145 típussal. A régi 2SC-t visszatettem. Most már ott tartok, hogy a Q316 bázisán -46V helyett csak -30V van. Esetleg van valakinek ötlete? Előre is köszönöm.
Folytattam a keresgélést és egy fórumtárs által gyártott IC-párt beforrasztottam, azóta tökéletesen üzemel az erősítő.
Hello!
Lehet mar nem aktuális, most láttam csak a kérdést. Nekem sikeres volt a beszerzés ebayról. Egy használt tökéletes darab érkezett. Mar pár éve megvan, szerencsére jól teszi a dolgát. Egy SA GX200L -ben működik. Technics CD lejátszóSziasztok!Van egy Technics SL-PG4-es CD lejátszó, ahol a -46 Voltos vonalon -55 Volt van. Plusz mérek a földön -0,2 Voltot. Nem találok semmi hibát. Mellette van a 13 Voltos vonal, ami kiszolgálja a tálca behúzást és a két amplifier-t. Ezzel a kettővel vannak problémák, mert akadoznak. Nem tudom merre induljak el, a többi feszültségem +-0,3 V körül szerintem rendben van. |
Bejelentkezés
Hirdetés |









