Fórum témák
» Több friss téma |
Fórum » Teljesítmény -LED, powerLED (pl. Cree, Luxeon) vezérlése
Témaindító: george_b, idő: Nov 30, 2007
Témakörök:
Nagyobb felületű fényre van szükségem mint egy izzó, kb 30x30, mattított felületen.
Ja és természetes fehérnek kell lennie. A hozzászólás módosítva: Ápr 12, 2020
Idézet: „Ja és természetes fehérnek kell lennie.” Akkor nem csak a vibrálással lesznek gondjaid...
30 x 30 micsoda? Hátulról megvilágított legyen a felület, vagy előlről?
A hozzászólás módosítva: Ápr 12, 2020
Pl. ilyen: Bővebben: Link
Ne haragudj, de nyolc perc videót a hozzátartozó reklámokkal végignézni nincs kedvem. Miért nem lehet leírni, mit szeretnél?
Beletekerhetsz. A lényeg, hogy olyan mint egy reflektor, csak az elején van egy diffúzor, hogy a fénypontokat egybefüggőbbé tegye.
Diffúzor?
Ahhoz minek PWM és LED? A természetes fehéret azt értem. A hozzászólás módosítva: Ápr 12, 2020
Te most direkt teszed az ostobát vagy zsigerből jön? LED-es topikban vagyunk és nem tudod, hogy mi az a diffúzor, de még hülyét is csinálsz magadból.
LINK
Hasznaljal analog szabalyozast (nem csak PWM letezik). Peldaul a Diodes ZXLD1374, beepitett referenciaval egyszeruen megoldhato.
A minimum 25kHz is kamerafuggo, nagy altalanossagban elegendo, de (nem emlekszem pontosan melyik) 4k-s kamera eseten 54 vagy 75kHz kell minimum. Magas frekvenciaju PWM eseten megnovekszik a kisugarzott zavarszint (EMI). Nem lehetetlen a magasabb frekvenciaju PWM hasznalata, csak az aramkori megvalositas "kisse" bonyolultabb (mivel az IC-be beepitett PWM szabalyozas szorosan osszefugg es limitalt a max. kapcsolasi frekvenciaval es a belso szabalyozo elektronikaval). Magas CRI-t (95-98) ugy is elerhetsz, hogy kek LED-et hasznalsz a hozza passzolo phosphor lappal (alapjaban veve a feher LED-ek is igy mukodnek). A phosphor lap ilyen esetben 2 funkciot is ellat 1., hullamhossz konverzio; 2., diffuser (hatranya a magas arban rejlik)
Korábban kérdeztem hogy a hozzászolásban mutatott 50 wattos power lednek sok e a 80 fok ? Közben megszületett a válasz, és ahogy azt irtátok, sok a 80 fok, a led azota tönkre is ment, már csak villog. Azóta megvizsgáltam egy másik ilyen ledet, és azt mutatja, hogy elsősorban azért megy tönkre, mert nagyon rossz a hőelvezetése, ami persze nem annyira meglepő ezeknél az olcsó kinai ledeknél. Vastag nagy felületű hűtőre szerelve, csak 15 Wattal meghajtva 82 fokra melegszik a led, miközben a hűtőborda közvetlen mellette csak 40 fok. Tehát több mint 40 fokos hőlépcső alakul ki, már harmad teljesítményen. Ahogy írta valaki korábban, max teljesítményen tényleg csak folyékony nitrogénben lehetne hűteni.
Feltételezem jobb minőségű márkás ledeknek sokkal jobb lehet a hűtése, van ebben valamilyen tapasztalatotok ? A hozzászólás módosítva: Máj 20, 2020
A "márkásabb" LED is ugyanez, hiszen a fizika az náluk is fizika. A LED-en keletkező hőnek el kell jutnia a környezetbe, ez pedig 50W-os LED-nél csak akkor lehetséges, ha kb. fél teljesítményen járatod, mögötte pedig vagy egy rézmagos proci hűtő ventivel van, vagy egy hűtőcsöves megoldás található.
Annál hosszabb lesz a LED élettartama, minél "hidegebb" a csip. Nem a borda, hanem a LED közepe! Ott viszont mérni sem tudod, milyen forró. A hozzászólás módosítva: Máj 20, 2020
Annyival kiegészítenélek, hogy a LED *W kategorizálása sajnos elég rosszul sikerült az interneten.
Ezzel kell élnünk, bármennyire is helytelen, sőt rossz. Óhatatlanul kerekíteni kellett, ez (félek) már nem fog megjavulni. A köztudatban a fény (még egy darabig a Watt mértékszámmal kapcsolódik (remélem nem sokáig). A köztudatba a 25W, 40W, 60W, 100W villanykörte beégett, néha még én is ezzel fejszámolok. 1W LEDként a 300mA-350mA áramot elviselőt árulják. A képletből kimaradt a nyitófeszültség, így az infra LED 1,25V és a kék/fehér LED a 2,7V..3,7V ugyanúgy az 1W kategóriába kerül - hála a marketingnek. a 3W 700mA-t jelent, a 1050mA 5W-t. Itt már nem szégyen elveszíteni a fonalat.
A több LED egy panelen előhoz más problémákat is. Nem sok olyan van, amiben egyenlő nyitófeszültségű LED-ek vannak, így óhatatlanul több terhelés jut egyikre-másikra. YouTube.
"A "márkásabb" LED is ugyanez, hiszen a fizika az náluk is fizika."
Persze a fizikát nem lehet megkerülni, de az általános tapasztalatom alapján túl sok a 40 fokos hőmérsélet különbség a hütőlemez és a led között 15 watt esetén. Általában egy tranzisztor, vagy fesz szabályzó ic-nél hasonló diszipáció esetén a hűtőborda között messze nem alakul ki 40 fok különbség mert jobban átadják hőt. Szóval gond pont az hogy hiába hüteném jobban hütőbordát, sokat nem érnék vele hiszen eleve nem túl meleg 38-40 fok. Ezért kérdeztem hogy hátha valaki méregetett már ilyen 50-100 wattos jobb ledeket, amik nyilván a belső felépítésük miatt jobban elviszik a hőt.
A hőt anyag és anyagvastagság vezeti el. Kis felületen nagy teljesítmény, ehhez vastag hátlapú hűtő kell.
Az összehasonlításod hibás. Stabilizátort 50W-os LED-el? Neked csak és kizárólag az eldisszipált hővel kell foglalkoznod, ami LED-nél fogalmam sincs mennyi (milyen hatásfokkal dolgozhat a LED? Valahogy meg kellene mérni, hány Watt hő fűti a bordát. Én saccra 60-70% hatásfokot tippelek, tehát 100W-nál 30-40W hő) de stabilizátornál számolható. Másik probléma, hogy a tranzisztor amikor 100°C-os, semmi baja sem lesz, míg a LED már 60°C-nál is folyamatosan károsodik.
A "jobb" LED-ekről pedig teljesen felesleges beszélni, amíg azok egy alumínium idomra/bordára vannak rögzítve, venti nélkül. Ahogy előbb írtam: egy hűtőcsöves proci hűtőre kellene minden LED-et felszerelni (akár olcsó, akár drága), ekkor lenne a leghosszabb az élettartama, de ezt szerintem nagyon kevesen teszik. Nedudgi: nem is vastag hátlap, inkább nagy felület kellene.
A vastagabb hátlap kisebb a termikus ellenállású, egyenletesebb lesz a hűtőfelület minden felülete.
Én úgy gondolom, pl. ha alu hátlap és hőcsöves hűtést nézünk, akkor az alu hátlap mindenféleképpen rosszabb hővezetésű, mint a hőcsöves részt. Ellenállásként is fel lehet fogni (Rtermikus), mégpedig ezek az ellenállások sorba vannak kötve (az ellenállás pedig a tédogattal arányos, tehát a vastagabb ellenállása nagyobb). Tehát a vékonyabb hátlapban kevésbé fog a hő torlódni, mint a vastagban, nagyobb hőlépcső alakul ki a LED és a környezet között.
Ugyanez érvényes, ha az alu hátlap alu bordához csatlakozik. Az lenne a legjobb, ha a LED-ek közvetlenül a bordára lennének rögzítve, hátlap nélkül. Az alu hátlap mondjuk 40mmx40mm-es, ha a hátlap 4mm vastag, akkor ez a térfogat fogja a hőt szállítani, ami mint egy ellenállás fogható fel. Hőt a környezetébe minimálisat ad át, csak szállít, a keresztmetszete pedig kisebb, mint az utána levő bordáé. A hozzászólás módosítva: Máj 21, 2020
Sziasztok! Azt szeretném kérdezni, hogy Ti hogyan oldanátok meg egy 3W-os, hűtőcsillagra szerelt, Cree led meghajtását a legegyszerűbben, lehetőleg itthon is beszerezhető alkatrészekkel / modullal ?
Ja , 18650- es akkuról menne. Előre is köszönöm!
Soros ellenállás, vagy tranzisztoros áramgenerátor, vagy speciális kapcsolóüzemű meghajtó IC, stb.
Köszönöm! Csak egy soros ellenállás , egy órás üzemidő alatt nem fog nagyon melegedni? ( 1,2 Ohm / 1W )
"Az összehasonlításod hibás. Stabilizátort 50W-os LED-el? Neked csak és kizárólag az eldisszipált hővel kell foglalkoznod, ami LED-nél fogalmam sincs mennyi (milyen hatásfokkal dolgozhat a LED? Valahogy meg kellene mérni, hány Watt hő fűti a bordát. "
Nyilván nem ugyan az a kettő, csak nagyságrendileg hasonlítottam őssze. Ha feszerelek egy tranzisztort egy bordára és úgy állítom be, hogy 15 wattot disszipáljon, akkor az biztos hogy nem fog 40 fok különbség kialakulni a tranzisztor műanyag háza és a hütőborda között. Míg ennél a gagyí kinai lednél 40 fok különbséget mérek. Csak most a tesztelés miatt, egy elég méretes bordára csavaroztam föl (rendesen bezsirozva) 200x100 mm felület, 6 mm vastagságú alaplemez, amin a teljes felületen 25 mm magas bordák vannak 8 mm távolságra. Ez meglehetősen túlméretezett lenne 10-15 watt disszipációhoz és a borda nem is melegszik, csak 40 fokra. Míg a led 76-78 fok a tetéjen, a világító felület közepén mérve. Ezért mondtam, hogy valószínűleg a led belső szerkezete olyan rossz hővezető, hogy nem adja át a hőt a led alaplemezének, ami hütőbordára továbbítaná. És feltételeztem hogy egy minőségi led sokkal jobban szállítaná el a hőt. Valójában nem lep meg, hogy ezeknek az olcsó kinai ledeknek gyenge a minőségük, és nem hozzák a megadott paramétereket, de arra nem számítottam, ekkora a különbség, hogy 50-100 wattosnak eladott ledek max 10-20 watton üzemeltethetők, és még ott is kétséges az élettartam.
Sziasztok,
50W-os reflektorban cseréltem LED-et, mert elkezdett villogni. Vettem egy 50W 230V betápos verziót. A ház belsejét marógépen síkba martam , mert rossz volt a felület. 15 perc üzem után nem tudtam 1mp-nál tovább a házat megfogni. Philips Fortimo SLM C 840 1211 L19 2828 G6 LED Power consumption 44.6 W Thermal power 24.0 W Erre kíváncsi leszek mennyire fog melegedni.
Értem. Az tényleg elég Aagáz, ha a LED eleje 70°C feletti, még nagy bordán is. Én az 50W-os LED-eket nem tartom életképesnek, inkább használok 5db 10W-osat, vagy ennek megfelelő mennyiségű LED szalagot, nagy felületen elterítve.
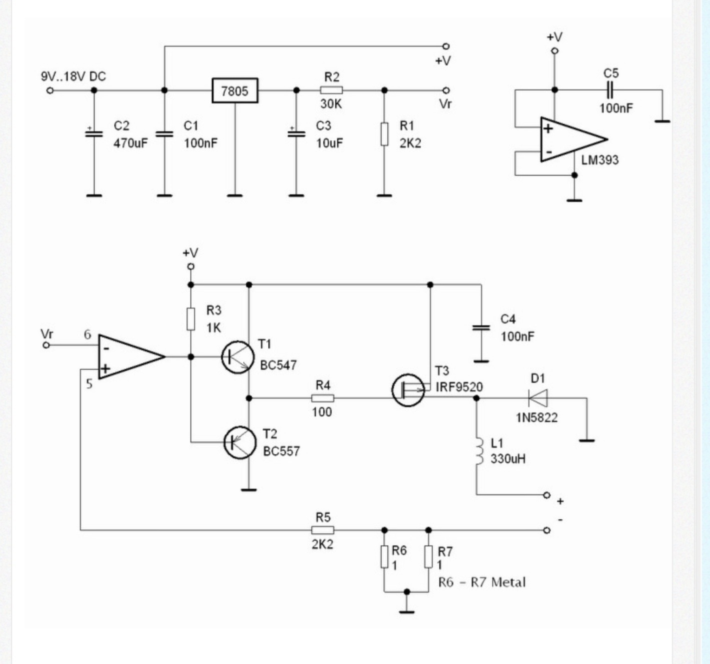
Helló. Segítséget szeretnék kérni e. Egy power led meghajtót szeretnék építeni aminek a tápellátása 12V. A power led 3W 3.6v üzemi feszültség és a led dióda áram 700mA. 2-3db ledet szeretnék működtetni. A mellékelt kép alapján próbáltam megrajzolni de már feladtam...
Hello!
Én lerajzoltam Neked, de ez a kapcsolás mókás. Ez ott fog rezegni, ahol akar. Ez egy Step-Down kapcsolás lenne.. Tekercs gyanánt ezt választottam hozzá. A hozzászólás módosítva: Máj 30, 2020
Esetleg lehetne rajta csiszolni ? 3db power ledet szeretnék meghajtani vele...
Mindössze a három Led-et sorba kell kötni. Tehát "csiszolni való" nincs rajta. Mert gondolom a Led-ek nem itt az áramkörön lesznek.
Nem láttam Skori mit mutatott neked, mert nálam fekete az egész, de sejtem. Nem tudom számodra tiszta-e.. - A Led-eknek áramgenerátor kell és majd az állandó áram állítja be rajta az emlegetett nyitófeszültséget. - A nyitófeszültségnek annyi szerepe van, hogy azt minimálisan tudnia kell biztosítani kimenőfeszültségként az áramgenerátornak. Vagy is akkora kimenőfeszültségen (terhelésen) is kell tudnia az állandó áramot szolgáltatnia. - Most ha a három Led-et sorba kötjük, az áramgenerátornak 3*3,6V=10,8V kimenő feszültséget és 3W/3,6V=0,833A kimenőáramot. Ebből az áramot szabályozzuk, a feszültségnek pedig rendelkezésre kell állni. (De mivel a Led hűtése nehezen biztosítható, a maximális áramnál valamivel kisebbet adunk rá, az élettartam csökkenésének megakadályozása céljából. Pld. 700mA a célszerű érték) - Ha a Led feszültsége lényegesen eltér a rendelkezésre álló tápfesztől, akkor kapcsolóüzemű áramgenerátort alkalmaznak, mint a kapcsolásod is tenné. Ez azért ésszerűbb, mert minimalizálja a szabályzási veszteséget. - Ha a táp állandó feszültségű akkor az áram akár egy soros ellenállással is beállítható. De ha a táp közel van a Led-ek nyitófeszültségéhez, vagy a táp feszültsége változik, akkor áramgenerátort kell alkalmazni. - Állandó feszültségre a Led közvetlen nem köthető, mert a nyitófeszültségek között szórás van, és a hőfok emelkedésével az csökken.Így az áram korlátlanul emelkedhet rajta! - Ha közel van a táp a nyitófeszültséghez, akkor egyszerű analóg áramgenerátor is alkalmazható, ha vállaljuk a veszteségi teljesítmény hővé alakulását. Ha a táp 12V a soros Led-ek nyitófeszültsége 10.8V, akkor 1,2V a különbségi feszültség amiből a szabályozás mér megoldható és 700mA mellett 1.2V*0.7A=0,72W hő fog keletkezni. Az viselhető a három Led 8-9W teljesítménye mellett. Ha a 12V gépjármű feszültségem akkor a maximális teljesítmény (14,5V-10,8V)*0,7A =3W hőtermeléssel jár, ha a szabályzó analóg. Nos, kb. ezeket kell szemelőt tartani mindenkinek aki Led-eket alkalmaz. |
Bejelentkezés
Hirdetés |










