Fórum témák
» Több friss téma |
Fórum » Tesla tekercs építése
Az az alu doboz otthon volt elfekvőbe, vagy hol lehet ilyet szerezni, pont ilyet szeretnék én is a teslahoz.
Szerintem nézz köröl HE.Store-on,ott alu műszerdobozból nagy a választék én is onnan vettem egy füles lapra szerelhetőt.
Hát nem.. mert nem sokat tartanak raktáron és nem is sokan veszik szerintem vehetsz lomex-ban is csak nem tudom ott mennyi,de ha nem nagyon tervezel sok tesla építést akkor egyszeri alkalommal meg lehet venni.Én ilyetvettem és oldalanként 4-5 milliméterrel kisebb.
Lomexben vettem még anno.Nem olcsó,de nem is olyan vészes.Azért azóta drágultak a dolgok..
[OFF]Most nézem hogy harmad áron van ott. Ugyan ez ~1500 Ft, az már vállalható, köszi[OFF]
Több lesz az 1500hufnál..
120*120*59 és ÁFÁ-val 1910 Ft ha webshopon keresztül veszed, gondolom hacsak bemész, úgy drágább.
Nettó 2ehuf felett tudsz webshoppolni.
![]()
Szervusz!
Nem alu, hanem vasdoboz, mindenféle méretben, meg talán egyedieg is legyártják (ebben nem vagyok már biztos, kérdezd meg), de nézz be IDE. Én itt olcsóért tudtam egy kisebb dobozt venni, ami forrasztható, meg jól árnyékol, mert vaslemez. Üdv!
Nagyobbacska drsstc: Bővebben: Link
Najó, inkább brutálocska.
Hát igen brutál,akárcsak az őt meghajtó IGBT híd(vagy félhíd) lehet. Mellesleg érdekes ez a toroid kialakítás is.Úgy látom egyre gyakrabban használatos ez a módszer.
Nagy tesláknál használják, mivel csőből meghajlítva nagyon pontos geometriát lehet kialakítani, amit akár tükörsimára is könnyedén le lehet polírozni. Kapacitás szempontjából meg mindegy, mi van rajta. Tippre az egész 15kW-os lehet.
Egyébként pedig megoldotta a primerbe jutó szikrák elleni elektronikus védelmet, ezért nincs védőgyűrűje a primernek.
Nagyon jól néznek ki a szikrái! Mondjuk kíváncsi lennék, hogy mennyiből lehet összehozni csak a meghajtását... Biztos nem két fillér.....
![]() Összeraktam a lágy indítót (működik) és kipróbáltam a motjaimat (3 db), szerencsére minden működik. Sajnos most nem vagyok a tekercsem közelébe, így az összerakás átnyúlik a jövő hétre. Még a hétvégén próbálok valami védőszikraközt is összerakni, remélem találok hozzá anyagokat. Majd meglátjuk. Közel a vég.... ![]() Üdv, Pisit
Számold bele azt is, hogy 2 garnitúra IGBT-t elpukkantasz teszteléskor
![]() Idézet: „Nagy tesláknál használják, mivel csőből meghajlítva nagyon pontos geometriát lehet kialakítani, amit akár tükörsimára is könnyedén le lehet polírozni.” Talán így egyszerűbb is elkészíteni mint mondjuk toroiddal bajlódni.
Egyszerűbb, de ez sem túl egyszerű, de vannak cégek, akik kifejezetten csőhajlítással foglalkoznak. Azokkal ezt meg lehet csináltatni, hegeszteni meg már házilag is lehet avival, aztán egy köszörülés, és kész. Lehet, hogy én is kipróbálom ezt a megoldást valamikor.
Apropo csőhajlítás.Kéne egy nagy átmérőjű alu vagy réz cső,hogy a toroid vastagságának megfeleljen és közvetlen ezt próbálni valahogyan meghajlítani,hevítéssel vagy valami ilyesmi módon.Aztán az összeért csővégeket csak simán össze kellene forrasztani és kész is...
Vékony falú, lágy rézcsőnél még ez nem probléma, de ilyen vastagabb alunál ezt nem lehet házilag megcsinálni, ehhez külön szerszám kell.
Sziasztok!
A minap összeraktam a tekercset, de valami gubanc van..... Kismilliószor átnéztem a vezetékezést, de valami miatt nem megy.... Fűtés működik. Mot működik. A gond ott kezdődik, hogy még a két izzó sem világít (2x60w). Holnap nekiülök még egyszer, de ha valaki találkozott már ilyen problémával megoszthatja velünk a megoldást.... ![]() Üdv, Pisti
Cseréld fel a v.cs tekercsvégeket helyenként.
Hello! Megcsináltam a 24 voltosat és működik!
![]() ![]() ![]()
Ja..és az LC rezgőkörhöz jó a pár forintos axiális induktivitás?
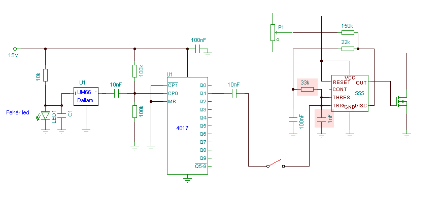
Ebben a topic-ban találtam az alábbi képet és ha jól látom a zenélő teslához való szaggató van benne.Gabrinátor nem szokott feljönni ide?segíthetne a bekötéssel és esetleg a nyákkal.(ebben a hozászólásában van a kép
![]()
Pár oldallal hátrébb belinkeltem már valakinek a kapcsolási rajzot is.
Azt tudom,én is feltettem és egy bekötést ahogy szerintem kell de nem tudom,hogy jó-e.És nem válaszolt arra senki.Alulra beraktam a képet jól van öszzekötve?
Hali
Hát szerintem jól van , vagyis én is igy kötöttem be , de majd arra figyelj , hogy az 555-ös IC nél is bekell rakni egy ellenálást és egy kondit . Nekem elsőre működött , nyákrajzot tudok küldeni ha kell , de majd csak hétvégén . Amugy mindig megszoktam nézni az oldalt , csakhát énsem vagyok jo elektros ... még ![]() Jah , és már szereztem alkatrészeket egy nagyobb teslához(sgtc) , már szinte minden megvan csak összekéne rakni ![]() üdv.
Itt az eredeti rajz azt a két alkatrészt kell kicserélni ami be van jelölve ugye?a 22k ohm -ot 33k ohm -ra és a 100nf-os kondit 1nf-ra,ugye?és nyákrajz is jöhet ha ráérsz.Ja és én nem értek a nagyobb teslákhoz inkább kollektort kérdezd ő biztos tudja,szerintem írni fog.Ja és oda van írva hogy 15v és te 12vóltról használtad?
|
Bejelentkezés
Hirdetés |