Fórum témák
» Több friss téma |
A napelem után a töltésszabályzó elé nem lenne jó egy nagyobb pufferkondit bekötni?
Kevesebbszer kellene számolgatnia az elektronikának.
Két darab ilyen akkumulátorom van!Ezek jók lesznek a napelemes rendszeremhez?4db 58w-os napelem párhuzamosan,18,6V-ot ad le!Az töltené ezeket az akkukat!
Milyen töltésszabályzót készitseg a rendszerhez?
Sziasztok,
Következő lenne a problémám hogy van egy MPPT 30 as töltésvezérlőm, ami leírása alapján ha az akku teljesen feltöltött állapotba kerül és nincs bekapcsolva a fogyasztói kimenete, 60v-os 100us impulzusokat küld az akkura (szulfátmentesítés). Na most ezzel az a problémám hogy kötnék a töltésvezérlő kimenetére 12v- os fogyasztókat ami 0-24 ben üzemelnének, van valami bevált módszer ezen tranziensek kiszűrésére hogy ne vágja szét a rá kötött eszközöket? Én elsőre valami szupresszor diódás vagy varisztoros megoldásra gondoltam. Ötlet valakinek? Köszönöm. Idézet: Nem tudom elképzelni, hogyan érzékeli ezt az MPPT (bár nem lehetetlen), de ha így van, felesleges a kérdés.„...és nincs bekapcsolva a fogyasztói kimenete,” Ha mégsem.: Az indulásakor 60v-os impulzus az akkun már csak ~16-18 V-os nagyáramú impulzusként mérhető. Néhány menet egy vastagabb ferritgyűrűre és utána egy közepes elkó még ezt is eltünteti. A fogyasztóknál mindenképpen figyelembe kell venni, hogy az akku feszültsége normál töltés közben is meghaladhatja a 14 V-ot, ezt az ingadozást mindenképpen el kell viselniük. Az MPPT szabályzás se sima egyenáram, az is tartalmaz tüskéket.
Köszi, akkor ezek szerint túlkomplikáltam a dolgot. Mindenképpen terveztem valami step down megoldást tenni a fogyasztó elé mert viszonylag érzékenyebb eszközről lenne szó ami nem feltétlen viselné el ezt az ingadozást, a fogyasztói kimenet külön kapcsolóval manuálisan vezérelhető így ha azt bekapcsolom elvileg nincs szulfátmentesítés csak ha kikapcsolt állapotban van. De mivel én konkrétan az akkura kötném az eszközöket azok is kaphatnak a tüskékből.
Zsola_1 2014.jún.27
Én nem tudom, jól értettem. 240 Ah-ás akkuról megy az 1 500 W-os inverter. A hozzászólás módosítva: Nov 14, 2014
Sziasztok!
Készülök vásárolni egy 30 wattos napelem+ töltés szabályozót:Bővebben: Link Kérdezném , hogy van egy szünetmentes tápegységen ,van benne egy 12 voltos-9 ah akkumulátor. Ezt ezzel a rendszerrel tudnám tölteni,illetve mire töltené fel mondjuk teljes napsütésben, és borult időben fogyasztás nélkül? 2. kérdésem , hogy megéri e az árát? Ez lenne az első ilyen rendszerem , tehát nem várok tőle sokat, csak hogy működjön és tapasztalatokat gyűjtsek Köszönöm
Teljes napsütésben teljesen. Jó napon előfordulhat 200-230Wh termelés, ami 14-16 Ah.
Borult időben, mint pl. a mai, semennyire. 3250 Wp a napelemem, egész nap csak csattogott az inverter, néha váltott zöldre 25-29 W-os termelés mellett. Összértéket nem néztem, de 30 W-osra, töltésre átszámítva ~0,1 Ah.
Még egy kérdés.
Ez esetleg Bővebben: Link megéri? ha van egy ilyen kis akkumulátorom, mint írtam 9 AH 12 voltos , azt egy nagyobb napelemmel töltöm pl.:250 wattossal, meg a linkben szereplő töltésvezérlővel, akkor az tönkre teszi az akkumulátoromat(Túl tölti)? Vagy ez hozzá igazítja a töltőáramot az akkumulátorhoz Tudom felesleges ekkora napelem, meg ekkora beruházás a dologhoz csak ez a kijelzős méri a napelem által megtermelt voltot, áramot, így jobban látom hogy mikor mennyit termel. Köszönöm
Nem éri meg. Inkább tedd félre az árát akkucserére.
Egyszerű töltéskorlátozó ebben a kategóriában ~5000.-. Az a 10 A-es, amit a 30 W-oshoz adnak, kissé túlzás. 250 W-os napelemmel az első szebb napon robbantaná az akkudat. Jobb lenne áramhatárolós, ami nem engedi a töltőáramot az akkudra megengedhető fölé. Az MPPT-sen már látok valami állítási lehetőséget. Ha jó a töltésvezérlő, nagyobb napelemmel sem teheti tönkre a kis akkut. Mire használnád? Ha csak áramkimaradás esetén, akkor a napelem se éri meg.
Sziget üzemű napelemes rendszer üzemeltetéséhez néha jól jönne, ha aggregátorról is fel tudnám tölteni az akkumlátor telepet. Van úgy, hogy sokáig nem süt a nap, mégis kellene az áram. Adott egy 2000 VA teljesítményű aggregátor és egy 48 V-os, jelenleg 320 Ah-s telep, ami hamarosan bővülni fog. A cél, az aggregátor teljesítményének maximális, jó hatásfokú kihasználása a telep töltésére. Minden ötletet előre is köszönök!
Szia
Lehet egy kicsit furcsa lesz, de én a 48V hoz négy generátort forgatnék meg. Minden egyes akumulátorhoz, egy generátor. Nem kényes a fordulat számra (benzin motor) 1200tól- 8000ig ford/perc bármi lehet, fog tölteni. Kihagysz, egy lépcsőt. A 230V ot nem kell visszaalakitani 12V vagy 48V ra. Még, a agregátor rész is müködhet, de akkor lehet, robbanómotrot kell növelni üdv.
Kérdezném hogy e fajta töltésvezérlőhöz mekkora a legnagyobb rákapcsolható feszültségű napelem?
Bővebben: Link esetleg elgyőzi ezt 24 voltos akkupakkal. És meg vagy e elégedve vele? A hozzászólás módosítva: Dec 1, 2014
Köszi, de az aggregátor adott, nem gépészkedni szeretnék, hanem valami egyszerű, jó hatásfokú módon illeszteni a agg.-t az akkuhoz.
Mielőtt elkezdenék egy diódával és izzólámpával akkut tölteni, érdekelne, hogy mi a véleményed egy olyan megoldásról, hogy a gen.-tól jövő váltóáram egyenirányítása után egy fet-en keresztül töltök egy kondenzátort egy félperiódusnyi energiával. A nullátmenetkor a fet lezár, és egy bivalyerős tirisztor kisüti a kondenzátort a akkura. Nullátmenet után fet újra nyit, következő ciklus indul. Továbbá: a fet nyitását késleltethetem is a félperióduson belül, így szabályozhatom a kimenő áramot, persze a hatásfok romlásával.
Véleményed? Előre is Kössz.
A kapcsoló üzemű átalakítók jellemzője a kis veszteség, ezáltal nem nagyon rongálják a hatásfokot, ezért is használják elterjedten. A FET nullátmeneteknél nem zár le magától, csak a vezérlése hatására. Valószínűleg kevered a tirisztorral. Ezt a rásütéses módszert nem is értem.
Egy kapcsoló üzemű akkumlátor töltőre van szükséged, ami a generátor feszültségét átalakítva, és szabályozva tölti az akkumlátor telepedet. Ennél jobb módszert nem fogsz találni, és a hatásfok sem lesz elfogadhatatlan. A kapcsoló üzemet gyakorlatban megvalósíthatod egy triakos vezérelt egyenirányítóval, (ami úgy működik, ahogy szeretnéd, fázis hasítással, gyújtás eltolással a félperióduson belül) előállítja az egyenirányított feszültséget, a szükséges töltő áramhoz, és a végfeszültség elérésekor lekapcsol. Az akkumlátor töltős topikban találhatsz megoldást. Ha a napelem töltő, és az aggregátor töltőjének kimenetét egy nagyáramú diódával közösíted, akkor mindig az a forrás fogja tölteni az akkumlátoraidat, amelyiknek nagyobb a kimeneti feszültsége.
Csinálnék egy kapcsolóüzemű tápot az aggregátor után. Ha kellően bonyolult közvetlenül is tölthető vele az akku. Ha nem, akkor pedig teszel a táp után egy buck konvertert (555+FET meg némi sallang). A veszteség így lesz a legkevesebb.
De a generátorra közvetlenül is ráköthető egy 230V/35-40V körüli trafó, amire már könnyebb kapcsolóüzemű vagy akár analóg szabályozású töltőt építeni.
Üdv!
Innen leveheted a szokásos paramétereket teljesítményigény szerint. Ez sziget üzemű (input out nincs szinkronban), hálózatról/aggregátorról táplálható igény fgvében 12-24-48 V akku 1-5 kVA out. Kinai de Német gyámság alatt gyártott 2x konvertálós cucc. A szokásos sorba ráköthető napelemek száma típusonként változik de leolvasható. Bővebben: Link Nézd meg majd eldöntöd: Joe A hozzászólás módosítva: Dec 8, 2014
Pucuka és Gee lee!
Köszi a gyorsreagálást! A mindenható moderátor val.szeg azért tette át ide a témát mert itt is az MPPT effektusra van szükség, hogy ha már beindítom az aggregátort akkor a lehetséges max. teljesítményt hasznosíthassam. Mert nem csak az akkut kell/lehet tölteni, hanem pl. hidrofort feltölteni, darálni, stb. Tehát a szokásos töltésvezérlési megoldások, kapcs.táp, trafó, stb. nem jöhetnek szóba, már a 2KW-os teljesítmény igény miatt sem. Légyszi keressetek rá (nem tudok bemásolni) a Bendini féle 2 fázisú akkutöltő leírására, az adta az ihletet a "rásütéses", azaz az impulzus töltéses megoldásra. Azután folyt. köv. (válasz gomb sem müksz.)
Joe 001!
Köszi, jó a cucc, de ha lenne is 700+ eurókám, inkább még egy akkupakkot vennék.
Tegnap írtam egy jó hosszú postot, de nem akart elmenni, megpróbálom újra.
Ha átnézel az akkutöltös, és az akku regenerálós topikba, ott találhatsz tirisztoros akkutöltőt. Az pont azt csinálja, amit szeretnél, és nem is túl bonyolult. Egy transzformátorral megfelelő feszültségre letranszformált, és tirisztor által egyenirányított feszültséget (áramot) fázishasítással lehet szabályozni, így ez gyakorlatilag egy impulzus töltőt készítettél, a "rásütéses" technológia nélkül. Ha a napelem töltőjének, és ennek a tirisztoros töltőnek a kimenetét két combos diódával közösíted, mindíg abból az energia forrásból töltődik az akkuteleped, amelyik rendelkezésre áll. Készíthetsz ehhez még egy automatikát is, amely ha érzékeli, hogy a napelemes toöltö (MPPT) kimenete nem elegendő a töltéshez, indítja az agregátort, már ha szükségesn
-Olcsó meghajtómotor üzem (motor, alkatrészek, üzemanyag)
- magas hatásfokú áramfejlesztő (állandómágneses) - a kívánt feszültség előállítása: /áttekercselés 48V-ra /az akkupakk feszemelése sorbakötéssel 230-324V-ra töltéskor /toroid trafó 230->40V-ra
Pucuka!
Trafó? 2KW-os trafó kellene! Jók az ötleteid, de itt fordítva kell gondolkodni. Hálózatról töltésnél le kell választani, és korlátozni az áramot. Itt nem szükséges a leválasztás, és az aggregátor által termelt összes energiát be kell küldeni az akkuba, nem korlátozgatni! Megnézted a Bendini féle töltőt?
Szsrobert!
- az aggregátor adott, - telepek sorbakötése: jó ötlet, de 5 db 48 V-os blokk kellene hozzá.... Jó lenne. - toroid trafó: lásd az előző hsz.-t
Sziasztok!
Van otthon nekem egy szünetmentes tápom, ami a napkollektort vezérli, ha megszűnik nappal a hálózati feszültség a lakásban. Erre a tápra külön lettek rákötve az akkumulátorok. A szünetmentes tápegységben van túlfeszültség illetve alacsony feszültség figyelő, ami kikapcsolja. A problémám az lenne, hogy mikor teszteltem, hogy az akkumulátorok mennyi ideig bírják ellátni a rendszert arra lettem figyelmes, hogy mikor alacsony lett a feszültség (10,5 V körül) akkor kikapcsolt a tápom, de amint kikapcsolt vissza is kapcsolt és ezt így folyamatosan ki-be kapcsolta magát! Gondolom ezt azért csinálja, mert amikor kikapcsol, megszűnik az akkumulátoron lévő terhelés vissza áll 12 voltra és újra érzékeli a megfelelő szintet a szünetmentes tápom és bekapcsol újra. Ezt szeretném megszüntetni egy feszültség figyelővel, mert hosszú távon nem lenne egészséges a tápegységemnek. Olyan kapcsolás érdekelne amit én magam tudok beállítani egy bizonyos feszültségre és a relé kikapcsolna és megszüntetné akkumulátor felőli tápellátást, és amint visszatér a hálózati feszültségem minden vissza áll az elejére. Tudom hogy vannak az interneten ilyen relék, de ha van olcsóbb megoldás szívesen várom ötleteiteket.
Hello! Megrajzoltam..
Hello, köszi mai nap folyamán megpróbálom megépíteni, alkatrészek szerencsére vannak
![]() Amúgy mennyire biztos ez?
És akkor számomra azt a funkciót tudja szolgáltatni a kapcsolás, ha az akkumulátor 10.5 volt alá esik a relé kikapcsol! , de az áramkör tovább tud üzemelni az akkumulátoron keresztül, mivel a kapcsolásnak nem sok a fogyasztása ?
![]() Vagy egy kis leírást tudsz adni pontosan mi hogyan működik ebben a kapcsolásban? Köszi szépen eddig is fáradtságodat és a válaszodat. További szép napot!
Hello!
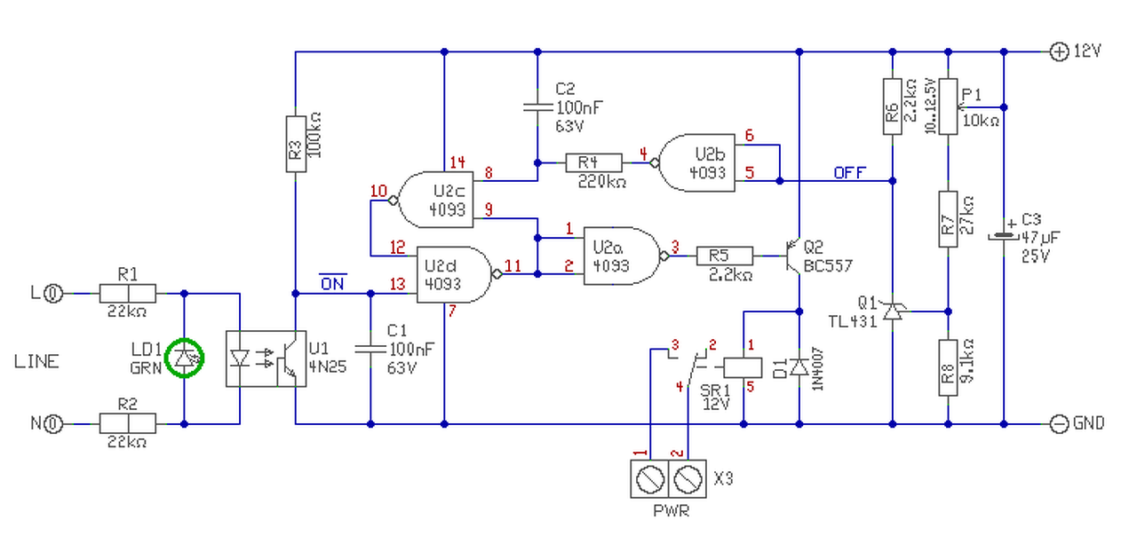
- Az áramkör alapvető kapcsolási eleme az U2c és U2d kapuáramkörből felépített RS tároló. Ez tárolja azt az információt, hogy az aksi feszültsége leesett. Addig, míg vissza nem jön a hálózat. - A tárolót a 13-as és 8-as lábon lehet billenteni, annak alacsony szintre húzásával. (GND) Tápfeszültségre kapcsoláskor C1 kondenzátor feltöltődésekor, a 13-as lábat alacsony szintre húzza, ezzel "ON" állapotba kerül a tároló, és a relé meghúz. - Az aksi feszültségét a TL431 figyeli. Ha az R8 ellenálláson a feszültség eléri a 2,5V feszültséget, a katód alacsony szintre "vált". U2b kapu inverterként működik, vagy is ennek kimenete akkor magas szinten áll. - Ha csökken az aksi feszültsége, akkor a katód magas szintre kerül. Az U2b inverter kimenete alacsony szintre vált. OFF állapotba billen az RS tároló. A relé elejt. Az aksi feszültsége ez után már hiába emelkedik fel, a tároló ebben az üzemállapotban marad. - Az R4-C2 időzítőtag arra szolgál, hogy valami hirtelen megrántaná az askit és annak feszültsége a határérték alá esne, ne billenjen rá át a tároló OFF állapotba. Az időállandót a T=R4*C2 alapján lehet kiszámolni, ami jelenleg 22ms. De ha ez kevés lenne, a C4 növelésével megoldható a gond. - Ha az aksi már lemerült, és a tároló OFF állapotban van, akkor ON állapotba akkor fog visszabillenni, ha megjön a hálózati feszültség. Ennek minden fálperiódusa "lerángatja" az ON bementet, ezzel biztosítja a relé húzását. A relé csak akkor tud elejteni, ha nincs hálózat és az aksi feszültsége a kritikus kisütési érték alá csökkent. - A kisütési érték A P1 potival állítható be, kb. 10..12,5V tartományba. Ez meglehetősen pontosan beállítható, mivel a TL431-ben pontos belső referencia feszültség van. - Az áramkör fogyasztását OFF állapotában, leginkább az R6 ellenállás értéke határozza meg. Vagy is ez kb. 4..5mA értékű. De az ellenállást növelni nem célszerű, mert a TL431 működéséhez katódáramra is szükség van. A katód feszültség változásának pedig illeszkedni kell a CD4093 bementi szintjeihez. - Az U1 optocsatoló biztosítja az áramkör hálózatról történő galvanikus leválasztását. Ennek hálózati fogyasztása is kb. 5mA körül van. Mivel a 22kohm hőtermelése kb. 0,6W körüli, így célszerű ezt a két ellenállást, 1W terhelhetőségűre választani.. Nos ennyi. Egyébként meg milyen kérdés az, hogy "mennyire biztos ez?" Pont annyira, amilyen gondosan fogod elkészíteni az áramkört. Mert én visszakérdeznék, hogy "Te mennyire vagy biztos?".. |
Bejelentkezés
Hirdetés |














