Fórum témák
» Több friss téma |
Fórum » Motorgyújtás
R9 ismét megszakadt
1206-os méretű csere 0.6W 1k normálra aztán meglátjuk, smd már nem rakok bele az sem kizárt, hogy hibás darabok. Eredeti terv szerint be van öntve a komplett egység, az úgy jó móka. A hozzászólás módosítva: Márc 3, 2024
Sziasztok!
Güde benzinmotoros szivattyún nincs gyújtás ha a QS jelü alkatrlsz be van kötve. De nem tudom mi az.
Szia, az olajszintérzékelő ellenállása hogy ne testre söntöljön. Ez védi a cdi kimenetét mert előbb-utóbb nélküle tönkremegy.
Mekkora értékű?
Ezt nemtudom megmondani mivel a kapcsolási rajzon ellenállásnak definiálja, leírásban pedig olajőr lejadónak. Mérd meg nem-e zárlatos a test felé esetleg, vagy van-e elég olajad a blokkban.
Ez volt benne, de nem találok hibás alkatrészt.
Hol lehet újat venni meg mi lehet a neve? A hozzászólás módosítva: Aug 16, 2024
A tirisztort is megmérted? Anód-katód közt szakadást kell mutatnia ellenállásmérővel.
Tessék , eképp találod, nem épp egy drága alkatrész. Itt találod.
Viszont nézz rá az olajszintedre mert ha alacsony, akkor ha elindul a blokk felveri a blokkon belül az olajat (mivel csapzó olajzású) így a karterben elkezd elfogyni és letilthat attól is az olajgomba.
Megmértem a diódája megvan a másik lábon szakadás van.
Úgy teszteltem hogy csak ez volt kiiktatva az olajszint kapcsoló be volt kötve meg a leállító is és úgy ment. Az olajörrel elindult hidegen 15 másodpercre. Melegedésre lehet gondja.
Kicseréltem a tirisztort a kondit meg az ellenállásokat és jó let. Meg az egész elektronikát áthelyeztem. A blokkon igen melege volt. Köszi a segítséget.
Jó munkát hozzá, örülök hogy tudtam segíteni!
Simson elektronik jeladójaSimson elektronik jeladója milyen impulzust ad?
Mágnesről szedi a tekercs a jelet , így valószínűleg + feszültség a testhez képest, felfutó élnél gyújt emlékeim szerint. Ennek a feszültsége kb 20-30V lehet üresen ha jól rémlik.
Tekercs pozicióSziasztok,Képen látható gyújtás esetén egyedi alaplapom lesz, a gerjesztőtekercs poziciójához képest a külső jeladó mindegy hol van Köszönöm
Ha helyesen értelmezem, akkor nem kijelentő mondat a hozzászólásod, hanem kérdést tettél fel, kérdőjel nélkül.
![]() A gerjesztőtekercsnek nem mindegy, hogy mikor indítja a jeladó a gyújtást, szerencsétlen esetben épp egy a kondenzátort töltő periódusba szólhat bele a tirisztor, ez pedig veszteséggel jár. Ha az elektronika akku független, (márpedig az alaplap ezt valószínűsíti),akkor az egyszem gerjesztőtekercs egyik félhullámban a gyújtókondenzátort tölti, az ellenkező előjelű félhullám pedig az elektronika áramszükségletét fedezi, úgyhogy ezt is figyelembe kellene venni. Legjobb lenne szkóppal megmérni a jeladó és a gerjesztőtekercs közti fázisviszonyt, az alacsony és a nagyobb fordulatok tartományában is, és utána pontosítani az alaplap kivitelét. Bár lehet, hogy csak túlspilázom az egészet, és az esetleges többlet terhelést simán elviseli a gerjesztőtekercs...
Bocsánat, lemaradt a kérdőjel.
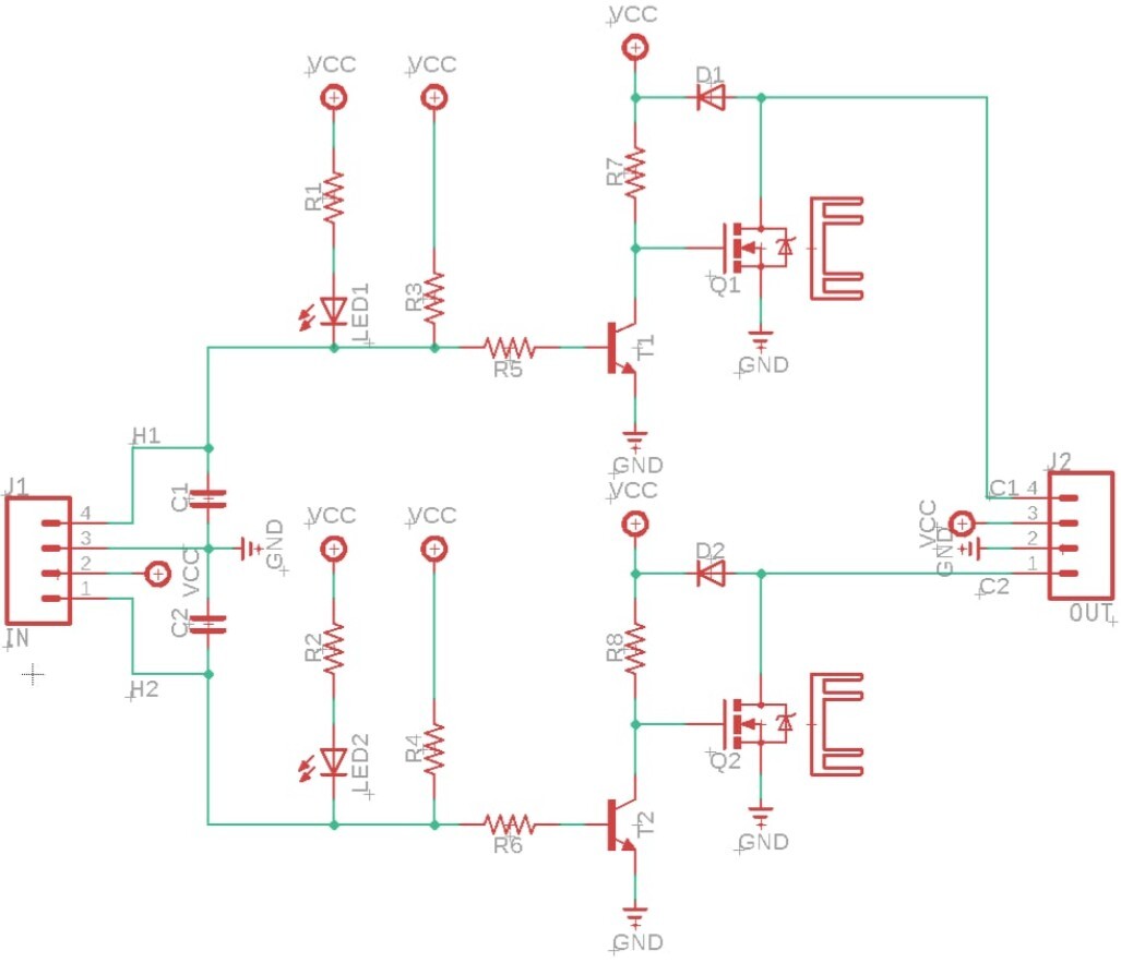
Hát akkor lehet át kell fúrnom, hogy úgy álljon, az a biztos. És ha jól nézem forgásirányban a tekercs elöbb legyen mint a pickup jeladó? Köszönöm IGBT-s gyújtás hűtéseSziasztok!Megkértek, hogy rajzoljak panelt egy gyújtáshoz. Az lenne a kérdésem, hogy kell-e hűtés az igbt-nek? Milyen csatlakozót illik rakni a gyújtótrafónak és a betápnak? Faston jó lehet (csúszósaru)? Nem értek hozzá, sosem foglalkoztam ilyennel és nincs motorom sem. Itt a filmecske, rajzocska: Bővebben: Link
Ez egy nagyon alap gyújtásáramkör. Az IGBT a gyújtás ráadásától kezdve nyitva van, a gyújtótrafó árama fűti, ami a trafó kivitelétől függően 3-4 A lehet. A régebbi samara trafók ennek a dupláját is felvették, ezért ott áramkorlátozást alkalmaztak az elektronikában.
Itt viszont nincs elektronikus korlát, úgyhogy keményen kell hűteni a kapcsolóeszközt. Ráadásul ha csak a gyújtás van ráadva, de áll a motor, mégjobban melegszik az egység, és előbb-utóbb megfő az egész, pláne a nyári melegekben. Anno ez volt sok trabant hallos gyújtásának is a végzete...
Köszi szépen.
Akkor nem túl szerencsés kapcsolás. Valami, kéthengeres motorkához akarta a srác. Az ittlévő rajzok közül, melyiket érdemes megcsinálni? A hozzászólás módosítva: Okt 17, 2025
Idézet: „Valami, kéthengeres motorkához” Ez alapján én nem tudnék ajánlani biztosat.
Hello!
"ha csak a gyújtás van ráadva, de áll a motor, még jobban melegszik az egység" Ez nem egészen így van, impulzus nélkül a kis tranyó nyitva van, az IGBT meg zárva. A többihez nem értek..
Szia proli007!
Akkor most kell hűtés, vagy nem? ![]() Felejtős a kapcsolás?
Mint írtam, azt én nem tudom. Nem ismerem a Hall érzékelőt, a zárásszöget, a fordulatszámot és hogy ez az egyszerű kapcsolás mennyire működőképes egy motornál.
De alapvetően, feltételezhetően kell hűtés, mert egy IGBT-nek a maradék feszültsége elég nagy és ilyen áramnál az már okoz teljesítményt. Plusz "baromi meleg" is lehet egy motornál.. De nem mindegy az IGBT nyitott ideje és kapcsolási meredeksége. Azt viszont nem tudom.
Azt mondta a srác, hogy 3 Ohm a gyújtótekercs. Valami 4A fog átfolyni rajta.
Bizony ezt elnéztem...
![]() Most már csak az a kérdés, hogy a hall érzékelőt mekkora "zárásszögre" kellene beállítani egy ésszerű kompromisszumra a tekercsbe tárolt energia/ melegedés szemszögéből nézve.
A maximális szaturációs feszültsége 7A mellett 1,4V. 4A mellett (ha ez állandóan folyna) 5,6W.
A tok-levegő hőegyütthatója 40°C/W, tehát ez 224°C-vel emelné a hőmérsékletet. Nem tudni a zárásszög arányát, ami csökkenti a teljesítményt. Nem tudni az átkapcsolás lassúságát, ami növeli a teljesítményt. De ebből is látszik, hogy kopaszon nem jó a tranyó. Az hogy itt pecegteti a mágnessel, nem sokat mond, üzem közben kellene látni a működést. Cseppet többet kellene érteni a motorhoz, de van itt aki ért hozzá és van is tapasztalata. Én csak ugatom a témát.
Értem, köszönöm.
Továbbítom. Én nem értek semmihez sem.
A trafó elég nagy induktivitású lehet a tekercsellenállását nézve, üzem közben meg az áramfelvétel is csökken a fordulat függvényében. Az igbt -t meg legegyszerűbb egy alu tokba szerelni, ami magába foglalja az elektronikát is. A tokot én annak idején hűtőborda profilból alakítottam ki.
A hozzászólás módosítva: Okt 17, 2025
Én anno egy növelt zárásszögű gyújtást készítettem a Dacia-hoz. Maradt a kalapács és a beállítás is, hogy gond esetén vissza lehessen dugni a hagyományosra. Eredmény, hogy alacsony fordulaton egyenletesebb volt a motor járása. 5.-be is lehetett vele a faluba menni, nem rángatott.
Persze az egy rém egyszerű jószág volt. |
Bejelentkezés
Hirdetés |




1206-os méretű csere 0.6W 1k normálra aztán meglátjuk, smd már nem rakok bele az sem kizárt, hogy hibás darabok. Eredeti terv szerint be van öntve a komplett egység, az úgy jó móka. 









