Fórum témák
» Több friss téma |
sziasztok!
szeretnék építeni 1 kódzárat a választás a mellékelt rajzra esett. :yes: a bekeretezett részen az milyen ellenállások? a bc 182-t lehet vmivel helyettesíteni vagy menjek a boltba? előre is köszi UI.: valaki mek tudná mondani hogy melyik gombbal kell be/ ki kapcsolni a rellét? üdv!
Első ránézésre a két ellenállás helyére tegyél be egy 100k...1M-s potit, értelemszerűen bekötve és beállítva - ez hatástalanítja időben az alsó két gomb nyomkodását, ha a felső valamelyik van benyomva először.
Ha az alsó kettőt nyomod meg először együtt, addig meghúz a relé... nem valami jó megoldás.... A BC182 helyett bármi jó, npn-es...
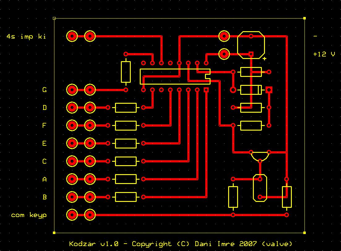
Szia; Ha mar szerintem kodzarat keszittessz akkor keszitsd el ezt a kapcsi rajzot tetszolegesen lehet 1 szamjegytol 7 szamjegyig konfiguralni! En 4 szamjegyure epitettem meg es ez van a sulinkban a volt elektro mesterem muhelyen,..
Es, ha valaki oda jutna, hogy fel akarja torni akkor az IC -s valtozattol jobban megijed mind egy par tranzisztortol,.. Azt fel perc alatt ki lehet kobozni,.. De ha az IC tetejet lereszeled akkor gondolhatja a masik azt is, hogy kontrollerrel van dolga,.. (csatoltam a kapcsot tervezest (ExpressPCB)) Udv; Imre,..
köszi mendenkinek de én olyanra gondoltam hogy:
- 1 gomb a bekapcs - a kód pedig a kikapcs nem tudna valaki ilyen rajzot adni?
Egy kapcsolo szimplan bekapcsolja amit akarsz egy rellen keresztul,.. Es mikor beutod a kodzarba a helyes kodot, akkor a kodzar kimeneten a 4s jel lekapcsolja az eszkozt,.. A relle bekotesen kell csak valtoztatni :yes:
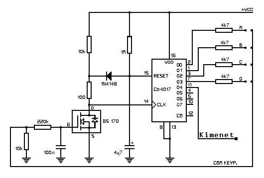
Amgy ez a kodzar ugy uzemel, hogy; akkor mikor leutod az elso szamot van 4masodperced leutni a kovetkezo helyes szamot! Mert, ha nem a helyes szamot utod le vagy eltelik 4masodperc az utolso helyes szam leutese utan akkor Reset -alodik az aramkor es ujjra kell utni elolrol,.. Tehat nem lehet probalgatni vagy ilyesmi,.. Amikor beutotted a helyes szamokat nem tobb mind 4masodperc -es kozokkel akkor a kimeneten 4masodpercig megjelenik egy feszultseg, amit aztan szabad belatas szerint lehet hasznalni,..
Na itt amit igertem, atrajzolva,.. Az elson rellecsere, masodikon csak ertekcsere,..
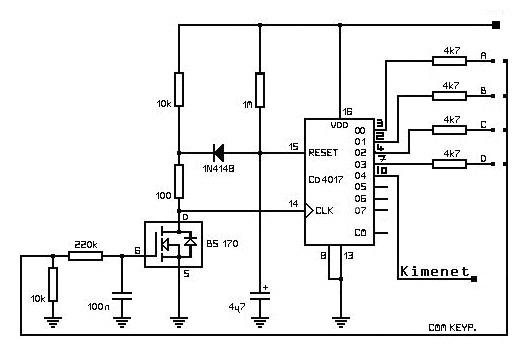
megépitettem a kódzáradat, és a kapcslason rossz az IC lábkiosztása, mármint a kód sorrendjét nézve....(órákat bénáztam az áramkörrel miután rájöttem h ez a baja
)amugy jó kis kapcsolás, tetszik a kondival földelt RESET, h kikapcsol pár másodperc után :yes: mellékeltem a jó kiosztást
szevasztok.
bár két éve nincs új bejegyzés, azért megpróbálom hátha kapok választ. megépítettem a javított kapcsolást a cd4017-tel és bs170-nel 4jegyű kódra. tesztelés során olyan 12V-os tápegységet használtam amit például discman-hez adnak. a 10-es lábra és a - pólusra digitális multimétert kötöttem amin vártam volna a 4s-os jelet. nem adott semmit. és a tápfeszt is lehúzta közel 0-ra. mi lehet a gond?
Sziasztok.
Elkészítettem a fenti kapcsolást és kitűnően működött. Ami tetszik benne hogy bármilyen gumigombos számológép vagy távirányító könnyen hozzá alakít6ó. A gombra festett szénréteg ellenállása bőven elég ahhoz hogy aktiválja az érzékeny BS170 bemenetét, ezért lazán be lehet írni a kódot. A hibája hogy nincs bevonva a többi 6 gomb, mint hibás beírás vagy hiba. Ezért 5-6 másodperc heves zongorázással fel lehet törni. (az én esetemben ez egy szoba ajtózár és a nemkívánatos családtagnak van bőven ideje nyomkolászni ).Ezért beiktattam még egy tranzisztort amivel a maradék gombot is lehet aktiválni. A keypad jumper-osra lett készítve hogy a jövőben lehessen a kódot módosítani. Gondoltam közzéteszem a módosítást mert nekem nagyon bevált. Üdv mindenkinek. A hozzászólás módosítva: Aug 16, 2015
|
Bejelentkezés
Hirdetés |










)




