Fórum témák
» Több friss téma |
Üdv mindenkinek!
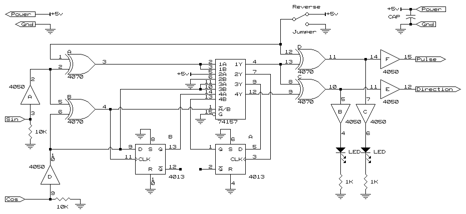
Ajánlom figyelmetekbe az alábbi kapcsolást. Egy kis hardver rásegítéssel még lehet egyszerűsíteni a mikrovezérlő programját. (mivel ugye a program memória véges, tehát illik spórolni... )A XOR kapuval előállítjuk a megszakítást vagy órajelet vagy nevezzük bárminek... a lementett skóp képen látszik, hogy a fel- és a lefutó élre is ad egy impulzust. Így dupla felbontást kapunk, tehát minden egyes kattanásra tud a programunk reagálni. A CD4013-as Flip-Flop-al pedig a forgatás irányát határozzuk meg. A kimenete a forgás irányának megfelelően stabil 0 vagy 1. Remélem hasznos volt az infó...
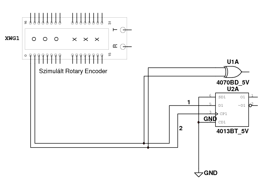
Ezt próbáltad? Csak mert én valami ilyesmit csináltam pár éve (nem emlékszem pontosan, kapcsrajz nem készült, de 90%, hogy ugyanezt agyaltam ki), és az a jelenség, hogy ha beállítom egy állásba, és utána jobbra-balra mozgatom 1-1 lépésnyit, akkor a számláló lépked felfelé, holott a tekerő ugyanott marad (1 oda, 1 vissza). Az ok, hogy bár a kapu kimenetén lesznek impulzusok, a tároló nem vált állapotot, csak egy teljes ciklus, azaz 4 "kattanás" után.
Ez az idődiagramon is látszik. Vannak persze jobb enkóderek, amik egy kattanásra egy teljes ciklust lenyomnak, összesen 4 élváltással.
Őőőmm... Igazad van.
Akkor gondolkodjunk tovább....
Nekem egyelőre nem akarja megenni a kontroller a megszakítást. Beraktam egy teszt led gyújtását, engedélyeztem a GIE-t meg a PORTB interruptot (még a flag-et is töröltem, amit elvileg megcsinál helyettem a fordító), és nem ugrott bele. Amikor átírtam külső megszakításra, átdrótoztam az ext lábra és beírtam neki, hogy felfutó élre csinálja, akkor gyulladt. Hajlamos lennék azt hinni, hogy én vagyok a hülye, ha nem kellett volna 2 verziófrissítés a CCS-nek, mire sikerült belátnia, hogy megy a 16 MHz int.osc PLL-lel. (18f46k20)
Üdv ismét.
Találtam egy ígéretesnek tűnő kapcsolást, ha valaki nem akar a szoftverrel bajlódni, vagy számlálóhoz szeretné kötni. Gray Code decoder Talán ez úgy működik, ahogy szeretnénk. Majd kipróbálom.
Hello, ez egyszerűbb...nem működik?
Lehet, hogy egyszerűbb, de ennek is ez a baja. Idézem a #767169-es hozzászólásból:
Idézet: „a jelenség, hogy ha beállítom egy állásba, és utána jobbra-balra mozgatom 1-1 lépésnyit, akkor a számláló lépked felfelé, holott a tekerő ugyanott marad (1 oda, 1 vissza). Az ok, hogy bár a kapu kimenetén lesznek impulzusok, a tároló nem vált állapotot, csak egy teljes ciklus, azaz 4 "kattanás" után.” Azért kösz...
Sziasztok!
Rotary encoder switch-vel szeretném megoldani, hogy a hozzá kapcsolt mikrokontroller (avr) érzékelve a tekerés irányát egy változó értékét növeli vagy csökkenti. A neten utánaolvastam, kerestem kapcsolásokat, algoritmusokat, próbáltam a szoftveres és hardveres pergésmentesítést. Össze is hoztam egy működő megoldást, de sajnos nagyon instabil. Nagyon érzékeny a tekerés sebességére (a pergésmentesítés miatt bevitt időtényező miatt), és nem is működik az azonos típusú encoderek mindegyik példányával (gondolom silány az encoder minősége). Olyan személyt keresek, aki saját maga ezt a problémát már megoldotta, van egy stabil megoldása, és meg tudja mondani melyik encodert milyen algoritmussal használjak. Ötletek, elméleti, saját magad által ki nem próbált megoldások most nem annyira érdekelnének. Abból már van elég. Az is jó, ha tudtok olyan személyt ajánlani, aki tud segíteni. Xunil
Hello!
Nekem ugyan az irányt nem kell észlelni, meg én PIC-ezek, DE gondolom az AVR.-nek is van olyan bemenete amivel IT-t lehet kérni. Én ezzeloldanám meg. A két jellel kérsz IT-t és figyeled, hogy melyik volt előbb. A prellmentesítést nem tudom hogy oldom meg az nekem is gond egyenlőre.
Hello, én a pergésmentesítést hardverrel (CD4093) oldottam meg.
Hello!
Keress pl. olyan PIC-et amelyben van QEI modul. (18F2331) Egyszerűen kezelhető, ha veszed a fáradságot és átolvasod. A sebességgel szerintem nem lesz gondod, mert én szervó vezérlőben használom és ott van fordulat. Ha konkrétabban leírod mire lenne szükséged segíthetek.
Amíg a forgásirányt nem kell figyelni addig nálam is minden OK. Ugyanis ott nagy hiba nem tud történni, legfeljebb kimarad pár jel, de az nem feltűnő. Annál inkább, mikor az irányt is kel figyelni. Azzal van csak problémám.
Gondolom a schmitt trigger elé raktál egy RC tagot. Tudnál pontos értékeket és encoder típust adni? Esetleg a pontos kapcsolást.
AVR-re vagyok berendezkedve, emiatt nem váltok PIC-re. A szervóban milyen encoder van? Optikai vagy mechanikus? Mert az optikai nem pereg, tehát az időprobléma sem lép fel.
A gondom az, hogy mivel az encoderem mechanikus ezért pereg. A pergésmentesítést megoldhatom hardveresen vagy szoftveresen. Szoftveresnél a fel és lefutó élek felismerésekor beteszel egy késleltetést. Ez a késleltetés többféleképpen is megoldható, de mindegyiknek a lényege, hogy egy bizonyos ideig amíg nem stabilizálódik az encoderben a kontaktus nem olvasol be jelet arról a lábról. De ha olyan gyorsan tekered az encodert, hogy ez alatt a késleltetési idő alatt több négyszögjel is keletkezik a forgatásból adódóan akkor ezek kimaradnak. Arról nem is beszélve, hogy ez alatt az idő alatt a forgásirányt megadó jelet is pergésmentesíteni kéne, mert a tapasztalatom, hogy az A és a B jel között sajnos gyakran nem 90 fok a fáziseltolás, hanem néha csak 10-30 fok. Ennek eredménye, hogy ha gyorsan tekered az encodert, akkor nem csak egyszerűen kihagy vagy áll, hanem úgy viselkedik, mint ha a másik irányba tekernéd. A schmitt triggeres pergésmentesítésnél azonos a probléma. A különbség hogy a késleltetést a schmitt trigger elé berakott RC tag hozza létre. A felfutó élek kevésbé lesznek meredekek, így később éri el a schmitt trigger kapcsolási szintjét. Ha elég gyorsan tekerem az encodert nincs is ideje a felfutó élnek elérni a kapcsolási szintet. Én más hardveres megoldást nem találtam.
Üdv mindenkinek!
Azt a merész ötletem támadt, hogy golyós egérből építenék "rotary encodert", úgy hogy a saját IC-jét használnám fel hozá. Maga a "coder" az elfordulás érzékelő ez esetben nem a görgő kapuk, hanem a felső klap gördítő kerék lenne. Ugyan is abban is benne van az a libafog recézés, és így meg lenne az a fizikai hatás is, mint a rotry encoder-nél. Fel használható-e analóg vezérlésre így, vagy csak digitális vezérlésre alkalmas? Avagy, van-e így létjogosultsága az ötletnek?
Hali
Az X-Y tengelyek is hasonlo elven mukodnek, csak egy LED es egy dupla fototranyo osszeallitasban. Fel lehet hasznalni termeszetesen enkoder gyanant, de a kezelo IC-bol csak soros formatumban lehet kiszedni az adatokat. Persze fel lehet hasznalni analog modon is, de kell csinalni egy U/D szamlalot es a szamlalo kimenetere egy DA atalakitotkell akasztani. Igy a szamlalo allasatol fuggoen egy analog feszt fog kiadni. Persze ezek az enkoderek alapvetoen digitalis eszkozok. Analognak ott a potmeter.
Nos azt az alapvető információt kihagytam, hogy egy elektronikus potméter léptetését vezérelné. Így nyomógomb helyett azt az illúziót adná, mintha mechanikus, forgópályás poti lenne.
Maga az elektronikus potim meg van, csak kellene egy elforgás érzékelő hozzá, ami tudná vezérelni a poti léptetését. Azért fordult meg a fejemben az egér saját processzora, hogy abban benne van maga az elfordulás érzékelő is. Bár az már keresztül húzza az ötletet, hogy az IC-ről semmit nem találtam, egy francia fórumon egy kedves kartárs kolléga hívta fel egy honfitársa figyelmét, hogy meglehet, a logitech saját felhasználású gyártmánya, és nincs publikus adat róla. A te elmondásod elég bonyolult, és minimum közép szintű digitális ismeretet igényel, ami nekem nincs sajna. Ne meg nem akarok ekkora barkácsolásba fogni. Itt fő cél a meglévő alkatrészek minimális kiegészítésével történő kiépítés. Most az jöhet szóba, hogy építeni kell egy analóg optos áramkört, ami felismeri az irány elmozdulást, és egy tranzisztor kapcsolgatásával léptetné az elektronikus potit.
Idézet: Errol beszeltem. Az egerben levo optok iker optok, tehat lehet vele enkodert csinalni(arra talatak ki). Sima TTL, vagy CMOS aramkorokkel meg lehet csinalni a feldolgozo aramkort. A felhasznalt alkatreszek olcsok, altalaban hozzaferhetoek. Persze meg lehet sinalni cel IC-vel, a valami uC-vel is, de keves ismerettel rendelkezonek ajanlanam a linkelt oldalon levo egyszeru aramkoroket. Az oldalon reszletesen kitargyalja az enkoderek mukodeset, es a jelek feldolgozasat. „építeni kell egy analóg optos áramkört,”
Idézet: „Az egerben levo optok iker optok, tehat lehet vele enkodert csinalni(arra talatak ki).” Ennek tényével tisztában vagyok, épp azért dobtam fel a témát, mert itt már volt boncolgatva. A linket kösz, kár hogy angol. Remélem a tükörfordítással is megértem, mert az angol tudásom igen csekély.... A konkrét helyzet az, hogy van egy PT2253A típusú elektronikus potméterem, egy HEF4013BP dual flip-flop, és egy PT2249A IRC reciver, és a hozzá tartozó adóval. Ezek bontásból lévő alkatrészek. Tehát valamikor, valahogy már működtek. Azt hogy a flip-flop a potihoz, vagy az IRC-hez kell, azt sajna nem tudom. De ezen alkatrészekből akarnám összehozni az "enkoderes" potit. A távvezérlés most nem fontos egyenlőre. szerkesztve: Jut eszembe, egy gombos ki-be kapcsolós volt a masina, lehet a flip-flop ahhoz kellett.
Az a baj, hogy ez már digitális elektronika, amiben igen csekély ismeretem van.
Tisztában vagyok azzal, hogy nagyon tudják utálni a fórumtársak hogy ha valaki csak belibben valamivel, hogy: agyatokmá egy kapcsolási rajzot ehhez vagy ahhoz. Köztük én sem díjazom, de jelen ismereteim mellet mégis inkább valami konkrétabb, készebb megoldásra lenne szükségem, minek nyomán elindulhatok.
Valóban van több kapcsolás is, mi töb még egy olyan fel/le léptető is ami nekem kellene, csak sajnos ismereteim apján nem tudom, hogy lehet összekapcsolni az a PT2253A-val...
Hogy miért fogok akkor bele ilyesmibe? Jogos a kérdés! Talán hogy tanúlhassak belőle, és megértsem a működési elvét, amivel jelenleg legkevésbé sem vagyok tisztában. Ismerem a digitális kapuk típusát, ismerem működési elvüket, de bármit építeni belőlük már nem tudnék. Talán ez a kapcsolás lenne az amire szükségem van, de nem értem teljességgel. Az A és B bemeneti pontra menne a dupla opto, és az UP és DOWN kimeneti pontok meg az elektromospotméter megfelelő kapcsolójára?
Hali
En eloszor is kiprobalnam a potit vezerelni 2 nyomogomb segitsegeve, a doksi alapjan. Amikor ez mar mukodik, megepitenem az enkodert, es a kimenetrol 2 tranyo segitsegevel, vagy direktbe hozzakotnem a potihoz. Sajnos a poti doksija nem teljesen egyertelmu, es igy csak kiprobalni lehet a kapcsolas mukodesi modjat. Ez viszont csak neked all mododban, mert nekem nins ilyen alkatreszem.
A potit ismerem, hisz saját készülékből való. Egy elég jó típusú, memóriás IC. Hogy hány lépcsős azt már nem tudom. De szerintem mindenképpen kell leosztást csinálni, bár nem tudom azt sem, hogy a trigger hány elmozdulás után léptet. Ehhez mindenképpen valóban próba lell.
Engem is érdekelne az általad említett megoldás! Jó volna, ha egy rajban közölnéd a megoldást.
Sziasztok!
Lenne egy Omron inkrementális jeladó Bővebben: Link (E6C2-CWZ6C) amivel támadt egy olyan problémám, hogy valamiért nem szolgáltat kimenő jelet. Esetleg tudna valaki segíteni? Üdv.
Szia!
Nezzd meg, hogy az IZZO nem egett-e ki veletlenul. en igy jartam egyszer. Hisz ha nincs megvilagitasa az uvegtarcsanak, akkor azt se tudja hol van
Nem látod mert infravörös tartományban müködik. Nézd meg digit kamerával vagy fényképezővel akár telóval is ott már látható a sugár
|
Bejelentkezés
Hirdetés |




)






